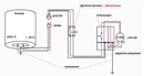
Π‘Ρ Π΅ΠΌΠ° ΠΏΠΎΠ΄ΠΊΠ»ΡΡΠ΅Π½ΠΈΡ Π±ΠΎΠΉΠ»Π΅ΡΠ°. ΠΠ»Π΅ΠΊΡΡΠΈΡΠ΅ΡΠΊΠ°Ρ ΡΡ Π΅ΠΌΠ° Π±ΠΎΠΉΠ»Π΅ΡΠ°
ΠΡΠΈΠ²Π΅ΡΡΡΠ²ΡΡ Π²Π°Ρ, ΡΠ²Π°ΠΆΠ°Π΅ΠΌΡΠ΅ ΡΠΈΡΠ°ΡΠ΅Π»ΠΈ ΡΠ°ΠΉΡΠ° elektrik-sam.info.
Π ΡΡΠΎΠΉ ΡΡΠ°ΡΡΠ΅ ΠΌΡ ΠΏΠΎΠ΄ΡΠΎΠ±Π½ΠΎ ΡΠ°ΡΡΠΌΠΎΡΡΠΈΠΌ ΡΠ»Π΅ΠΊΡΡΠΈΡΠ΅ΡΠΊΡΡ ΡΡ Π΅ΠΌΡ Π±ΠΎΠΉΠ»Π΅ΡΠ° ΠΈ ΠΊΠ°ΠΊ ΠΏΠΎΠ΄ΠΊΠ»ΡΡΠΈΡΡ Π±ΠΎΠΉΠ»Π΅Ρ ΠΊ ΡΠ»Π΅ΠΊΡΡΠΈΡΠ΅ΡΡΠ²Ρ.
Π‘Π½Π°ΡΠ°Π»Π° ΡΠ°ΡΡΠΌΠΎΡΡΠΈΠΌ ΡΠΈΠΏΠΎΠ²ΡΡ ΡΠ»Π΅ΠΊΡΡΠΈΡΠ΅ΡΠΊΡΡ ΡΡ Π΅ΠΌΡ Π±ΠΎΠΉΠ»Π΅ΡΠ° β ΡΠ»Π΅ΠΊΡΡΠΎΠ²ΠΎΠ΄ΠΎΠ½Π°Π³ΡΠ΅Π²Π°ΡΠ΅Π»Ρ, ΠΈΠ· ΠΊΠ°ΠΊΠΈΡ ΠΎΡΠ½ΠΎΠ²Π½ΡΡ ΠΊΠΎΠΌΠΏΠΎΠ½Π΅Π½ΡΠΎΠ² ΠΎΠ½Π° ΡΠΎΡΡΠΎΠΈΡ, Π΄Π»Ρ ΡΠ΅Π³ΠΎ ΠΎΠ½ΠΈ Π½Π΅ΠΎΠ±Ρ ΠΎΠ΄ΠΈΠΌΡ ΠΈ ΠΊΠ°ΠΊ Π²Π·Π°ΠΈΠΌΠΎΠ΄Π΅ΠΉΡΡΠ²ΡΡΡ ΠΌΠ΅ΠΆΠ΄Ρ ΡΠΎΠ±ΠΎΠΉ. ΠΠ°ΡΠ΅ΠΌ ΡΠ°ΡΡΠΌΠΎΡΡΠΈΠΌ, ΠΊΠ°ΠΊ ΠΏΠΎΠ΄ΠΊΠ»ΡΡΠΈΡΡ Π±ΠΎΠΉΠ»Π΅Ρ ΠΊ ΡΠ»Π΅ΠΊΡΡΠΈΡΠ΅ΡΡΠ²Ρ, Ρ.Π΅. ΠΊ ΡΠ»Π΅ΠΊΡΡΠΈΡΠ΅ΡΠΊΠΎΠΉ ΡΠ΅ΡΠΈ.
ΠΠ»Π΅ΠΊΡΡΠΈΡΠ΅ΡΠΊΠ°Ρ ΡΡ Π΅ΠΌΠ° Π±ΠΎΠΉΠ»Π΅ΡΠ°.Β
ΠΠ°Π²Π°ΠΉΡΠ΅ ΡΠ°ΡΡΠΌΠΎΡΡΠΈΠΌ ΠΎΠ±ΡΡΡΒ ΡΠ»Π΅ΠΊΡΡΠΈΡΠ΅ΡΠΊΡΡ ΡΡ Π΅ΠΌΡ Π±ΠΎΠΉΠ»Π΅ΡΠ°, ΠΊΠΎΠ³Π΄Π° Π½Π° ΠΏΠ΅ΡΠ΅Π΄Π½ΡΡ ΠΏΠ°Π½Π΅Π»ΡΒ Π±Π°ΠΊΠ° Π²ΡΠ½Π΅ΡΠ΅Π½Π°Β ΠΎΡΠ΄Π΅Π»ΡΠ½Π°Ρ ΡΡΡΠΊΠ° ΡΠ΅Π³ΡΠ»ΠΈΡΠΎΠ²ΠΊΠΈ ΡΠ΅ΠΌΠΏΠ΅ΡΠ°ΡΡΡΡ Π½Π°Π³ΡΠ΅Π²Π° Π²ΠΎΠ΄Ρ, Π°Β ΡΠ΅Π³ΡΠ»ΡΡΠΎΡ ΡΠ΅ΠΌΠΏΠ΅ΡΠ°ΡΡΡΡ ΠΈ ΡΠ΅ΡΠΌΠΎΡΡΠ°Ρ (ΡΠ΅ΡΠΌΠΎΡΠ΅Π»Π΅) Π²ΡΠΏΠΎΠ»Π½Π΅Π½Ρ ΠΎΡΠ΄Π΅Π»ΡΠ½ΠΎ.
ΠΠ»Π΅ΠΊΡΡΠΈΡΠ΅ΡΠΊΠ°Ρ ΡΡ Π΅ΠΌΠ° Π±ΠΎΠΉΠ»Π΅ΡΠ° ΡΠΎΡΡΠΎΠΈΡ ΠΈΠ· ΡΠ»Π΅Π΄ΡΡΡΠΈΡ ΠΊΠΎΠΌΠΏΠΎΠ½Π΅Π½ΡΠΎΠ²:
β ΡΠ΅ΡΠΌΠΎΡΡΠ°Ρ;
β ΡΠ΅ΡΠΌΠΎΡΠ΅Π³ΡΠ»ΡΡΠΎΡ;
β Π’ΠΠ;
β ΠΈΠ½Π΄ΠΈΠΊΠ°ΡΠΎΡΠ½Π°Ρ Π»Π°ΠΌΠΏΠ°.
ΠΡ Π²ΡΡ ΠΎΠ΄Π½ΡΡ ΠΊΠ»Π΅ΠΌΠΌΒ ΡΠ΅ΡΠΌΠΎΡΡΠ°ΡΠ° Π½ΠΎΠ»Ρ ΠΏΠΎΠ΄ΠΊΠ»ΡΡΠ°Π΅ΡΡΡ ΠΊ ΠΏΠ΅ΡΠ²ΠΎΠΌΡ ΠΊΠΎΠ½ΡΠ°ΠΊΡΡ Π’ΠΠΠ°, Π° ΡΠ°Π·Π° ΠΏΠΎΠ΄ΠΊΠ»ΡΡΠ°Π΅ΡΡΡ ΠΊΠΎ Π²Ρ ΠΎΠ΄Π½ΠΎΠΌΡ ΡΠ°Π·ΡΠ΅ΠΌΡ ΡΠ΅ΡΠΌΠΎΡΠ΅Π³ΡΠ»ΡΡΠΎΡΠ°. ΠΡΡ ΠΎΠ΄Π½ΠΎΠΉ ΡΠ°Π·ΡΠ΅ΠΌ ΡΠ΅ΡΠΌΠΎΡΠ΅Π³ΡΠ»ΡΡΠΎΡΠ° ΡΠΎΠ΅Π΄ΠΈΠ½Π΅Π½ ΡΠΎ Π²ΡΠΎΡΡΠΌ ΠΊΠΎΠ½ΡΠ°ΠΊΡΠΎΠΌ Π’ΠΠΠ°. ΠΠ½Π΄ΠΈΠΊΠ°ΡΠΎΡΠ½Π°Ρ Π»Π°ΠΌΠΏΠΎΡΠΊΠ° ΠΏΠΎΠ΄ΠΊΠ»ΡΡΠ΅Π½Π° ΠΊ Π²ΡΡ ΠΎΠ΄Π½ΠΎΠΉ Π½ΡΠ»Π΅Π²ΠΎΠΉ ΠΊΠ»Π΅ΠΌΠΌΠ΅ ΡΠ΅ΡΠΌΠΎΡΡΠ°ΡΠ° ΠΈ ΠΊ Π²ΡΡ ΠΎΠ΄Π½ΠΎΠΌΡ ΡΠ°Π·ΡΠ΅ΠΌΡ ΡΠ΅ΡΠΌΠΎΡΠ΅Π³ΡΠ»ΡΡΠΎΡΠ° (ΡΠ°Π·Π°).
ΠΠΠΠΠ!
ΠΠ΅ΡΠ΅Π΄ ΠΏΠΎΠ΄ΠΊΠ»ΡΡΠ΅Π½ΠΈΠ΅ΠΌ Π±ΠΎΠΉΠ»Π΅ΡΠ° ΠΊ ΡΠ»Π΅ΠΊΡΡΠΈΡΠ΅ΡΠΊΠΎΠΉ ΡΠ΅ΡΠΈ, Π½Π΅ΠΎΠ±Ρ ΠΎΠ΄ΠΈΠΌΠΎ ΠΎΠ±ΡΠ·Π°ΡΠ΅Π»ΡΠ½ΠΎ Π·Π°ΠΏΠΎΠ»Π½ΠΈΡΡ Π΅Π³ΠΎ Π±Π°ΠΊ Π²ΠΎΠ΄ΠΎΠΉ. Π ΠΏΡΠΎΡΠΈΠ²Π½ΠΎΠΌ ΡΠ»ΡΡΠ°Π΅ Π’ΠΠ ΠΏΠ΅ΡΠ΅Π³ΡΠ΅Π΅ΡΡΡ ΠΈ Π²ΡΠΉΠ΄Π΅Ρ ΠΈΠ· ΡΡΡΠΎΡ.
ΠΡΠ°ΠΊ, Π·Π°ΠΏΠΎΠ»Π½ΡΠ΅ΠΌ Π²ΠΎΠ΄ΠΎΠ½Π°Π³ΡΠ΅Π²Π°ΡΠ΅Π»Ρ Π²ΠΎΠ΄ΠΎΠΉ, ΡΡΡΠΊΠΎΠΉ ΡΠ΅Π³ΡΠ»ΡΡΠΎΡΠ° ΡΠ΅ΠΌΠΏΠ΅ΡΠ°ΡΡΡΡ ΡΡΡΠ°Π½Π°Π²Π»ΠΈΠ²Π°Π΅ΠΌ ΠΆΠ΅Π»Π°Π΅ΠΌΡΡ ΡΠ΅ΠΌΠΏΠ΅ΡΠ°ΡΡΡΡ Π½Π°Π³ΡΠ΅Π²Π° Π²ΠΎΠ΄Ρ, Π²ΠΊΠ»ΡΡΠ°Π΅ΠΌ Π² ΡΠ»Π΅ΠΊΡΡΠΎΡΠΈΡΠ΅ ΡΠ»Π΅ΠΊΡΡΠΈΡΠ΅ΡΠΊΠΈΠΉ Π°ΠΏΠΏΠ°ΡΠ°Ρ Π·Π°ΡΠΈΡΡ, ΠΏΠΎΠ΄Π°Π²Π°Ρ ΡΠ΅ΠΌ ΡΠ°ΠΌΡΠΌ ΠΏΠΈΡΠ°ΡΡΠ΅Π΅ Π½Π°ΠΏΡΡΠΆΠ΅Π½ΠΈΠ΅ Π² ΡΠ»Π΅ΠΊΡΡΠΈΡΠ΅ΡΠΊΡΡ ΡΡ
Π΅ΠΌΡ Π±ΠΎΠΉΠ»Π΅ΡΠ°.
ΠΠΎΡΠΊΠΎΠ»ΡΠΊΡ Π²ΠΎΠ΄Π° Ρ ΠΎΠ»ΠΎΠ΄Π½Π°Ρ, ΡΠ΅ΠΏΡ ΡΠ΅ΡΠΌΠΎΡΠ΅Π³ΡΠ»ΡΡΠΎΡΠ° Π·Π°ΠΌΠΊΠ½ΡΡΠ°, Π³ΠΎΡΠΈΡ ΠΈΠ½Π΄ΠΈΠΊΠ°ΡΠΎΡΠ½Π°Ρ Π»Π°ΠΌΠΏΠΎΡΠΊΠ°, ΡΠΈΠ³Π½Π°Π»ΠΈΠ·ΠΈΡΡΡΡΠ°Ρ ΠΎ Π½Π°Π³ΡΠ΅Π²Π΅ Π²ΠΎΠ΄Ρ, ΡΠ΅ΡΠ΅Π· Π’ΠΠ ΠΏΡΠΎΡ ΠΎΠ΄ΠΈΡ ΡΠΎΠΊ ΠΈ Π²ΠΎΠ΄Π° Π² Π±Π°ΠΊΠ΅ Π½Π°Π³ΡΠ΅Π²Π°Π΅ΡΡΡ.
ΠΡΠΈ Π΄ΠΎΡΡΠΈΠΆΠ΅Π½ΠΈΠΈ Π·Π°Π΄Π°Π½Π½ΠΎΠΉ ΡΠ΅ΠΌΠΏΠ΅ΡΠ°ΡΡΡΡ, ΠΊΠΎΡΠΎΡΠ°Ρ ΠΈΠ·ΠΌΠ΅ΡΡΠ΅ΡΡΡ Π΄Π°ΡΡΠΈΠΊΠΎΠΌ ΡΠ΅ΠΌΠΏΠ΅ΡΠ°ΡΡΡΡΒ ΡΠ΅ΡΠΌΠΎΡΠ΅Π³ΡΠ»ΡΡΠΎΡΠ°, ΡΠ΅ΡΠΌΠΎΡΠ΅Π³ΡΠ»ΡΡΠΎΡ ΡΠ°Π·ΡΡΠ²Π°Π΅Ρ ΡΠ΅ΠΏΡ ΠΏΠΈΡΠ°Π½ΠΈΡ Π’ΠΠΠ°, ΠΈΠ½Π΄ΠΈΠΊΠ°ΡΠΎΡΠ½Π°Ρ Π»Π°ΠΌΠΏΠΎΡΠΊΠ° Π³Π°ΡΠ½Π΅Ρ, Π²ΠΎΠ΄Π° Π½Π°ΡΠΈΠ½Π°Π΅Ρ ΠΎΡ Π»Π°ΠΆΠ΄Π°ΡΡΡΡ.
ΠΡΠΈ ΡΠ½ΠΈΠΆΠ΅Π½ΠΈΠΈ ΡΠ΅ΠΌΠΏΠ΅ΡΠ°ΡΡΡΡ Π²ΠΎΠ΄Ρ Π² Π±Π°ΠΊΠ΅ Π½ΠΈΠΆΠ΅ ΠΎΠΏΡΠ΅Π΄Π΅Π»Π΅Π½Π½ΠΎΠ³ΠΎ Π·Π½Π°ΡΠ΅Π½ΠΈΡ, ΡΠ΅ΠΏΡ ΠΏΠΈΡΠ°Π½ΠΈΡ Π’ΠΠΠ° Π·Π°ΠΌΡΠΊΠ°Π΅ΡΡΡ ΠΈ ΠΎΠΏΡΡΡ Π½Π°ΡΠΈΠ½Π°Π΅ΡΡΡ Π½Π°Π³ΡΠ΅Π². Π’Π°ΠΊ ΠΏΡΠΎΠΈΡΡ ΠΎΠ΄ΠΈΡ ΠΏΡΠΎΡΠ΅ΡΡ ΠΏΠΎΠ΄Π΄Π΅ΡΠΆΠ°Π½ΠΈΡ ΠΏΠΎΡΡΠΎΡΠ½Π½ΠΎΠΉ ΡΠ΅ΠΌΠΏΠ΅ΡΠ°ΡΡΡΡ Π²ΠΎΠ΄Ρ Π² Π±Π°ΠΊΠ΅.
Π’Π΅ΡΠΌΠΎΡΡΠ°Ρ Π²ΡΠΏΠΎΠ»Π½ΡΠ΅Ρ ΡΠΎΠ»Ρ ΠΏΡΠ΅Π΄ΠΎΡ ΡΠ°Π½ΠΈΡΠ΅Π»Ρ. ΠΡΠ»ΠΈ ΠΏΠΎ ΠΊΠ°ΠΊΠΎΠΉ-ΡΠΎ ΠΏΡΠΈΡΠΈΠ½Π΅Β ΡΠ΅ΠΌΠΏΠ΅ΡΠ°ΡΡΡΠ° Π²ΠΎΠ΄Ρ Π² Π±ΠΎΠΉΠ»Π΅ΡΠ΅ ΠΏΡΠ΅Π²ΡΡΠΈΡ Π΄ΠΎΠΏΡΡΡΠΈΠΌΠΎΠ΅ Π·Π½Π°ΡΠ΅Π½ΠΈΠ΅, ΡΠ΅ΡΠΌΠΎΡΡΠ°Ρ ΡΠ°Π·ΡΡΠ²Π°Π΅Ρ ΡΠ΅ΠΏΡ Π½ΡΠ»Π΅Π²ΠΎΠ³ΠΎ ΠΈ ΡΠ°Π·Π½ΠΎΠ³ΠΎ ΠΏΡΠΎΠ²ΠΎΠ΄Π°, ΠΎΡΠΊΠ»ΡΡΠ°Ρ ΠΏΠΈΡΠ°Π½ΠΈΠ΅ ΠΎΡ Π’ΠΠΠ° ΠΈ ΠΏΡΠ΅Π΄ΠΎΡΠ²ΡΠ°ΡΠ°Ρ ΡΠ΅ΠΌ ΡΠ°ΠΌΡΠΌ ΠΏΠ΅ΡΠ΅Π³ΡΠ΅Π² Π²ΠΎΠ΄Ρ Π² Π±ΠΎΠΉΠ»Π΅ΡΠ΅.
ΠΠ°ΠΊ ΠΏΠΎΠ΄ΠΊΠ»ΡΡΠΈΡΡ Π±ΠΎΠΉΠ»Π΅Ρ ΠΊ ΠΏΠΈΡΠ°ΡΡΠ΅ΠΉ ΡΠ»Π΅ΠΊΡΡΠΈΡΠ΅ΡΠΊΠΎΠΉ ΡΠ΅ΡΠΈ.
Π’Π΅ΠΏΠ΅ΡΡ Π΄Π°Π²Π°ΠΉΡΠ΅ ΡΠ°ΡΡΠΌΠΎΡΡΠΈΠΌ, ΠΊΠ°ΠΊ ΠΏΠΎΠ΄ΠΊΠ»ΡΡΠΈΡΡ ΡΠ»Π΅ΠΊΡΡΠΎΠ²ΠΎΠ΄ΠΎΠ½Π°Π³ΡΠ΅Π²Π°ΡΠ΅Π»Ρ ΠΊ ΡΠ»Π΅ΠΊΡΡΠΈΡΠ΅ΡΡΠ²Ρ?
ΠΠ° ΡΡ Π΅ΠΌΠ΅ Π²ΡΡΠ΅ Π±ΠΎΠΉΠ»Π΅Ρ ΠΏΠΎΠ΄ΠΊΠ»ΡΡΠ°Π΅ΡΡΡ ΠΊ ΡΠ»Π΅ΠΊΡΡΠΈΡΠ΅ΡΠΊΠΎΠΉ ΡΠ΅ΡΠΈ ΡΠ΅ΡΠ΅Π· Π£ΠΠ ΠΈ ΡΡΡΠ°Π½ΠΎΠ²Π»Π΅Π½Π½ΡΠΉ ΠΏΠΎΡΠ»Π΅Π΄ΠΎΠ²Π°ΡΠ΅Π»ΡΠ½ΠΎ Ρ Π½ΠΈΠΌ Π°Π²ΡΠΎΠΌΠ°ΡΠΈΡΠ΅ΡΠΊΠΈΠΉ Π²ΡΠΊΠ»ΡΡΠ°ΡΠ΅Π»Ρ.
Π£ΠΠ Π·Π°ΡΠΈΡΠ°Π΅Ρ ΠΎΡ Π²ΠΎΠ·ΠΌΠΎΠΆΠ½ΠΎΠ³ΠΎ ΠΏΠΎΡΠ°ΠΆΠ΅Π½ΠΈΡ ΡΠ»Π΅ΠΊΡΡΠΈΡΠ΅ΡΠΊΠΈΠΌ ΡΠΎΠΊΠΎΠΌ Π² ΡΠ»ΡΡΠ°Π΅ ΡΡΠ΅ΡΠΊΠΈ ΡΠΎΠΊΠ° ΠΏΡΠΈ ΠΏΡΠΎΠ±ΠΎΠ΅ Π½Π° ΠΊΠΎΡΠΏΡΡ ΠΈΠ»ΠΈ ΠΏΠΎΠ²ΡΠ΅ΠΆΠ΄Π΅Π½ΠΈΠΈ ΠΈΠ·ΠΎΠ»ΡΡΠΈΠΈ, Π° Π°Π²ΡΠΎΠΌΠ°ΡΠΈΡΠ΅ΡΠΊΠΈΠΉ Π²ΡΠΊΠ»ΡΡΠ°ΡΠ΅Π»Ρ Π·Π°ΡΠΈΡΠ°Π΅Ρ ΡΠ΅ΠΏΡ ΠΎΡ Π²ΠΎΠ·ΠΌΠΎΠΆΠ½ΠΎΠΉ ΠΏΠ΅ΡΠ΅Π³ΡΡΠ·ΠΊΠΈ ΠΈΠ»ΠΈ ΠΊΠΎΡΠΎΡΠΊΠΎΠ³ΠΎ Π·Π°ΠΌΡΠΊΠ°Π½ΠΈΡ.
Π ΡΡΠΎΠΉ ΡΡ Π΅ΠΌΠ΅ ΠΊΠ°Π±Π΅Π»Ρ ΠΎΡ ΡΠ»Π΅ΠΊΡΡΠΎΡΠΈΡΠ° Π½Π°ΠΏΡΡΠΌΡΡ ΠΏΠΎΠ΄ΠΊΠ»ΡΡΠ°Π΅ΡΡΡ ΠΊ Π²Ρ ΠΎΠ΄Π½ΡΠΌ ΠΊΠ»Π΅ΠΌΠΌΠ°ΠΌ Π±ΠΎΠΉΠ»Π΅ΡΠ°, Ρ.Π΅. ΡΠ½ΠΈΠΌΠ°Π΅ΡΡΡ Π·Π°ΡΠΈΡΠ½ΡΠΉ ΠΊΠΎΠΆΡΡ , Π·Π°Π²ΠΎΠ΄ΠΈΡΡΡ ΠΏΠΈΡΠ°ΡΡΠΈΠΉ ΠΊΠ°Π±Π΅Π»Ρ, ΠΏΠΎΠ΄ΠΊΠ»ΡΡΠ°Π΅ΡΡΡ ΠΊ ΡΠΎΠΎΡΠ²Π΅ΡΡΡΠ²ΡΡΡΠΈΠΌ ΠΊΠ»Π΅ΠΌΠΌΠ°ΠΌ ΠΈ ΠΎΠ±ΡΠ°ΡΠ½ΠΎ Π·Π°ΠΊΡΡΠ²Π°Π΅ΡΡΡ Π·Π°ΡΠΈΡΠ½ΡΠΌ ΠΊΠΎΠΆΡΡ ΠΎΠΌ.
ΠΠΎΠ΄ΡΠΎΠ±Π½ΠΎ ΠΎ ΡΠΎΠΌ, ΠΊΠ°ΠΊΠΎΠ΅ Π²ΡΠ±ΡΠ°ΡΡ Π£ΠΠ, Ρ ΠΊΠ°ΠΊΠΈΠΌΠΈ ΠΏΠ°ΡΠ°ΠΌΠ΅ΡΡΠ°ΠΌΠΈ, ΠΊΠ°ΠΊΠΎΠΉ Π°Π²ΡΠΎΠΌΠ°ΡΠΈΡΠ΅ΡΠΊΠΈΠΉ Π²ΡΠΊΠ»ΡΡΠ°ΡΠ΅Π»Ρ, ΠΊΠ°ΠΊΠΎΠ³ΠΎ Π½ΠΎΠΌΠΈΠ½Π°Π»Π° ΠΈ Ρ Π°ΡΠ°ΠΊΡΠ΅ΡΠΈΡΡΠΈΠΊΠΈ, ΠΊΠ°ΠΊ ΡΠΎΠΎΡΠ½Π΅ΡΡΠΈ ΠΏΠ°ΡΠ°ΠΌΠ΅ΡΡΡ Π°Π²ΡΠΎΠΌΠ°ΡΠ° Ρ ΠΏΠ°ΡΠ°ΠΌΠ΅ΡΡΠ°ΠΌΠΈ Π£ΠΠ, ΠΊΠ°ΠΊ ΡΠ°ΡΡΡΠΈΡΠ°ΡΡ Π½Π΅ΠΎΠ±Ρ ΠΎΠ΄ΠΈΠΌΠΎΠ΅ ΡΠ΅ΡΠ΅Π½ΠΈΠ΅ ΠΊΠ°Π±Π΅Π»Ρ ΡΠΌΠΎΡΡΠΈΡΠ΅ ΡΡΡ.
ΠΠ° ΡΡ
Π΅ΠΌΠ΅ Π½ΠΈΠΆΠ΅ ΠΏΠΎΠΊΠ°Π·Π°Π½ Π²Π°ΡΠΈΠ°Π½Ρ ΠΏΠΎΠ΄ΠΊΠ»ΡΡΠ΅Π½ΠΈΡ Π²ΠΎΠ΄ΠΎΠ½Π°Π³ΡΠ΅Π²Π°ΡΠ΅Π»Ρ ΡΠ΅ΡΠ΅Π· ΡΠ»Π΅ΠΊΡΡΠΈΡΠ΅ΡΠΊΡΡ ΡΠΎΠ·Π΅ΡΠΊΡ.
ΠΠ»Π΅ΠΊΡΡΠΈΡΠ΅ΡΠΊΠ°Ρ ΡΠΎΠ·Π΅ΡΠΊΠ° ΠΏΠΎΠ΄ΠΊΠ»ΡΡΠ°Π΅ΡΡΡ ΠΊ ΠΊΠ°Π±Π΅Π»Ρ, ΠΈΠ΄ΡΡΠ΅ΠΌΡ ΠΎΡ ΡΠ»Π΅ΠΊΡΡΠΈΡΠ΅ΡΠΊΠΎΠ³ΠΎ ΡΠΈΡΠ°, Π° ΡΠΆΠ΅ Π² ΡΡΡ ΡΠΎΠ·Π΅ΡΠΊΡ ΠΏΠΎΠ΄ΠΊΠ»ΡΡΠ°Π΅ΡΡΡ ΡΠ½ΡΡ Ρ Π²ΠΈΠ»ΠΊΠΎΠΉ ΠΎΡ Π±ΠΎΠΉΠ»Π΅ΡΠ°.
Π₯ΠΎΡΡ Π·Π°ΠΌΠ΅ΡΠΈΡΡ, ΡΡΠΎ ΠΏΠΎΠ΄ΠΊΠ»ΡΡΠ΅Π½ΠΈΠ΅ Π½Π°ΠΏΡΡΠΌΡΡ ΠΊ ΠΊΠ»Π΅ΠΌΠΌΠ°ΠΌ Π±ΠΎΠΉΠ»Π΅ΡΠ°, Π±Π΅Π· ΠΈΡΠΏΠΎΠ»ΡΠ·ΠΎΠ²Π°Π½ΠΈΡ ΠΏΡΠΎΠΌΠ΅ΠΆΡΡΠΎΡΠ½ΠΎΠΉ ΡΠΎΠ·Π΅ΡΠΊΠΈ (ΠΊΠ°ΠΊ Π½Π° ΠΏΠ΅ΡΠ²ΠΎΠΉ ΡΡ Π΅ΠΌΠ΅) ΡΠ²Π»ΡΠ΅ΡΡΡ Π±ΠΎΠ»Π΅Π΅ Π½Π°Π΄Π΅ΠΆΠ½ΡΠΌ ΠΈ ΠΏΡΠ΅Π΄ΠΏΠΎΡΡΠΈΡΠ΅Π»ΡΠ½ΡΠΌ.
ΠΡ ΠΈ Π²ΠΌΠ΅ΡΡΠΎ ΡΠ²ΡΠ·ΠΊΠΈ Π£ΠΠ+Π°Π²ΡΠΎΠΌΠ°ΡΠΈΡΠ΅ΡΠΊΠΈΠΉ Π²ΡΠΊΠ»ΡΡΠ°ΡΠ΅Π»Ρ ΠΌΠΎΠΆΠ½ΠΎ ΠΈΡΠΏΠΎΠ»ΡΠ·ΠΎΠ²Π°ΡΡ Π΄ΠΈΡΠ°Π²ΡΠΎΠΌΠ°Ρ.
Π ΡΡΠΎΠΉ ΡΡ Π΅ΠΌΠ΅ ΡΠ°Π·Π° ΠΈ Π½ΠΎΠ»Ρ ΠΎΡ Π΄ΠΈΡΠ°Π²ΡΠΎΠΌΠ°ΡΠ° ΠΏΠΎΠ΄ΠΊΠ»ΡΡΠ°Π΅ΡΡΡ Π½Π΅ΠΏΠΎΡΡΠ΅Π΄ΡΡΠ²Π΅Π½Π½ΠΎ ΠΊ Π²Ρ ΠΎΠ΄Π½ΡΠΌ ΠΊΠ»Π΅ΠΌΠΌΠ°ΠΌ Π±ΠΎΠΉΠ»Π΅ΡΠ°. ΠΡΠΈ ΡΡΠΎΠΌ Π½ΡΠ»ΠΈ Π΄ΠΎ Π΄ΠΈΡΠ°Π²ΡΠΎΠΌΠ°ΡΠ° ΠΈ ΠΏΠΎΡΠ»Π΅ Π½Π΅Π³ΠΎ Π½Π΅ Π΄ΠΎΠ»ΠΆΠ½Ρ ΠΈΠΌΠ΅ΡΡ ΠΎΠ±ΡΠΈΡ ΡΠΎΠ΅Π΄ΠΈΠ½Π΅Π½ΠΈΠΉ.
Π ΡΡΠΎΠΉ ΡΡ Π΅ΠΌΠ΅ ΡΠ°ΠΊΠΆΠ΅ ΠΌΠΎΠΆΠ΅Ρ ΠΈΡΠΏΠΎΠ»ΡΠ·ΠΎΠ²Π°ΡΡΡΡ ΠΏΠΎΠ΄ΠΊΠ»ΡΡΠ΅Π½ΠΈΠ΅ ΠΈ ΡΠ΅ΡΠ΅Π· ΡΠΎΠ·Π΅ΡΠΊΡ. Π ΠΎΠ·Π΅ΡΠΊΠ° ΡΡΡΠ°Π½Π°Π²Π»ΠΈΠ²Π°Π΅ΡΡΡ Π² Π»ΠΈΠ½ΠΈΡ ΠΏΠΎΡΠ»Π΅ Π΄ΠΈΡΠ°Π²ΡΠΎΠΌΠ°ΡΠ°, ΠΈ Π² Π½Π΅Π΅ Π²ΠΊΠ»ΡΡΠ°Π΅ΡΡΡ Π²ΠΈΠ»ΠΊΠ° ΡΠΎ ΡΠ½ΡΡΠΎΠΌ ΠΎΡΒ Π±ΠΎΠΉΠ»Π΅ΡΠ°.
Π ΡΡ
Π΅ΠΌΠ΅ ΠΏΠΎΠ΄ΠΊΠ»ΡΡΠ΅Π½ΠΈΡ Π±ΠΎΠΉΠ»Π΅ΡΠ° ΠΊ ΡΠ»Π΅ΠΊΡΡΠΈΡΠ΅ΡΠΊΠΎΠΉ ΠΏΠΈΡΠ°ΡΡΠ΅ΠΉ ΡΠ΅ΡΠΈ ΠΆΠ΅Π»Π°ΡΠ΅Π»ΡΠ½ΠΎ ΠΈΡΠΏΠΎΠ»ΡΠ·ΠΎΠ²Π°ΡΡ ΠΎΡΠ΄Π΅Π»ΡΠ½ΡΡ Π»ΠΈΠ½ΠΈΡ, Π²ΡΠΏΠΎΠ»Π½Π΅Π½Π½ΡΡ ΠΊΠ°Π±Π΅Π»Π΅ΠΌ Π½Π΅ΠΎΠ±Ρ
ΠΎΠ΄ΠΈΠΌΠΎΠ³ΠΎ ΡΠ΅ΡΠ΅Π½ΠΈΡ Ρ ΡΡΡΠ°Π½ΠΎΠ²ΠΊΠΎΠΉ ΠΎΡΠ΄Π΅Π»ΡΠ½ΠΎΠ³ΠΎ ΡΠ»Π΅ΠΊΡΡΠΈΡΠ΅ΡΠΊΠΎΠ³ΠΎ Π°ΠΏΠΏΠ°ΡΠ°ΡΠ° Π·Π°ΡΠΈΡΡ.
ΠΠΎΠ»Π΅Π΅ ΠΏΠΎΠ΄ΡΠΎΠ±Π½ΠΎ ΡΠΌΠΎΡΡΠΈΡΠ΅ Π²ΠΈΠ΄Π΅ΠΎ Π‘Ρ Π΅ΠΌΠ° ΠΏΠΎΠ΄ΠΊΠ»ΡΡΠ΅Π½ΠΈΡ Π±ΠΎΠΉΠ»Π΅ΡΠ°:
ΠΠΎΠ»Π΅Π·Π½ΡΠ΅ ΠΌΠ°ΡΠ΅ΡΠΈΠ°Π»Ρ ΠΏΠΎ ΡΠ΅ΠΌΠ΅:
Π Π΅ΠΌΠΎΠ½Ρ Π±ΠΎΠΉΠ»Π΅ΡΠ° ΡΠ²ΠΎΠΈΠΌΠΈ ΡΡΠΊΠ°ΠΌΠΈ. Π§Π°ΡΡΡ 1.
Π Π΅ΠΌΠΎΠ½Ρ Π±ΠΎΠΉΠ»Π΅ΡΠ° ΡΠ²ΠΎΠΈΠΌΠΈ ΡΡΠΊΠ°ΠΌΠΈ. Π§Π°ΡΡΡ 2.
ΠΠ°ΠΊ ΠΏΡΠΎΠ²Π΅ΡΠΈΡΡ (ΠΏΡΠΎΠ·Π²ΠΎΠ½ΠΈΡΡ) Π’ΠΠ?
ΠΠ²ΡΠΎΠΌΠ°ΡΠΈΡΠ΅ΡΠΊΠΈΠ΅ Π²ΡΠΊΠ»ΡΡΠ°ΡΠ΅Π»ΠΈ, Π£ΠΠ, Π΄ΠΈΡΠ°Π²ΡΠΎΠΌΠ°ΡΡ β ΠΏΠΎΠ΄ΡΠΎΠ±Π½ΠΎΠ΅ ΡΡΠΊΠΎΠ²ΠΎΠ΄ΡΡΠ²ΠΎ.
ΠΠ½ΡΡΡΡΠΌΠ΅Π½Ρ ΡΠ»Π΅ΠΊΡΡΠΈΠΊΠ°.
Π Π΅ΠΌΠΎΠ½Ρ Π±ΠΎΠΉΠ»Π΅ΡΠ° ΡΠ²ΠΎΠΈΠΌΠΈ ΡΡΠΊΠ°ΠΌΠΈ. Π§Π°ΡΡΡ 1.
ΠΡΠΈΠ²Π΅ΡΡΡΠ²ΡΡ Π²Π°Ρ, ΡΠ²Π°ΠΆΠ°Π΅ΠΌΡΠ΅ ΡΠΈΡΠ°ΡΠ΅Π»ΠΈ ΡΠ°ΠΉΡΠ° elektrik-sam.info!
Π ΠΎΠ΄ΠΈΠ½ ΠΈΠ· Π½Π΅Π΄Π°Π²Π½ΠΈΡ Π²Π΅ΡΠ΅ΡΠΎΠ² Π² ΠΊΠΎΡΠΈΠ΄ΠΎΡΠ΅ ΠΏΠΎΡΠ²ΠΈΠ»ΡΡ Π·Π°ΠΏΠ°Ρ Π³ΠΎΡΠ΅Π»ΠΎΠΉ ΠΏΡΠΎΠ²ΠΎΠ΄ΠΊΠΈ. ΠΠΎΡΠΊΠΎΠ»ΡΠΊΡ ΠΈΠ· ΠΌΠΎΡΠ½ΡΡ ΠΏΠΎΡΡΠ΅Π±ΠΈΡΠ΅Π»Π΅ΠΉ Π±ΡΠ» Π²ΠΊΠ»ΡΡΠ΅Π½ ΡΠΎΠ»ΡΠΊΠΎ Π±ΠΎΠΉΠ»Π΅Ρ (ΡΠ»Π΅ΠΊΡΡΠΈΡΠ΅ΡΠΊΠΈΠΉ Π²ΠΎΠ΄ΠΎΠ½Π°Π³ΡΠ΅Π²Π°ΡΠ΅Π»Ρ), ΡΠΎΒ ΡΡΠ°Π·Ρ Π½Π°ΡΠ°Π» ΠΏΠΎΠΈΡΠΊ Ρ Π½Π΅Π³ΠΎ.
ΠΡΠ΅Π΄ΠΏΠΎΠ»ΠΎΠΆΠ΅Π½ΠΈΠ΅ ΠΏΠΎΠ΄ΡΠ²Π΅ΡΠ΄ΠΈΠ»ΠΎΡΡ β ΡΠΈΠ»ΡΠ½ΡΠΉ ΡΠΏΠ΅ΡΠΈΡΠΈΡΠ΅ΡΠΊΠΈΠΉ Π·Π°ΠΏΠ°Ρ
Π³ΠΎΡΠ΅Π»ΠΎΠΉ ΠΏΡΠΎΠ²ΠΎΠ΄ΠΊΠΈ ΡΠ΅Π» ΠΈΠΌΠ΅Π½Π½ΠΎ ΠΎΡ Π½Π΅Π³ΠΎ. Π Π΅Π²ΠΈΠ·ΠΈΡ Π² ΠΊΠ²Π°ΡΡΠΈΡΠ½ΡΠΉ ΡΠ»Π΅ΠΊΡΡΠΎΡΠΈΡ Π²ΡΡΠ²ΠΈΠ»Π°, ΡΡΠΎ Π£ΠΠ ΠΎΡΠΊΠ»ΡΡΠΈΠ»ΠΎΡΡ.
ΠΠ°ΡΠ°Π» ΡΠ°Π·Π±ΠΈΡΠ°ΡΡΡΡ, Π² ΡΠ΅ΠΌ ΠΏΡΠΈΡΠΈΠ½Π°. ΠΠ±Π΅ΡΡΠΎΡΠΈΠ» Π»ΠΈΠ½ΠΈΡ ΠΏΠΈΡΠ°Π½ΠΈΡ Π±ΠΎΠΉΠ»Π΅ΡΠ°, ΡΠ½ΡΠ» Π·Π°ΡΠΈΡΠ½ΡΠΉ ΠΊΠΎΠΆΡΡ
β ΠΏΡΠΎΠ²ΠΎΠ΄ ΡΠΎΠ΅Π΄ΠΈΠ½ΡΡΡΠΈΠΉ ΡΠ΅ΡΠΌΠΎΡΠ΅Π³ΡΠ»ΡΡΠΎΡ Ρ Π’ΠΠΠΎΠΌ ΠΎΠΊΠ°Π·Π°Π»ΡΡ ΠΎΠΏΠ»Π°Π²Π»Π΅Π½Π½ΡΠΌ Π²ΠΎΠ·Π»Π΅ ΠΊΠ»Π΅ΠΌΠΌΡ ΠΏΠΎΠ΄ΠΊΠ»ΡΡΠ΅Π½ΠΈΡ ΠΊ Π’ΠΠΡ.
ΠΠΎΠΉΠ»Π΅Ρ ARISTON TI SHAPE ΠΌΠΎΡΠ½ΠΎΡΡΡ 2 ΠΊΠΡ, ΠΈΠΌΠ΅Π΅Ρ ΠΎΡΠ΄Π΅Π»ΡΠ½ΡΠΉ ΡΠ΅Π³ΡΠ»ΡΡΠΎΡ ΡΠ΅ΠΌΠΏΠ΅ΡΠ°ΡΡΡΡ, Π²ΡΠ½Π΅ΡΠ΅Π½Π½ΡΠΉ Π½Π° ΠΏΠ΅ΡΠ΅Π΄Π½ΡΡ ΠΏΠ°Π½Π΅Π»Ρ. ΠΠΎΡΡΠΎΠΌΡ ΡΠ΅ΡΠΌΠΎΡΠ΅Π³ΡΠ»ΡΡΠΎΡ ΠΈ ΡΠ΅ΡΠΌΠΎΡΡΠ°Ρ (ΡΠ΅ΡΠΌΠΎΡΠ΅Π»Π΅) Π²ΡΠΏΠΎΠ»Π½Π΅Π½Ρ ΠΎΡΠ΄Π΅Π»ΡΠ½ΠΎ.
ΠΠ»Π΅ΠΊΡΡΠΈΡΠ΅ΡΠΊΠ°Ρ ΡΠ°ΡΡΡ Π±ΠΎΠΉΠ»Π΅ΡΠ°Β ΠΏΠΎΠΊΠ°Π·Π°Π½Π° Π½Π° ΡΡ
Π΅ΠΌΠ΅ Π½ΠΈΠΆΠ΅. ΠΠΎΠ»Π΅Π΅ ΠΏΠΎΠ΄ΡΠΎΠ±Π½ΠΎ ΠΎΠΏΠΈΡΠ°Π½ΠΈΠ΅ ΡΠ»Π΅ΠΊΡΡΠΈΡΠ΅ΡΠΊΠΎΠΉ ΡΡ
Π΅ΠΌΡ Π±ΠΎΠΉΠ»Π΅ΡΠ°, Π½Π°Π·Π½Π°ΡΠ΅Π½ΠΈΠ΅ Π΅Π΅ ΠΎΡΠ½ΠΎΠ²Π½ΡΡ
ΠΊΠΎΠΌΠΏΠΎΠ½Π΅Π½ΡΠΎΠ² ΠΈ ΠΈΡ
Π²Π·Π°ΠΈΠΌΠΎΠ΄Π΅ΠΉΡΡΠ²ΠΈΠ΅ ΠΌΠ΅ΠΆΠ΄Ρ ΡΠΎΠ±ΠΎΠΉ ΡΠΌΠΎΡΡΠΈΡΠ΅ Π² ΡΡΠ°ΡΡΠ΅
Π’Π°ΠΊΠΆΠ΅ Π² ΡΡΠΎΠΉ ΡΡΠ°ΡΡΠ΅ Π²Ρ Π½Π°ΠΉΠ΄Π΅ΡΠ΅ ΠΏΠΎΠ΄ΡΠΎΠ±Π½ΡΠ΅ Π²Π°ΡΠΈΠ°Π½ΡΡ ΡΡ Π΅ΠΌ ΠΏΠΎΠ΄ΠΊΠ»ΡΡΠ΅Π½ΠΈΡ Π±ΠΎΠΉΠ»Π΅ΡΠ° ΠΊ ΠΏΠΈΡΠ°ΡΡΠ΅ΠΉ ΡΠ»Π΅ΠΊΡΡΠΈΡΠ΅ΡΠΊΠΎΠΉ ΡΠ΅ΡΠΈ.
ΠΠΎΠΈΡΠΊ Π½Π΅ΠΈΡΠΏΡΠ°Π²Π½ΠΎΡΡΠΈ.
Π‘Π½Π°ΡΠ°Π»Π° ΠΏΡΠΎΠ²Π΅ΡΠΈΠΌ ΠΈΡΠΏΡΠ°Π²Π½ΠΎΡΡΡ ΡΠ΅ΠΏΠΈ ΠΎΡ ΡΠ»Π΅ΠΊΡΡΠΎΡΠΈΡΠΊΠ° Π΄ΠΎ Π²Π²ΠΎΠ΄Π½ΡΡ
ΠΊΠ»Π΅ΠΌΠΌ ΡΠ΅ΡΠΌΠΎΡΡΠ°ΡΠ°. ΠΠ»Ρ ΡΡΠΎΠ³ΠΎ ΠΎΡΡΠΎΠ΅Π΄ΠΈΠ½ΡΠ΅ΠΌ ΠΎΡ Π²Π²ΠΎΠ΄Π½ΡΡ
ΠΊΠ»Π΅ΠΌΠΌ ΠΏΠΈΡΠ°ΡΡΠΈΠΉ ΠΊΠ°Π±Π΅Π»Ρ (Π½ΠΎΠ»Ρ, ΡΠ°Π·Ρ), ΠΎΡ ΠΊΠΎΡΠΏΡΡΠ° Π±Π°ΠΊΠ° ΠΎΡΠΊΠ»ΡΡΠ°Π΅ΠΌ ΠΏΡΠΎΠ²ΠΎΠ΄ Π·Π°Π·Π΅ΠΌΠ»Π΅Π½ΠΈΡ.
Π ΡΠΈΡΠ΅ Π²ΠΊΠ»ΡΡΠ°Π΅ΠΌ ΡΡΠ°Π±ΠΎΡΠ°Π²ΡΠ΅Π΅ Π£ΠΠ, ΠΈ ΠΏΡΠΎΠ²Π΅ΡΡΠ΅ΠΌ ΠΊΠΎΠ½ΡΡΠΎΠ»ΡΠ½ΠΎΠΉ Π»Π°ΠΌΠΏΠΎΠΉ (Π»Π°ΠΌΠΏΠ° ΠΈ ΠΏΠ°ΡΡΠΎΠ½ Ρ Π΄Π²ΡΠΌΡ ΠΏΠΎΠ΄ΠΊΠ»ΡΡΠ΅Π½Π½ΡΠΌΠΈ ΠΏΡΠΎΠ²ΠΎΠ΄Π°ΠΌΠΈ), ΠΏΡΠΈΠΊΠ°ΡΠ°ΡΡΡ ΠΊ Π½ΡΠ»Π΅Π²ΠΎΠΌΡ ΠΈ ΡΠ°Π·Π½ΠΎΠΌΡ ΠΏΡΠΎΠ²ΠΎΠ΄Ρ. ΠΠ°ΠΌΠΏΠ° Π³ΠΎΡΠΈΡ, ΡΠ΅ΠΏΡ ΠΈΡΠΏΡΠ°Π²Π½Π°. Π‘Π½ΠΎΠ²Π° ΠΎΠ±Π΅ΡΡΠΎΡΠΈΠ²Π°Π΅ΠΌ, ΠΏΡΠΎΠ²ΠΎΠ΄ ΠΈΠ·ΠΎΠ»ΠΈΡΡΠ΅ΠΌ ΠΈ ΠΎΡΠ²ΠΎΠ΄ΠΈΠΌ Π² ΡΡΠΎΡΠΎΠ½Ρ, ΡΡΠΎΠ±Ρ Π½Π΅ ΠΌΠ΅ΡΠ°Π». ΠΠ°Π»Π΅Π΅ ΠΏΡΠΎΠ²Π΅ΡΡΠ΅ΠΌ ΡΠ°ΠΌ Π±ΠΎΠΉΠ»Π΅Ρ. ΠΠ°ΡΠΊΠΈΡΡΠ΅ΠΌ ΡΠΏΠΈΡΡΠΎΠ²ΡΠΌ ΠΌΠ°ΡΠΊΠ΅ΡΠΎΠΌ ΠΈΠ»ΠΈ ΡΠΎΡΠΎΠ³ΡΠ°ΡΠΈΡΡΠ΅ΠΌ ΠΊΠ°ΠΊΠΎΠΉ ΠΏΡΠΎΠ²ΠΎΠ΄ ΠΊΡΠ΄Π° ΠΏΠΎΠ΄ΠΊΠ»ΡΡΠ΅Π½ ΠΈ ΠΎΡΠΊΠ»ΡΡΠ°Π΅ΠΌ ΠΏΡΠΎΠ²ΠΎΠ΄Π° ΠΎΡ Π’ΠΠΠ°, ΡΠ΅ΡΠΌΠΎΡΡΠ°ΡΠ° ΠΈ ΡΠ΅ΡΠΌΠΎΡΠ΅Π³ΡΠ»ΡΡΠΎΡΠ°.
ΠΡΠΎΠ²Π΅ΡΡΠ΅ΠΌ Π’ΠΠ
. ΠΠ³ΠΎ ΠΌΠΎΡΠ½ΠΎΡΡΡ ΡΠΊΠ°Π·Π°Π½Π° Π½Π° ΡΠ°Π±Π»ΠΈΡΠΊΠ΅ (Π² ΠΏΠ°ΡΠΏΠΎΡΡΠ΅) β 2000ΠΡ.Β ΠΠ½Π°Ρ Π½Π°ΠΏΡΡΠΆΠ΅Π½ΠΈΠ΅ (U) 220Π ΠΈ ΠΌΠΎΡΠ½ΠΎΡΡΡ (P) 2000ΠΡ, ΠΎΠΏΡΠ΅Π΄Π΅Π»ΡΠ΅ΠΌ ΠΏΡΠΎΡΠ΅ΠΊΠ°ΡΡΠΈΠΉ ΡΠΎΠΊ I=P/U.Β ΠΠ°Π»Π΅Π΅ ΠΏΠΎ Π·Π°ΠΊΠΎΠ½Ρ ΠΠΌΠ° ΠΎΠΏΡΠ΅Π΄Π΅Π»ΡΠ΅ΠΌ ΡΠΎΠΏΡΠΎΡΠΈΠ²Π»Π΅Π½ΠΈΠ΅ Π’ΠΠΠ° R=U/I, ΠΈΠ»ΠΈ ΡΡΠ°Π·Ρ ΠΏΠΎ ΡΠΎΡΠΌΡΠ»Π΅ R=U2/P. ΠΠΎΡΠ»Π΅ Π²ΡΠΏΠΎΠ»Π½Π΅Π½ΠΈΡ ΡΠ°ΡΡΠ΅ΡΠΎΠ² ΠΏΠΎΠ»ΡΡΠ°Π΅ΠΌ 24.2 ΠΠΌΠ°. ΠΠ»Ρ ΠΏΡΠΎΠ²Π΅ΡΠΊΠΈ ΠΈΡΠΏΠΎΠ»ΡΠ·ΡΠ΅ΠΌ ΠΌΡΠ»ΡΡΠΈΠΌΠ΅ΡΡ. ΠΠ΅ΡΠ΅Π²ΠΎΠ΄ΠΈΠΌ Π΅Π³ΠΎ Π² ΡΠ΅ΠΆΠΈΠΌ ΠΈΠ·ΠΌΠ΅ΡΠ΅Π½ΠΈΡ ΡΠΎΠΏΡΠΎΡΠΈΠ²Π»Π΅Π½ΠΈΡ ΠΈ ΠΈΠ·ΠΌΠ΅ΡΡΠ΅ΠΌ ΡΠΎΠΏΡΠΎΡΠΈΠ²Π»Π΅Π½ΠΈΠ΅ ΠΌΠ΅ΠΆΠ΄Ρ Π²ΡΠ²ΠΎΠ΄Π°ΠΌΠΈ Π’ΠΠΠ°. ΠΡΠΈ ΠΈΡΠΏΡΠ°Π²Π½ΠΎΠΌ Π’ΠΠΠ΅ Π·Π½Π°ΡΠ΅Π½ΠΈΠ΅ Π΄ΠΎΠ»ΠΆΠ½ΠΎ Π±ΡΡΡ Π±Π»ΠΈΠ·ΠΊΠΈΠΌ ΠΊ ΡΠ°ΡΡΠ΅ΡΠ½ΠΎΠΌΡ. ΠΡΠ»ΠΈ ΠΏΠΎΠΊΠ°Π·ΡΠ²Π°Π΅Ρ Π½ΠΎΠ»Ρ β Π·Π°ΠΌΡΠΊΠ°Π½ΠΈΠ΅ Π²Π½ΡΡΡΠΈ Π’ΠΠΠ°, Π΅ΡΠ»ΠΈ Π±Π΅ΡΠΊΠΎΠ½Π΅ΡΠ½ΠΎΡΡΡ β ΠΎΠ±ΡΡΠ².
ΠΠ°Π»Π΅Π΅ ΠΏΡΠΎΠ²Π΅ΡΡΠ΅ΠΌ ΠΏΡΠΎΠ±ΠΎΠΉ Π’ΠΠΠ° Π½Π° ΠΊΠΎΡΠΏΡΡ Π±Π°ΠΊΠ°, ΠΏΡΠΈΠ±ΠΎΡ ΠΏΠ΅ΡΠ΅Π²ΠΎΠ΄ΠΈΠΌ Π² ΡΠ΅ΠΆΠΈΠΌ Β«Π·ΡΠΌΠΌΠ΅ΡΠ°Β», ΠΏΠΎΠ΄ΡΠΎΠ΅Π΄ΠΈΠ½ΡΠ΅ΠΌ ΡΡΠΏΡ ΠΏΡΠΈΠ±ΠΎΡΠ° ΠΊ Π²ΡΠ²ΠΎΠ΄Ρ Π’ΠΠΠ° ΠΈ ΠΊΠΎΡΠΏΡΡΡ Π±Π°ΠΊΠ° β Π΅ΡΠ»ΠΈ Π½Π΅Ρ ΠΏΡΠΎΠ±ΠΎΡ ΠΏΡΠΈΠ±ΠΎΡ ΠΏΠΈΡΠ°ΡΡ Π½Π΅ Π΄ΠΎΠ»ΠΆΠ΅Π½. Π£ ΠΌΠ΅Π½Ρ ΠΏΡΠΈ ΠΏΡΠΎΠ·Π²ΠΎΠ½ΠΊΠ΅ Π’ΠΠΠ° ΠΏΡΠΈΠ±ΠΎΡ ΠΏΠΎΠΊΠ°Π·Π°Π» ΠΎΠ±ΡΡΠ². ΠΠ½Π°ΡΠΈΡ Π΅Π³ΠΎ Π½Π°Π΄ΠΎ ΠΌΠ΅Π½ΡΡΡ.ΠΠΎΠ΄ΡΠΎΠ±Π½ΠΎ ΠΈ Π½Π°Π³Π»ΡΠ΄Π½ΠΎ Π°Π»Π³ΠΎΡΠΈΡΠΌ ΠΏΡΠΎΠ²Π΅ΡΠΊΠΈ Π’ΠΠΠ° Ρ ΠΏΠΎΠ΄ΡΠΎΠ±Π½ΡΠΌ Π²ΠΈΠ΄Π΅ΠΎ ΡΠΌΠΎΡΡΠΈΡΠ΅ Π² ΡΡΠ°ΡΡΠ΅
ΠΠ»Ρ ΠΏΠΎΠ»Π½ΠΎΡΡ ΠΊΠ°ΡΡΠΈΠ½Ρ Ρ ΠΏΡΠΎΠ²Π΅ΡΠΈΠ» ΡΠ΅ΡΠΌΠΎΡΡΠ°Ρ. ΠΡΠΈΠ±ΠΎΡ Π² ΡΠ΅ΠΆΠΈΠΌΠ΅ Β«Π·ΡΠΌΠΌΠ΅ΡΠ°Β», ΠΏΡΠΎΠ²Π΅ΡΡΠ΅ΠΌ ΡΠ΅ΠΏΡ ΠΌΠ΅ΠΆΠ΄Ρ Π²Π²ΠΎΠ΄Π½ΠΎΠΉ ΠΈ Π²ΡΠ²ΠΎΠ΄Π½ΠΎΠΉ ΠΊΠ»Π΅ΠΌΠΌΠΎΠΉ ΡΠ½Π°ΡΠ°Π»Π° ΡΠ°Π·Π½ΠΎΠ³ΠΎ ΠΏΡΠΎΠ²ΠΎΠ΄Π°, Π·Π°ΡΠ΅ΠΌ Π½ΡΠ»Π΅Π²ΠΎΠ³ΠΎ. ΠΡΠ»ΠΈ ΡΠ΅ΡΠΌΠΎΡΡΠ°Ρ ΠΈΡΠΏΡΠ°Π²Π΅Π½, Π·ΡΠΌΠΌΠ΅Ρ Π΄ΠΎΠ»ΠΆΠ΅Π½ ΠΏΠΈΡΠ°ΡΡ. Π£ ΠΌΠ΅Π½Ρ ΡΠ°ΠΊ ΠΈ ΠΏΠΎΠ»ΡΡΠΈΠ»ΠΎΡΡ.
ΠΡΠΎΠ²Π΅ΡΡΠ΅ΠΌ ΡΠ΅ΡΠΌΠΎΡΠ΅Π³ΡΠ»ΡΡΠΎΡ. ΠΡΠΈΠ±ΠΎΡ Π² ΡΠ΅ΠΆΠΈΠΌΠ΅ Β«Π·ΡΠΌΠΌΠ΅ΡΠ°Β», ΡΡΡΠΊΡ ΡΠ΅ΡΠΌΠΎΡΠ΅Π³ΡΠ»ΡΡΠΎΡΠ° Π²ΡΠΊΡΡΡΠΈΠ²Π°Π΅ΠΌ Π² ΠΏΠΎΠ»ΠΎΠΆΠ΅Π½ΠΈΠ΅ ΠΌΠ°ΠΊΡΠΈΠΌΠ°Π»ΡΠ½ΠΎΠ³ΠΎ Π½Π°Π³ΡΠ΅Π²Π°. ΠΠΎΠ΄ΠΊΠ»ΡΡΠ°Π΅ΠΌ ΡΡΠΏΡ ΠΊ Π²ΡΠ²ΠΎΠ΄Π°ΠΌ ΡΠ΅ΡΠΌΠΎΡΠ΅Π³ΡΠ»ΡΡΠΎΡΠ° (Π·ΡΠΌΠΌΠ΅Ρ) ΠΈ ΠΊΡΡΡΠΈΠΌ ΡΡΡΠΊΡ Π½Π° ΠΌΠΈΠ½ΠΈΠΌΠ°Π»ΡΠ½ΡΡ ΡΠ΅ΠΌΠΏΠ΅ΡΠ°ΡΡΡΡ, Π² ΠΌΠΎΠΌΠ΅Π½Ρ ΡΠ΅Π»ΡΠΊΠ° Β β Π·ΡΠΌΠΌΠ΅Ρ Π΄ΠΎΠ»ΠΆΠ΅Π½ Π·Π°ΠΏΠΈΡΠ°ΡΡ, Ρ.Π΅. ΡΠ΅ΠΏΡ Π΄ΠΎΠ»ΠΆΠ½Π° Π·Π°ΠΌΠΊΠ½ΡΡΡΡ.
ΠΠ° ΡΠΈΡΡΠ½ΠΊΠ΅ ΠΎΠ±ΠΎΠ·Π½Π°ΡΠ΅Π½ΠΎ:
1. ΠΠ°ΠΏΠΎΡΠ½ΡΠΉ Π²Π΅Π½ΡΠΈΠ»Ρ ΠΏΠΎΠ΄Π°ΡΠΈ Ρ
ΠΎΠ»ΠΎΠ΄Π½ΠΎΠΉ Π²ΠΎΠ΄Ρ.
2. ΠΠ±ΡΠ°ΡΠ½ΡΠΉ ΠΊΠ»Π°ΠΏΠ°Π½.
3. Π‘Π»ΠΈΠ²Π½ΠΎΠΉ Π²Π΅Π½ΡΠΈΠ»Ρ.
4. ΠΠ΅Π½ΡΠΈΠ»Ρ ΠΏΠΎΠ΄Π°ΡΠΈ Π²ΠΎΠ·Π΄ΡΡ Π° ΠΏΡΠΈ ΡΠ»ΠΈΠ²Π΅ Π²ΠΎΠ΄Ρ.
5. ΠΠ°ΠΏΠΎΡΠ½ΡΠΉ Π²Π΅Π½ΡΠΈΠ»Ρ Π³ΠΎΡΡΡΠ΅ΠΉ Π²ΠΎΠ΄Ρ.
ΠΠ»Ρ Π·Π°ΠΌΠ΅Π½Ρ Π’ΠΠΠ° Π½Π΅ΠΎΠ±Ρ ΠΎΠ΄ΠΈΠΌΠΎ ΡΠ»ΠΈΡΡ ΠΈΠ· Π±Π°ΠΊΠ° Π²ΠΎΠ΄Ρ. ΠΠ»Ρ ΡΡΠΎΠ³ΠΎ ΠΏΠ΅ΡΠ΅ΠΊΡΡΠ²Π°Π΅ΠΌ ΠΊΡΠ°Π½ ΠΏΠΎΠ΄Π°ΡΠΈ Ρ ΠΎΠ»ΠΎΠ΄Π½ΠΎΠΉ Π²ΠΎΠ΄Ρ ΠΊ Π±ΠΎΠΉΠ»Π΅ΡΡ 1, Π½Π° ΡΠ»ΠΈΠ²Π½ΠΎΠΉ Π²Π΅Π½ΡΠΈΠ»Ρ 3 ΠΎΠ΄Π΅Π²Π°Π΅ΠΌ ΡΠ»Π°Π½Π³ ΠΈ ΠΎΠΏΡΡΠΊΠ°Π΅ΠΌ Π΅Π³ΠΎ Π² Π²Π΅Π΄ΡΠΎ ΠΈΠ»ΠΈ Π΄ΡΡΠ³ΡΡ Π·Π°ΡΠ°Π½Π΅Π΅ ΠΏΡΠΈΠ³ΠΎΡΠΎΠ²Π»Π΅Π½Π½ΡΡ Π΅ΠΌΠΊΠΎΡΡΡ. ΠΠ° ΡΠΌΠ΅ΡΠΈΡΠ΅Π»Π΅ ΠΎΡΠΊΡΡΠ²Π°Π΅ΠΌ ΠΊΡΠ°Π½ Π³ΠΎΡΡΡΠ΅ΠΉ Π²ΠΎΠ΄Ρ Π² ΠΌΠ°ΠΊΡΠΈΠΌΠ°Π»ΡΠ½ΠΎ ΠΎΡΠΊΡΡΡΠΎΠ΅ ΠΏΠΎΠ»ΠΎΠΆΠ΅Π½ΠΈΠ΅, ΠΎΡΠΊΡΡΠ²Π°Π΅ΠΌ ΡΠ»ΠΈΠ²Π½ΠΎΠΉ Π²Π΅Π½ΡΠΈΠ»Ρ 3 ΠΈ Π²ΠΎΠ΄Π° ΡΠ½Π°ΡΠ°Π»Π° ΠΎΡΠ΅Π½Ρ ΡΠΎΠ½ΠΊΠΎΠΉ ΡΡΡΡΠΉΠΊΠΎΠΉ ΠΏΠΎΡΠ΅ΡΠ΅Ρ ΠΏΠΎ ΡΠ»ΠΈΠ²Π½ΠΎΠΌΡ ΡΠ»Π°Π½Π³Ρ Π² Π²Π΅Π΄ΡΠΎ. ΠΠΎΠ³Π΄Π° ΡΠΎΠ»ΡΠ΅ΡΡΡ Π»ΠΈΡΡΠ° 2 Π²ΠΎΠ΄Ρ, ΠΌΠΎΠΆΠ½ΠΎ ΠΎΡΠΊΡΡΠ²Π°ΡΡ Π²Π΅Π½ΡΠΈΠ»Ρ 4 ΠΏΠΎΠ΄Π°ΡΠΈ Π²ΠΎΠ·Π΄ΡΡ Π° Π½Π° Π²ΡΠΏΡΡΠΊΠ½ΠΎΠΉ ΡΡΡΠ±Π΅ Π±ΠΎΠΉΠ»Π΅ΡΠ°.
Π’Π΅ΠΏΠ΅ΡΡ Π²ΠΎΠ΄Π° Π±ΡΠ΄Π΅Ρ Π²ΡΡΠ΅ΠΊΠ°ΡΡ ΠΎΡΠ΅Π½Ρ Π±ΡΡΡΡΠΎ ΠΈ Π²Π΅ΡΡ ΠΏΡΠΎΡΠ΅ΡΡ Π½Π΅ Π·Π°ΠΉΠΌΠ΅Ρ ΠΌΠ½ΠΎΠ³ΠΎ Π²ΡΠ΅ΠΌΠ΅Π½ΠΈ. ΠΠ»Π°Π²Π½ΠΎΠ΅ ΡΠ»Π΅Π΄ΠΈΡΡ Π·Π° Π½Π°ΠΏΠΎΠ»Π½Π΅Π½ΠΈΠ΅ΠΌ Π²Π΅Π΄ΡΠ°, ΠΊΠΎΠ³Π΄Π° ΠΎΠ½ΠΎ ΠΏΠΎΠ»Π½ΠΎΠ΅ ΠΏΠ΅ΡΠ΅ΠΊΡΡΠ²Π°Π΅ΠΌ ΡΠ»ΠΈΠ²Π½ΠΎΠΉ ΠΊΡΠ°Π½, Π²ΡΠ»ΠΈΠ²Π°Π΅ΠΌ ΠΈΠ· Π²Π΅Π΄ΡΠ° Π²ΠΎΠ΄Ρ, ΠΎΠΏΡΡΡ Π²ΡΡΠ°Π²Π»ΡΠ΅ΠΌ ΡΠ»Π°Π½Π³ Π² Π²Π΅Π΄ΡΠΎ, ΠΎΡΠΊΡΡΠ²Π°Π΅ΠΌ ΡΠ»ΠΈΠ²Π½ΠΎΠΉ ΠΊΡΠ°Π½ ΠΈ ΠΏΠΎΠ²ΡΠΎΡΡΠ΅ΠΌ, ΠΏΠΎΠΊΠ° Π½Π΅ ΠΏΠ΅ΡΠ΅ΡΡΠ°Π½Π΅Ρ Π²ΡΡΠ΅ΠΊΠ°ΡΡ Π²ΠΎΠ΄Π° ΠΈΠ· ΡΠ»Π°Π½Π³Π°. ΠΠ°ΡΠ΅ΠΌ ΠΏΠ΅ΡΠ΅ΠΊΡΡΠ²Π°Π΅ΠΌ Π²ΡΠ΅ Π²Π΅Π½ΡΠΈΠ»ΠΈ, Π·Π°ΠΊΡΡΠ²Π°Π΅ΠΌ ΠΊΡΠ°Π½ Π³ΠΎΡΡΡΠ΅ΠΉ Π²ΠΎΠ΄Ρ Π½Π° ΡΠΌΠ΅ΡΠΈΡΠ΅Π»Π΅.
P.S. ΠΡΠ»ΠΈ Π²ΡΠΏΠΎΠ»Π½ΠΈΡΡ ΡΠ°Π·Π²ΠΎΠ΄ΠΊΡ Π²ΠΎΠ΄ΠΎΠΏΡΠΎΠ²ΠΎΠ΄Π½ΡΡ ΡΡΡΠ± ΠΏΠΎ ΡΠ°ΡΡΠΌΠΎΡΡΠ΅Π½Π½ΠΎΠΉ ΡΡ Π΅ΠΌΠ΅, Π²ΠΎΠ΄Π° ΡΠ»ΠΈΠ²Π°Π΅ΡΡΡ ΠΎΡΠ΅Π½Ρ Π±ΡΡΡΡΠΎ. ΠΡΠΎ Π±ΡΠ²Π°Π΅Ρ ΡΠ΄ΠΎΠ±Π½ΠΎ, ΠΊΠΎΠ³Π΄Π° Π² Π΄ΠΎΠΌΠ΅ ΠΎΡΠΊΠ»ΡΡΠ°ΡΡ Π²ΠΎΠ΄Ρ. Π ΡΡΠΎΠΌ ΡΠ»ΡΡΠ°Π΅ ΠΎΡΠΊΠ»ΡΡΠ°Π΅ΠΌ Π°Π²ΡΠΎΠΌΠ°ΡΠΈΡΠ΅ΡΠΊΠΈΠΉ Π²ΡΠΊΠ»ΡΡΠ°ΡΠ΅Π»Ρ Π² ΡΠ»Π΅ΠΊΡΡΠΎΡΠΈΡΠΊΠ΅, Ρ Π΄ΠΎΠΏΠΎΠ»Π½ΠΈΡΠ΅Π»ΡΠ½ΠΎ Π·Π°ΠΊΠ»Π΅ΠΈΠ²Π°Ρ Π΅Π³ΠΎ ΠΈΠ·ΠΎΠ»Π΅Π½ΡΠΎΠΉ, ΡΡΠΎΠ±Ρ ΡΠ»ΡΡΠ°ΠΉΠ½ΠΎ Π½Π΅ Π²ΠΊΠ»ΡΡΠΈΡΡ, ΠΊΠΎΠ³Π΄Π° Π±Π°ΠΊ ΠΏΡΡΡΠΎΠΉ. Π‘Π»ΠΈΠ²Π°Ρ ΡΠΊΠΎΠ»ΡΠΊΠΎ Π½ΡΠΆΠ½ΠΎ Π²ΠΎΠ΄Ρ, Π²Π΅Π΄Ρ Π² Π±Π°ΠΊΠ΅ Ρ Π½Π°Ρ Π·Π°ΠΏΠ°Ρ (Ρ ΠΌΠ΅Π½Ρ 80 Π»ΠΈΡΡΠΎΠ²). ΠΠ΅Ρ Π½Π΅ΠΎΠ±Ρ ΠΎΠ΄ΠΈΠΌΠΎΡΡΠΈ ΠΌΠ΅ΡΠ°ΡΡΡΡ Π² ΠΏΠΎΠΈΡΠΊΠ°Ρ Π²ΠΎΠ΄Ρ, Π΄Π΅Π»Π°ΡΡ Π·Π°ΠΏΠ°ΡΡ Π² Π±ΠΎΡΠΊΠ°Ρ ΠΈ Π²Π΅Π΄ΡΠ°Ρ .
ΠΠΎΠ³Π΄Π° Π²ΠΎΠ΄Π° ΠΏΠΎΡΠ²ΠΈΡΡΡ, Π·Π°ΠΏΠΎΠ»Π½ΡΠ΅ΠΌ Π±ΠΎΠΉΠ»Π΅Ρ Π²ΠΎΠ΄ΠΎΠΉ, Π΄Π»Ρ ΡΡΠΎΠ³ΠΎ ΠΎΡΠΊΡΡΠ²Π°Π΅ΠΌ Π³ΠΎΡΡΡΠΈΠΉ ΠΊΡΠ°Π½ ΡΠΌΠ΅ΡΠΈΡΠ΅Π»Ρ, ΡΡΠΎΠ±Ρ Π²ΠΎΠ·Π΄ΡΡ
Β Π²ΡΡ
ΠΎΠ΄ΠΈΠ» Β ΠΈΠ· Π±ΠΎΠΉΠ»Π΅ΡΠ°, ΠΎΡΠΊΡΡΠ²Π°Π΅ΠΌ Π·Π°ΠΏΠΎΡΠ½ΡΠ΅ Π²Π΅Π½ΡΠΈΠ»ΠΈ 1 ΠΈ 5 (Π²Π΅Π½ΡΠΈΠ»ΠΈ 3 ΠΈ 4 ΠΎΡΡΠ°ΡΡΡΡ Π·Π°ΠΊΡΡΡΡΠΌΠΈ, ΠΎΠ½ΠΈ Π½ΡΠΆΠ½Ρ ΡΠΎΠ»ΡΠΊΠΎ ΠΏΡΠΈ ΡΠ»ΠΈΠ²Π΅ Π²ΠΎΠ΄Ρ). ΠΠ°ΠΊ Π½Π°ΡΠΈΠ½Π°Π΅Ρ Π½Π°ΠΏΠΎΠ»Π½ΡΡΡΡΡ, ΠΈΠ· ΠΊΡΠ°Π½Π° ΡΠΌΠ΅ΡΠΈΡΠ΅Π»Ρ ΡΠ»ΡΡΠ΅Π½ Π·Π²ΡΠΊ Π²ΡΡ
ΠΎΠ΄ΡΡΠ΅Π³ΠΎ Π²ΠΎΠ·Π΄ΡΡ
Π°. ΠΠΎΠ³Π΄Π° ΠΈΠ· ΠΊΡΠ°Π½Π° ΠΏΠΎΡΠ΅ΡΠ΅Ρ Π²ΠΎΠ΄Π° β Π·Π½Π°ΡΠΈΡ Π±Π°ΠΊ Π½Π°ΠΏΠΎΠ»Π½ΠΈΠ»ΡΡ, Π·Π°ΠΊΡΡΠ²Π°Π΅ΠΌ ΠΊΡΠ°Π½ Π³ΠΎΡΡΡΠ΅ΠΉ Π²ΠΎΠ΄Ρ Π½Π° ΡΠΌΠ΅ΡΠΈΡΠ΅Π»Π΅, Π²ΠΊΠ»ΡΡΠ°Π΅ΠΌ ΠΏΠΈΡΠ°Π½ΠΈΠ΅ Π±ΠΎΠΉΠ»Π΅ΡΠ° Π² ΡΠ»Π΅ΠΊΡΡΠΈΡΠ΅ΡΠΊΠΎΠΌ ΡΠΈΡΠΊΠ΅. ΠΠΎΠ΄Π° Π½Π°Π³ΡΠ΅Π²Π°Π΅ΡΡΡ ΠΈ ΡΠΈΡΡΠ΅ΠΌΠΎΠΉ ΠΌΠΎΠΆΠ½ΠΎ ΠΏΠΎΠ»ΡΠ·ΠΎΠ²Π°ΡΡΡΡ.
Π Π΅ΠΊΠΎΠΌΠ΅Π½Π΄ΡΡ ΠΊ ΠΏΡΠΎΡΠΌΠΎΡΡΡ:
Π Π΅ΠΌΠΎΠ½Ρ Π±ΠΎΠΉΠ»Π΅ΡΠ° ΡΠ²ΠΎΠΈΠΌΠΈ ΡΡΠΊΠ°ΠΌΠΈ. Π§Π°ΡΡΡ 2.
ΠΠ²ΡΠΎΠΌΠ°ΡΠΈΡΠ΅ΡΠΊΠΈΠ΅ Π²ΡΠΊΠ»ΡΡΠ°ΡΠ΅Π»ΠΈ, Π£ΠΠ, Π΄ΠΈΡΠ°Π²ΡΠΎΠΌΠ°ΡΡ β ΠΏΠΎΠ΄ΡΠΎΠ±Π½ΠΎΠ΅ ΡΡΠΊΠΎΠ²ΠΎΠ΄ΡΡΠ²ΠΎ.
ΠΠ½ΡΡΡΡΠΌΠ΅Π½Ρ ΡΠ»Π΅ΠΊΡΡΠΈΠΊΠ°.
Π£ΡΡΡΠΎΠΉΡΡΠ²ΠΎ Π²ΠΎΠ΄ΠΎΠ½Π°Π³ΡΠ΅Π²Π°ΡΠ΅Π»Ρ. Π‘Ρ Π΅ΠΌΡ ΡΠ». Π²ΠΎΠ΄ΠΎΠ½Π°Π³ΡΠ΅Π²Π°ΡΠ΅Π»Π΅ΠΉ
Π£Π²Π°ΠΆΠ°Π΅ΠΌΡΠ΅ ΠΏΠΎΡΠ΅ΡΠΈΡΠ΅Π»ΠΈ!!!
Π ΠΏΡΠΈΠΌΠ΅ΡΠ΅ Π±ΡΠ΄Π΅Ρ ΡΠ°ΡΡΠΌΠ°ΡΡΠΈΠ²Π°ΡΡΡΡ Π½Π°ΠΊΠΎΠΏΠΈΡΠ΅Π»ΡΠ½ΡΠΉ Π²ΠΎΠ΄ΠΎΠ½Π°Π³ΡΠ΅Π²Π°ΡΠ΅Π»Ρ, ΠΏΠΎΠ΄Π΄Π΅ΡΠΆΠΈΠ²Π°ΡΡΠΈΠΉ Π³ΠΎΡΡΡΠ΅Π΅ ΡΠΎΡΡΠΎΡΠ½ΠΈΠ΅ Π²ΠΎΠ΄Ρ Π² ΡΠ΅ΡΠ΅Π½ΠΈΠΈ Π²ΡΠ΅Π³ΠΎ ΡΠ²ΠΎΠ΅Π³ΠΎ ΡΡΠΎΠΊΠ° ΡΠΊΡΠΏΠ»ΡΠ°ΡΠ°ΡΠΈΠΈ. Β ΠΡΠΈΠ½ΡΠΈΠΏΠΈΠ°Π»ΡΠ½Π°Ρ ΡΠ»Π΅ΠΊΡΡΠΈΡΠ΅ΡΠΊΠ°Ρ ΡΡ Π΅ΠΌΠ° ΠΈ Π΄ΠΎΠΏΠΎΠ»Π½ΠΈΡΠ΅Π»ΡΠ½ΠΎ Π²Π½Π΅ΡΠ΅Π½Π½ΠΎΠ΅ Π² ΡΡΡ ΡΡ Π΅ΠΌΡ ΠΎΠ±ΠΎΡΡΠ΄ΠΎΠ²Π°Π½ΠΈΠ΅, β ΡΠ»ΠΎΠΆΠ½ΠΎΡΡΠΈ Π½ΠΈΠΊΠ°ΠΊΠΎΠΉ Π½Π΅ ΠΈΠΌΠ΅Π΅Ρ. Β ΠΠΎΠ½ΡΠ² ΡΡΡΠ½ΠΎΡΡΡ ΠΈΠ·Π»ΠΎΠΆΠ΅Π½Π½ΠΎΠ³ΠΎ, Β ΠΡ Π±Π΅Π· Π·Π°ΡΡΡΠ΄Π½Π΅Π½ΠΈΠΉ ΡΠΌΠΎΠΆΠ΅ΡΠ΅ ΡΡΡΠ°Π½ΠΎΠ²ΠΈΡΡ ΠΏΡΠΈΡΠΈΠ½Ρ Π½Π΅ΠΈΡΠΏΡΠ°Π²Π½ΠΎΡΡΠΈ.
ΠΠ»Π΅ΠΊΡΡΠΈΡΠ΅ΡΠΊΠ°Ρ ΡΡ Π΅ΠΌΠ° Π²ΠΎΠ΄ΠΎΠ½Π°Π³ΡΠ΅Π²Π°ΡΠ΅Π»Ρ
Β ΡΠΈΡ.1
Β
ΠΡ ΠΈΡΡΠΎΡΠ½ΠΈΠΊΠ° ΠΏΠΈΡΠ°Π½ΠΈΡ \ΡΠΈΡ.1\ Β ΠΏΡΠΎΠ²ΠΎΠ΄ ΠΎΠ΄Π½ΠΎΠ³ΠΎ ΠΏΠΎΡΠ΅Π½ΡΠΈΠ°Π»Π° \ΡΠ°Π·Π½ΠΎΠ³ΠΎ Π»ΠΈΠ±ΠΎ Π½ΡΠ»Π΅Π²ΠΎΠ³ΠΎ\ Π² ΠΏΠΎΡΠ»Π΅Π΄ΠΎΠ²Π°ΡΠ΅Π»ΡΠ½ΠΎΠΌ ΡΠΎΠ΅Π΄ΠΈΠ½Π΅Π½ΠΈΠΈ ΠΊΠΎΠ½ΡΠ°ΠΊΡΠΈΡΡΠ΅Ρ ΡΠ΅ΡΠ΅Π· Β ΡΠ΅ΡΠΌΠΎΠ²ΠΎΠ΅ Β ΡΠ΅Π»Π΅ Ρ ΡΠ΅Π³ΡΠ»ΡΡΠΎΡΠΎΠΌ ΠΌΠΎΡΠ½ΠΎΡΡΠΈ, ΠΎΡ ΡΠ΅Π³ΡΠ»ΡΡΠΎΡΠ° ΠΌΠΎΡΠ½ΠΎΡΡΠΈ Β ΠΊΠΎΠ½ΡΠ°ΠΊΡ ΠΏΡΠΎΠ²ΠΎΠ΄Π° Β ΡΠΎΠ΅Π΄ΠΈΠ½ΡΠ΅ΡΡΡ Β Ρ Β Π²ΡΠΊΠ»ΡΡΠ°ΡΠ΅Π»Π΅ΠΌ , ΠΏΡΠ΅Π΄ΡΡΠ°Π²Π»ΡΡΡΠΈΠΌ ΡΠΎΠ±ΠΎΠΉ Β ΠΊΠ»ΡΡ \Π·Π°ΠΌΡΠΊΠ°Π½ΠΈΠ΅ ΠΈ ΡΠ°Π·ΠΌΡΠΊΠ°Π½ΠΈΠ΅ ΡΠ»Π΅ΠΊΡΡΠΈΡΠ΅ΡΠΊΠΎΠΉ ΡΠ΅ΠΏΠΈ\ Ρ Π»Π°ΠΌΠΏΠΎΡΠΊΠΎΠΉ.
Β ΠΡ Π»Π°ΠΌΠΏΠΎΡΠΊΠΈ ΠΏΠΎΡΠ΅Π½ΡΠΈΠ°Π» ΠΏΡΠΎΠ²ΠΎΠ΄Π° ΠΏΠΎΡΡΡΠΏΠ°Π΅Ρ Π½Π° ΠΏΠ΅ΡΠ²ΡΠΉ ΠΊΠΎΠ½ΡΠ°ΠΊΡ Π½Π°Π³ΡΠ΅Π²Π°ΡΠ΅Π»Ρ \ΡΡΠ½\. Β ΠΡΠΎΠ²ΠΎΠ΄ Π²ΡΠΎΡΠΎΠ³ΠΎ ΠΏΠΎΡΠ΅Π½ΡΠΈΠ°Π»Π° ΠΎΡ ΠΈΡΡΠΎΡΠ½ΠΈΠΊΠ° ΠΏΠΈΡΠ°Π½ΠΈΡ ΠΏΠΎΡΡΡΠΏΠ°Π΅Ρ ΡΠ°ΠΊ ΠΆΠ΅ Π½Π° ΡΠ΅ΡΠΌΠΎΠ²ΠΎΠ΅ ΡΠ΅Π»Π΅, ΠΎΡ ΡΠ΅ΡΠΌΠΎΠ²ΠΎΠ³ΠΎ ΡΠ΅Π»Π΅ ΠΏΡΠΎΠ²ΠΎΠ΄ ΡΠΎΠ΅Π΄ΠΈΠ½ΡΠ΅ΡΡΡ ΡΠΎ Π²ΡΠΎΡΡΠΌ ΠΊΠΎΠ½ΡΠ°ΠΊΡΠΎΠΌ Π½Π°Π³ΡΠ΅Π²Π°ΡΠ΅Π»Ρ. Β ΠΡ Π²ΡΠΎΡΠΎΠ³ΠΎ ΠΊΠΎΠ½ΡΠ°ΠΊΡΠ° Π½Π°Π³ΡΠ΅Π²Π°ΡΠ΅Π»Ρ ΠΏΡΠΎΠ²ΠΎΠ΄ ΡΠΎΠ΅Π΄ΠΈΠ½ΡΠ΅ΡΡΡ Ρ Π»Π°ΠΌΠΏΠΎΡΠΊΠΎΠΉ. Β ΠΠ»Π΅ΠΊΡΡΠΈΡΠ΅ΡΠΊΠ°Ρ ΡΠ΅ΠΏΡ Π·Π°ΠΌΡΠΊΠ°Π΅ΡΡΡ Π½Π° Π»Π°ΠΌΠΏΠΎΡΠΊΠ΅ ΠΈ Π½Π°Π³ΡΠ΅Π²Π°ΡΠ΅Π»Π΅.
Π’Π΅ΡΠΌΠΎΠ²ΠΎΠ΅ ΡΠ΅Π»Π΅ ΠΏΡΠ΅Π΄ΠΎΡ ΡΠ°Π½ΡΠ΅Ρ ΠΎΡ ΡΡΠ΅Π·ΠΌΠ΅ΡΠ½ΠΎ ΠΌΠ°Π»ΠΎΠ³ΠΎ ΡΠΎΠΏΡΠΎΡΠΈΠ²Π»Π΅Π½ΠΈΡ ΠΊΠ°ΠΊ ΡΠ°ΠΌ Π½Π°Π³ΡΠ΅Π²Π°ΡΠ΅Π»Ρ ΡΠ°ΠΊ ΠΈ ΡΠ°ΠΌΡ ΡΡ Π΅ΠΌΡ, ΡΠΎ Π΅ΡΡΡ ΡΡΠ°Π±ΠΈΠ»ΠΈΠ·ΠΈΡΡΠ΅Ρ ΡΡΡΠ°Π½ΠΎΠ²Π»Π΅Π½Π½ΡΡ Π² ΡΠ΅ΡΠΌΠΎΠ²ΠΎΠΌ ΡΠ΅Π»Π΅ ΡΠ΅ΠΌΠΏΠ΅ΡΠ°ΡΡΡΡ Π²ΠΎΠ΄Ρ.
Π Π΅Π³ΡΠ»ΡΡΠΎΡ ΠΌΠΎΡΠ½ΠΎΡΡΠΈ Β Π²ΡΠ΄Π°Π΅Ρ ΠΈΠΌΠ΅Π½Π½ΠΎ ΡΠΎ ΡΠΎΠΏΡΠΎΡΠΈΠ²Π»Π΅Π½ΠΈΠ΅ Π² ΡΠ»Π΅ΠΊΡΡΠΈΡΠ΅ΡΠΊΠΎΠΉ ΡΠ΅ΠΏΠΈ ΠΊΠ°ΠΊΠΎΠ΅ ΠΌΡ Ρ ΠΏΠΎΠΌΠΎΡΡΡ ΠΏΠ΅ΡΠ΅ΠΊΠ»ΡΡΠ΅Π½ΠΈΡ ΠΆΠ΅Π»Π°Π΅ΠΌ ΡΡΡΠ°Π½ΠΎΠ²ΠΈΡΡ. Β Π’Π°ΠΊΠΆΠ΅ ΡΠ΅Π³ΡΠ»ΡΡΠΎΡ ΠΌΠΎΡΠ½ΠΎΡΡΠΈ Π²ΡΠΏΠΎΠ»Π½ΡΠ΅Ρ Π΄ΠΎΠΏΠΎΠ»Π½ΠΈΡΠ΅Π»ΡΠ½ΡΡ ΡΡΠ½ΠΊΡΠΈΡ ΠΎΡΠΊΠ»ΡΡΠ΅Π½ΠΈΡ ΠΏΡΠΈ ΠΎΠΏΡΠ΅Π΄Π΅Π»Π΅Π½Π½ΠΎΠΉ ΡΠ΅ΠΌΠΏΠ΅ΡΠ°ΡΡΡΠ΅ Π½Π°Π³ΡΠ΅Π²Π°. Β ΠΠ°ΠΌΡΠΊΠ°Π½ΠΈΠ΅ ΠΈ ΡΠ°Π·ΠΌΡΠΊΠ°Π½ΠΈΠ΅ Π² ΡΠ»Π΅ΠΊΡΡΠΈΡΠ΅ΡΠΊΠΎΠΉ ΡΠ΅ΠΏΠΈ Π·Π΄Π΅ΡΡ ΠΏΡΠΎΠΈΡΡ ΠΎΠ΄ΠΈΡ ΠΏΡΠΈ Π΄Π΅ΡΠΎΡΠΌΠΈΡΠΎΠ²Π°Π½ΠΈΠΈ ΠΎΡ ΡΠ΅ΠΌΠΏΠ΅ΡΠ°ΡΡΡΡ Π½Π°Π³ΡΠ΅Π²Π° Π±ΠΈΠΌΠ΅ΡΠ°Π»Π»ΠΈΡΠ΅ΡΠΊΠΎΠΉ ΠΏΠ»Π°ΡΡΠΈΠ½Ρ.
ΠΠ°Π³ΡΠ΅Π²Π°ΡΠ΅Π»Ρ \ΡΡΠ½\ Β ΠΈΠΌΠ΅Π΅Ρ Π΄ΡΠ³ΠΎΠΎΠ±ΡΠ°Π·Π½ΡΡ ΡΠΎΡΠΌΡ ΡΡΡΠ±ΠΊΠΈ ΡΠΎ Π²ΡΡΡΠΎΠ΅Π½Π½ΠΎΠΉ Π²Π½ΡΡΡΠΈ ΡΠΏΠΈΡΠ°Π»ΡΡ Π½Π°ΠΊΠ°Π»Π° ΠΈ ΠΈΠΌΠ΅Π΅Ρ ΡΠ²ΠΎΠ΅ ΡΠΎΠΏΡΠΎΡΠΈΠ²Π»Π΅Π½ΠΈΠ΅ Π½Π° ΡΡΠ΅ΠΏΠ΅Π½Ρ Π½Π°Π³ΡΠ΅Π²Π°, ΡΠΎ Π΅ΡΡΡ ΡΠ°ΠΌ Π½Π°Π³ΡΠ΅Π²Π°ΡΠ΅Π»Ρ ΠΊΠ°ΠΊ ΠΈ Π»Π°ΠΌΠΏΠΎΡΠΊΠ° ΡΠ°Π±ΠΎΡΠ°ΡΡ Π² ΡΠ΅ΠΆΠΈΠΌΠ΅ ΠΊΠΎΡΠΎΡΠΊΠΎΠ³ΠΎ Π·Π°ΠΌΡΠΊΠ°Π½ΠΈΡ.
ΠΡΠΈ ΠΏΡΠΎΠ±ΠΎΠ΅ ΠΈΠ·ΠΎΠ»ΡΡΠΈΠΈ ΠΈ Π·Π°ΠΌΡΠΊΠ°Π½ΠΈΠΈ ΡΠΎΠΊΠ° Π½Π° ΠΊΠΎΡΠΏΡΡ,- ΠΏΠΎΡΠ΅Π½ΡΠΈΠ°Π» ΡΠΎΠΊΠ° ΠΎΡΠ²ΠΎΠ΄ΠΈΡΡΡ Π½Π° Π·Π°Π·Π΅ΠΌΠ»Π΅Π½ΠΈΠ΅. Β Π’Π΅ΡΡΠΈΡΠΎΠ²Π°Π½ΠΈΠ΅ ΠΊΠ°ΠΊ ΠΈ Π²ΡΠ΅ΠΉ Π±ΡΡΠΎΠ²ΠΎΠΉ ΡΠ΅Ρ Π½ΠΈΠΊΠΈ ΠΏΡΠΎΠ²ΠΎΠ΄ΠΈΡΡΡ ΠΏΠ°ΡΡΠΈΠ²Π½ΠΎ. Β ΠΠΎΡΠ»Π΅ ΠΏΡΠΎΠ²Π΅Π΄Π΅Π½Π½ΠΎΠ³ΠΎ ΡΠ΅ΠΌΠΎΠ½ΡΠ° ΠΏΠ΅ΡΠ΅Π΄ ΠΏΠΎΠ΄ΠΊΠ»ΡΡΠ΅Π½ΠΈΠ΅ΠΌ ΠΊ Π²Π½Π΅ΡΠ½Π΅ΠΌΡ ΠΈΡΡΠΎΡΠ½ΠΈΠΊΡ, Π½Π΅ΠΎΠ±Ρ ΠΎΠ΄ΠΈΠΌΠΎ ΠΏΡΠ΅Π΄Π²Π°ΡΠΈΡΠ΅Π»ΡΠ½ΠΎ ΠΏΡΠΎΠ²Π΅ΡΠΈΡΡ Π΄Π°Π½Π½ΡΡ ΡΠ΅Ρ Π½ΠΈΠΊΡ ΠΏΡΠΈΠ±ΠΎΡΠΎΠΌ Π½Π° ΡΠΎΠΏΡΠΎΡΠΈΠ²Π»Π΅Π½ΠΈΠ΅. Β ΠΠΎ ΠΈΠ·Π±Π΅ΠΆΠ°Π½ΠΈΠ΅ ΠΊΠΎΡΠΎΡΠΊΠΎΠ³ΠΎ Π·Π°ΠΌΡΠΊΠ°Π½ΠΈΡ, β ΡΠΎΠΏΡΠΎΡΠΈΠ²Π»Π΅Π½ΠΈΠ΅ Π΄Π°Π½Π½ΠΎΠΉ Π±ΡΡΠΎΠ²ΠΎΠΉ ΡΠ΅Ρ Π½ΠΈΠΊΠΈ Π½Π΅ Π΄ΠΎΠ»ΠΆΠ½ΠΎ ΡΠΎΠΎΡΠ²Π΅ΡΡΡΠ²ΠΎΠ²Π°ΡΡ Π½ΡΠ»Π΅Π²ΠΎΠΌΡ ΠΏΠΎΠΊΠ°Π·Π°ΡΠ΅Π»Ρ ΠΏΡΠΈΠ±ΠΎΡΠ°.
ΠΠΎΠ΄ΠΊΠ»ΡΡΠ΅Π½ΠΈΠ΅ Π²ΠΎΠ΄ΠΎΠ½Π°Π³ΡΠ΅Π²Π°ΡΠ΅Π»Ρ
Π Π°ΡΡΠΌΠΎΡΡΠΈΠΌ ΡΠ»Π΅Π΄ΡΡΡΡΡ ΡΠ»Π΅ΠΊΡΡΠΈΡΠ΅ΡΠΊΡΡ ΡΡ Π΅ΠΌΡ Π²ΠΎΠ΄ΠΎΠ½Π°Π³ΡΠ΅Π²Π°ΡΠ΅Π»Ρ \ΡΠΈΡ.2\. Β Β Β Π‘Ρ Π΅ΠΌΠ° ΡΠΎΡΡΠΎΠΈΡ ΠΈΠ·:
- Π°Π²ΡΠΎΠΌΠ°ΡΠΈΡΠ΅ΡΠΊΠΎΠ³ΠΎ Π²ΡΠΊΠ»ΡΡΠ°ΡΠ΅Π»Ρ;
- ΠΊΠΎΠ½ΡΠ°ΠΊΡΠ° ΡΡΡΡΠΎΠΉΡΡΠ²Π° Π°Π²ΡΠΎΠΌΠ°ΡΠΈΠΊΠΈ;
- Π’ΠΠΠ°.
ΠΠ²ΡΠΎΠΌΠ°ΡΠΈΡΠ΅ΡΠΊΠΈΠΉ Π²ΡΠΊΠ»ΡΡΠ°ΡΠ΅Π»Ρ ΠΈΠ»ΠΈ ΠΆΠ΅ ΡΠΎΡΠ½Π΅Π΅ Β Π·Π°ΡΠΈΡΠ½ΡΠΉ, Π΄Π²ΡΡ ΠΏΠΎΠ»ΡΡΠ½ΠΎΠΉ Π°ΠΏΠΏΠ°ΡΠ°Ρ Π°Π²ΡΠΎΠΌΠ°ΡΠΈΡΠ΅ΡΠΊΠΎΠ³ΠΎ ΡΡΠ°Π±Π°ΡΡΠ²Π°Π½ΠΈΡ ΠΏΠΎΠ·Π²ΠΎΠ»ΡΠ΅Ρ Β ΠΎΡΠΊΠ»ΡΡΠ°ΡΡ Β ΡΠ»Π΅ΠΊΡΡΠΈΡΠ΅ΡΠΊΡΡ ΡΡ Π΅ΠΌΡ Π²ΠΎΠ΄ΠΎΠ½Π°Π³ΡΠ΅Π²Π°ΡΠ΅Π»Ρ ΠΎΡ ΡΠ°Π·Π½ΠΎΠ³ΠΎ ΠΈ Π½ΡΠ»Π΅Π²ΠΎΠ³ΠΎ ΠΏΡΠΎΠ²ΠΎΠ΄ΠΎΠ² β ΠΎΠ΄Π½ΠΎΠ²ΡΠ΅ΠΌΠ΅Π½Π½ΠΎ.
ΡΠΈΡ.2
Β
ΠΠΎΠ½ΡΠ°ΠΊΡ ΡΡΡΡΠΎΠΉΡΡΠ²Π° Π°Π²ΡΠΎΠΌΠ°ΡΠΈΠΊΠΈ ΠΈΠ· ΡΠ΅Π±Ρ ΠΏΡΠ΅Π΄ΡΡΠ°Π²Π»ΡΠ΅Ρ β ΡΠ°Π·ΠΌΡΠΊΠ°ΡΡΠΈΠΉ ΠΊΠΎΠ½ΡΠ°ΠΊΡ ΡΠ»Π΅ΠΊΡΡΠΈΡΠ΅ΡΠΊΠΎΠ³ΠΎ Π°ΠΏΠΏΠ°ΡΠ°ΡΠ°.
Β ΠΠ»Π΅ΠΊΡΡΠΈΡΠ΅ΡΠΊΠ°Ρ ΡΡ
Π΅ΠΌΠ° \ΡΠΈΡ.3\ Π²ΠΎΠ΄ΠΎΠ½Π°Π³ΡΠ΅Π²Π°ΡΠ΅Π»Ρ ΡΠΎΡΡΠΎΠΈΡ ΠΈΠ· ΡΠ»Π΅Π΄ΡΡΡΠΈΡ
ΡΠΎΠ΅Π΄ΠΈΠ½Π΅Π½ΠΈΠΉ:
ΠΡΠ»ΠΈ ΠΊΠΎΡΠΎΡΠΊΠΎ ΠΈΠ·Π»ΠΎΠΆΠΈΡΡ, ΡΠΎ Π²ΡΠ΅ ΡΠ»Π΅ΠΌΠ΅Π½ΡΡ ΡΠΎΡΡΠΎΡΡΠΈΠ΅ Π² ΡΡΠΎΠΉ ΡΡ Π΅ΠΌΠ΅ ΠΊΡΠΎΠΌΠ΅ ΡΠ΅ΡΠΌΠΎΡΡΠ°ΡΠ° β ΡΠΎΠ΅Π΄ΠΈΠ½Π΅Π½Ρ ΠΏΠ°ΡΠ°Π»Π»Π΅Π»ΡΠ½ΠΎ. Β Π’Π΅ΡΠΌΠΎΡΡΠ°Ρ ΡΠΎΠ΅Π΄ΠΈΠ½Π΅Π½ Π² ΡΠ»Π΅ΠΊΡΡΠΈΡΠ΅ΡΠΊΠΎΠΉ ΡΠ΅ΠΏΠΈ β ΠΏΠΎΡΠ»Π΅Π΄ΠΎΠ²Π°ΡΠ΅Π»ΡΠ½ΠΎ.
Β
ΡΠΈΡ.3
Π‘ΠΈΠ³Π½Π°Π»ΡΠ½Π°Ρ Π»Π°ΠΌΠΏΠΎΡΠΊΠ° Π΄Π»Ρ Π΄Π°Π½Π½ΠΎΠΉ ΡΡ Π΅ΠΌΡ ΠΎΡΠΊΠ»ΡΡΠ°Π΅ΡΡΡ ΠΏΠΎ Π΄ΠΎΡΡΠΈΠΆΠ΅Π½ΠΈΡ Π·Π°Π΄Π°Π½Π½ΠΎΠΉ ΡΠ΅ΠΌΠΏΠ΅ΡΠ°ΡΡΡΡ Π²ΠΎΠ΄Ρ β ΡΠ΅ΡΠΌΠΎΡΡΠ°ΡΠΎΠΌ. Β Π’Π΅ΠΏΠ»ΠΎΠ²ΠΎΠ΅ ΡΠ΅Π»Π΅ ΠΏΠΎΠ·Π²ΠΎΠ»ΡΠ΅Ρ Π·Π΄Π΅ΡΡ ΠΎΠ΄Π½ΠΎΠ²ΡΠ΅ΠΌΠ΅Π½Π½ΠΎ ΠΎΡΠΊΠ»ΡΡΠ°ΡΡ Π΄Π²Π° ΠΏΠΎΡΠ΅Π½ΡΠΈΠ°Π»Π° \ΡΠ°Π·Π½ΠΎΠ³ΠΎ ΠΈ Π½ΡΠ»Π΅Π²ΠΎΠ³ΠΎ ΠΏΡΠΎΠ²ΠΎΠ΄ΠΎΠ²\
ΠΠΎΠ΄ΠΊΠ»ΡΡΠ΅Π½ΠΈΠ΅ β ΠΊ Π²ΠΎΠ΄Π΅ Π²ΠΎΠ΄ΠΎΠ½Π°Π³ΡΠ΅Π²Π°ΡΠ΅Π»Ρ
Β
ΠΠ· ΡΡ Π΅ΠΌΠ°ΡΠΈΡΠ½ΠΎΠ³ΠΎ ΠΈΠ·ΠΎΠ±ΡΠ°ΠΆΠ΅Π½ΠΈΡ Π²ΠΈΠ΄Π½ΠΎ, ΡΡΠΎ Π²ΠΎΠ΄ΠΎΠ½Π°Π³ΡΠ΅Π²Π°ΡΠ΅Π»Ρ ΠΏΠΎΠ΄ΠΊΠ»ΡΡΠ°Π΅ΡΡΡ ΠΊ Π²ΠΎΠ΄ΠΎΠΏΡΠΎΠ²ΠΎΠ΄Π½ΠΎΠΉ ΡΡΡΠ±Π΅, ΡΡΠΎ ΠΌΠΎΠ³ΡΡ Π±ΡΡΡ ΠΊΠ°ΠΊ ΡΡΠ°Π»ΡΠ½ΡΠ΅ ΡΡΡΠ±Ρ ΡΠ°ΠΊ ΠΈ ΡΡΡΠ±Ρ ΠΈΠ· ΠΠΠ₯. Β ΠΡΠΎΡΠ°Ρ ΡΡΡΠ±Π° ΠΏΡΠ΅Π΄Π½Π°Π·Π½Π°ΡΠ΅Π½Π° Π΄Π»Ρ ΠΎΡΠ±ΠΎΡΠ° Π³ΠΎΡΡΡΠ΅ΠΉ Π²ΠΎΠ΄Ρ ΠΈΠ· Π΅ΠΌΠΊΠΎΡΡΠΈ Π²ΠΎΠ΄ΠΎΠ½Π°Π³ΡΠ΅Π²Π°ΡΠ΅Π»Ρ. Β Π¨Π°ΡΠΎΠ²ΡΠΌΠΈ Π²Π΅Π½ΡΠΈΠ»ΡΠΌΠΈ ΡΠ΅Π³ΡΠ»ΠΈΡΡΠ΅ΡΡΡ ΠΊΠ°ΠΊ ΠΏΠΎΠ΄Π°ΡΠ° Ρ ΠΎΠ»ΠΎΠ΄Π½ΠΎΠΉ Π²ΠΎΠ΄Ρ ΡΠ°ΠΊ ΠΈ ΠΎΡΠ±ΠΎΡ Π³ΠΎΡΡΡΠ΅ΠΉ Π²ΠΎΠ΄Ρ.
Π£ΡΡΡΠΎΠΉΡΡΠ²ΠΎ Π²ΠΎΠ΄ΠΎΠ½Π°Π³ΡΠ΅Π²Π°ΡΠ΅Π»Ρ
Π£ΡΡΡΠΎΠΉΡΡΠ²ΠΎ Π²ΠΎΠ΄ΠΎΠ½Π°Π³ΡΠ΅Π²Π°ΡΠ΅Π»Ρ ΠΏΠΎ ΠΏΡΠ΅Π΄ΡΡΠ°Π²Π»Π΅Π½Π½ΠΎΠΌΡ ΡΠΈΡΡΠ½ΠΊΡ β Π½Π΅ ΡΡΠ΅Π±ΡΠ΅Ρ ΠΊΠ°ΠΊ Π±Ρ Π΄Π΅ΡΠ°Π»ΡΠ½ΠΎΠ³ΠΎ ΡΠ°Π·ΡΡΡΠ½Π΅Π½ΠΈΡ.
Π’ΠΠΡ Π΄Π»Ρ Π²ΠΎΠ΄ΠΎΠ½Π°Π³ΡΠ΅Π²Π°ΡΠ΅Π»Ρ
Π’ΠΠΡ Π² Π·Π°Π²ΠΈΡΠΈΠΌΠΎΡΡΠΈ ΠΎΡ ΡΠΈΠΏΠΎΠ² Π²ΠΎΠ΄ΠΎΠ½Π°Π³ΡΠ΅Π²Π°ΡΠ΅Π»Π΅ΠΉ ΠΈΠΌΠ΅ΡΡ ΡΠ²ΠΎΠ΅ ΡΠ°Π·Π»ΠΈΡΠΈΠ΅ ΠΊΠ°ΠΊ ΠΏΠΎ ΡΠΎΡΠΌΠ΅ ΡΠ°ΠΊ ΠΈ ΠΏΠΎ ΠΏΠΎΡΡΠ΅Π±Π»ΡΠ΅ΠΌΠΎΠΉ ΠΌΠΎΡΠ½ΠΎΡΡΠΈ.
Β Β Β Β Β Β Β Β Β Β Β Β Β Β Β Β Β Β Β Β Β Β Β Β Β Β Β Β Β Β Β Β Β Β Β Β Β Β Β Β Β Β Β Β Β Β Β Β Β Β Β Β Β Β Β Β Β Β Β Β Β Β Β Β Β Β Β Β Β Β Β Β Β Β Β Β Β Β Β Β Β Β Β Β Β Β Β Β Β Β Β Β Β Β Β Β Β Β Β Β Β Β Β Β Β Β Β Β Β Β Β Β Β Β Β Β Β Β Β Β Β Β Β Β Β Β Β Β
Β Β Β Β Β Β Β Β Β Β Β Β Β Β Β Β Β Β Β Π’Π΅ΡΠΌΠΎΡΡΠ°Ρ Π²ΠΎΠ΄ΠΎΠ½Π°Π³ΡΠ΅Π²Π°ΡΠ΅Π»Ρ-ΠΏΡΠΈΠ½ΡΠΈΠΏ ΡΠ°Π±ΠΎΡΡ
Π’Π΅ΡΠΌΠΎΡΡΠ°Ρ ΠΈΠ»ΠΈ ΠΆΠ΅ ΡΠ΅ΡΠΌΠΎΡΠ΅Π³ΡΠ»ΡΡΠΎΡ Β ΠΎΡΡΡΠ΅ΡΡΠ²Π»ΡΠ΅Ρ ΡΠ΅Π³ΡΠ»ΠΈΡΠΎΠ²Π°Π½ΠΈΠ΅ ΡΠ΅ΠΌΠΏΠ΅ΡΠ°ΡΡΡΡ Π²ΠΎΠ΄Ρ Π² Π΅ΠΌΠΊΠΎΡΡΠΈ Π²ΠΎΠ΄ΠΎΠ½Π°Π³ΡΠ΅Π²Π°ΡΠ΅Π»Ρ, ΡΠΎ Π΅ΡΡΡ ΠΏΠΎ Π΄ΠΎΡΡΠΈΠΆΠ΅Π½ΠΈΡ Π·Π°Π΄Π°Π½Π½ΠΎΠΉ ΡΠ΅ΠΌΠΏΠ΅ΡΠ°ΡΡΡΡ ΠΏΡΠΎΠΈΡΡ ΠΎΠ΄ΠΈΡ ΡΠ°Π·ΡΡΠ² Π² ΡΠ»Π΅ΠΊΡΡΠΈΡΠ΅ΡΠΊΠΎΠΉ ΡΡ Π΅ΠΌΠ΅ Π²ΠΎΠ΄ΠΎΠ½Π°Π³ΡΠ΅Π²Π°ΡΠ΅Π»Ρ, β ΡΡΠΎ ΡΠΏΠΎΡΠΎΠ±ΡΡΠ²ΡΠ΅Ρ ΠΏΡΠ΅Π΄ΠΎΡΠ²ΡΠ°ΡΠ΅Π½ΠΈΡ ΠΏΠ΅ΡΠ΅Π³ΡΠ΅Π²Π° Π²ΠΎΠ΄Ρ.
Β Β Β Β Β Β Β Β Β Β Β Β Β Β Β Β Β Β Β Β Β Β
Β Β Β Β Β Β Β Β Β Β Β Β Β Β Β Β Β Β Β Β Β Β Β Β Β Β Β ΡΠ΅ΡΠΌΠΎΡΡΠ°Ρ
ΠΠΎ ΠΌΠ΅ΡΠ΅ ΠΎΡΡΡΠ²Π°Π½ΠΈΡ Π²ΠΎΠ΄Ρ Π² Π΅ΠΌΠΊΠΎΡΡΠΈ Π²ΠΎΠ΄ΠΎΠ½Π°Π³ΡΠ΅Π²Π°ΡΠ΅Π»Ρ \Π΄ΠΎ ΠΎΠΏΡΠ΅Π΄Π΅Π»Π΅Π½Π½ΠΎΠΉ ΡΠ΅ΠΌΠΏΠ΅ΡΠ°ΡΡΡΡ\ Π±ΠΈΠΌΠ΅ΡΠ°Π»Π»ΠΈΡΠ΅ΡΠΊΠΈΠ΅ ΠΊΠΎΠ½ΡΠ°ΠΊΡΡ ΡΠ΅ΡΠΌΠΎΡΡΠ°ΡΠ° ΠΏΡΠΈΠ½ΠΈΠΌΠ°ΡΡ ΠΈΡΡ
ΠΎΠ΄Π½ΠΎΠ΅ ΠΏΠΎΠ»ΠΎΠΆΠ΅Π½ΠΈΠ΅ ΠΈ ΠΊΠΎΠ½ΡΠ°ΠΊΡΡ Π²Π½ΠΎΠ²Ρ Π·Π°ΠΌΡΠΊΠ°ΡΡ ΡΠ»Π΅ΠΊΡΡΠΈΡΠ΅ΡΠΊΡΡ ΡΠ΅ΠΏΡ β Π² ΡΠ΅Π·ΡΠ»ΡΡΠ°ΡΠ΅ Π²Π½ΠΎΠ²Ρ ΠΏΡΠΎΠΈΡΡ
ΠΎΠ΄ΠΈΡ Π½Π°Π³ΡΠ΅Π²Π°Π½ΠΈΠ΅ Π²ΠΎΠ΄Ρ.
Π£Π²Π°ΠΆΠ°Π΅ΠΌΡΠ΅ ΠΏΠΎΡΠ΅ΡΠΈΡΠ΅Π»ΠΈ ΡΠ°ΠΉΡΠ°! Β Π ΡΠ΅ΠΌΠ΅ ΠΏΠΎΡΡΠ΅ΠΏΠ΅Π½Π½ΠΎ Π±ΡΠ΄ΡΡ Π²Π½Π΅ΡΠ΅Π½Ρ Π΄ΠΎΠΏΠΎΠ»Π½Π΅Π½ΠΈΡ ΠΈΠ· Π»ΠΈΡΠ½ΠΎΠΉ ΠΏΡΠ°ΠΊΡΠΈΠΊΠΈ.
ΠΠ° ΡΡΠΎΠΌ ΠΏΠΎΠΊΠ° Π²ΡΠ΅.
ΠΠ»Π΅ΠΊΡΡΠΈΡΠ΅ΡΠΊΠ°Ρ Π‘Ρ Π΅ΠΌΠ° ΠΠ°Π³ΡΠ΅Π²Π°ΡΠ΅Π»Ρ — tokzamer.ru
Π‘Π»Π΅Π΄ΡΠ΅Ρ ΠΎΠ±ΡΠ°ΡΠΈΡΡ Π²Π½ΠΈΠΌΠ°Π½ΠΈΠ΅ Π½Π° Π½Π°Π»ΠΈΡΠΈΠ΅ Π² ΠΊΠΎΠΌΠΏΠ»Π΅ΠΊΡΠ΅ Π²ΠΈΠ»ΠΊΠΈ ΠΈΠ»ΠΈ Π£ΠΠ ΡΡΡΡΠΎΠΉΡΡΠ²ΠΎ Π·Π°ΡΠΈΡΠ½ΠΎΠ³ΠΎ ΠΎΡΠΊΠ»ΡΡΠ΅Π½ΠΈΡ.
ΠΠΎΠ΄ΠΊΠ»ΡΡΠ°Ρ Π²ΠΎΠ΄ΠΎΠ½Π°Π³ΡΠ΅Π²Π°ΡΠ΅Π»Ρ ΠΊ ΡΠ»Π΅ΠΊΡΡΠΈΡΠ΅ΡΠΊΠΎΠΉ ΡΠ΅ΡΠΈ ΠΆΠ΅Π»Π°ΡΠ΅Π»ΡΠ½ΠΎ ΠΏΡΠΎΠ²Π΅ΡΡΠΈ ΠΎΡΠ΄Π΅Π»ΡΠ½ΡΡ Π»ΠΈΠ½ΠΈΡ, ΠΏΠΎΡΡΠ΅Π΄ΡΡΠ²ΠΎΠΌ ΠΊΠ°Π±Π΅Π»Ρ Ρ Π½ΡΠΆΠ½ΡΠΌ ΡΠ΅ΡΠ΅Π½ΠΈΠ΅ΠΌ ΠΈ ΡΡΡΠ°Π½ΠΎΠ²ΠΊΠΎΠΉ ΠΎΡΠ΄Π΅Π»ΡΠ½ΠΎΠ³ΠΎ Π°ΠΏΠΏΠ°ΡΠ°ΡΠ° Π·Π°ΡΠΈΡΡ. ΠΠ° Π²Π²ΠΎΠ΄Π΅ Ρ
ΠΎΠ»ΠΎΠ΄Π½ΠΎΠΉ Π²ΠΎΠ΄Ρ ΡΡΡΠ°Π½Π°Π²Π»ΠΈΠ²Π°Π΅ΡΡΡ ΠΎΠ±ΡΠ°ΡΠ½ΡΠΉ ΠΊΠ»Π°ΠΏΠ°Π½ GP, ΠΊΠΎΡΠΎΡΡΠΉ ΡΠΎΠΆΠ΅ ΠΈΠ΄Π΅Ρ Π² ΠΊΠΎΠΌΠΏΠ»Π΅ΠΊΡΠ΅.
ΠΡΠΈ ΡΠ½ΠΈΠΆΠ΅Π½ΠΈΠΈ ΡΠ΅ΠΌΠΏΠ΅ΡΠ°ΡΡΡΡ Π²ΠΎΠ΄Ρ Π² Π±Π°ΠΊΠ΅ Π½ΠΈΠΆΠ΅ ΠΎΠΏΡΠ΅Π΄Π΅Π»Π΅Π½Π½ΠΎΠ³ΠΎ Π·Π½Π°ΡΠ΅Π½ΠΈΡ, ΡΠ΅ΠΏΡ ΠΏΠΈΡΠ°Π½ΠΈΡ Π’ΠΠΠ° Π·Π°ΠΌΡΠΊΠ°Π΅ΡΡΡ ΠΈ ΠΎΠΏΡΡΡ Π½Π°ΡΠΈΠ½Π°Π΅ΡΡΡ Π½Π°Π³ΡΠ΅Π². ΠΡΠ»ΠΈ ΠΏΠ΅ΡΠ΅ΠΊΡΡΡΡ ΠΏΠΎΠ΄Π°ΡΡ Π²ΠΎΠ΄Ρ ΠΊ Π²ΠΎΠ΄ΠΎΠ½Π°Π³ΡΠ΅Π²Π°ΡΠ΅Π»Ρ, ΡΠΎ ΠΏΠΎΠ΄Π°ΡΠ° Π³ΠΎΡΡΡΠ΅ΠΉ Π²ΠΎΠ΄Ρ ΠΏΡΠ΅ΠΊΡΠ°ΡΠΈΡΡΡ Π²Π΅Π·Π΄Π΅ β ΠΎΠ± ΡΡΠΎΠΌ Π½Π΅ ΡΡΠΎΠΈΡ Π·Π°Π±ΡΠ²Π°ΡΡ.
Π£ΡΡΡΠΎΠΉΡΡΠ²ΠΎ Π½Π°ΠΊΠΎΠΏΠΈΡΠ΅Π»ΡΠ½ΡΡ
ΡΠ»Π΅ΠΊΡΡΠΈΡΠ΅ΡΠΊΠΈΡ
Π²ΠΎΠ΄ΠΎΠ½Π°Π³ΡΠ΅Π²Π°ΡΠ΅Π»Π΅ΠΉ
ΠΠ΅ΠΎΠ±Ρ
ΠΎΠ΄ΠΈΠΌΠΎ ΡΠ°ΠΊΠΆΠ΅ ΡΠ»ΠΈΡΡ ΠΈ Π³ΠΎΡΡΡΡΡ Π²ΠΎΠ΄Ρ ΡΠ΅ΡΠ΅Π· ΡΠΌΠ΅ΡΠΈΡΠ΅Π»Ρ7.
Π Π΄Π°Π½Π½ΠΎΠΌ ΡΠ»ΡΡΠ°Π΅ ΡΠ»Π΅ΠΊΡΡΠΈΡΠ΅ΡΠΊΠ°Ρ ΡΡ
Π΅ΠΌΠ° ΠΈΠΌΠ΅Π΅Ρ ΡΠ°ΠΊΠΎΠΉ Π²ΠΈΠ΄, ΠΊΠ°ΠΊ ΠΏΠΎΠΊΠ°Π·Π°Π½ΠΎ Π½Π° ΡΠΈΡ.
ΠΠ°Π»Π΅Π΅ Π½ΡΠΆΠ½ΠΎ Π·Π°ΠΌΠ΅ΡΠΈΡΡ ΡΠ°ΡΡΡΠΎΡΠ½ΠΈΠ΅ ΠΌΠ΅ΠΆΠ΄Ρ ΠΊΡΠ΅ΠΏΠ»Π΅Π½ΠΈΡΠΌΠΈ Π±ΠΎΠΉΠ»Π΅ΡΠ° ΠΈ ΠΏΠ΅ΡΠ΅Π½Π΅ΡΡΠΈ Π΅Π³ΠΎ Π½Π° ΡΡΠ΅Π½Ρ.
ΠΠΎΠ½ΡΠ°ΠΊΡΡ ΡΠΎΠ·Π΅ΡΠΊΠΈ Π΄ΠΎΠ»ΠΆΠ½Ρ ΠΊΡΠ΅ΠΏΠΊΠΎ ΡΠ΄Π΅ΡΠΆΠΈΠ²Π°ΡΡ Π²ΠΈΠ»ΠΊΡ.
ΠΠ°Π±Π΅Π»Ρ Π½ΡΠΆΠ½ΠΎ Π·Π°Π²ΠΎΠ΄ΠΈΡΡ ΡΠ°ΠΊ, ΡΡΠΎΠ±Ρ Π½Π΅ Π±ΡΠ»ΠΎ ΠΏΠ΅ΡΠ΅ΡΠ΅ΡΠ΅Π½ΠΈΠΉ Ρ Π²ΠΎΠ΄ΠΎΠΏΡΠΎΠ²ΠΎΠ΄Π½ΡΠΌΠΈ ΡΡΡΠ±Π°ΠΌΠΈ ΠΈ ΠΌΠ΅ΡΡΠ°ΠΌΠΈ Π±ΡΠ΄ΡΡΠ΅Π³ΠΎ ΠΊΡΠ΅ΠΏΠ΅ΠΆΠ° Π½Π°Π³ΡΠ΅Π²Π°ΡΠ΅Π»Ρ.
Π‘Π°ΠΌΡΠΉ ΠΏΡΠΎΡΡΠΎΠΉ Π²Π°ΡΠΈΠ°Π½Ρ β ΡΡΠΎ ΠΏΠΎΠΊΡΠΏΠΊΠ° Π£ΠΠ ΡΠΎΠ·Π΅ΡΠΊΠΈ. ΠΠ°ΠΏΠΎΠΌΠ½ΠΈΡΠ΅, ΡΡΠΎ ΡΠΎΠ·Π΅ΡΠΊΡ Π² Π²Π°Π½Π½ΠΎΠΉ ΠΌΠΎΠΆΠ½ΠΎ ΡΠ°Π·ΠΌΠ΅ΡΠ°ΡΡ ΡΠΎΠ»ΡΠΊΠΎ Π² ΠΎΠΏΡΠ΅Π΄Π΅Π»Π΅Π½Π½ΡΡ
ΠΌΠ΅ΡΡΠ°Ρ
.
ΠΠ°ΠΊ Π½Π°ΡΡΠΈΡΡΡΡ ΡΠΈΡΠ°ΡΡ ΡΠ»Π΅ΠΊΡΡΠΈΡΠ΅ΡΠΊΠΈΠ΅ ΡΡ
Π΅ΠΌΡ
ΠΠ°Π·Π½Π°ΡΠ΅Π½ΠΈΠ΅ Π½Π°Π³ΡΠ΅Π²Π°ΡΠ΅Π»Ρ
ΠΠ΅ΠΎΠ±Ρ
ΠΎΠ΄ΠΈΠΌΠΎ ΡΠ°ΠΊΠΆΠ΅ ΡΠ»ΠΈΡΡ ΠΈ Π³ΠΎΡΡΡΡΡ Π²ΠΎΠ΄Ρ ΡΠ΅ΡΠ΅Π· ΡΠΌΠ΅ΡΠΈΡΠ΅Π»Ρ7. Π₯ΠΎΡΡ Π² ΠΈΠ½ΡΡΡΡΠΊΡΠΈΠΈ ΡΠ°ΠΊΠΎΠ³ΠΎ ΠΈ Π½Π΅ ΡΠΊΠ°Π·Π°Π½ΠΎ, Π½ΠΎ ΡΡΠΎ Π²Π΅ΡΡΠΌΠ° Π²Π°ΠΆΠ½ΡΠΉ ΠΌΠΎΠΌΠ΅Π½Ρ. ΠΠ»Ρ ΠΏΡΠΎΠ²Π΅ΡΠΊΠΈ ΡΡΡΠ°Π½ΠΎΠ²ΠΈΡΠ΅ ΠΌΡΠ»ΡΡΠΈΠΌΠ΅ΡΡ Π² ΡΠ΅ΠΆΠΈΠΌ ΠΈΠ·ΠΌΠ΅ΡΠ΅Π½ΠΈΡ ΡΠΎΠΏΡΠΎΡΠΈΠ²Π»Π΅Π½ΠΈΡ.
Π’ΠΠ Π² ΡΡΠΎΠΌ ΡΠ»ΡΡΠ°Π΅ ΠΏΠ΅ΡΠ΅Π³ΡΠ΅Π²Π°Π΅ΡΡΡ ΠΈ Π΅Π³ΠΎ ΡΠΏΠΈΡΠ°Π»Ρ Π²ΡΡ
ΠΎΠ΄ΠΈΡ ΠΈΠ· ΡΡΡΠΎΡ.
ΠΠ°ΠΊΠΎΠΏΠΈΡΠ΅Π»ΡΠ½ΡΠ΅ Π²ΠΎΠ΄ΠΎΠ½Π°Π³ΡΠ΅Π²Π°ΡΠ΅Π»ΠΈ Π² ΠΎΡΠ»ΠΈΡΠΈΠ΅ ΠΎΡ ΠΏΡΠΎΡΠΎΡΠ½ΡΡ
ΠΈΠΌΠ΅ΡΡ ΡΠ΅ΡΠΌΠΎΠΈΠ·ΠΎΠ»ΠΈΡΠΎΠ²Π°Π½Π½ΡΡ Π½Π°ΠΊΠΎΠΏΠΈΡΠ΅Π»ΡΠ½ΡΡ ΡΠΌΠΊΠΎΡΡΡ ΠΎΡ 5 Π΄ΠΎ Π»ΠΈΡΡΠΎΠ² Π΄Π»Ρ Π²ΠΎΠ΄Ρ, Π³Π΄Π΅ ΠΏΠΎΡΡΠΎΡΠ½Π½ΠΎ ΠΏΡΠΎΠΈΡΡ
ΠΎΠ΄ΠΈΡ Π΅Ρ Π½Π°Π³ΡΠ΅Π² β ΠΏΠΎΠ΄Π΄Π΅ΡΠΆΠΊΠ° Π·Π°Π΄Π°Π½Π½ΠΎΠΉ Π²Π°ΠΌΠΈ ΡΠ΅ΠΌΠΏΠ΅ΡΠ°ΡΡΡΡ Π²ΠΎΠ΄Ρ.
ΠΠΎΠ΄ΠΊΠ»ΡΡΠ΅Π½ΠΈΠ΅ ΠΊ ΡΠ»Π΅ΠΊΡΡΠΈΡΠ΅ΡΠΊΠΎΠΉ ΡΠ΅ΡΠΈ ΠΠΎΡΠ»Π΅ ΡΠΎΠ³ΠΎ, ΠΊΠ°ΠΊ Π²ΠΎΠ΄ΠΎΠ½Π°Π³ΡΠ΅Π²Π°ΡΠ΅Π»Ρ ΡΡΡΠ°Π½ΠΎΠ²Π»Π΅Π½ ΠΈ Π·Π°ΡΠΈΠΊΡΠΈΡΠΎΠ²Π°Π½, ΠΌΠΎΠΆΠ½ΠΎ ΠΏΠΎΠ΄ΠΊΠ»ΡΡΠ°ΡΡ Π΅Π³ΠΎ ΠΊ ΡΠ»Π΅ΠΊΡΡΠΈΡΠ΅ΡΠΊΠΎΠΉ ΡΠ΅ΡΠΈ.
Π ΠΏΡΠΈΠ±ΠΎΡΠ°Ρ
Ρ ΡΠ»Π΅ΠΊΡΡΠΎΠ½Π½ΡΠΌ ΡΠ΅Π½ΡΠΎΡΠ½ΡΠΌ ΡΠΏΡΠ°Π²Π»Π΅Π½ΠΈΠ΅ΠΌ ΠΈΠΌΠ΅Π΅ΡΡΡ ΠΆΠΊ-Π΄ΠΈΡΠΏΠ»Π΅ΠΉ.
ΠΡΡΠ°ΡΠΈΠ» Π²ΠΈΠ»ΠΊΡ, ΡΠ½ΠΈΠΌΠ°ΠΉ, ΠΏΠ΅ΡΠ΅ΡΡΠ°Π²Π»ΡΠΉ, Π΄Π΅Π»Π°ΠΉ ΡΡΠΎ Ρ
ΠΎΡΠ΅ΡΡ.
ΠΠΎΡΡΠ°ΡΠΎΡΠ½ΠΎ Π½Π΅ΠΌΠ½ΠΎΠ³ΠΎ ΠΏΠΎΠ΄ΡΡΠ½ΡΡΡ Π²ΠΈΠ½Ρ, Π²ΡΠΏΠΎΠ»Π½ΡΡΡΠΈΠΉ ΡΠΎΠ»Ρ ΡΠΈΠΊΡΠ°ΡΠΎΡΠ° Π½Π° ΠΏΡΠ΅Π΄ΠΎΡ
ΡΠ°Π½ΠΈΡΠ΅Π»ΡΠ½ΠΎΠΌ ΠΊΠ»Π°ΠΏΠ°Π½Π΅. ΠΠ° ΡΡ
Π΅ΠΌΠ΅ Π½ΠΈΠΆΠ΅ ΠΏΠΎΠΊΠ°Π·Π°Π½ Π²Π°ΡΠΈΠ°Π½Ρ ΠΏΠΎΠ΄ΠΊΠ»ΡΡΠ΅Π½ΠΈΡ Π²ΠΎΠ΄ΠΎΠ½Π°Π³ΡΠ΅Π²Π°ΡΠ΅Π»Ρ ΡΠ΅ΡΠ΅Π· ΡΠ»Π΅ΠΊΡΡΠΈΡΠ΅ΡΠΊΡΡ ΡΠΎΠ·Π΅ΡΠΊΡ.
ΠΠΎΠ½ΡΡΠΎΠ»Ρ ΠΎΡΡΡΠ΅ΡΡΠ²Π»ΡΠ΅ΡΡΡ Ρ ΠΏΠΎΠΌΠΎΡΡΡ ΡΡΠ΅Ρ
ΡΠ΅Π½ΡΠΎΡΠ½ΡΡ
ΠΊΠ½ΠΎΠΏΠΎΠΊ. Π£ΡΡΠ°Π½ΠΎΠ²ΠΊΠ° Π±ΠΎΠΉΠ»Π΅ΡΠ° ΠΠ΅ΡΠ²ΡΠΌ Π΄Π΅Π»ΠΎΠΌ Π½Π΅ΠΎΠ±Ρ
ΠΎΠ΄ΠΈΠΌΠΎ Π·Π°ΡΠΈΠΊΡΠΈΡΠΎΠ²Π°ΡΡ Π½Π°Π³ΡΠ΅Π²Π°ΡΠ΅Π»Ρ Π½Π° Π½Π΅ΡΡΡΠ΅ΠΉ ΡΡΠ΅Π½Π΅, ΠΏΡΠΈ ΡΡΠΎΠΌ ΡΠ»Π΅Π΄ΡΠ΅Ρ ΡΡΠΈΡΡΠ²Π°ΡΡ Π΄ΠΎΡΡΠ°ΡΠΎΡΠ½ΠΎ Π±ΠΎΠ»ΡΡΠΎΠΉ Π²Π΅Ρ ΠΎΠ±ΠΎΡΡΠ΄ΠΎΠ²Π°Π½ΠΈΡ.
ΠΠ»Π΅ΠΊΡΡΠΎΡΡ
Π΅ΠΌΠ° Π²ΠΎΠ΄ΠΎΠ½Π°Π³ΡΠ΅Π²Π°ΡΠ΅Π»Ρ thermex 10-30 l
ΠΠ»Π΅ΠΊΡΡΠΈΡΠ΅ΡΠΊΠ°Ρ ΡΡ Π΅ΠΌΠ° Π²ΠΎΠ΄ΠΎΠ½Π°Π³ΡΠ΅Π²Π°ΡΠ΅Π»Ρ ΡΠΈΠΏΠ° ATT ΠΈΠ»ΠΈ Π’Π΅ΡΠΌΠ΅ΠΊΡ
Π₯ΠΎΡΡ ΠΌΠ½ΠΎΠ³ΠΈΠ΅ ΠΈ Π²ΡΡΡΡΠΏΠ°ΡΡ ΠΏΡΠΎΡΠΈΠ²Π½ΠΈΠΊΠ°ΠΌΠΈ ΠΏΠΎΠ΄ΠΊΠ»ΡΡΠ΅Π½ΠΈΡ ΡΠ»Π΅ΠΊΡΡΠΎΠ½Π°Π³ΡΠ΅Π²Π°ΡΠ΅Π»Π΅ΠΉ ΡΠ΅ΡΠ΅Π· ΡΠΎΠ·Π΅ΡΠΊΡ, ΠΎΠ΄Π½Π°ΠΊΠΎ ΡΠΎΠ»ΡΠΊΠΎ ΡΠ°ΠΊΠΈΠΌ ΠΎΠ±ΡΠ°Π·ΠΎΠΌ ΠΌΠΎΠΆΠ½ΠΎ ΠΎΠ±Π΅ΡΠΏΠ΅ΡΠΈΡΡ Π²ΠΈΠ΄ΠΈΠΌΡΠΉ ΡΠ°Π·ΡΡΠ² ΠΏΡΠΎΠ²ΠΎΠ΄Π½ΠΈΠΊΠΎΠ² ΡΠ°Π·Ρ ΠΈ Π½ΠΎΠ»Ρ ΠΏΡΠΈ ΠΎΡΠΊΠ»ΡΡΠ΅Π½ΠΈΠΈ, ΠΊΠ°ΠΊ ΡΠΎΠ³ΠΎ ΠΈ ΡΡΠ΅Π±ΡΡΡ ΠΏΡΠ°Π²ΠΈΠ»Π° ΡΠ΅Ρ
Π½ΠΈΠΊΠΈ Π±Π΅Π·ΠΎΠΏΠ°ΡΠ½ΠΎΡΡΠΈ.
ΠΠ»Π΅ΠΊΡΡΠΈΡΠ΅ΡΠΊΠΈΠΉ Π½Π°Π³ΡΠ΅Π²Π°ΡΠ΅Π»Ρ Π΄ΠΎΠ»ΠΆΠ΅Π½ ΠΈΠΌΠ΅ΡΡ Π½Π°Π΄Π΅ΠΆΠ½ΠΎΠ΅ Π·Π°Π·Π΅ΠΌΠ»Π΅Π½ΠΈΠ΅. Π£ΠΏΡΠΎΡΠ΅Π½Π½Π°Ρ ΡΠ»Π΅ΠΊΡΡΠΈΡΠ΅ΡΠΊΠ°Ρ ΡΡ
Π΅ΠΌΠ° Π½Π°Π³ΡΠ΅Π²Π°ΡΠ΅Π»Ρ. Π£ΡΡΡΠΎΠΉΡΡΠ²ΠΎ ΠΈ ΠΏΡΠΈΠ½ΡΠΈΠΏ ΡΠ°Π±ΠΎΡΡ ΠΡΠΏΠΎΠ»Π½Π΅Π½ΠΈΠ΅ ΡΠ΅ΠΌΠΎΠ½ΡΠ½ΡΡ
ΡΠ°Π±ΠΎΡ ΡΠ²ΠΎΠΈΠΌΠΈ ΡΡΠΊΠ°ΠΌΠΈ Π½Π΅Π²ΠΎΠ·ΠΌΠΎΠΆΠ½ΠΎ Π±Π΅Π· ΠΏΠΎΠ½ΠΈΠΌΠ°Π½ΠΈΡ ΡΡΡΡΠΎΠΉΡΡΠ²Π° ΠΈ ΠΏΡΠΈΠ½ΡΠΈΠΏΠ° ΡΠ°Π±ΠΎΡΡ ΡΡΡΡΠΎΠΉΡΡΠ²Π°, ΠΏΠΎΡΡΠΎΠΌΡ ΡΠ°ΡΡΠΌΠΎΡΡΠΈΠΌ ΠΊΡΠ°ΡΠΊΠΎ, ΡΡΠΎ ΠΏΡΠ΅Π΄ΡΡΠ°Π²Π»ΡΠ΅Ρ ΠΈ ΠΊΠ°ΠΊ ΡΡΠ½ΠΊΡΠΈΠΎΠ½ΠΈΡΡΠ΅Ρ ΠΏΡΠΎΡΠΎΡΠ½ΡΠΉ Π²ΠΎΠ΄ΠΎΠ½Π°Π³ΡΠ΅Π²Π°ΡΠ΅Π»Ρ Π’Π΅ΡΠΌΠ΅ΠΊΡ.
ΠΠΈΡΠ°ΡΡΠΈΠ΅ ΠΏΡΠΎΠ²ΠΎΠ΄Π° ΠΏΠΎΠ΄ΠΊΠ»ΡΡΠ°ΡΡΡΡ ΠΊ ΡΠ΅Π·ΡΠ±ΠΎΠ²ΡΠΌ ΠΊΠΎΠ½ΡΠ°ΠΌ Π²ΡΠ²ΠΎΠ΄ΠΎΠ² ΠΏΡΠΈ ΠΏΠΎΠΌΠΎΡΠΈ Π³Π°Π΅ΠΊ ΠΈ ΡΠ°ΠΉΠ±. ΠΠ»Π°Π³ΠΎΠ΄Π°ΡΡ ΡΡΠΎΠΌΡ Thermex ΠΈΠΌΠ΅Π΅Ρ ΠΎΡΠ»ΠΈΡΠ½ΡΡ ΠΊΠΎΡΡΠΎΠ·ΠΈΠΉΠ½ΡΡ ΡΡΠΎΠΉΠΊΠΎΡΡΡ ΠΈ Π±ΠΎΠ»ΡΡΠΎΠΉ ΡΡΠΎΠΊ ΡΠΊΡΠΏΠ»ΡΠ°ΡΠ°ΡΠΈΠΈ. ΠΠ·ΠΌΠ΅ΡΡΠ΅ΡΡΡ ΡΠ΅ΠΌΠΏΠ΅ΡΠ°ΡΡΡΠ° ΡΠΏΠ΅ΡΠΈΠ°Π»ΡΠ½ΡΠΌΠΈ Π΄Π°ΡΡΠΈΠΊΠ°ΠΌΠΈ ΡΠ΅ΡΠΌΠΎΡΠ΅Π³ΡΠ»ΡΡΠΎΡΠ°.
ΠΠ° ΠΊΠΎΡΠΏΡΡΠ΅ ΠΎΠ±ΠΎΠ³ΡΠ΅Π²Π°ΡΠ΅Π»Π΅ΠΉ ΡΡΡΠ°Π½ΠΎΠ²Π»Π΅Π½Π° ΡΡΡΠΊΠ°, ΡΠ΅Π³ΡΠ»ΠΈΡΡΡΡΠ°Ρ ΠΌΠΎΠΌΠ΅Π½Ρ ΠΏΠ΅ΡΠ΅ΠΊΠ»ΡΡΠ΅Π½ΠΈΡ ΠΏΠ»Π°ΡΡΠΈΠ½Ρ ΠΈ ΡΠ΅ΠΌΠΏΠ΅ΡΠ°ΡΡΡΡ, ΠΏΠΎΠ΄Π΄Π΅ΡΠΆΠΈΠ²Π°Π΅ΠΌΡΡ ΠΏΡΠΈΠ±ΠΎΡΠΎΠΌ. Π‘Ρ
Π΅ΠΌΠ° Π΄Π΅ΠΉΡΡΠ²ΡΠ΅Ρ ΡΠ»Π΅Π΄ΡΡΡΠΈΠΌ ΠΎΠ±ΡΠ°Π·ΠΎΠΌ. Π‘Ρ
Π΅ΠΌΠ° ΠΏΠΎΠ΄ΠΊΠ»ΡΡΠ΅Π½ΠΈΡ ΡΠ»Π΅ΠΊΡΡΠΈΡΠ΅ΡΠΊΠΎΠ³ΠΎ Π½Π°Π³ΡΠ΅Π²Π°ΡΠ΅Π»Ρ Π΄ΠΎΠ»ΠΆΠ½Π° Π²ΡΠΏΠΎΠ»Π½ΡΡΡΡΡ ΠΎΠ΄Π½ΠΈΠΌ ΡΠΎΡΡΠ°Π²ΠΎΠΌ ΠΏΡΠΎΠ²ΠΎΠ΄Π°. ΠΠ°ΠΏΡΡΠΆΠ΅Π½ΠΈΠ΅ ΠΏΠΎΠ΄Π°Π΅ΡΡΡ Π½Π° Π²Π΅ΡΡ
Π½ΠΈΠ΅ ΠΊΠ»Π΅ΠΌΠΌΡ Π²ΡΠΊΠ»ΡΡΠ°ΡΠ΅Π»Ρ, Π° ΠΊ Π½ΠΈΠΆΠ½ΠΈΠΌ ΠΏΠΎΠ΄ΠΊΠ»ΡΡΠ°Π΅ΡΡΡ Π½Π°Π³ΡΠ΅Π²Π°ΡΠ΅Π»Ρ.
ΠΡΠΎ Π½Π΅ΠΎΠ±Ρ
ΠΎΠ΄ΠΈΠΌΠ°Ρ ΠΌΠ΅ΡΠ° Π±Π΅Π·ΠΎΠΏΠ°ΡΠ½ΠΎΡΡΠΈ. ΠΠΎΠ΄ΠΊΠ»ΡΡΠ΅Π½ΠΈΠ΅ ΡΠ°ΠΊΠΎΠ³ΠΎ Π²ΠΎΠ΄ΠΎΠ½Π°Π³ΡΠ΅Π²Π°ΡΠ΅Π»Ρ Π½Π°ΠΊΠ»Π°Π΄ΡΠ²Π°Π΅Ρ ΠΎΡΠΎΠ±Π΅Π½Π½ΡΠ΅ ΡΡΠ΅Π±ΠΎΠ²Π°Π½ΠΈΡ ΠΊ ΡΠ»Π΅ΠΊΡΡΠΎΠΏΡΠΎΠ²ΠΎΠ΄ΠΊΠ΅.
ΠΠΎΠ½ΡΠ°ΠΊΡΠΎΡ ΠΏΡΠΈΠΌΠ΅Π½ΡΡΡ Π² ΡΡ
Π΅ΠΌΠ΅ Π΄Π»Ρ ΡΠ°Π·ΠΌΠ½ΠΎΠΆΠ΅Π½ΠΈΡ ΠΊΠΎΠ½ΡΠ°ΠΊΡΠΎΠ² ΠΈ Π΄Π»Ρ ΠΊΠΎΠΌΠΌΡΡΠ°ΡΠΈΠΈ ΠΌΠΎΡΠ½ΠΎΠΉ Π½Π°Π³ΡΡΠ·ΠΊΠΈ, Π½Π° ΠΊΠΎΡΠΎΡΡΡ Π½Π΅ ΡΠ°ΡΡΡΠΈΡΠ°Π½Ρ ΠΊΠΎΠ½ΡΠ°ΠΊΡΡ ΡΠ΅ΡΠΌΠΎΡΠ΅Π»Π΅.
ΠΠ°Π·Π½Π°ΡΠ΅Π½ΠΈΠ΅ Π½Π°Π³ΡΠ΅Π²Π°ΡΠ΅Π»Ρ
ΠΠ΅ ΡΠ΄Π΅Π»Π°Π² ΡΡΠΎΠ³ΠΎ, Π²Ρ Π»ΠΈΡΠΈΡΠ΅ Π°Π²ΡΠΎΠΌΠ°ΡΠΈΠΊΡ Π½Π°Π³ΡΠ΅Π²Π°ΡΠ΅Π»Ρ Π²ΠΎΠ·ΠΌΠΎΠΆΠ½ΠΎΡΡΠΈ ΠΏΡΠ°Π²ΠΈΠ»ΡΠ½ΠΎΠ³ΠΎ ΡΠ΅Π³ΡΠ»ΠΈΡΠΎΠ²Π°Π½ΠΈΡ ΡΠ΅ΠΌΠΏΠ΅ΡΠ°ΡΡΡΡ, Π° ΡΠ°ΠΌΠΈ Π±ΡΠ΄Π΅ΡΠ΅ ΡΠ΄ΠΈΠ²Π»Π΅Π½Ρ ΡΠ°Π·Π½ΠΈΡΠ΅ ΡΠ΅ΠΌΠΏΠ΅ΡΠ°ΡΡΡ Π½Π° Π΄ΠΈΡΠΏΠ»Π΅Π΅ ΠΈ Π²ΠΎΠ΄Ρ ΠΈΠ· ΠΊΡΠ°Π½Π°. Π’Π°ΠΊΠΈΠ΅ ΠΏΡΠΈΠ±ΠΎΡΡ Π½Π΅ Π½ΡΠΆΠ΄Π°ΡΡΡΡ Π² ΠΎΡΠΎΠ±ΠΎΠΉ ΡΡΡΠ°Π½ΠΎΠ²ΠΊΠ΅, ΡΠ°ΠΊ ΠΊΠ°ΠΊ ΠΎΠ½ΠΈ ΡΠ°Π±ΠΎΡΠ°ΡΡ ΠΎΡ ΠΎΠ±ΡΡΠ½ΠΎΠΉ ΡΠΎΠ·Π΅ΡΠΊΠΈ.
Π ΠΈΡΠΎΠ³Π΅, ΡΠ°ΡΡ ΠΎΠ΄ ΡΠ»Π΅ΠΊΡΡΠΎΡΠ½Π΅ΡΠ³ΠΈΠΈ ΠΏΠΎΠ»ΡΡΠ°Π΅ΡΡΡ ΠΎΠ΄ΠΈΠ½Π°ΠΊΠΎΠ²ΡΠΉ. ΠΡΠΈ ΠΈΡΠΏΠΎΠ»ΡΠ·ΠΎΠ²Π°Π½ΠΈΠΈ ΡΡ Π΅ΠΌΡ Π½Π° ΡΡΠΎΠΉΠ½ΠΈΠΊΠ°Ρ ΠΏΠΎΠ΄ΠΊΠ»ΡΡΠ΅Π½ΠΈΡ Π½Π΅ ΠΌΠ΅Π½ΡΡΡΡΡ. ΠΡΠ΅Π½ΠΈ ΠΈ ΠΏΠΎΠ΄Π΅Π»ΠΈΡΡ Π΅ΠΉ Π² ΡΠΎΡ.
Π£ΡΡΡΠΎΠΉΡΡΠ²ΠΎ ΠΈ ΠΏΡΠΈΠ½ΡΠΈΠΏ ΡΠ°Π±ΠΎΡΡ ΠΡΠΏΠΎΠ»Π½Π΅Π½ΠΈΠ΅ ΡΠ΅ΠΌΠΎΠ½ΡΠ½ΡΡ
ΡΠ°Π±ΠΎΡ ΡΠ²ΠΎΠΈΠΌΠΈ ΡΡΠΊΠ°ΠΌΠΈ Π½Π΅Π²ΠΎΠ·ΠΌΠΎΠΆΠ½ΠΎ Π±Π΅Π· ΠΏΠΎΠ½ΠΈΠΌΠ°Π½ΠΈΡ ΡΡΡΡΠΎΠΉΡΡΠ²Π° ΠΈ ΠΏΡΠΈΠ½ΡΠΈΠΏΠ° ΡΠ°Π±ΠΎΡΡ ΡΡΡΡΠΎΠΉΡΡΠ²Π°, ΠΏΠΎΡΡΠΎΠΌΡ ΡΠ°ΡΡΠΌΠΎΡΡΠΈΠΌ ΠΊΡΠ°ΡΠΊΠΎ, ΡΡΠΎ ΠΏΡΠ΅Π΄ΡΡΠ°Π²Π»ΡΠ΅Ρ ΠΈ ΠΊΠ°ΠΊ ΡΡΠ½ΠΊΡΠΈΠΎΠ½ΠΈΡΡΠ΅Ρ ΠΏΡΠΎΡΠΎΡΠ½ΡΠΉ Π²ΠΎΠ΄ΠΎΠ½Π°Π³ΡΠ΅Π²Π°ΡΠ΅Π»Ρ Π’Π΅ΡΠΌΠ΅ΠΊΡ. ΠΡΠΈ ΡΡΠΎΠΌ ΠΈΠ·ΠΌΠ΅Π½ΡΡΡΡΡ Π»ΠΈΠ±ΠΎ ΡΠΈΡΠ»ΠΎ ΠΏΠΎΠ΄ΠΊΠ»ΡΡΠ΅Π½Π½ΡΡ
ΠΊ ΡΠ΅ΡΠΈ ΡΠ»Π΅ΠΌΠ΅Π½ΡΠΎΠ² ΠΈ ΠΈΡ
ΠΎΠ±ΡΠ΅Π΅ ΡΠΎΠΏΡΠΎΡΠΈΠ²Π»Π΅Π½ΠΈΠ΅, Π»ΠΈΠ±ΠΎ Π½Π°ΠΏΡΡΠΆΠ΅Π½ΠΈΠ΅ Π½Π° ΠΊΠ°ΠΆΠ΄ΠΎΠΌ ΠΈΠ· Π½ΠΈΡ
.
Π£ΡΡΠ°Π½ΠΎΠ²ΠΊΠ° Π²ΠΎΠ΄ΠΎΠ½Π°Π³ΡΠ΅Π²Π°ΡΠ΅Π»Ρ ΡΠ²ΠΎΠΈΠΌΠΈ ΡΡΠΊΠ°ΠΌΠΈ youtube.com/embed/M2_WSzsUzxE» frameborder=»0″ allowfullscreen=»»/>
Π£ΡΡΠ°Π½ΠΎΠ²ΠΊΠ° ΠΈ ΠΏΠΎΠ΄ΠΊΠ»ΡΡΠ΅Π½ΠΈΠ΅ Π½Π°Π³ΡΠ΅Π²Π°ΡΠ΅Π»Ρ
ΠΡΠΈ ΡΡΠΎΠΌ ΡΠ»Π΅Π΄ΡΠ΅Ρ ΡΡΡΠ°Π½ΠΎΠ²ΠΈΡΡ Π³ΠΈΠ΄ΡΠΎΠ·Π°ΡΠ²ΠΎΡ, Π° Π² ΡΠ΅Π»ΠΎ ΡΡΡΠ±Ρ Π΄ΠΎΠ±Π°Π²ΠΈΡΡ Π½Π΅ΠΌΠ½ΠΎΠ³ΠΎ Π²ΠΎΠ΄Ρ. Π Π½Π΅ΠΉ ΡΠ°ΠΊΠΆΠ΅ Π΄Π°Π½Ρ ΡΠ΅ΠΊΠΎΠΌΠ΅Π½Π΄Π°ΡΠΈΠΈ ΠΏΠΎ ΡΠΏΠΎΡΠΎΠ±Ρ ΠΏΠΎΠ΄ΠΊΠ»ΡΡΠ΅Π½ΠΈΡ ΠΎΠ±ΠΎΠ³ΡΠ΅Π²Π°ΡΠ΅Π»Ρ ΠΊ ΡΠΈΡΡΠ΅ΠΌΠ΅ Π²ΠΎΠ΄ΠΎΡΠ½Π°Π±ΠΆΠ΅Π½ΠΈΡ.
ΠΡΠ»ΠΈ ΠΎΠ±ΠΎΠ³ΡΠ΅Π²Π°ΡΠ΅Π»Ρ Π΅ΡΠ΅ Π½Π΅ ΡΠ°Π·ΠΎΠ±ΡΠ°Π½, ΡΠΎ Π½ΡΠΆΠ½ΠΎ Π²ΠΊΠ»ΡΡΠΈΡΡ Π΅Π³ΠΎ ΡΠ΅ΡΠ΅Π²ΠΎΠΉ ΠΏΠ΅ΡΠ΅ΠΊΠ»ΡΡΠ°ΡΠ΅Π»Ρ.
Π‘Ρ Π΅ΠΌΠ° Π΄Π΅ΠΉΡΡΠ²ΡΠ΅Ρ ΡΠ»Π΅Π΄ΡΡΡΠΈΠΌ ΠΎΠ±ΡΠ°Π·ΠΎΠΌ.
ΠΡ Π²ΡΠΎΡΠΎΠ³ΠΎ ΠΊΠΎΠ½ΡΠ°ΠΊΡΠ° Π½Π°Π³ΡΠ΅Π²Π°ΡΠ΅Π»Ρ ΠΏΡΠΎΠ²ΠΎΠ΄ ΡΠΎΠ΅Π΄ΠΈΠ½ΡΠ΅ΡΡΡ Ρ Π»Π°ΠΌΠΏΠΎΡΠΊΠΎΠΉ. ΠΡΠ»ΠΈ ΠΎΠ±ΡΡΠ² Ρ ΡΠ΅ΡΠ΅Π²ΠΎΠΉ Π²ΠΈΠ»ΠΊΠΈ β ΠΎΠ½Π° ΠΎΡΡΠ΅Π·Π°Π΅ΡΡΡ ΠΈ ΠΌΠ΅Π½ΡΠ΅ΡΡΡ Π½Π° Π½ΠΎΠ²ΡΡ. Π§ΡΠΎΠ±Ρ ΠΏΠΎΠ΄ΠΊΠ»ΡΡΠΈΡΡ ΠΏΡΠΎΡΠΎΡΠ½ΡΠΉ Π²ΠΎΠ΄ΠΎΠ½Π°Π³ΡΠ΅Π²Π°ΡΠ΅Π»Ρ ΠΊ ΡΠ»Π΅ΠΊΡΡΠΎΡΠ΅ΡΠΈ Π² ΠΊΠ²Π°ΡΡΠΈΡΠ΅ ΠΈΠ»ΠΈ Π½Π° Π΄Π°ΡΠ΅ Π½ΡΠΆΠ½ΠΎ ΠΏΡΠΎΡΡΠ½ΡΡΡ ΠΎΡΠ΄Π΅Π»ΡΠ½ΡΡ Π»ΠΈΠ½ΠΈΡ Π³ΡΡΠΏΠΏΡ Ρ ΡΠ»Π΅ΠΊΡΡΠΎΡΠΈΡΠ° Ρ ΠΈΠ½Π΄ΠΈΠ²ΠΈΠ΄ΡΠ°Π»ΡΠ½ΠΎΠΉ Π·Π°ΡΠΈΡΠΎΠΉ ΠΎΡΠ΄Π΅Π»ΡΠ½ΡΠΉ Π°Π²ΡΠΎΠΌΠ°Ρ. Π ΠΏΡΠΈΠ±ΠΎΡΠ°Ρ Ρ ΡΠ»Π΅ΠΊΡΡΠΎΠ½Π½ΡΠΌ ΡΠ΅Π½ΡΠΎΡΠ½ΡΠΌ ΡΠΏΡΠ°Π²Π»Π΅Π½ΠΈΠ΅ΠΌ ΠΈΠΌΠ΅Π΅ΡΡΡ ΠΆΠΊ-Π΄ΠΈΡΠΏΠ»Π΅ΠΉ.
Π‘ΠΌ. ΡΠ°ΠΊΠΆΠ΅: ΠΠΎΠ΄ΠΊΠ»ΡΡΠ΅Π½ΠΈΠ΅ Π΄Π²ΡΡ ΠΊΠ»Π°Π²ΠΈΡΠ½ΠΎΠ³ΠΎ Π²ΡΠΊΠ»ΡΡΠ°ΡΠ΅Π»Ρ ΡΡΠ΅Ρ ΠΆΠΈΠ»ΡΠ½ΡΠΌ ΠΏΡΠΎΠ²ΠΎΠ΄ΠΎΠΌ
Π§Π΅ΡΠ΅Π· ΠΎΠ±ΡΡΠ½ΡΡ Π²ΠΈΠ»ΠΊΡ ΠΌΠΎΠΆΠ½ΠΎ Π²ΠΊΠ»ΡΡΠΈΡΡ ΠΏΠ°ΡΠ°Π»Π»Π΅Π»ΡΠ½ΠΎ Π΄Π²Π° Π’ΠΠ, Π½ΠΎ Ρ ΠΎΠ±ΠΎΠΈΡ
Π½Π°Π³ΡΠ΅Π²Π°ΡΠ΅Π»Π΅ΠΉ ΠΌΠΎΡΠ½ΠΎΡΡΡ Π΄ΠΎΠ»ΠΆΠ½Π° Π±ΡΡΡ Π½Π΅ Π±ΠΎΠ»Π΅Π΅ 1 ΠΊΠΡ ΠΡ , ΡΠ°ΠΊ ΠΊΠ°ΠΊ ΠΏΡΠΈ ΠΏΠ°ΡΠ°Π»Π»Π΅Π»ΡΠ½ΠΎΠΌ ΡΠΎΠ΅Π΄ΠΈΠ½Π΅Π½ΠΈΠΈ ΠΈΡ
ΠΎΠ±ΡΠ°Ρ ΠΌΠΎΡΠ½ΠΎΡΡΡ ΡΠ²Π΅Π»ΠΈΡΠΈΠ²Π°Π΅ΡΡΡ Π΄ΠΎ 2 ΠΊΠΡ ΠΡ.
ΠΠ³ΠΎ ΠΌΠΎΡΠ½ΠΎΡΡΠΈ Ρ
Π²Π°ΡΠ°Π΅Ρ, ΡΡΠΎΠ±Ρ Π½Π°Π³ΡΠ΅Π²Π°ΡΡ Π²ΠΎΠ΄Ρ ΡΡΠ°Π·Ρ Π² ΡΡΠ΅Ρ
ΡΠΎΡΠΊΠ°Ρ
. ΠΠΎΠΉΠ»Π΅Ρ Thermex Elite ΠΎΠ±ΠΎΡΡΠ΄ΠΎΠ²Π°Π½ ΠΊΠΎΠΌΠΏΡΡΡΠ΅ΡΠ½ΠΎΠΉ ΡΠΈΡΡΠ΅ΠΌΠΎΠΉ ΡΠΏΡΠ°Π²Π»Π΅Π½ΠΈΡ ΠΈ ΠΏΠΎΡΡΠ°Π²Π»ΡΠ΅ΡΡΡ Ρ ΠΏΡΠ»ΡΡΠΎΠΌ Π΄ΠΈΡΡΠ°Π½ΡΠΈΠΎΠ½Π½ΠΎΠ³ΠΎ ΡΠΏΡΠ°Π²Π»Π΅Π½ΠΈΡ. ΠΠ»Π΅ΠΊΡΡΠΈΡΠ΅ΡΠΊΠ°Ρ ΡΡ
Π΅ΠΌΠ° ΠΏΠΎΠ΄ΠΊΠ»ΡΡΠ΅Π½ΠΈΡ Π²ΠΎΠ΄ΠΎΠ½Π°Π³ΡΠ΅Π²Π°ΡΠ΅Π»Ρ ΡΠ΅ΡΠ΅Π· ΡΠΎΠ·Π΅ΡΠΊΡ, ΠΏΠΎΠ΄ΠΊΠ»ΡΡΠ΅Π½Π½ΡΡ ΠΊ ΠΊΠ°Π±Π΅Π»Ρ, ΠΏΡΠΎΠ»ΠΎΠΆΠ΅Π½Π½ΠΎΠΌΡ ΠΎΡ ΡΠΈΡΠ°: ΠΠΈΡΠ°Π²ΡΠΎΠΌΠ°Ρ ΠΏΡΠ΅ΠΊΡΠ°ΡΠ½ΠΎ ΠΌΠΎΠΆΠ΅Ρ Π·Π°ΠΌΠ΅Π½ΠΈΡΡ ΡΠΎΠ±ΠΎΠΉ ΡΠ²ΡΠ·ΠΊΡ Π£ΠΠ ΠΈ Π°Π²ΡΠΎΠΌΠ°ΡΠΈΡΠ΅ΡΠΊΠΎΠ³ΠΎ Π²ΡΠΊΠ»ΡΡΠ°ΡΠ΅Π»Ρ.
Π€ΠΎΡΠΌΠ° ΡΠΈΠ»ΠΈΠ½Π΄ΡΠΈΡΠ΅ΡΠΊΠ°Ρ ΠΈΠ»ΠΈ ΠΏΠ»ΠΎΡΠΊΠ°Ρ ΠΏΡΠΈΠΏΠ»ΡΡΠ½ΡΡΠ°Ρ, ΠΊΠ°ΠΊ Π² Π²ΠΎΠ΄ΠΎΠ½Π°Π³ΡΠ΅Π²Π°ΡΠ΅Π»ΡΡ ΡΠ΅ΡΠΈΠΈ Flat. ΠΠΎΠ΄ΠΎΠ½Π°Π³ΡΠ΅Π²Π°ΡΠ΅Π»Ρ ΠΊΡΠ΅ΠΏΠΈΡΡΡ Π½Π° ΠΏΡΠ΅Π΄Π²Π°ΡΠΈΡΠ΅Π»ΡΠ½ΠΎ Π·Π°Π±ΠΈΡΡΠ΅ Π°Π½ΠΊΠ΅ΡΡ ΠΊ ΡΠΏΠ΅ΡΠΈΠ°Π»ΡΠ½ΠΎΠΌΡ ΠΊΡΠΎΠ½ΡΡΠ΅ΠΉΠ½Ρ ΠΊΠΎΡΠΏΡΡΠ°.
Π’ΡΠ΅Ρ ΠΆΠΈΠ»ΡΠ½ΡΠΉ ΠΊΠ°Π±Π΅Π»Ρ Π½Π΅ΠΎΠ±Ρ ΠΎΠ΄ΠΈΠΌ Π΄Π»Ρ ΡΠΎΠ³ΠΎ, ΡΡΠΎΠ±Ρ ΠΎΠ±Π΅ΡΠΏΠ΅ΡΠΈΡΡ ΠΏΠΎΡΡΠΎΡΠ½Π½ΡΡ ΡΠ²ΡΠ·Ρ Ρ Π·Π°Π·Π΅ΠΌΠ»Π΅Π½ΠΈΠ΅ΠΌ. ΠΡΠΈ ΡΡΠΎΠΌ ΡΠ»Π΅Π΄ΡΠ΅Ρ ΡΡΡΠ°Π½ΠΎΠ²ΠΈΡΡ Π³ΠΈΠ΄ΡΠΎΠ·Π°ΡΠ²ΠΎΡ, Π° Π² ΡΠ΅Π»ΠΎ ΡΡΡΠ±Ρ Π΄ΠΎΠ±Π°Π²ΠΈΡΡ Π½Π΅ΠΌΠ½ΠΎΠ³ΠΎ Π²ΠΎΠ΄Ρ.
Π£Π²Π°ΠΆΠ°Π΅ΠΌΡΠ΅ ΠΏΠΎΡΠ΅ΡΠΈΡΠ΅Π»ΠΈ ΡΠ°ΠΉΡΠ°! Π§ΡΠΎΠ±Ρ Π½Π΅ Π²ΠΎΠ·Π½ΠΈΠΊΠ°Π»ΠΈ Π²ΡΡΠ΅Π½Π°Π·Π²Π°Π½Π½ΡΠ΅ ΠΏΠΎΠ»ΠΎΠΌΠΊΠΈ, ΠΈΡΠΏΠΎΠ»ΡΠ·ΡΡ Π½Π°Π³ΡΠ΅Π²Π°ΡΠ΅Π»Ρ Thermex, Π½Π΅ΠΎΠ±Ρ
ΠΎΠ΄ΠΈΠΌΠΎ ΡΠΎΠ±Π»ΡΠ΄Π°ΡΡ ΠΏΡΠ°Π²ΠΈΠ»Π° ΡΠ΅Ρ
Π½ΠΈΡΠ΅ΡΠΊΠΎΠΉ ΡΠΊΡΠΏΠ»ΡΠ°ΡΠ°ΡΠΈΠΈ. ΠΡΠ»ΠΈ ΠΎΠ½ΠΈ ΠΈΠΌΠ΅ΡΡ ΡΠ»Π΅Π΄Ρ ΠΊΠΎΡΡΠΎΠ·ΠΈΠΈ, Π½Π°ΠΊΠΈΠΏΠΈ, Π½Π° Π½ΠΈΡ
ΠΏΠΎΡΠ²ΠΈΠ»ΠΈΡΡ ΡΡΠ΅ΡΠΈΠ½Ρ ΠΈ Π΄Π΅ΡΠΎΡΠΌΠ°ΡΠΈΠΈ Π²Π΅ΡΠ΄ΠΈΠΊΡ ΡΠΎΡ ΠΆΠ΅ β ΠΌΠ΅Π½ΡΡΡ.
ΠΠΎΠ΄Π΅Π»ΠΈΡΠ΅ΡΡ Ρ Π΄ΡΡΠ·ΡΡΠΌΠΈ:. ΠΡΠ»ΠΈ ΠΌΠΎΡΠ½ΠΎΡΡΡ Π±ΠΎΠΉΠ»Π΅ΡΠ° ΡΠΎΡΡΠ°Π²Π»ΡΠ΅Ρ, ΠΊ ΠΏΡΠΈΠΌΠ΅ΡΡ, 6 ΠΊΠΡ, ΡΠΎ ΠΏΡΠΎΠ²ΠΎΠ΄ ΠΏΠΎΠ΄Π±ΠΈΡΠ°Π΅ΠΌ ΡΠ»Π΅Π΄ΡΡΡΠΈΠΌ ΠΎΠ±ΡΠ°Π·ΠΎΠΌ.
Π£ΡΡΡΠΎΠΉΡΡΠ²ΠΎ ΠΈ ΡΡ
Π΅ΠΌΡ ΠΏΠΎΠ΄ΠΊΠ»ΡΡΠ΅Π½ΠΈΡ Π’ΠΠ
Π‘Ρ Π΅ΠΌΡ ΠΠ»Π΅ΠΊΡΡΠΈΡΠ΅ΡΠΊΠΈΠ΅ ΠΠΎΠ΄ΠΎΠ½Π°Π³ΡΠ΅Π²Π°ΡΠ΅Π»Π΅ΠΉ ΠΡΠΈΡΡΠΎΠ½ — tokzamer.ru
Π‘ΡΠ°ΡΡΡ ΠΎ ΡΠΎΠΌ, ΠΊΠ°ΠΊ ΡΠ°Π·ΠΎΠ±ΡΠ°ΡΡ ΠΈ ΠΏΠΎΡΠΈΡΡΠΈΡΡ Π²ΠΎΠ΄ΠΎΠ½Π°Π³ΡΠ΅Π²Π°ΡΠ΅Π»Ρ Thermex, ΡΠΈΡΠ°ΠΉΡΠ΅ Π·Π΄Π΅ΡΡ.
ΠΡΠΈ ΠΏΠΎΠΌΠΎΡΠΈ ΠΊΠ»Π°ΠΏΠ°Π½Π°, Π²Ρ
ΠΎΠ΄ΡΡΠ΅Π³ΠΎ Π² ΡΡΡΡΠΎΠΉΡΡΠ²ΠΎ ΠΏΠΎΠ΄ΠΊΠ»ΡΡΠ°Π΅ΡΡΡ ΡΡΡΠ±Π° Π΄Π»Ρ Ρ
ΠΎΠ»ΠΎΠ΄Π½ΠΎΠΉ Π²ΠΎΠ΄Ρ. ΠΡΠ»ΠΈ ΠΎΠ½ΠΈ ΠΎΠΊΠΈΡΠ»ΠΈΠ»ΠΈΡΡ Π½Π΅ ΡΠΈΠ»ΡΠ½ΠΎ, ΠΌΠΎΠΆΠ½ΠΎ Π·Π°ΡΠΈΡΡΠΈΡΡ Π½Π΅Π±ΠΎΠ»ΡΡΠΈΠΌ ΠΊΡΡΠΊΠΎΠΌ ΡΠΊΠ°Π½ΠΈ, ΡΠΌΠΎΡΠ΅Π½Π½ΡΠΌ Π² ΡΠΏΠΈΡΡΡ, ΠΏΠΎΠ»ΠΎΠΆΠΈΡΡ ΡΠΊΠ°Π½Ρ Π½Π° Π½ΠΈΠΆΠ½ΡΡ ΠΏΠ»Π°ΡΡΠΈΠ½Ρ ΠΈ ΠΏΠΎΡΠ΅ΡΠ΅ΡΡ.
ΠΠ΅ΠΌΠΎΠ½ΡΠΈΡΠΎΠ²Π°ΡΡ ΡΠ»Π°Π½ΡΡ, ΠΎΡΡΡΠ΅ΡΡΠ²ΠΈΡΡ Π΄ΠΎΡΡΡΠΏ ΠΊ Π²Π½ΡΡΡΠ΅Π½Π½Π΅ΠΉ ΡΠ°ΡΡΠΈ Π²ΠΎΠ΄ΠΎΠ½Π°Π³ΡΠ΅Π²Π°ΡΠ΅Π»Ρ.
β Π’ΠΠ ΠΠΠ‘Π’ΠΠ’. ΠΠΎΠ΄ΠΎΠ½Π°Π³ΡΠ΅Π²Π°ΡΠ΅Π»Ρ ΠΈ Π‘ΠΠ Π«Π’ΠΠ― ΠΠΠΠΠΠ Π°Π²Π°ΡΠΈΠΉΠ½ΠΎΠ³ΠΎ ΠΎΡΠΊΠ»ΡΡΠ΅Π½ΠΈΡ
Π‘Π½ΠΈΠ·Ρ ΡΡΠ΅ΠΌΠ½Π°Ρ ΠΏΠ°Π½Π΅Π»Ρ.
ΠΠ½ΡΡΡΡΠΊΡΠΈΡ ΠΏΠΎ ΡΠΊΡΠΏΠ»ΡΠ°ΡΠ°ΡΠΈΠΈ ΡΠΎΠ΄Π΅ΡΠΆΠΈΡ Π²ΡΡ Π½Π΅ΠΎΠ±Ρ
ΠΎΠ΄ΠΈΠΌΡΡ ΠΈΠ½ΡΠΎΡΠΌΠ°ΡΠΈΡ, ΠΊΠ°ΡΠ°ΡΡΡΡΡΡ ΡΡΡΠ°Π½ΠΎΠ²ΠΊΠΈ, ΠΏΠΎΠ΄ΠΊΠ»ΡΡΠ΅Π½ΠΈΡ, ΡΡΠ»ΠΎΠ²ΠΈΠΉ ΠΈΡΠΏΠΎΠ»ΡΠ·ΠΎΠ²Π°Π½ΠΈΡ ΠΈ ΠΏΠ΅ΡΠΈΠΎΠ΄ΠΈΡΠ½ΠΎΡΡΠΈ ΡΠ΅Ρ
Π½ΠΈΡΠ΅ΡΠΊΠΎΠ³ΠΎ ΠΎΠ±ΡΠ»ΡΠΆΠΈΠ²Π°Π½ΠΈΡ Π½Π°ΠΊΠΎΠΏΠΈΡΠ΅Π»ΡΠ½ΠΎΠ³ΠΎ Π²ΠΎΠ΄ΠΎΠ½Π°Π³ΡΠ΅Π²Π°ΡΠ΅Π»Ρ ΠΡΠΈΡΡΠΎΠ½.
Π Π²ΠΎΡ Π΄Π»Ρ ΠΏΠΎΡΠΈΠ½ΠΊΠΈ Π±Π°ΠΊΠ° ΠΏΡΠΈΠ΄Π΅ΡΡΡ ΡΡΠ΅Π·Π°ΡΡ Π²Π΅ΡΡ
ΡΡΠΊΡ, Π»ΠΈΠ±ΠΎ ΠΈΠ·Π²Π»Π΅ΠΊΠ°ΡΡ ΡΠ΅ΠΏΠ»ΠΎΠΈΠ·ΠΎΠ»ΡΡΠΈΡ, Π²Π°ΡΠΈΡΡ ΡΠ½Π°ΡΡΠΆΠΈ.
ΠΠΎ Π΅ΡΠ»ΠΈ ΠΡ Π΄ΠΎ ΠΈΡΡΠ΅ΡΠ΅Π½ΠΈΡ ΡΡΠΎΠΊΠ° Π³Π°ΡΠ°Π½ΡΠΈΠΈ ΡΠ΅ΠΌΠΎΠ½ΡΠΈΡΠΎΠ²Π°Π»ΠΈ ΠΎΠ±ΠΎΠ³ΡΠ΅Π²Π°ΡΠ΅Π»Ρ ΡΠ°ΠΌΠΈ, ΡΠΎ ΠΠ°ΠΌ Π½Π΅ ΡΡΠΎΠΈΡ ΡΠ°ΡΡΡΠΈΡΡΠ²Π°ΡΡ Π½Π° Π³Π°ΡΠ°Π½ΡΠΈΡ.
ΠΠ³ΠΎ ΠΏΡΠΎΠ²Π΅ΡΡΡΡ Π½Π° ΡΡΠ°Π±Π°ΡΡΠ²Π°Π½ΠΈΠ΅ ΠΊΠΎΠ½ΡΠ°ΠΊΡΠΎΠ² ΠΏΡΠΈ ΠΊΠΎΠΌΠ½Π°ΡΠ½ΠΎΠΉ ΡΠ΅ΠΌΠΏΠ΅ΡΠ°ΡΡΡΠ΅ ΠΈ ΠΏΡΠΈ Π‘. ΠΡΠΈ ΡΡΠΎΠΌ Π²ΡΠ΅ ΡΡΡΠΊΠΈ ΠΌΠ΅ΠΆΠ΄Ρ ΡΠΈΡΠΈΠ½Π³Π°ΠΌΠΈ ΠΈ ΡΡΡΠ±ΠΎΠΏΡΠΎΠ²ΠΎΠ΄Π½ΠΎΠΉ Π°ΡΠΌΠ°ΡΡΡΠΎΠΉ Π΄ΠΎΠ»ΠΆΠ½Ρ Π±ΡΡΡ ΡΠ°Π·Π±ΠΎΡΠ½ΡΠΌΠΈ ΡΠ΅Π·ΡΠ±ΠΎΠ²ΡΠΌΠΈ.
ΠΠΎΠ΄Π΅Π»ΠΈ ΠΏΡΠΎΡΡΡ Π² ΠΌΠΎΠ½ΡΠ°ΠΆΠ΅ ΠΈ ΠΎΠ±ΡΠ»ΡΠΆΠΈΠ²Π°Π½ΠΈΠΈ.
Π£ΡΡΡΠΎΠΉΡΡΠ²ΠΎ Π½Π°ΠΊΠΎΠΏΠΈΡΠ΅Π»ΡΠ½ΡΡ
ΡΠ»Π΅ΠΊΡΡΠΈΡΠ΅ΡΠΊΠΈΡ
Π²ΠΎΠ΄ΠΎΠ½Π°Π³ΡΠ΅Π²Π°ΡΠ΅Π»Π΅ΠΉ
Π§ΡΠΎ Π΄Π΅Π»Π°ΡΡ
Π’Π°ΠΌ ΠΆΠ΅ Π½ΡΠΆΠ½ΠΎ ΠΏΡΠΎΠ²Π΅ΡΠΈΡΡ ΠΈΡΠΏΡΠ°Π²Π½ΠΎΡΡΡ Π£ΠΠ, ΠΏΡΠΈΠ±ΠΎΡ ΡΠ°ΡΠΏΠΎΠ»ΠΎΠΆΠ΅Π½ ΠΏΠ΅ΡΠ΅Π΄ Π²ΠΈΠ»ΠΊΠΎΠΉ. ΠΠ±ΡΠ°ΡΠ½ΡΠΉ ΠΊΠ»Π°ΠΏΠ°Π½ ΡΠΎΠ²ΠΌΠ΅ΡΠ΅Π½ Ρ ΠΏΠ΅ΡΠ΅ΠΏΡΡΠΊΠ½ΡΠΌ.
Π Π±ΠΎΠ»ΡΡΠΈΠ½ΡΡΠ²Π΅ ΡΠ»ΡΡΠ°Π΅Π² ΠΏΠΎΠ»ΠΎΠΌΠΊΠΈ ΠΏΡΠΎΠΈΡΡ
ΠΎΠ΄ΡΡ ΠΈΠ·-Π·Π° Π½Π΅ΠΏΡΠ°Π²ΠΈΠ»ΡΠ½ΠΎΠΉ ΡΠΊΡΠΏΠ»ΡΠ°ΡΠ°ΡΠΈΠΈ Π°Π³ΡΠ΅Π³Π°ΡΠ°: ΠΊΠ°ΠΊ Π½Π°ΠΏΡΠΈΠΌΠ΅Ρ, Π½Π΅ ΡΠ»ΠΈΠ²Π°ΡΡ ΠΏΠΎΠ»Π½ΠΎΡΡΡΡ Π²ΠΎΠ΄Ρ Π½Π° Π·ΠΈΠΌΡ Π½Π° Π΄Π°ΡΠ΅. ΠΠ·Π±Π΅ΠΆΠ°ΡΡ ΠΎΡΠΈΠ±ΠΎΠΊ ΠΏΡΠΈ ΠΏΠΎΠ΄ΠΊΠ»ΡΡΠ΅Π½ΠΈΠΈ ΡΠ°ΠΊΠΆΠ΅ ΠΏΠΎΠΌΠΎΠ³Π°Π΅Ρ ΡΡ
Π΅ΠΌΠ°, Π½Π°ΡΠ΅ΡΡΠ΅Π½Π½Π°Ρ Π½Π° ΡΠ΅ΡΠΌΠΎΡΠ΅Π³ΡΠ»ΡΡΠΎΡΠ΅.
ΠΠΈΠ·ΡΠ°Π»ΡΠ½ΠΎ ΠΏΠΎΠ»ΡΠ·ΠΎΠ²Π°ΡΠ΅Π»Ρ ΠΌΠΎΠΆΠ΅Ρ ΠΎΠΏΡΠ΅Π΄Π΅Π»ΠΈΡΡ ΡΠ°ΠΊΠΈΠ΅ Π½Π΅ΠΈΡΠΏΡΠ°Π²Π½ΠΎΡΡΠΈ: Π½Π΅ Π²ΠΊΠ»ΡΡΠ°Π΅ΡΡΡ ΠΈΠ·Π΄Π΅Π»ΠΈΠ΅ β ΡΡΠ°Π±ΠΎΡΠ°Π» Π°Π²ΡΠΎΠΌΠ°Ρ Π·Π°ΡΠΈΡΡ; Π²ΠΎΠ΄Π° ΠΎΡΠ΅Π½Ρ Π³ΠΎΡΡΡΠ°Ρ β ΠΏΠ΅ΡΠ΅Π³ΠΎΡΠ΅Π» ΡΠ΅ΡΠΌΠΎΡΠ΅Π³ΡΠ»ΡΡΠΎΡ; ΠΎΠ±ΡΠ°Π·ΡΡΡΡΡ ΠΏΠΎΡΠ΅ΠΊΠΈ Π² Π½ΠΈΠΆΠ½Π΅ΠΉ ΡΠ°ΡΡΠΈ Π±Π°ΠΊΠ°; Π΅ΡΠ»ΠΈ ΠΊΠΎΠ³Π΄Π° ΠΏΡΠΎΠΈΡΡ
ΠΎΠ΄ΠΈΡ Π²ΠΊΠ»ΡΡΠ΅Π½ΠΈΠ΅ ΠΈΠ·Π΄Π΅Π»ΠΈΡ, Π½Π°Π³ΡΠ΅Π²Π°Π΅ΡΡΡ Π²ΠΈΠ»ΠΊΠ° β ΡΡΠΎ ΡΠΈΠ³Π½Π°Π» ΠΎ ΡΠΎΠΌ, ΡΡΠΎ ΠΌΠ°Π»Π° ΠΌΠΎΡΠ½ΠΎΡΡΡ ΡΠΎΠ·Π΅ΡΠΊΠΈ.
Π Π΅ΠΌΠΎΠ½Ρ ΡΠ»Π΅ΠΊΡΡΠΈΡΠ΅ΡΠΊΠΈΡ
Π²ΠΎΠ΄ΠΎΠ½Π°Π³ΡΠ΅Π²Π°ΡΠ΅Π»Π΅ΠΉ ΠΠ»Π΅ΠΊΡΡΠΈΡΠ΅ΡΠΊΠΈΠΉ Π²ΠΎΠ΄ΠΎΠ½Π°Π³ΡΠ΅Π²Π°ΡΠ΅Π»Ρ ΡΡΠ΅Π±ΡΠ΅Ρ ΡΠ΅ΠΌΠΎΠ½Ρ, Π΅ΡΠ»ΠΈ: ΠΏΡΠΈ ΡΠΎΠ΅Π΄ΠΈΠ½Π΅Π½ΠΈΠΈ Π²ΠΈΠ»ΠΊΠΈ Ρ ΡΠΎΠ·Π΅ΡΠΊΠΎΠΉ Π½Π΅ Π·Π°Π³ΠΎΡΠ°Π΅ΡΡΡ ΠΈΠ½Π΄ΠΈΠΊΠ°ΡΠΎΡ ΠΏΠΎΠ΄Π°ΡΠΈ Π½Π°ΠΏΡΡΠΆΠ΅Π½ΠΈΡ Π½Π° Π±ΠΎΠΉΠ»Π΅ΡΠ΅; Π»Π°ΠΌΠΏΠΎΡΠΊΠ° Π·Π°Π³ΠΎΡΠ°Π΅ΡΡΡ, Π½ΠΎ ΡΡΠ°Π±Π°ΡΡΠ²Π°Π΅Ρ Π·Π°ΡΠΈΡΠ°; Π½Π΅ Π½Π°Π³ΡΠ΅Π²Π°Π΅ΡΡΡ Π²ΠΎΠ΄Π° Π² Π±Π°ΠΊΠ΅; ΠΏΡΠΈΠ±ΠΎΡ Π½Π΅ΠΏΡΠ°Π²ΠΈΠ»ΡΠ½ΠΎ ΡΠ΅Π°Π³ΠΈΡΡΠ΅Ρ Π½Π° ΠΊΠΎΠΌΠ°Π½Π΄Ρ.
ΠΠ΅Π»Π°Π΅ΡΡΡ, Π΅ΡΠ»ΠΈ Π΄ΠΈΡΡΠ΅ΡΠ΅Π½ΡΠΈΠ°Π»ΡΠ½ΠΎΠ΅ ΡΡΡΡΠΎΠΉΡΡΠ²ΠΎ Π·Π°ΡΠΈΡΡ Π»ΠΈΡΠ΅Π½ΠΎ ΡΠΎΠΎΡΠ²Π΅ΡΡΡΠ²ΡΡΡΠΈΡ
ΡΠ»ΠΎΡΠΎΠ². Π Π°ΡΡΠΈΡΡΠΎΠ²Π°ΡΡ ΠΈΡ
ΠΌΠΎΠΆΠ½ΠΎ ΠΏΡΠΈ ΠΏΠΎΠΌΠΎΡΠΈ ΠΈΠ½ΡΡΡΡΠΊΡΠΈΠΈ.
ΠΠΎΠ΄Π΅Π»ΠΈ ΠΏΡΠΎΡΡΡ Π² ΠΌΠΎΠ½ΡΠ°ΠΆΠ΅ ΠΈ ΠΎΠ±ΡΠ»ΡΠΆΠΈΠ²Π°Π½ΠΈΠΈ. Π ΠΏΡΠΎΡΠ΅ΡΡΠ΅ ΡΠ°Π±ΠΎΡΡ ΠΌΠΎΠΆΠ΅Ρ Π³ΡΠ΅ΡΡΡΡ ΡΠ»Π°Π½Π³ Ρ
ΠΎΠ»ΠΎΠ΄Π½ΠΎΠΉ Π²ΠΎΠ΄Ρ.
ΠΠ»Π΅ΠΊΡΡΠΈΡΠ΅ΡΠΊΠΈΠΉ Π²ΠΎΠ΄ΠΎΠ½Π°Π³ΡΠ΅Π²Π°ΡΠ΅Π»Ρ ΠΡΠΈΡΡΠΎΠ½: ΡΠ΅Ρ
Π½ΠΈΡΠ΅ΡΠΊΠΈΠ΅ Ρ
Π°ΡΠ°ΠΊΡΠ΅ΡΠΈΡΡΠΈΠΊΠΈ Π±ΠΎΠΉΠ»Π΅ΡΠΎΠ² Π½Π° 50, 80 ΠΈ Π»ΠΈΡΡΠΎΠ² ΠΠΎΠΌΠΏΠ°Π½ΠΈΠ΅ΠΉ Ariston Π²ΡΠΏΡΡΠΊΠ°Π΅ΡΡΡ Π±ΠΎΠ»Π΅Π΅ ΡΠ΅ΠΌΠΈΠ΄Π΅ΡΡΡΠΈ ΠΌΠΎΠ΄Π΅Π»Π΅ΠΉ Π½Π°ΠΊΠΎΠΏΠΈΡΠ΅Π»ΡΠ½ΡΡ
Π²ΠΎΠ΄ΠΎΠ½Π°Π³ΡΠ΅Π²Π°ΡΠ΅Π»Π΅ΠΉ Ρ Π΅ΠΌΠΊΠΎΡΡΡΡ Π»ΠΈΡΡΠΎΠ². ΠΡΠΎ ΠΏΡΠ΅Π΄ΠΎΡ
ΡΠ°Π½ΡΠ΅Ρ ΠΎΡ Π±Π»ΡΠΆΠ΄Π°ΡΡΠΈΡ
ΡΠΎΠΊΠΎΠ² ΠΈ ΡΠ»ΡΡΠ°ΠΉΠ½ΠΎΠΉ ΠΈΡΠΊΡΡ.
ΠΠ½Π°Π»ΠΎΠ³ΠΈΡΠ½ΡΠΌ ΠΎΠ±ΡΠ°Π·ΠΎΠΌ ΠΌΠΎΠΆΠ½ΠΎ ΠΎΡΡΠ΅ΠΌΠΎΠ½ΡΠΈΡΠΎΠ²Π°ΡΡ Π’ΠΠ.
Π£ΡΡΠ°Π½ΠΎΠ²ΠΊΠ° Π²ΠΎΠ΄ΠΎΠ½Π°Π³ΡΠ΅Π²Π°ΡΠ΅Π»Ρ ΡΠ²ΠΎΠΈΠΌΠΈ ΡΡΠΊΠ°ΠΌΠΈ
ΠΠ°ΠΊ ΠΊΠ»Π°ΡΡΠΈΡΠΈΡΠΈΡΡΡΡΡΡ Π²ΠΎΠ΄ΠΎΠ½Π°Π³ΡΠ΅Π²Π°ΡΠ΅Π»ΠΈ ΠΡΠΈΡΡΠΎΠ½?
Π‘Π»ΠΈΡΡ Π²ΠΎΠ΄Ρ ΠΈΠ· Π±Π°ΠΊΠ°.
Π Π΅ΠΌΠΎΠ½Ρ Π³Π°Π·ΠΎΠ²ΠΎΠ³ΠΎ Π±ΠΎΠΉΠ»Π΅ΡΠ° ΠΡΠΏΡΡΠΊΠ°Π΅ΠΌΡΠ΅ ΠΈΡΠ°Π»ΡΡΠ½ΡΠΊΠΎΠΉ ΠΊΠΎΠΌΠΏΠ°Π½ΠΈΠ΅ΠΉ ΠΡΠΈΡΡΠΎΠ½ Π³Π°Π·ΠΎΠ²ΡΠ΅ Π²ΠΎΠ΄ΠΎΠ½Π°Π³ΡΠ΅Π²Π°ΡΠ΅Π»ΠΈ ΠΈΠΌΠ΅ΡΡ Π±ΠΎΠ»ΡΡΠΈΠ΅ ΡΠ°Π·ΠΌΠ΅ΡΡ, ΡΠ°ΠΌΡΠΉ ΠΌΠ°Π»ΡΠΉ ΡΠ°ΡΡΡΠΈΡΠ°Π½ Π½Π° Π»ΠΈΡΡΠΎΠ² ΠΈ ΡΡΡΠ°Π½Π°Π²Π»ΠΈΠ²Π°Π΅ΡΡΡ Π½Π° ΠΏΠΎΠ». ΠΡΠΈ ΠΏΠΎΠΌΠΎΡΠΈ ΠΊΠ»Π°ΠΏΠ°Π½Π°, Π²Ρ
ΠΎΠ΄ΡΡΠ΅Π³ΠΎ Π² ΡΡΡΡΠΎΠΉΡΡΠ²ΠΎ ΠΏΠΎΠ΄ΠΊΠ»ΡΡΠ°Π΅ΡΡΡ ΡΡΡΠ±Π° Π΄Π»Ρ Ρ
ΠΎΠ»ΠΎΠ΄Π½ΠΎΠΉ Π²ΠΎΠ΄Ρ. ΠΡΠΎΠ΄Π²ΠΈΠ½ΡΡΡ Π’ΠΠ Π²ΠΎΠ²Π½ΡΡΡΡ, ΡΠ°Π·Π²Π΅ΡΠ½ΡΡΡ ΠΈ Π²ΡΡΠ°ΡΠΈΡΡ.
ΠΡΠΎ ΠΌΠΎΠΆΠ½ΠΎ ΡΠ΄Π΅Π»Π°ΡΡ ΡΠ°ΠΌΠΎΡΡΠΎΡΡΠ΅Π»ΡΠ½ΠΎ Π² Π΄ΠΎΠΌΠ°ΡΠ½ΠΈΡ
ΡΡΠ»ΠΎΠ²ΠΈΡΡ
, ΡΠΎΠ±Π»ΡΠ΄Π°Ρ ΠΎΠΏΡΠ΅Π΄Π΅Π»Π΅Π½Π½ΡΡ ΠΏΠΎΡΠ»Π΅Π΄ΠΎΠ²Π°ΡΠ΅Π»ΡΠ½ΠΎΡΡΡ: ΠΡΠΊΠ»ΡΡΠΈΡΡ Π±ΠΎΠΉΠ»Π΅Ρ ΠΎΡ ΡΠ»Π΅ΠΊΡΡΠΎΡΠ΅ΡΠΈ, Π΅ΡΠ»ΠΈ Π’ΠΠ Π½Π΅ Π³ΡΠ΅Π΅Ρ.
ΠΠ»Ρ Π°ΠΏΠΏΠ°ΡΠ°ΡΠΎΠ² Π±ΠΎΠ»ΡΡΠΎΠΉ ΠΌΠΎΡΠ½ΠΎΡΡΠΈ Π²ΡΠ΄Π΅Π»ΡΡΡ ΡΠΏΠ΅ΡΠΈΠ°Π»ΡΠ½ΡΠΉ ΡΠ°ΡΠΏΡΠ΅Π΄Π΅Π»ΠΈΡΠ΅Π»ΡΠ½ΡΠΉ ΡΠΈΡ, ΠΊΠ°Π±Π΅Π»Ρ ΠΏΠΎΠ΄Π²ΠΎΠ΄ΠΈΡΡΡ ΠΊ Π±ΠΎΠΉΠ»Π΅ΡΡ Π±Π΅Π· ΡΠΎΠ·Π΅ΡΠΊΠΈ. ΠΠ°ΠΊ Π²ΡΠ±ΡΠ°ΡΡ ΠΎΠ±ΡΠ΅ΠΌ Π²ΠΎΠ΄ΠΎΠ½Π°Π³ΡΠ΅Π²Π°ΡΠ΅Π»Ρ ΠΠΌΠ΅ΡΡΠΈΡΠ΅Π»ΡΠ½ΠΎΡΡΡ Π±ΠΎΠΉΠ»Π΅ΡΠ° ΡΠ²Π»ΡΠ΅ΡΡΡ ΠΎΠ΄Π½ΠΈΠΌ ΠΈΠ· ΠΎΡΠ½ΠΎΠ²Π½ΡΡ
ΠΊΡΠΈΡΠ΅ΡΠΈΠ΅Π², ΠΊΠΎΡΠΎΡΡΠ΅ Π½Π΅ΠΎΠ±Ρ
ΠΎΠ΄ΠΈΠΌΠΎ ΡΡΠΈΡΡΠ²Π°ΡΡ ΠΏΡΠΈ ΠΏΠΎΠΊΡΠΏΠΊΠ΅.
ΠΠ°ΠΊ ΠΊΠ»Π°ΡΡΠΈΡΠΈΡΠΈΡΡΡΡΡΡ Π²ΠΎΠ΄ΠΎΠ½Π°Π³ΡΠ΅Π²Π°ΡΠ΅Π»ΠΈ ΠΡΠΈΡΡΠΎΠ½? Π‘Π½ΡΡΡ Π’ΠΠ Π³Π°Π΅ΡΠ½ΠΎΠ΅ ΠΊΡΠ΅ΠΏΠ»Π΅Π½ΠΈΠ΅ Π½Π° ΠΌΠ΅ΡΠ°Π»Π»ΠΈΡΠ΅ΡΠΊΠΎΠΉ ΠΏΠ»Π°ΡΡΠΈΠ½Π΅ ΠΈ Π²ΡΡΠ°ΡΠΈΡΡ ΡΠ΅ΡΠΌΠΎΡΠ΅Π³ΡΠ»ΡΡΠΎΡ. Π£ Π±ΠΎΠΉΠ»Π΅ΡΠ° ΡΠ½ΠΈΠΌΠ°ΡΡ Π½ΠΈΠΆΠ½ΡΡ ΠΊΡΡΡΠΊΡ ΠΈ ΠΏΠΎΠ΄ΠΊΠ»ΡΡΠ°ΡΡ ΠΊ ΠΊΠΎΠ½ΡΠ°ΠΊΡΠ°ΠΌ Π’ΠΠ ΡΡΠ΅Ρ
ΠΆΠΈΠ»ΡΠ½ΡΠΉ ΠΏΡΠΎΠ²ΠΎΠ΄ ΡΠΎΠ³ΠΎ ΠΆΠ΅ ΡΠ΅ΡΠ΅Π½ΠΈΡ β 2,5ΠΌΠΌ.
ΠΠΎΠ»ΠΎΠΌΠΊΠ° ΡΠ΅ΡΠΌΠΎΡΡΠ°ΡΠ°
ΠΠΌΠΊΠΎΡΡΡ ΠΏΠ΅ΡΠ²ΠΎΠ΅ Π²ΡΠ΅ΠΌΡ ΡΠ²Π΅Π»ΠΈΡΠΈΡΡΡ ΠΏΠ°ΡΠΎΠΉ Π»ΠΈΡΡΠΎΠ², ΠΏΡΠΈΠ±Π°Π²Π»ΡΡ 30 ΡΠ΅ΠΊΡΠ½Π΄ ΠΌΡΡΡΡ ΠΏΠΎΠ΄ Π΄ΡΡΠ΅ΠΌ Π»ΠΈΡΠ½ΠΈΡ
, Π·Π°ΡΠ΅ΠΌ ΡΠ΅Π·Π΅ΡΠ²ΡΠ°Ρ Π»ΠΎΠΏΠ½Π΅Ρ, Π½Π°ΡΠ½Π΅Ρ ΡΡΠ°Π²ΠΈΡΡ Π²ΠΎΠ΄Ρ ΡΠ΅ΡΠ΅Π· ΡΠ΅Π»ΠΈ.
Π’ΠΎΠ»ΡΠΊΠΎ ΡΡΡΠΏΠΎΡΠΊΠ°, ΡΡΠΊΠΈ, ΠΌΡΠ»ΠΎ.
ΠΡΠ»ΠΈ ΠΏΡΠΎΡΠ΅ΠΊΠ°Π΅Ρ Π·Π°ΠΌΠ΅Π½ΠΈΡΡ ΠΏΡΠΎΠΊΠ»Π°Π΄ΠΊΡ. ΠΠΎΡΠ»Π΅ ΠΏΠΎΠ΄ΠΊΠ»ΡΡΠ΅Π½ΠΈΡ ΠΊ Π²ΠΎΠ΄ΠΎΠΏΡΠΎΠ²ΠΎΠ΄Ρ Π±Π°ΠΊ Π°ΠΏΠΏΠ°ΡΠ°ΡΠ° Π½Π°ΠΏΠΎΠ»Π½ΡΡΡ Ρ ΠΎΠ»ΠΎΠ΄Π½ΠΎΠΉ Π²ΠΎΠ΄ΠΎΠΉ. ΠΠ΅ΠΎΠ±Ρ ΠΎΠ΄ΠΈΠΌΠΎ ΡΠ΅ΡΠΊΠΎ Ρ ΠΏΠΎΠΌΠΎΡΡΡ ΡΡΠΎΠ²Π½Ρ ΠΈ ΡΡΠ»Π΅ΡΠΊΠΈ ΡΠ°Π·ΠΌΠ΅ΡΠΈΡΡ ΠΌΠ΅ΡΡΠΎ ΠΊΡΠ΅ΠΏΠ»Π΅Π½ΠΈΡ Π²ΠΎΠ΄ΠΎΠ½Π°Π³ΡΠ΅Π²Π°ΡΠ΅Π»Ρ.
ΠΠ°Π»Π΅Π΅ ΠΎΡΡΡΠ΅ΡΡΠ²Π»ΡΠ΅ΡΡΡ Π·Π°ΠΌΠ΅Π½Π° Π²ΡΡΠ΅Π΄ΡΠΈΡ
ΠΈΠ· ΡΡΡΠΎΡ Π΄Π΅ΡΠ°Π»Π΅ΠΉ ΠΈ ΠΎΡΠΈΡΡΠΊΠ° ΠΏΠΎΠ²Π΅ΡΡ
Π½ΠΎΡΡΠ΅ΠΉ ΠΎΡ ΡΠΎΠ»Π΅Π²ΡΡ
ΠΈ ΠΈΠ·Π²Π΅ΡΡΠΊΠΎΠ²ΡΡ
ΠΎΡΠ»ΠΎΠΆΠ΅Π½ΠΈΠΉ. ΠΡΠ΅ ΠΏΡΠΎΡΡΠΎ, ΠΏΡΠΈ ΠΎΡΠ΅Π²ΠΈΠ΄Π½ΡΡ
ΠΈΠ·ΠΌΠ΅Π½Π΅Π½ΠΈΡΡ
Π² ΡΠ°Π±ΠΎΡΠ΅: Π‘ΡΡΠ°Π½Π½ΠΎΠ΅ ΡΠΈΠΏΠ΅Π½ΠΈΠ΅ Π² ΠΏΡΠΎΡΠ΅ΡΡΠ΅ ΡΠΊΡΠΏΠ»ΡΠ°ΡΠ°ΡΠΈΠΈ. ΠΠ΅Π»ΠΈΡΠ½ΠΈΠΌ Π±ΡΠ΄Π΅Ρ ΠΏΠΎΡΡΠ°Π²ΠΈΡΡ ΠΏΡΠ΅Π΄ΠΎΡ
ΡΠ°Π½ΠΈΡΠ΅Π»Ρ, ΡΠ±Π΅ΡΠ΅Π³Π°ΡΡΠΈΠΉ ΡΠΏΠΈΡΠ°Π»Ρ ΠΎΡ ΡΠ³ΠΎΡΠ°Π½ΠΈΡ. ΠΠ°ΡΠ΅ΠΌ ΡΠ½ΠΎΠ²Π° ΡΡΠΎΡ ΠΊΡΠ°Π½ Π½Π°Π΄ΠΎ Π·Π°ΠΊΡΡΡΡ. ΠΡΠ΄Π΅Π»ΡΠ½ΠΎΠ³ΠΎ ΡΠ°ΡΡΠΌΠΎΡΡΠ΅Π½ΠΈΡ Π·Π°ΡΠ»ΡΠΆΠΈΠ²Π°Π΅Ρ ΠΊΠΎΠ½ΡΠ΅ΡΠ²Π°ΡΠΈΡ ΠΈ ΠΏΠΎΡΠ»Π΅Π΄ΡΡΡΠ΅Π΅ Π²ΠΊΠ»ΡΡΠ΅Π½ΠΈΠ΅ Π±ΠΎΠΉΠ»Π΅ΡΠ°.
ΠΠΎΠ΄ΠΎΠ½Π°Π³ΡΠ΅Π²Π°ΡΠ΅Π»ΠΈ ARISTON. Π£ΡΡΠ°Π½ΠΎΠ²ΠΊΠ° ΠΈ ΠΌΠΎΠ½ΡΠ°ΠΆ
Π£ΡΡΡΠΎΠΉΡΡΠ²ΠΎ ΠΈ ΠΏΡΠΈΠ½ΡΠΈΠΏ ΡΠ°Π±ΠΎΡΡ Π²ΠΎΠ΄ΠΎΠ½Π°Π³ΡΠ΅Π²Π°ΡΠ΅Π»Ρ Β«ΠΡΠΈΡΡΠΎΠ½Β»
Π§Π°ΡΡΠΎ Π½Π΅ΠΈΡΠΏΡΠ°Π²Π½ΠΎΡΡΡ ΠΏΡΠΎΡΠ²Π»ΡΠ΅ΡΡΡ Π·Π°Π±ΠΈΠ²Π°Π½ΠΈΠ΅ΠΌ ΡΠ°Π΄ΠΈΠ°ΡΠΎΡΠ°.
ΠΠ΅ΡΠ΅Π΄ ΡΠ΅ΠΌ ΠΊΠ°ΠΊ ΠΏΡΠΈΡΡΡΠΏΠΈΡΡ ΠΊ Π·Π°ΠΌΠ΅Π½Π΅ Π’ΠΠΠ°, Π½Π΅ΠΎΠ±Ρ
ΠΎΠ΄ΠΈΠΌΠΎ Π²ΡΠΏΠΎΠ»Π½ΠΈΡΡ ΠΎΡΠΊΠ»ΡΡΠ΅Π½ΠΈΠ΅ Π°ΠΏΠΏΠ°ΡΠ°ΡΠ° ΠΎΡ ΡΠ»Π΅ΠΊΡΡΠΎΡΠ΅ΡΠΈ.
ΠΠ° Π²Ρ
ΠΎΠ΄Π΅ ΠΈ Π²ΡΡ
ΠΎΠ΄Π΅ ΡΡΡΠ°Π½ΠΎΠ²Π»Π΅Π½Ρ ΠΏΡΠ΅Π΄ΠΎΡ
ΡΠ°Π½ΠΈΡΠ΅Π»ΡΠ½ΡΠ΅ ΠΊΠ»Π°ΠΏΠ°Π½Ρ, ΠΎΠ½ΠΈ ΠΎΡΠΊΡΡΡΡ, Π΅ΡΠ»ΠΈ Π²ΠΎΠ΄ΠΎΠ½Π°Π³ΡΠ΅Π²Π°ΡΠ΅Π»Ρ Π²ΠΊΠ»ΡΡΠ΅Π½, ΠΈ Π·Π°ΠΊΡΡΡΡ, Π΅ΡΠ»ΠΈ Π°ΠΏΠΏΠ°ΡΠ°Ρ ΠΎΡΠΊΠ»ΡΡΠ°Π΅ΡΡΡ. Π’Π°ΠΊ ΠΆΠ΅ ΡΠ΅ΡΠ΅Π· ΠΎΡΡΠ΅ΠΊΠ°ΡΡΠΈΠΉ ΠΊΡΠ°Π½ ΠΈ ΠΏΠ΅ΡΠ΅Ρ
ΠΎΠ΄Π½ΠΈΠΊ ΠΏΡΠΎΠΈΠ·Π²ΠΎΠ΄ΠΈΡΡΡ ΠΏΠΎΠ΄ΠΊΠ»ΡΡΠ΅Π½ΠΈΠ΅ ΠΊ Π³ΠΎΡΡΡΠ΅ΠΉ Π²ΠΎΠ΄Π΅.
ΠΠ΅Π·Π΄Π΅ ΠΌΠ°Π³Π½ΠΈΠ΅Π²ΡΠΉ Π°Π½ΠΎΠ΄, Π±Π°ΠΊ ΡΠ΄Π΅Π»Π°Π½ ΠΈΠ· ΡΡΠ°Π»ΠΈ.
ΠΠ΅ΠΌΠΎΠ½ΡΠΈΡΠΎΠ²Π°ΡΡ ΡΠ»Π°Π½ΡΡ, ΠΎΡΡΡΠ΅ΡΡΠ²ΠΈΡΡ Π΄ΠΎΡΡΡΠΏ ΠΊ Π²Π½ΡΡΡΠ΅Π½Π½Π΅ΠΉ ΡΠ°ΡΡΠΈ Π²ΠΎΠ΄ΠΎΠ½Π°Π³ΡΠ΅Π²Π°ΡΠ΅Π»Ρ. Π’Π΅ΡΠΌΠΎΡΡΠ°Ρ ΠΏΡΠ΅Π΄Π½Π°Π·Π½Π°ΡΠ΅Π½ Π΄Π»Ρ ΠΎΡΠΊΠ»ΡΡΠ΅Π½ΠΈΡ Π²ΠΎΠ΄ΠΎΠ½Π°Π³ΡΠ΅Π²Π°ΡΠ΅Π»Ρ ΠΎΡ ΡΠ»Π΅ΠΊΡΡΠΈΡΠ΅ΡΠΊΠΎΠ³ΠΎ ΡΠΎΠΊΠ° ΠΏΡΠΈ Π½Π°Π³ΡΠ΅Π²Π΅ Π²ΠΎΠ΄Ρ Π΄ΠΎ Π·Π°Π΄Π°Π½Π½ΠΎΠΉ ΡΠ΅ΠΌΠΏΠ΅ΡΠ°ΡΡΡΡ. ΠΠ»Ρ ΡΠ²Π΅Π»ΠΈΡΠ΅Π½ΠΈΡ Π½Π°ΠΆΠΌΠΈΡΠ΅ Π§ΡΠΎΠ±Ρ Π½Π°ΡΠ°ΡΡ ΡΠ°ΠΌΠΎΡΡΠΎΡΡΠ΅Π»ΡΠ½ΡΠΉ ΡΠ΅ΠΌΠΎΠ½Ρ, ΡΡΠΎΠΈΡ ΠΎΠ±ΡΠ°ΡΠΈΡΡ Π²Π½ΠΈΠΌΠ°Π½ΠΈΠ΅ Π½Π° ΠΎΡΠΎΠ±Π΅Π½Π½ΠΎΡΡΠΈ Π΅Π³ΠΎ ΠΊΠΎΠ½ΡΡΡΡΠΊΡΠΈΠΈ ΠΈ ΠΏΡΠΈΠ½ΡΠΈΠΏ ΡΠ°Π±ΠΎΡΡ. Π§ΠΈΡΡΡΡ Π’ΠΠΡ ΡΠΊΡΡΡΠ½ΠΎΠΉ ΠΊΠΈΡΠ»ΠΎΡΠΎΠΉ, ΡΠΎΠ»ΡΠ½ΠΎΠΉ, ΡΠ΅ΡΠ½ΠΎΠΉ.
Join the conversation
ΠΡΠΎΠ±Π΅Π½Π½ΠΎΡΡΠΈ ΡΠ΅ΠΌΠΎΠ½ΡΠ° Π²ΠΎΠ΄ΠΎΠ½Π°Π³ΡΠ΅Π²Π°ΡΠ΅Π»Π΅ΠΉ Ariston ΠΡΠΈΡΡΠΎΠ½ : ΠΎΠ±Π·ΠΎΡ Π½Π΅ΠΈΡΠΏΡΠ°Π²Π½ΠΎΡΡΠ΅ΠΉ ΠΈ ΠΏΠΎΡΡΠ΄ΠΎΠΊ Π²ΡΠΏΠΎΠ»Π½Π΅Π½ΠΈΡ ΡΠ²ΠΎΠΈΠΌΠΈ ΡΡΠΊΠ°ΠΌΠΈ ΠΠΎΠΌΠΏΠ°Π½ΠΈΡ Ariston Π΄Π°Π²Π½ΠΎ ΡΠ²Π»ΡΠ΅ΡΡΡ ΡΠ²Π°ΠΆΠ°Π΅ΠΌΡΠΌ ΠΏΡΠΎΠΈΠ·Π²ΠΎΠ΄ΠΈΡΠ΅Π»Π΅ΠΌ Π±ΡΡΠΎΠ²ΠΎΠΉ ΡΠ΅Ρ
Π½ΠΈΠΊΠΈ, ΠΎΠ±Π»Π°Π΄Π°Π΅Ρ ΡΠ»ΠΎΠΆΠΈΠ²ΡΠΈΠΌΡΡ ΠΏΠΎΠ»ΠΎΠΆΠΈΡΠ΅Π»ΡΠ½ΡΠΌ ΠΈΠΌΠΈΠ΄ΠΆΠ΅ΠΌ Π½Π° Π½Π°ΡΠ΅ΠΌ ΡΡΠ½ΠΊΠ΅. Π£Π΄Π°Π»ΠΈΡΠ΅ Π»ΠΈΡΠ½ΠΈΠΉ ΠΌΡΡΠΎΡ Π½Π° Π΄Π½Π΅ Π±Π°ΠΊΠ°, Π²ΠΈΠ·ΡΠ°Π»ΡΠ½ΠΎ ΠΎΡΠΌΠΎΡΡΠΈΡΠ΅ ΡΠ΅Π·ΠΈΠ½ΠΎΠ²ΡΠΉ ΡΠΏΠ»ΠΎΡΠ½ΠΈΡΠ΅Π»Ρ, Π΅ΡΠ»ΠΈ Π²ΡΠ΅ Π² ΠΏΠΎΡΡΠ΄ΠΊΠ΅, ΡΠΎ Π΅Π³ΠΎ Π½Π΅ ΠΌΠ΅Π½ΡΠΉΡΠ΅ β ΡΡΠΎΠΈΡ ΠΎΡΠ΅Π½Ρ Π΄ΠΎΡΠΎΠ³ΠΎ, Π΄Π° ΠΈ Π΄ΠΎΡΡΠ°ΡΡ Π½ΠΎΠ²ΡΠΉ ΠΎΡΠ΅Π½Ρ ΡΡΡΠ΄Π½ΠΎ.
ΠΠ΅ΠΌΠΎΠ½ΡΠΈΡΠΎΠ²Π°ΡΡ ΡΠ»Π°Π½ΡΡ, ΠΎΡΡΡΠ΅ΡΡΠ²ΠΈΡΡ Π΄ΠΎΡΡΡΠΏ ΠΊ Π²Π½ΡΡΡΠ΅Π½Π½Π΅ΠΉ ΡΠ°ΡΡΠΈ Π²ΠΎΠ΄ΠΎΠ½Π°Π³ΡΠ΅Π²Π°ΡΠ΅Π»Ρ. ΠΡΠΏΠΎΠ»ΡΠ·ΡΠΉΡΠ΅ ΡΠΎΠ΄Π½ΡΠ΅ Π°Π½ΠΎΠ΄Ρ ΠΎΡ ΠΏΡΠΎΠΈΠ·Π²ΠΎΠ΄ΠΈΡΠ΅Π»Ρ Π΄Π»Ρ ΠΊΠ°ΠΆΠ΄ΠΎΠΉ ΠΎΡΠ΄Π΅Π»ΡΠ½ΠΎΠΉ ΠΌΠΎΠ΄Π΅Π»ΠΈ Π²ΠΎΠ΄ΠΎΠ½Π°Π³ΡΠ΅Π²Π°ΡΠ΅Π»Ρ ΠΡΠΈΡΡΠΎΠ½.
ΠΠ½ΡΡΡΠΈ Π±Π°ΠΊΠ° ΡΠ°ΡΠΏΠΎΠ»Π°Π³Π°Π΅ΡΡΡ Π°Π½ΠΎΠ΄ Π΄Π»Ρ Π·Π°ΡΠΈΡΡ ΡΡΠ½Π° ΠΎΡ Π½Π°ΠΊΠΈΠΏΠΈ. Π£ΡΡΠΎΠΌ ΡΠ΅ΡΠ° Π½Π°ΠΏΠΎΠ»Π½ΠΈΡ 2 Π²Π°Π½Π½Ρ, ΡΠΌΠ΅ΡΠ°Π² Π³ΠΎΡΡΡΡΡ ΠΈ Ρ ΠΎΠ»ΠΎΠ΄Π½ΡΡ ΡΡΡΡΠΈ. ΠΠ°ΡΠ°ΡΡΡΡ Π°Π½ΠΎΠ΄, ΠΊΠ°ΠΊ ΡΠΆΠ΅ ΠΎΡΠΌΠ΅ΡΠ°Π»ΠΎΡΡ Π²ΡΡΠ΅, ΡΡΡΠ°Π½Π°Π²Π»ΠΈΠ²Π°Π΅ΡΡΡ Π²ΠΎΠ·Π»Π΅ Π’ΠΠΠ°. ΠΠ΅ΡΠ΅ΠΌ Π·Π°ΠΆΠΈΠ³Π°Π»ΠΊΡ ΠΈΠ»ΠΈ ΡΠ²Π΅ΡΠΊΡ ΠΈ Π½Π°Π³ΡΠ΅Π²Π°Π΅ΠΌ ΠΊΠΎΠ»Π±Ρ ΡΠ΅ΡΠΌΠΎΡΡΠ°ΡΠ°.
ΠΡΠΈΡΠΈΠ½Ρ Π²ΠΎΠ·Π½ΠΈΠΊΠ½ΠΎΠ²Π΅Π½ΠΈΡ ΠΏΠΎΠ»ΠΎΠΌΠΎΠΊ
ΠΠΎ Π² ΡΡΠΎ Π²ΡΠ΅ΠΌΡ ΡΠΏΠ»ΠΎΡΠ½ΡΡΡΠ°Ρ ΠΏΡΠΎΠΊΠ»Π°Π΄ΠΊΠ° Π΄ΠΎΠ»ΠΆΠ½Π° Π±ΡΡΡ ΡΠ½ΡΡΠ°, ΠΎΠ½Π° ΡΠ΅ΡΡΠ΅Ρ ΡΠ»Π°ΡΡΠΈΡΠ½ΠΎΡΡΡ Π² ΡΠ°ΡΡΠ²ΠΎΡΠ΅. Π‘Π½ΡΡΡ Π·Π°ΡΠΈΡΠ½ΡΡ ΠΊΡΡΡΠΊΡ ΠΈ ΠΎΡΡΠΎΠ΅Π΄ΠΈΠ½ΠΈΡΡ ΠΏΡΠΎΠ²ΠΎΠ΄Π° ΠΏΡΠ΅Π΄Π²Π°ΡΠΈΡΠ΅Π»ΡΠ½ΠΎ Π½Π°Π΄ΠΎ Π·Π°ΡΠΈΡΠΎΠ²Π°ΡΡ ΡΡ Π΅ΠΌΡ ΠΏΠΎΠ΄ΠΊΠ»ΡΡΠ΅Π½ΠΈΡ ΠΈΠ»ΠΈ ΡΡΠΎΡΠΎΠ³ΡΠ°ΡΠΈΡΠΎΠ²Π°ΡΡ Π΅Π΅, ΡΡΠΎ ΠΎΠ±Π»Π΅Π³ΡΠΈΡΡ ΠΏΡΠΎΡΠ΅ΡΡ ΠΎΠ±ΡΠ°ΡΠ½ΠΎΠΉ ΡΠ±ΠΎΡΠΊΠΈ.
Π£Π±Π΅Π΄ΠΈΡΡΡΡ, ΡΠ΅ΡΠ΅Π²ΠΎΠ΅ Π½Π°ΠΏΡΡΠΆΠ΅Π½ΠΈΠ΅ Π΅ΡΡΡ, ΠΏΡΠ΅Π΄ΠΎΡ
ΡΠ°Π½ΠΈΡΠ΅Π»ΠΈ Π² ΡΠ°Π±ΠΎΡΠ΅ΠΌ ΠΏΠΎΠ»ΠΎΠΆΠ΅Π½ΠΈΠΈ, ΡΠ½ΡΡ, Π²ΠΈΠ»ΠΊΠ° ΠΈΡΠΏΡΠ°Π²Π½Ρ. ΠΡΠΎ Π²Π°ΠΆΠ½ΠΎ: ΠΊΠΎΠ³Π΄Π° ΡΠ»Π΅ΠΊΡΡΠΎΠΏΡΠΈΠ±ΠΎΡ Π½Π°Ρ
ΠΎΠ΄ΠΈΡΡΡΡ Π½Π° Π³Π°ΡΠ°Π½ΡΠΈΠΈ, Π½Π΅ Π²ΠΌΠ΅ΡΠΈΠ²Π°ΠΉΡΠ΅ΡΡ Π² Π΅Π³ΠΎ ΡΠ°Π±ΠΎΡΡ Π² ΡΡΠΎΡ ΡΡΠΎΠΊ, ΠΈΠ½Π°ΡΠ΅ ΠΏΠΎΡΠ»Π΅Π΄ΡΠ΅Ρ ΠΎΡΠΊΠ°Π· Π½Π° Π±Π΅ΡΠΏΠ»Π°ΡΠ½ΠΎΠ΅ Π³Π°ΡΠ°Π½ΡΠΈΠΉΠ½ΠΎΠ΅ ΠΎΠ±ΡΠ»ΡΠΆΠΈΠ²Π°Π½ΠΈΠ΅. Π₯ΠΎΡΠ΅ΡΡΡ ΠΏΠΎΡΡΠ°Π²ΠΈΡΡ ΠΏΠ΅ΡΠ΅ΠΊΡΡΠ²Π½ΠΎΠΉ Π²Π΅Π½ΡΠΈΠ»Ρ β Π½Π΅ΠΎΠ±Ρ
ΠΎΠ΄ΠΈΠΌΠΎ Π²ΡΠ΅Π·Π°ΡΡ ΠΊΠ»Π°ΠΏΠ°Π½ ΠΌΠ΅ΠΆΠ΄Ρ Π½ΠΈΠΌ ΠΈ ΠΊΠΎΡΠΏΡΡΠΎΠΌ.
ΠΠ΅ΠΎΠ±Ρ
ΠΎΠ΄ΠΈΠΌΠΎ ΠΏΡΠΎΠ²Π΅ΡΠΈΡΡ ΡΠΎΠ·Π΅ΡΠΊΡ ΠΈ ΠΏΡΠΎΡΠ΅ΡΡΠΈΡΠΎΠ²Π°ΡΡ Π½Π°ΠΏΡΡΠΆΠ΅Π½ΠΈΠ΅ Π² ΡΠ»Π΅ΠΊΡΡΠΈΡΠ΅ΡΠΊΠΎΠΉ ΡΠ΅ΡΠΈ. ΠΡΠΈΡΠΎΠ΅Π΄ΠΈΠ½Π΅Π½ΠΈΠ΅ ΠΊ ΡΠΈΡΡΠ΅ΠΌΠ΅ Π²ΠΎΠ΄ΠΎΡΠ½Π°Π±ΠΆΠ΅Π½ΠΈΡ ΠΡΠΏΠΎΠ»ΡΠ·ΡΠ΅ΠΌΡΠ΅ Π΄Π»Ρ ΠΏΡΠΈΡΠΎΠ΅Π΄ΠΈΠ½Π΅Π½ΠΈΡ ΡΠ»Π°Π½Π³ΠΈ ΠΈ Π΄ΡΡΠ³ΠΈΠ΅ ΡΠΎΠ΅Π΄ΠΈΠ½ΠΈΡΠ΅Π»ΡΠ½ΡΠ΅ ΡΠ»Π΅ΠΌΠ΅Π½ΡΡ Π΄ΠΎΠ»ΠΆΠ½Ρ Π²ΡΠ΄Π΅ΡΠΆΠΈΠ²Π°ΡΡ ΡΠ°ΡΡΠ΅ΡΠ½ΠΎΠ΅ Π΄Π°Π²Π»Π΅Π½ΠΈΠ΅ ΠΈ ΡΠ΅ΠΌΠΏΠ΅ΡΠ°ΡΡΡΡ ΠΎΠΊΠΎΠ»ΠΎ 80 Π³ΡΠ°Π΄ΡΡΠΎΠ².
ΠΠ°ΠΊ ΡΡΡΠ°Π½ΠΎΠ²ΠΈΡΡ Π²ΠΎΠ΄ΠΎΠ½Π°Π³ΡΠ΅Π²Π°ΡΠ΅Π»Ρ ΡΡ
Π΅ΠΌΠ°, ΠΏΠΎΠ΄ΠΊΠ»ΡΡΠ΅Π½ΠΈΠ΅, ΠΎΡΠΈΠ±ΠΊΠΈ ΠΌΠΎΠ½ΡΠ°ΠΆΠ°
ΠΠΎΠ΄ΠΊΠ»ΡΡΠ΅Π½ΠΈΠ΅ Π±ΠΎΠΉΠ»Π΅ΡΠ° ΠΊ ΡΠ»Π΅ΠΊΡΡΠΎΡΠ΅ΡΠΈ — 4 ΠΎΡΠΈΠ±ΠΊΠΈ, Π²ΠΎΠ΄ΠΎΠ½Π°Π³ΡΠ΅Π²Π°ΡΠ΅Π»ΠΈ Π½Π°ΠΊΠΎΠΏΠΈΡΠ΅Π»ΡΠ½ΡΠ΅ ΡΠ»Π΅ΠΊΡΡΠΈΡΠ΅ΡΠΊΠ°Ρ ΡΡ Π΅ΠΌΠ°
ΠΠ»Ρ ΠΊΠΎΠΌΡΠΎΡΡΠ½ΠΎΠ³ΠΎ ΠΏΡΠΎΠΆΠΈΠ²Π°Π½ΠΈΡ Π² Π΄ΠΎΠΌΠ΅, ΠΊΠΎΠ³Π΄Π° Ρ ΠΎΡΠ΅ΡΡΡ ΠΏΠΎΡΡΠΎΡΠ½Π½ΠΎ ΠΏΠΎΠ»ΡΠ·ΠΎΠ²Π°ΡΡΡΡ Π³ΠΎΡΡΡΠ΅ΠΉ Π²ΠΎΠ΄ΠΎΠΉ, Π° Π½Π΅ Π·Π°Π²ΠΈΡΠ΅ΡΡ ΠΎΡ ΡΠ΅ΠΌΠΎΠ½ΡΠ½ΠΎΠ³ΠΎ Π³ΡΠ°ΡΠΈΠΊΠ° ΠΌΠΎΠ½ΠΎΠΏΠΎΠ»ΠΈΡΡΠΎΠ², ΡΠΏΠΎΡΠΎΠ±Π½ΡΡ ΠΎΡΠΊΠ»ΡΡΠΈΡΡ ΡΡΡ Π²ΠΎΠ΄Ρ Π½Π° Π½Π΅ΠΈΠ·Π²Π΅ΡΡΠ½ΠΎΠ΅ ΠΊΠΎΠ»ΠΈΡΠ΅ΡΡΠ²ΠΎ Π΄Π½Π΅ΠΉ, ΠΌΠ½ΠΎΠ³ΠΈΠ΅ Π·Π°Π΄ΡΠΌΡΠ²Π°ΡΡΡΡ ΠΎ ΠΏΡΠΈΠΎΠ±ΡΠ΅ΡΠ΅Π½ΠΈΠΈ Π±ΠΎΠΉΠ»Π΅ΡΠ°.
Π§Π°ΡΠ΅ Π²ΡΠ΅Π³ΠΎ Π²ΡΠ±ΠΎΡ ΠΏΠ°Π΄Π°Π΅Ρ Π² ΡΡΠΎΡΠΎΠ½Ρ Π½Π°ΠΊΠΎΠΏΠΈΡΠ΅Π»ΡΠ½ΠΎΠ³ΠΎ Π²ΠΎΠ΄ΠΎΠ½Π°Π³ΡΠ΅Π²Π°ΡΠ΅Π»Ρ. ΠΠ½ΠΈ Π±ΡΠ²Π°ΡΡ ΡΠ°Π·Π½ΡΡ ΡΠΈΡΠΌ ΠΡΠΈΡΡΠΎΠ½, ΠΡΠ°ΠΆΠΈΡΠ΅, ΠΠ°ΠΊΡΠΈ ΠΈ Ρ.Π΄., ΡΠΎΡΠΌ ΠΈ ΠΊΠΎΠ½ΡΡΡΡΠΊΡΠΈΠΉ β ΠΏΠ»ΠΎΡΠΊΠΈΠΌΠΈ, ΡΠΈΠ»ΠΈΠ½Π΄ΡΠΈΡΠ΅ΡΠΊΠΈΠΌΠΈ ΠΈΠ»ΠΈ Π²ΡΡΡΠ½ΡΡΡΠΌΠΈ.
ΠΠΎΠ½ΡΠ°ΠΆ ΡΡΡΠ± Ρ
ΠΎΠ»ΠΎΠ΄Π½ΠΎΠΉ ΠΈ Π³ΠΎΡΡΡΠ΅ΠΉ Π²ΠΎΠ΄Ρ Ρ Π½ΠΈΡ
ΠΌΠΎΠΆΠ΅Ρ ΠΈ ΠΎΡΠ»ΠΈΡΠ°ΡΡΡΡ, ΠΎΠ΄Π½Π°ΠΊΠΎ ΠΏΠΎΠ΄ΠΊΠ»ΡΡΠ°ΡΡΡΡ Π² ΡΠ΅ΡΡ 220Π ΠΎΠ½ΠΈ Π²ΡΠ΅ ΠΎΠ΄Π½ΠΎΡΠΈΠΏΠ½ΠΎ.
ΠΠ½ΠΎΠ³ΠΈΠ΅ ΠΎΡΠΈΠ±ΠΎΡΠ½ΠΎ ΠΏΠΎΠ»Π°Π³Π°ΡΡ, Π΄Π»Ρ ΡΠΎΠ³ΠΎ ΡΡΠΎΠ±Ρ ΠΏΠΎΠ΄ΠΊΠ»ΡΡΠΈΡΡ Π±ΠΎΠΉΠ»Π΅Ρ, Π΄ΠΎΡΡΠ°ΡΠΎΡΠ½ΠΎ Π²ΠΎΡΠΊΠ½ΡΡΡ Π²ΠΈΠ»ΠΊΡ Π² ΡΠΎΠ·Π΅ΡΠΊΡ ΠΈ ΠΎ Π±ΠΎΠ»ΡΡΠ΅ΠΌ Π½Π΅ Π±Π΅ΡΠΏΠΎΠΊΠΎΠΈΡΡΡΡ. ΠΠ΄Π½Π°ΠΊΠΎ Π·Π°Π±ΡΠ²Π°ΡΡ, ΡΡΠΎ ΠΈΠΌΠ΅Π½Π½ΠΎ Π² Π±ΠΎΠΉΠ»Π΅ΡΠ΅, Π² ΡΠ»ΡΡΠ°Π΅ Π½Π°ΡΡΡΠ΅Π½ΠΈΡ ΠΈΠ·ΠΎΠ»ΡΡΠΈΠΈ, ΡΠ΅ΡΠ΅Π· Π²ΠΎΠ΄Ρ ΠΌΠΎΠΆΠ΅Ρ ΠΏΡΠΎΠΈΠ·ΠΎΠΉΡΠΈ Π½Π΅ΠΏΠΎΡΡΠ΅Π΄ΡΡΠ²Π΅Π½Π½ΡΠΉ ΠΊΠΎΠ½ΡΠ°ΠΊΡ ΡΠ»Π΅ΠΊΡΡΠΈΡΠ΅ΡΡΠ²Π° Ρ ΡΠ΅Π»ΠΎΠ²Π΅ΠΊΠΎΠΌ.
- Π²ΡΠ±ΠΎΡ ΡΠ΅ΡΠ΅Π½ΠΈΡ ΠΏΠΈΡΠ°ΡΡΠ΅Π³ΠΎ ΠΊΠ°Π±Π΅Π»Ρ (Π·Π°Π²ΠΈΡΠΈΡ ΠΎΡ ΠΌΠΎΡΠ½ΠΎΡΡΠΈ Π±ΠΎΠΉΠ»Π΅ΡΠ°)
- Π²ΡΠ±ΠΎΡ Π°Π²ΡΠΎΠΌΠ°ΡΠΈΡΠ΅ΡΠΊΠΎΠ³ΠΎ Π²ΡΠΊΠ»ΡΡΠ°ΡΠ΅Π»Ρ Π΄Π»Ρ ΠΏΠΈΡΠ°Π½ΠΈΡ ΡΠ».ΡΠ΅ΡΠΈ Π±ΠΎΠΉΠ»Π΅ΡΠ°
- Π²ΡΠ±ΠΎΡ ΡΠΎΠ·Π΅ΡΠΊΠΈ
ΠΡΠ±ΠΎΡ ΠΊΠ°Π±Π΅Π»Ρ ΠΈ Π°Π²ΡΠΎΠΌΠ°ΡΠ°
ΠΡΠΈ ΡΠ΅ΠΌΠΎΠ½ΡΠ΅ Π² Π½ΠΎΠ²ΡΡ ΠΊΠ²Π°ΡΡΠΈΡΠ°Ρ , Π½Π° Π±ΠΎΠΉΠ»Π΅Ρ ΠΎΠ±ΡΡΠ½ΠΎ ΠΏΡΠΎΠ²ΠΎΠ΄ΡΡ ΠΎΡΠ΄Π΅Π»ΡΠ½ΡΡ ΠΏΡΠΎΠ²ΠΎΠ΄ΠΊΡ Π½Π΅ΠΏΠΎΡΡΠ΅Π΄ΡΡΠ²Π΅Π½Π½ΠΎ ΠΎΡ ΡΠΈΡΠΊΠ°. ΠΡΠ»ΠΈ ΠΆΠ΅ Π²Ρ Ρ ΠΎΡΠΈΡΠ΅ ΠΏΠΎΠ΄ΠΊΠ»ΡΡΠΈΡΡ Π±ΠΎΠΉΠ»Π΅Ρ ΠΊ ΡΡΠ°ΡΠΎΠΉ ΠΎΠ±ΡΠ΅ΠΉ ΠΏΡΠΎΠ²ΠΎΠ΄ΠΊΠ΅, Π½Π° ΠΊΠΎΡΠΎΡΠΎΠΉ ΡΠΆΠ΅ ΠΏΠΎΠ΄ΠΊΠ»ΡΡΠ΅Π½ΠΎ Π½Π΅ΡΠΊΠΎΠ»ΡΠΊΠΎ ΡΠΎΠ·Π΅ΡΠΎΠΊ, ΠΎΠ±ΡΠ·Π°ΡΠ΅Π»ΡΠ½ΠΎ ΡΠ±Π΅Π΄ΠΈΡΠ΅ΡΡ, ΡΡΠΎ ΠΎΠ½Π° Π²ΡΠ΄Π΅ΡΠΆΠΈΡ ΠΌΠΎΡΠ½ΠΎΡΡΡ Π±ΠΎΠΉΠ»Π΅ΡΠ°.
Π Π±ΠΎΠ»ΡΡΠΈΠ½ΡΡΠ²Π΅ ΡΠ»ΡΡΠ°Π΅Π², ΠΏΡΠΈ ΠΌΠΎΡΠ½ΠΎΡΡΠΈ Π΄ΠΎ 3,5ΠΊΠ²Ρ, ΠΏΡΠΎΠ²ΠΎΠ΄ΠΊΠ° Π΄ΠΎΠ»ΠΆΠ½Π° Π±ΡΡΡ Π²ΡΠΏΠΎΠ»Π½Π΅Π½Π° 3-Ρ ΠΆΠΈΠ»ΡΠ½ΡΠΌ ΠΌΠ΅Π΄Π½ΡΠΌ ΠΊΠ°Π±Π΅Π»Π΅ΠΌ ΠΠΠΠ½Π-Ls, ΡΠ΅ΡΠ΅Π½ΠΈΠ΅ΠΌ Π½Π΅ ΠΌΠ΅Π½Π΅Π΅ 2,5ΠΌΠΌ2.
Π’ΡΠ΅Ρ ΠΆΠΈΠ»ΡΠ½ΡΠΉ ΠΊΠ°Π±Π΅Π»Ρ Π½Π΅ΠΎΠ±Ρ ΠΎΠ΄ΠΈΠΌ Π΄Π»Ρ ΡΠΎΠ³ΠΎ, ΡΡΠΎΠ±Ρ ΠΎΠ±Π΅ΡΠΏΠ΅ΡΠΈΡΡ ΠΏΠΎΡΡΠΎΡΠ½Π½ΡΡ ΡΠ²ΡΠ·Ρ Ρ Π·Π°Π·Π΅ΠΌΠ»Π΅Π½ΠΈΠ΅ΠΌ.
ΠΠ²ΡΠΎΠΌΠ°Ρ ΠΏΠΎΠ΄ΠΊΠ»ΡΡΠ΅Π½ΠΈΡ Π±ΠΎΠΉΠ»Π΅ΡΠ° Π²ΡΠ±ΠΈΡΠ°ΠΉΡΠ΅ Π΄Π²ΡΡ ΠΏΠΎΠ»ΡΡΠ½ΡΠΉ. ΠΠΎΠΌΠΈΠ½Π°Π»ΡΠ½ΡΠΉ ΡΠΎΠΊ Π°Π²ΡΠΎΠΌΠ°ΡΠ° 16Π (Π΄ΠΎΡΡΠ°ΡΠΎΡΠ½ΠΎ ΠΏΡΠΈ ΠΌΠΎΡΠ½ΠΎΡΡΠΈ Π±ΠΎΠΉΠ»Π΅ΡΠ° Π΄ΠΎ 3,5 ΠΊΠΡ).
ΠΡΠΈ Π½Π°Π³ΡΡΠ·ΠΊΠ΅ Π΄ΠΎ 2ΠΊΠΡ ΠΏΠΎΠ΄ΠΎΠΉΠ΄Π΅Ρ Π°Π²ΡΠΎΠΌΠ°ΡΠΈΡΠ΅ΡΠΊΠΈΠΉ Π²ΡΠΊΠ»ΡΡΠ°ΡΠ΅Π»Ρ Ρ Π½ΠΎΠΌΠΈΠ½Π°Π»ΡΠ½ΡΠΌ ΡΠΎΠΊΠΎΠΌ 10Π.
ΠΠΎΠ΄ΠΊΠ»ΡΡΠ΅Π½ΠΈΠ΅ ΠΎΡ ΡΠΎΠ·Π΅ΡΠΊΠΈ ΠΈΠ»ΠΈ Π½Π°ΠΏΡΡΠΌΡΡ
ΠΡΠ»ΠΈ Π±ΠΎΠΉΠ»Π΅Ρ ΠΏΠΎΠ΄ΠΊΠ»ΡΡΠ°Π΅ΡΡΡ ΠΎΡ ΡΠΎΠ·Π΅ΡΠΊΠΈ, ΡΠΎ ΡΠΎΠ·Π΅ΡΠΊΠ° Π΄ΠΎΠ»ΠΆΠ½Π° ΠΈΠΌΠ΅ΡΡ ΡΡΠ΅ΠΏΠ΅Π½Ρ Π·Π°ΡΠΈΡΡ IP44. ΠΡΠΎ ΡΠΎΠ·Π΅ΡΠΊΠΈ Π΄Π»Ρ ΠΏΠΎΠΌΠ΅ΡΠ΅Π½ΠΈΠΉ Ρ ΠΏΠΎΠ²ΡΡΠ΅Π½Π½ΡΠΌ ΡΡΠΎΠ²Π½Π΅ΠΌ Π²Π»Π°ΠΆΠ½ΠΎΡΡΠΈ.
ΠΠ°ΠΏΠΎΠΌΠ½ΠΈΡΠ΅, ΡΡΠΎ ΡΠΎΠ·Π΅ΡΠΊΡ Π² Π²Π°Π½Π½ΠΎΠΉ ΠΌΠΎΠΆΠ½ΠΎ ΡΠ°Π·ΠΌΠ΅ΡΠ°ΡΡ ΡΠΎΠ»ΡΠΊΠΎ Π² ΠΎΠΏΡΠ΅Π΄Π΅Π»Π΅Π½Π½ΡΡ ΠΌΠ΅ΡΡΠ°Ρ . Π Π΅ΡΡΡ Π·ΠΎΠ½Ρ Π³Π΄Π΅ ΡΡΠΎ Π΄Π΅Π»Π°ΡΡ ΠΊΠ°ΡΠ΅Π³ΠΎΡΠΈΡΠ΅ΡΠΊΠΈ Π·Π°ΠΏΡΠ΅ΡΠ΅Π½ΠΎ. ΠΠΎΠ΄ΡΠΎΠ±Π½Π΅Π΅ ΠΎΠ± ΡΡΠΎ ΠΌΠΎΠΆΠ½ΠΎ ΠΏΡΠΎΡΠ΅ΡΡΡ Π² ΡΡΠ°ΡΡΠ΅ «Π ΠΎΠ·Π΅ΡΠΊΠ° Π² Π²Π°Π½Π½ΠΎΠΉ ΠΊΠΎΠΌΠ½Π°ΡΠ΅ — 5 ΠΏΡΠ°Π²ΠΈΠ» ΡΠ°Π·ΠΌΠ΅ΡΠ΅Π½ΠΈΡ».Β
Π₯ΠΎΡΡ ΠΌΠ½ΠΎΠ³ΠΈΠ΅ ΠΈ Π²ΡΡΡΡΠΏΠ°ΡΡ ΠΏΡΠΎΡΠΈΠ²Π½ΠΈΠΊΠ°ΠΌΠΈ ΠΏΠΎΠ΄ΠΊΠ»ΡΡΠ΅Π½ΠΈΡ ΡΠ»Π΅ΠΊΡΡΠΎΠ½Π°Π³ΡΠ΅Π²Π°ΡΠ΅Π»Π΅ΠΉ ΡΠ΅ΡΠ΅Π· ΡΠΎΠ·Π΅ΡΠΊΡ, ΠΎΠ΄Π½Π°ΠΊΠΎ ΡΠΎΠ»ΡΠΊΠΎ ΡΠ°ΠΊΠΈΠΌ ΠΎΠ±ΡΠ°Π·ΠΎΠΌ ΠΌΠΎΠΆΠ½ΠΎ ΠΎΠ±Π΅ΡΠΏΠ΅ΡΠΈΡΡ Π²ΠΈΠ΄ΠΈΠΌΡΠΉ ΡΠ°Π·ΡΡΠ² ΠΏΡΠΎΠ²ΠΎΠ΄Π½ΠΈΠΊΠΎΠ² (ΡΠ°Π·Ρ ΠΈ Π½ΠΎΠ»Ρ) ΠΏΡΠΈ ΠΎΡΠΊΠ»ΡΡΠ΅Π½ΠΈΠΈ, ΠΊΠ°ΠΊ ΡΠΎΠ³ΠΎ ΠΈ ΡΡΠ΅Π±ΡΡΡ ΠΏΡΠ°Π²ΠΈΠ»Π° ΡΠ΅Ρ Π½ΠΈΠΊΠΈ Π±Π΅Π·ΠΎΠΏΠ°ΡΠ½ΠΎΡΡΠΈ.
Π Π΅ΡΠ΅ Ρ ΡΠ΅Ρ Π²ΠΎΠ΄ΠΎΠ½Π°Π³ΡΠ΅Π²Π°ΡΠ΅Π»Π΅ΠΉ, ΡΡΠΎ ΠΈΠ·Π½Π°ΡΠ°Π»ΡΠ½ΠΎ ΠΈΠ΄ΡΡ Ρ Π²ΠΈΠ»ΠΊΠ°ΠΌΠΈ Π² ΠΊΠΎΠΌΠΏΠ»Π΅ΠΊΡΠ΅, Π΅ΡΠ»ΠΈ ΠΈΡ ΠΎΡΡΠ΅Π·Π°ΡΡ, ΠΈΠ½ΠΎΠ³Π΄Π° ΠΌΠΎΠΆΠ½ΠΎ Π»ΠΈΡΠΈΡΡΡΡ Π³Π°ΡΠ°Π½ΡΠΈΠΈ. ΠΠΎΡΡΠΎΠΌΡ ΡΠΈΡΠ°ΠΉΡΠ΅ ΠΈΠ½ΡΡΡΡΠΊΡΠΈΡ.ΠΡΠ»ΠΈ Π² Π½Π΅ΠΉ Π½Π°ΠΏΠΈΡΠ°Π½ΠΎ, ΡΡΠΎ Π΄Π°Π½Π½ΡΠΉ Π±ΠΎΠΉΠ»Π΅Ρ ΠΌΠΎΠΆΠ½ΠΎ ΠΏΠΎΠ΄ΠΊΠ»ΡΡΠ°ΡΡ Π΄Π²ΡΠΌΡ ΡΠΏΠΎΡΠΎΠ±Π°ΠΌΠΈ
- ΠΈ ΡΠ΅ΡΠ΅Π· ΡΡΠ°ΡΠ½ΡΠΉ ΡΠ½ΡΡ ΠΏΠΈΡΠ°Π½ΠΈΡ
ΡΠΎ Π·Π΄Π΅ΡΡ Π³Π°ΡΠ°Π½ΡΠΈΠΈ Π²Ρ Π½Π΅ Π»ΠΈΡΠΈΡΠ΅ΡΡ.
Π ΡΠΎΠΌΡ ΠΆΠ΅ ΠΏΡΠΈ Π½Π΅ΠΎΠ±Ρ ΠΎΠ΄ΠΈΠΌΠΎΡΡΠΈ Π΄Π΅ΠΌΠΎΠ½ΡΠ°ΠΆΠ° Π°ΠΏΠΏΠ°ΡΠ°ΡΠ° ΡΠΎ ΡΡΠ΅Π½Ρ, ΠΏΡΠΈ Π½Π°Π»ΠΈΡΠΈΠΈ Π²ΠΈΠ»ΠΊΠΈ, Π²Π°ΠΌ Π½Π΅ ΠΏΠΎΡΡΠ΅Π±ΡΠ΅ΡΡΡ Π²ΡΠ·ΡΠ²Π°ΡΡ ΡΠ»Π΅ΠΊΡΡΠΈΠΊΠ° Π΄Π»Ρ Π΅Π³ΠΎ ΠΎΡΠΊΠ»ΡΡΠ΅Π½ΠΈΡ ΠΎΡ ΠΏΠΈΡΠ°Π½ΠΈΡ. ΠΡΡΠ°ΡΠΈΠ» Π²ΠΈΠ»ΠΊΡ, ΡΠ½ΠΈΠΌΠ°ΠΉ, ΠΏΠ΅ΡΠ΅ΡΡΠ°Π²Π»ΡΠΉ, Π΄Π΅Π»Π°ΠΉ ΡΡΠΎ Ρ ΠΎΡΠ΅ΡΡ.
ΠΠΎΡΠ½ΡΠ΅ Π±ΠΎΠΉΠ»Π΅ΡΡ ΡΠ²ΡΡΠ΅ 3,5ΠΊΠ²Ρ, ΡΠ»Π΅Π΄ΡΠ΅Ρ ΠΏΠΎΠ΄ΠΊΠ»ΡΡΠ°ΡΡ ΡΠΎΠ»ΡΠΊΠΎ Π½Π°ΠΏΡΡΠΌΡΡ ΡΠ΅ΡΠ΅Π· Π°Π²ΡΠΎΠΌΠ°ΡΠΈΡΠ΅ΡΠΊΠΈΠΉ Π²ΡΠΊΠ»ΡΡΠ°ΡΠ΅Π»Ρ, ΡΠΎΠ·Π΅ΡΠΎΡΠ½ΠΎΠ΅ ΠΏΠΎΠ΄ΠΊΠ»ΡΡΠ΅Π½ΠΈΠ΅ Π·Π΄Π΅ΡΡ Π½Π΅ Π΄ΠΎΠΏΡΡΡΠΈΠΌΠΎ.
ΠΠ°Π±Π΅Π»Ρ Π½ΡΠΆΠ½ΠΎ Π·Π°Π²ΠΎΠ΄ΠΈΡΡ ΡΠ°ΠΊ, ΡΡΠΎΠ±Ρ Π½Π΅ Π±ΡΠ»ΠΎ ΠΏΠ΅ΡΠ΅ΡΠ΅ΡΠ΅Π½ΠΈΠΉ Ρ Π²ΠΎΠ΄ΠΎΠΏΡΠΎΠ²ΠΎΠ΄Π½ΡΠΌΠΈ ΡΡΡΠ±Π°ΠΌΠΈ ΠΈ ΠΌΠ΅ΡΡΠ°ΠΌΠΈ Π±ΡΠ΄ΡΡΠ΅Π³ΠΎ ΠΊΡΠ΅ΠΏΠ΅ΠΆΠ° Π½Π°Π³ΡΠ΅Π²Π°ΡΠ΅Π»Ρ.
Π£ΡΡΠ°Π½ΠΎΠ²ΠΊΠ° Π£ΠΠ
Π ΠΏΠΈΡΠ°ΡΡΠ΅ΠΉ Π»ΠΈΠ½ΠΈΠΈ Π±ΠΎΠΉΠ»Π΅ΡΠ° ΠΎΠ±ΡΠ·Π°ΡΠ΅Π»ΡΠ½Π° ΡΡΡΠ°Π½ΠΎΠ²ΠΊΠ° Π£ΠΠ — ΡΡΡΡΠΎΠΉΡΡΠ²Π° Π·Π°ΡΠΈΡΠ½ΠΎΠ³ΠΎ ΠΎΡΠΊΠ»ΡΡΠ΅Π½ΠΈΡ. ΠΠ³ΠΎ ΠΏΠΎ ΡΠΎΠΊΡ Π²ΡΠ±ΠΈΡΠ°ΠΉΡΠ΅ Π½Π° ΠΎΠ΄ΠΈΠ½ ΠΏΠΎΡΡΠ΄ΠΎΠΊ Π²ΡΡΠ΅, ΡΠ΅ΠΌ ΡΠΎΠΊ Π°Π²ΡΠΎΠΌΠ°ΡΠ°.Β
Π’ΠΎΠΊ ΡΡΠ΅ΡΠΊΠΈ Π΄Π»Ρ Π£ΠΠ β 10ΠΌΠ ΠΈΠ»ΠΈ 30ΠΌΠ.
ΠΠΎΡΠ΅ΠΌΡ Π»ΡΡΡΠ΅ 10ΠΌΠ, Π° Π½Π΅ Π±ΠΎΠ»ΡΡΠ΅, ΠΌΠΎΠΆΠ½ΠΎ ΠΏΠΎΠ½ΡΡΡ ΠΈΠ· Π²ΠΎΡ ΡΡΠΎΠΉ ΡΠ°Π±Π»ΠΈΡΠΊΠΈ Π²ΠΎΠ·Π΄Π΅ΠΉΡΡΠ²ΠΈΡ ΡΠΎΠΊΠ° Π½Π° ΠΎΡΠ³Π°Π½ΠΈΠ·ΠΌ ΡΠ΅Π»ΠΎΠ²Π΅ΠΊΠ°:
Π‘ΡΡΠ΅ΡΡΠ²Π΅Π½Π½ΡΠΉ ΠΌΠΈΠ½ΡΡ Π·Π΄Π΅ΡΡ, ΡΡΠΎ Π½Π° 10ΠΌΠ Π·Π°ΡΠΈΡΠ° ΠΌΠΎΠΆΠ΅Ρ Π»ΠΎΠΆΠ½ΠΎ ΡΡΠ°Π±Π°ΡΡΠ²Π°ΡΡ. ΠΡΠΎΠ±Π΅Π½Π½ΠΎ Π΅ΡΠ»ΠΈ Ρ Π²Π°Ρ Π²ΠΎΠ΄ΠΎΠ½Π°Π³ΡΠ΅Π²Π°ΡΠ΅Π»Ρ Π²ΠΈΡΠΈΡ ΡΠΆΠ΅ Π½Π΅ ΠΏΠ΅ΡΠ²ΡΠΉ Π³ΠΎΠ΄ ΠΈ Π² ΠΌΠ΅ΡΡΠ°Ρ ΠΏΠΎΠ΄ΠΊΠ»ΡΡΠ΅Π½ΠΈΡ ΠΊΠ»Π΅ΠΌΠΌ Π½Π΅ΡΠ΅Π΄ΠΊΠΎ ΠΎΠ±ΡΠ°Π·ΡΠ΅ΡΡΡ Π²ΠΎΡ ΡΠ°ΠΊΠΎΠΉ ΠΊΠΎΠ½Π΄Π΅Π½ΡΠ°Ρ ΠΈ Π²Π»Π°Π³Π°.
ΠΠ°ΠΊ ΠΏΡΠΎΠ²Π΅ΡΠΈΡΡ Π»ΠΎΠΆΠ½ΠΎΠ΅ ΡΡΠΎ ΡΡΠ°Π±Π°ΡΡΠ²Π°Π½ΠΈΠ΅ ΠΈΠ»ΠΈ Π½Π΅ΠΈΡΠΏΡΠ°Π²Π΅Π½ ΡΠ°ΠΌ Π’ΠΠ? ΠΠ»Ρ ΡΡΠΎΠ³ΠΎ Π²ΠΎΡΠΏΠΎΠ»ΡΠ·ΡΠΉΡΠ΅ΡΡ ΠΌΡΠ»ΡΡΠΈΠΌΠ΅ΡΡΠΎΠΌ.
ΠΡΠΊΠ»ΡΡΠ°Π΅ΡΠ΅ ΠΏΠΈΡΠ°ΡΡΠΈΠΉ Π°Π²ΡΠΎΠΌΠ°Ρ ΠΈΠ»ΠΈ Π²ΡΡΠ°ΡΠΊΠΈΠ²Π°Π΅ΡΠ΅ Π²ΠΈΠ»ΠΊΡ Ρ ΡΠΎΠ·Π΅ΡΠΊΠΈ ΠΈ ΠΎΡΡΠΎΠ΅Π΄ΠΈΠ½ΡΠ΅ΡΠ΅ ΡΡΠ°ΡΠ½ΠΎΠ΅ Π·Π°Π·Π΅ΠΌΠ»Π΅Π½ΠΈΠ΅ Ρ ΠΊΠΎΡΠΏΡΡΠ° ΡΠΈΡΠ°Π½Π°.
ΠΠ°ΡΠ΅ΠΌ ΡΠ½ΠΈΠΌΠ°Π΅ΡΠ΅ ΠΊΠ»Π΅ΠΌΠΌΠ½ΡΠ΅ Π·Π°ΠΆΠΈΠΌΡ Ρ ΡΠ°ΠΌΠΎΠ³ΠΎ ΡΡΠ½Π°, ΠΈ Ρ ΠΏΠΎΠΌΠΎΡΡΡ ΡΡΠΏΠΎΠ² ΠΈΠ·ΠΌΠ΅ΡΡΠ΅ΡΠ΅ ΡΠΎΠΏΡΠΎΡΠΈΠ²Π»Π΅Π½ΠΈΠ΅ ΠΌΠ΅ΠΆΠ΄Ρ ΠΊΠΎΡΠΏΡΡΠΎΠΌ Π±ΠΎΠΉΠ»Π΅ΡΠ° ΠΈ Π½Π°Π³ΡΠ΅Π²Π°ΡΠ΅Π»ΡΠ½ΡΠΌ ΡΠ»Π΅ΠΌΠ΅Π½ΡΠΎΠΌ.
ΠΡΠΈ ΠΈΡΠΏΡΠ°Π²Π½ΠΎΡΡΠΈ ΡΡΠ½Π°, ΠΏΠΎΠΊΠ°Π·Π°Π½ΠΈΡ Π½Π° ΡΠΊΡΠ°Π½Π΅ ΠΌΡΠ»ΡΡΠΈΠΌΠ΅ΡΡΠ° Π΄ΠΎΠ»ΠΆΠ½Ρ ΡΡΡΠ΅ΠΌΠΈΡΡΡ ΠΊ Π±Π΅ΡΠΊΠΎΠ½Π΅ΡΠ½ΠΎΡΡΠΈ, ΡΠΎ Π΅ΡΡΡ Π±ΡΡΡ ΠΏΡΠΈΠΌΠ΅ΡΠ½ΠΎ Π²ΠΎΡ ΡΠ°ΠΊΠΈΠΌΠΈ:
ΠΡΠΈ ΠΏΡΠΎΠ±ΠΎΠ΅ ΠΈ ΠΏΠΎΠ²ΡΠ΅ΠΆΠ΄Π΅Π½ΠΈΠΈ Π½Π°Π³ΡΠ΅Π²Π°ΡΠ΅Π»Ρ ΠΎΠ½ΠΈ Π±ΡΠ΄ΡΡ Π»ΠΈΠ±ΠΎ Π½ΡΠ»Π΅Π²ΡΠΌΠΈ, Π½ΠΎ ΡΠ°ΡΠ΅ Π²ΡΠ΅Π³ΠΎ ΠΌΠΎΠ³ΡΡ ΡΠΎΡΡΠ°Π²Π»ΡΡΡ Π½Π΅ΡΠΊΠΎΠ»ΡΠΊΠΎ ΡΠΎΡΠ΅Π½ ΠΈ Π΄Π°ΠΆΠ΅ ΠΊΠΈΠ»ΠΎΠΠΌ. ΠΠ° ΡΠΎΡΠΎ Π½ΠΈΠΆΠ΅ ΠΈΠΌΠ΅Π½Π½ΠΎ ΡΠ°ΠΊΠΎΠΉ Π²Π°ΡΠΈΠ°Π½Ρ ~ 500ΠΊΠΠΌ.
ΠΡΠ΅Π½Ρ ΡΠ°ΡΡΠΎ, Π²ΠΎ ΠΌΠ½ΠΎΠ³ΠΈΡ ΠΏΠΎΡΠ»Π΅Π΄Π½ΠΈΡ ΠΌΠΎΠ΄Π΅Π»ΡΡ Π±ΠΎΠΉΠ»Π΅ΡΠ°, Π£ΠΠ Ρ ΡΠΎΠΊΠΎΠΌ ΡΡΠ΅ΡΠΊΠΈ Π½Π° 15ΠΌΠ ΡΠΆΠ΅ ΠΈΠ΄Π΅Ρ Π²ΡΡΡΠΎΠ΅Π½Π½ΡΠΌ Π² ΠΊΠ°Π±Π΅Π»Ρ Π΄Π»Ρ ΠΏΠΎΠ΄ΠΊΠ»ΡΡΠ΅Π½ΠΈΡ ΠΊ ΡΠΎΠ·Π΅ΡΠΊΠ΅. Π ΡΡΠΎΠΌ ΡΠ»ΡΡΠ°Π΅ ΡΡΡΠ°Π½Π°Π²Π»ΠΈΠ²Π°ΡΡ Π΄ΠΎΠΏΠΎΠ»Π½ΠΈΡΠ΅Π»ΡΠ½ΡΠΉ Π°ΠΏΠΏΠ°ΡΠ°Ρ Π·Π°ΡΠΈΡΡ ΠΎΡ ΡΠΎΠΊΠ° ΡΡΠ΅ΡΠΊΠΈ Π² ΡΠΈΡΠΊΠ΅ ΠΌΠΎΠΆΠ΅Ρ ΠΈ Π½Π΅ ΠΏΠΎΡΡΠ΅Π±ΠΎΠ²Π°ΡΡΡΡ.
ΠΠ΄Π½Π°ΠΊΠΎ Π½Π΅ Π·Π°Π±ΡΠ²Π°ΠΉΡΠ΅, ΡΡΠΎ ΡΠ°ΠΊΠΎΠ΅ Π²ΡΡΡΠΎΠ΅Π½Π½ΠΎΠ΅ Π£ΠΠ Π±ΡΠ΄Π΅Ρ Π·Π°ΡΠΈΡΠ°ΡΡ ΠΎΡ ΡΡΠ΅ΡΠΊΠΈ ΡΠΎΠ»ΡΠΊΠΎ ΠΏΡΠΈ ΠΏΠΎΠ²ΡΠ΅ΠΆΠ΄Π΅Π½ΠΈΠΈ Π² ΡΠ°ΠΌΠΎΠΌ Π½Π°Π³ΡΠ΅Π²Π°ΡΠ΅Π»Π΅, Π½ΠΎ Π½ΠΈΠΊΠ°ΠΊ Π½Π΅ Π·Π°ΡΠΈΡΠΈΡ Π²Π°Ρ ΠΏΡΠΈ Π½Π΅ΠΈΡΠΏΡΠ°Π²Π½ΠΎΡΡΠΈ Π½Π΅ΠΏΠΎΡΡΠ΅Π΄ΡΡΠ²Π΅Π½Π½ΠΎ Π² ΡΠΎΠ·Π΅ΡΠΊΠ΅ ΠΈΠ»ΠΈ ΠΏΠΈΡΠ°ΡΡΠ΅ΠΉ ΠΏΡΠΎΠ²ΠΎΠ΄ΠΊΠ΅ Π΄ΠΎ Π½Π΅Π΅.
ΠΠ°ΠΊ Π½Π°ΠΉΡΠΈ ΡΠ°ΠΊΠΈΠ΅ ΠΈ Π΄ΡΡΠ³ΠΈΠ΅ ΠΏΠΎΠ΄ΠΎΠ±Π½ΡΠ΅ Π½Π΅ΠΈΡΠΏΡΠ°Π²Π½ΠΎΡΡΠΈ ΠΈ ΠΊ ΡΠ΅ΠΌΡ ΡΡΠΎ ΠΌΠΎΠΆΠ΅Ρ ΠΏΡΠΈΠ²Π΅ΡΡΠΈ, ΠΌΠΎΠΆΠ½ΠΎ ΠΎΠ·Π½Π°ΠΊΠΎΠΌΠΈΡΡΡΡ Π² ΡΡΠ°ΡΡΠ΅ βΠΡΠ΅Ρ ΡΠΎΠΊΠΎΠΌ Π² Π²Π°Π½Π½ΠΎΠΉ. 5 ΠΏΡΠΈΡΠΈΠ½ ΠΈ ΡΡΠΎ Π΄Π΅Π»Π°ΡΡ?β
Π ΡΡΠΎ Π΄Π΅Π»Π°ΡΡ, Π΅ΡΠ»ΠΈ Π²Ρ Π½Π΅ ΡΠΏΠ΅ΡΠΈΠ°Π»ΠΈΡΡ Π² ΡΠ»Π΅ΠΊΡΡΠΈΡΠ΅ΡΡΠ²Π΅ ΠΈ ΡΠ°ΠΌΠΈ Π½Π΅ ΠΌΠΎΠΆΠ΅ΡΠ΅ ΠΈΠ»ΠΈ Π½Π΅ Ρ ΠΎΡΠΈΡΠ΅ Π»Π΅Π·ΡΡ Π² ΡΠ»Π΅ΠΊΡΡΠΎΡΠΈΡΠΎΠΊ, Π΄Π°Π±Ρ ΡΠΌΠΎΠ½ΡΠΈΡΠΎΠ²Π°ΡΡ ΡΠ°ΠΌ Π²ΡΠ΅ ΡΡΠ΅Π±ΡΠ΅ΠΌΡΠ΅ Π°ΠΏΠΏΠ°ΡΠ°ΡΡ Π·Π°ΡΠΈΡΡ. ΠΠΎ ΠΏΡΠΈ ΡΡΠΎΠΌ ΠΎΠ±Π΅Π·ΠΎΠΏΠ°ΡΠΈΡΡ ΡΠ΅Π±Ρ Π²ΡΠ΅ ΡΠ°Π²Π½ΠΎ Π½ΡΠΆΠ½ΠΎ.
Π‘Π°ΠΌΡΠΉ ΠΏΡΠΎΡΡΠΎΠΉ Π²Π°ΡΠΈΠ°Π½Ρ — ΡΡΠΎ ΠΏΠΎΠΊΡΠΏΠΊΠ° Π£ΠΠ ΡΠΎΠ·Π΅ΡΠΊΠΈ.
ΠΠΊΠ»ΡΡΠ°Π΅ΡΠ΅ Π΅Π΅ Π² ΡΡΡΠ΅ΡΡΠ²ΡΡΡΡΡ ΡΠΎΠ·Π΅ΡΠΊΡ Π² Π²Π°Π½Π½ΠΎΠΉ, Π° ΡΠΆΠ΅ ΡΠ΅ΡΠ΅Π· Π½Π΅Π΅ Π²ΡΡΠΊΠ°Π΅ΡΠ΅ Π²ΠΈΠ»ΠΊΡ ΠΎΡ ΡΠ½ΡΡΠ° Π±ΠΎΠΉΠ»Π΅ΡΠ°.
ΠΡΠ΄Π΅Ρ Π»ΠΈ ΡΡΠ°Π±Π°ΡΡΠ²Π°ΡΡ ΡΡΡΡΠΎΠΉΡΡΠ²ΠΎ Π·Π°ΡΠΈΡΠ½ΠΎΠ³ΠΎ ΠΎΡΠΊΠ»ΡΡΠ΅Π½ΠΈΡ Π½Π° Π±ΠΎΠΉΠ»Π΅Ρ, Π΅ΡΠ»ΠΈ Ρ Π²Π°Ρ Π½Π΅Ρ Π·Π°Π·Π΅ΠΌΠ»Π΅Π½ΠΈΡ? ΠΡΠ΄Π΅Ρ. ΠΡΠΈ Π΄Π²Π΅ ΡΠΈΡΡΠ΅ΠΌΡ ΠΏΡΠΈ ΡΠ°Π±ΠΎΡΠ΅ Π²ΠΌΠ΅ΡΡΠ΅ ΠΏΡΠΈΠ·Π²Π°Π½Ρ Π΄ΠΎΠΏΠΎΠ»Π½ΡΡΡ Π΄ΡΡΠ³ Π΄ΡΡΠ³Π°.
Π ΡΠ»ΡΡΠ°Π΅ ΡΡΠ΅ΡΠΊΠΈ ΡΠΎΠΊΠ° Π½Π° Π±ΠΎΠΉΠ»Π΅ΡΠ΅ Π±Π΅Π· Π·Π°Π·Π΅ΠΌΠ»Π΅Π½ΠΈΡ, Π°ΠΏΠΏΠ°ΡΠ°Ρ Π·Π°ΡΠΈΡΡ ΠΎΡΡΠ°Π±ΠΎΡΠ°Π΅Ρ Π»ΠΈΡΡ ΡΠΎΠ³Π΄Π°, ΠΊΠΎΠ³Π΄Π° Π²Ρ Π½Π΅ΠΏΠΎΡΡΠ΅Π΄ΡΡΠ²Π΅Π½Π½ΠΎ ΠΏΡΠΈΠΊΠΎΡΠ½Π΅ΡΠ΅ΡΡ ΠΊ Π±Π°ΠΊΡ ΠΈΠ»ΠΈ ΠΊ Π²ΠΎΠ΄Π΅ ΠΈΠ· Π½Π΅Π³ΠΎ (ΠΏΡΠΈ Π²ΠΊΠ»ΡΡΠ΅Π½Π½ΡΡ
Π’ΠΠΠ°Ρ
).
Π‘Ρ
Π΅ΠΌΡ ΠΏΠΎΠ΄ΠΊΠ»ΡΡΠ΅Π½ΠΈΡ
Π‘Ρ Π΅ΠΌΠ° ΠΏΠΎΠ΄ΠΊΠ»ΡΡΠ΅Π½ΠΈΡ Π±ΠΎΠΉΠ»Π΅ΡΠ° ΡΠ΅ΡΠ΅Π· ΡΠΎΠ·Π΅ΡΠΊΡ:
ΠΠ»Π΅ΠΊΡΡΠΈΡΠ΅ΡΠΊΠ°Ρ ΡΡ Π΅ΠΌΠ° Π²ΠΎΠ΄ΠΎΠ½Π°Π³ΡΠ΅Π²Π°ΡΠ΅Π»Ρ:
Π£ΡΠ»ΠΎΠ²Π½Π°Ρ ΡΡ Π΅ΠΌΠ° Π±Π΅Π· ΡΠΎΠ·Π΅ΡΠΊΠΈ Π½Π°ΠΏΡΡΠΌΡΡ Ρ ΡΠΈΡΠΊΠ°:
ΠΡΠΈΠ±ΠΊΠΈ ΠΏΡΠΈ ΠΏΠΎΠ΄ΠΊΠ»ΡΡΠ΅Π½ΠΈΠΈ ΠΈ ΡΠΊΡΠΏΠ»ΡΠ°ΡΠ°ΡΠΈΠΈ
- ΡΡΡΠ°Π½ΠΎΠ²ΠΊΠ° ΡΠΎΠ·Π΅ΡΠΊΠΈ Π½Π΅ΠΏΠΎΡΡΠ΅Π΄ΡΡΠ²Π΅Π½Π½ΠΎ ΠΏΠΎΠ΄ ΡΠ°ΠΌΠΈΠΌ Π±ΠΎΠΉΠ»Π΅ΡΠΎΠΌ
ΠΠ΅Π»Π°ΡΡ ΡΡΠΎΠ³ΠΎ ΠΊΠ°ΡΠ΅Π³ΠΎΡΠΈΡΠ΅ΡΠΊΠΈ Π½Π΅Π»ΡΠ·Ρ. Π ΠΎΠ·Π΅ΡΠΊΠΈ Π΄ΠΎΠ»ΠΆΠ½Ρ Π±ΡΡΡ Π²ΡΠ½Π΅ΡΠ΅Π½Ρ Π² ΡΡΠΎΡΠΎΠ½Ρ ΠΎΡ Π½Π°Π³ΡΠ΅Π²Π°ΡΠ΅Π»ΡΠ½ΠΎΠ³ΠΎ ΠΏΡΠΈΠ±ΠΎΡΠ° ΠΈ ΡΠ°Π·ΠΌΠ΅ΡΠ΅Π½Ρ Π²ΡΡΠ΅ ΡΠΌΠ΅ΡΠΈΡΠ΅Π»Π΅ΠΉ. ΠΠ΅ Π·Π°Π±ΡΠ²Π°ΠΉΡΠ΅ ΠΎ ΠΏΡΠ΅Π΄ΠΎΡ ΡΠ°Π½ΠΈΡΠ΅Π»ΡΠ½ΠΎΠΌ ΠΊΠ»Π°ΠΏΠ°Π½Π΅ ΠΈ Π²ΠΎΠ·ΠΌΠΎΠΆΠ½ΡΡ ΠΏΡΠΎΡΠ΅ΡΠΊΠ°Ρ .
ΠΠ»Π°ΠΏΠ°Π½ ΡΡΠ°Π±ΠΎΡΠ°Π΅Ρ ΠΊΠ°ΠΊ ΠΏΠΎΡΠ»Π΅Π΄Π½ΡΡ ΡΡΡΠΏΠ΅Π½Ρ Π·Π°ΡΠΈΡΡ, Π΅ΡΠ»ΠΈ ΡΠ΅ΡΠΌΠΎΡΡΠ°Ρ ΠΎΡΠΊΠ°Π·Π°Π». ΠΡΡΠ°ΡΠΈ ΡΠ΅ΡΠΌΠΎΡΡΠ°Ρ Π½ΡΠΆΠ½ΠΎ ΠΏΡΠΎΠ²Π΅ΡΡΡΡ Π² ΠΏΠ΅ΡΠ²ΡΡ ΠΎΡΠ΅ΡΠ΅Π΄Ρ, ΠΊΠΎΠ³Π΄Π° Π»Π°ΠΌΠΏΠΎΡΠΊΠ° Π½Π° ΠΏΠ°Π½Π΅Π»ΠΈ Π½Π΅ ΡΠ²Π΅ΡΠΈΡΡΡ, ΠΈ ΡΡΠ½Ρ Π½Π΅ Π³ΡΠ΅ΡΡ. Π‘ΠΌΠΎΡΡΠΈΡΠ΅ Π² ΠΊΠ°ΠΊΠΎΠΌ ΠΏΠΎΠ»ΠΎΠΆΠ΅Π½ΠΈΠΈ ΠΊΠ½ΠΎΠΏΠΎΡΠΊΠ° Π½Π° ΡΠ»Π΅ΠΌΠ΅Π½ΡΠ΅, ΠΎΠ½Π° ΠΌΠΎΠΆΠ΅Ρ Π±ΡΡΡ «Π²ΡΠ±ΠΈΡΠ°».
- ΡΠ°ΡΡΠΎΠΉ ΠΎΡΠΈΠ±ΠΊΠΎΠΉ ΠΏΡΠΈ ΠΏΠΎΠ΄ΠΊΠ»ΡΡΠ΅Π½ΠΈΠΈ Π°ΠΏΠΏΠ°ΡΠ°ΡΠ° Π½Π°ΠΏΡΡΠΌΡΡ Π² ΡΠΎΠ·Π΅ΡΠΊΡ, ΡΠ²Π»ΡΠ΅ΡΡΡ ΠΆΠ΅Π»Π°Π½ΠΈΠ΅ ΠΎΡΠΊΠ»ΡΡΠΈΡΡ ΠΏΡΠΈΠ±ΠΎΡ ΠΏΡΡΠ΅ΠΌ Π²ΡΠ΄Π΅ΡΠ³ΠΈΠ²Π°Π½ΠΈΡ Π²ΠΈΠ»ΠΊΠΈ Π² ΡΠΎΡ ΠΌΠΎΠΌΠ΅Π½Ρ, ΠΊΠΎΠ³Π΄Π° Π²ΠΎΠ΄Π° Π΅ΡΠ΅ Π½Π΅ Π½Π°Π³ΡΠ΅Π»Π°ΡΡ ΠΈ Π½Π°Π³ΡΠ΅Π²Π°ΡΠ΅Π»Ρ Π²ΡΠ΅ Π΅ΡΠ΅ ΡΠ°Π±ΠΎΡΠ°Π΅Ρ
ΠΡΠ»ΠΈ Π΅Π³ΠΎ ΠΌΠΎΡΠ½ΠΎΡΡΡ Π΄ΠΎΡΡΠΈΠ³Π°Π΅Ρ 3,5ΠΊΠΡ, ΡΠΎ ΠΏΡΠΈ ΡΠ°ΠΊΠΎΠΌ ΡΠ°Π·ΡΡΠ²Π΅ ΠΊΠΎΠ½ΡΠ°ΠΊΡΠΎΠ² ΠΌΠΎΠΆΠ΅Ρ Π²ΠΎΠ·Π½ΠΈΠΊΠ½ΡΡΡ ΠΈΡΠΊΡΠ΅Π½ΠΈΠ΅, Ρ ΠΎΠ±ΡΠ°Π·ΠΎΠ²Π°Π½ΠΈΠ΅ Π΄ΡΠ³ΠΈ. Π ΡΠ°ΠΊ ΠΊΠ°ΠΊ Π²Π°Π½Π½Π°Ρ ΡΡΠΎ ΠΏΠΎΠΌΠ΅ΡΠ΅Π½ΠΈΠ΅ Ρ ΠΏΠΎΠ²ΡΡΠ΅Π½Π½ΠΎΠΉ Π²Π»Π°ΠΆΠ½ΠΎΡΡΡΡ, ΠΏΠΎΡΠ»Π΅Π΄ΡΡΠ²ΠΈΡ ΠΌΠΎΠ³ΡΡ Π±ΡΡΡ Π½Π΅ ΠΏΡΠ΅Π΄ΡΠΊΠ°Π·ΡΠ΅ΠΌΡΠΌΠΈ.
- Π½Π΅Π»ΡΠ·Ρ Π²ΠΊΠ»ΡΡΠ°ΡΡ Π² ΡΠ΅ΡΡ ΠΏΡΡΡΠΎΠΉ Π±ΠΎΠΉΠ»Π΅Ρ Π±Π΅Π· Π²ΠΎΠ΄Ρ
Π’ΠΠ ΠΊΠΎΡΠΎΡΡΠΉ ΡΡΡΠ°Π½ΠΎΠ²Π»Π΅Π½ Π²Π½ΡΡΡΠΈ, ΡΡΠ΅Π±ΡΠ΅Ρ Π²ΠΎΠ΄ΡΠ½ΠΎΠ³ΠΎ ΠΎΡ Π»Π°ΠΆΠ΄Π΅Π½ΠΈΡ. ΠΠ΅Π· Π½Π΅Π³ΠΎ ΠΎΠ½ ΠΏΠΎΠΏΡΠΎΡΡΡ ΠΏΠ΅ΡΠ΅Π³ΠΎΡΠΈΡ ΠΈ Π²ΡΠΉΠ΄Π΅Ρ ΠΈΠ· ΡΡΡΠΎΡ. ΠΠΎΡΡΠΎΠΌΡ ΠΏΠ΅ΡΠ΅Π΄ ΠΊΠ°ΠΆΠ΄ΡΠΌ Π²ΠΊΠ»ΡΡΠ΅Π½ΠΈΠ΅ΠΌ ΠΏΡΠΎΠ²Π΅ΡΡΠΉΡΠ΅ Π½Π°Π»ΠΈΡΠΈΠ΅ Π²ΠΎΠ΄Ρ Π² Π±ΠΎΠΉΠ»Π΅ΡΠ΅.
Π Π²ΠΎΠΎΠ±ΡΠ΅ Π½Π΅ ΡΠ΅ΠΊΠΎΠΌΠ΅Π½Π΄ΡΠ΅ΡΡΡ Π΄Π΅ΡΠΆΠ°ΡΡ ΡΠΈΡΠ°Π½ Π±Π΅Π· Π²ΠΎΠ΄Ρ. ΠΡΠΎ ΡΠΌΠ΅Π½ΡΡΠ°Π΅Ρ ΡΡΠΎΠΊ Π΅Π³ΠΎ ΡΠ»ΡΠΆΠ±Ρ. Π ΠΏΠΎΠ»Π½ΠΎΠΌ Π±Π°ΠΊΠ΅ ΡΠΎΠ΄Π΅ΡΠΆΠΈΡΡΡ ΠΌΠ΅Π½ΡΡΠ΅ ΠΊΠΈΡΠ»ΠΎΡΠΎΠ΄Π°, Π° ΡΠΎΠΎΡΠ²Π΅ΡΡΡΠ²Π΅Π½Π½ΠΎ ΠΈ ΡΠΈΡΠΊ ΠΊΠΎΡΡΠΎΠ·ΠΈΠΈ ΡΠΌΠ΅Π½ΡΡΠ°Π΅ΡΡΡ.
ΠΠ»ΡΡ ΠΌΠ°Π³Π½ΠΈΠ΅Π²ΡΠΉ Π°Π½ΠΎΠ΄, ΠΊΠΎΡΠΎΡΡΠΉ ΡΠΎΠΆΠ΅ Π·Π°ΡΠΈΡΠ°Π΅Ρ ΠΎΡ ΠΎΠ±ΡΠ°Π·ΠΎΠ²Π°Π½ΠΈΡ ΡΠΆΠ°Π²ΡΠΈΠ½Ρ, ΡΠ°Π±ΠΎΡΠ°Π΅Ρ ΡΠΎΠ»ΡΠΊΠΎ ΠΏΡΠΈ Π·Π°ΠΏΠΎΠ»Π½Π΅Π½Π½ΠΎΠΌ Π±Π°ΠΊΠ΅.
- ΠΏΠΎΠ΄ΠΊΠ»ΡΡΠ΅Π½ΠΈΠ΅ Π²ΠΎΠ΄ΠΎΠ½Π°Π³ΡΠ΅Π²Π°ΡΠ΅Π»Ρ ΡΠΎΠ»ΡΠΊΠΎ ΡΠ΅ΡΠ΅Π· Π£ΠΠ, Π»ΠΈΠ±ΠΎ ΡΠΎΠ»ΡΠΊΠΎ ΡΠ΅ΡΠ΅Π· Π°Π²ΡΠΎΠΌΠ°Ρ
ΠΡΠΈ Π΄Π²Π° Π°ΠΏΠΏΠ°ΡΠ°ΡΠ° Π·Π°ΡΠΈΡΡ Π΄ΠΎΠ»ΠΆΠ½Ρ Π΄ΡΠ±Π»ΠΈΡΠΎΠ²Π°ΡΡ Π΄ΡΡΠ³ Π΄ΡΡΠ³Π°. Π£ΠΠ Π·Π°ΡΠΈΡΠ°Π΅Ρ ΠΎΡ ΡΠΎΠΊΠ° ΡΡΠ΅ΡΠΊΠΈ, Π° ΠΏΡΠΎΡΡΠΎΠΉ Π°Π²ΡΠΎΠΌΠ°Ρ ΠΎΡ ΠΏΠ΅ΡΠ΅Π³ΡΡΠ·ΠΊΠΈ ΠΈ ΠΊΠΎΡΠΎΡΠΊΠΈΡ Π·Π°ΠΌΡΠΊΠ°Π½ΠΈΠΉ.
ΠΡΠ»ΠΈ ΠΏΠΎΠ·Π²ΠΎΠ»ΡΠ΅Ρ Π±ΡΠ΄ΠΆΠ΅Ρ, ΡΠΎ Π²ΠΌΠ΅ΡΡΠΎ ΡΡΠΈΡ Π΄Π²ΡΡ Π·Π°ΡΠΈΡΠ½ΡΡ ΡΠ»Π΅ΠΌΠ΅Π½ΡΠΎΠ² ΠΌΠΎΠΆΠ½ΠΎ ΡΡΡΠ°Π½ΠΎΠ²ΠΈΡΡ ΠΎΠ΄ΠΈΠ½ Π΄ΠΈΡΡ.Π°Π²ΡΠΎΠΌΠ°Ρ, ΠΎΠ½ Π·Π°ΠΌΠ΅Π½ΠΈΡ ΠΎΠ±Π° ΠΏΡΠΈΠ±ΠΎΡΠ°.
Π‘ΡΠ°ΡΡΠΈ ΠΏΠΎ ΡΠ΅ΠΌΠ΅
ΠΠΊΡΠΏΠ»ΡΠ°ΡΠ°ΡΠΈΡ ΠΊΠΎΡΠ»ΠΎΠ² ΠΈ ΠΎΠ±ΡΠ»ΡΠΆΠΈΠ²Π°Π½ΠΈΠ΅ ΠΊΠΎΡΠ»ΠΎΠ² | O&M
ΠΠ²Π΅Π΄Π΅Π½ΠΈΠ΅
ΠΠΎΡΠ»Ρ — ΡΡΠΎ ΡΠΎΡΡΠ΄Ρ ΠΏΠΎΠ΄ Π΄Π°Π²Π»Π΅Π½ΠΈΠ΅ΠΌ, ΠΏΡΠ΅Π΄Π½Π°Π·Π½Π°ΡΠ΅Π½Π½ΡΠ΅ Π΄Π»Ρ Π½Π°Π³ΡΠ΅Π²Π° Π²ΠΎΠ΄Ρ ΠΈΠ»ΠΈ ΠΏΡΠΎΠΈΠ·Π²ΠΎΠ΄ΡΡΠ²Π° ΠΏΠ°ΡΠ°, ΠΊΠΎΡΠΎΡΡΠ΅ Π·Π°ΡΠ΅ΠΌ ΠΌΠΎΠ³ΡΡ ΠΈΡΠΏΠΎΠ»ΡΠ·ΠΎΠ²Π°ΡΡΡΡ Π΄Π»Ρ ΠΎΡΠΎΠΏΠ»Π΅Π½ΠΈΡ ΠΏΠΎΠΌΠ΅ΡΠ΅Π½ΠΈΠΉ ΠΈ / ΠΈΠ»ΠΈ Π½Π°Π³ΡΠ΅Π²Π° ΡΠ΅Ρ Π½ΠΈΡΠ΅ΡΠΊΠΎΠΉ Π²ΠΎΠ΄Ρ Π² Π·Π΄Π°Π½ΠΈΠΈ. Π Π±ΠΎΠ»ΡΡΠΈΠ½ΡΡΠ²Π΅ ΡΠΈΡΡΠ΅ΠΌ ΠΎΡΠΎΠΏΠ»Π΅Π½ΠΈΡ ΠΊΠΎΠΌΠΌΠ΅ΡΡΠ΅ΡΠΊΠΈΡ Π·Π΄Π°Π½ΠΈΠΉ ΠΈΡΡΠΎΡΠ½ΠΈΠΊΠΎΠΌ ΡΠ΅ΠΏΠ»Π° Π² ΠΊΠΎΡΠ»Π΅ ΡΠ²Π»ΡΠ΅ΡΡΡ Π³ΠΎΡΠ΅Π»ΠΊΠ°, ΡΠ°Π±ΠΎΡΠ°ΡΡΠ°Ρ Π½Π° ΠΏΡΠΈΡΠΎΠ΄Π½ΠΎΠΌ Π³Π°Π·Π΅. Π’Π°ΠΊΠΆΠ΅ ΠΌΠΎΠΆΠ½ΠΎ ΠΈΡΠΏΠΎΠ»ΡΠ·ΠΎΠ²Π°ΡΡ ΠΌΠ°ΡΠ»ΡΠ½ΡΠ΅ Π³ΠΎΡΠ΅Π»ΠΊΠΈ ΠΈ ΡΠ»Π΅ΠΊΡΡΠΈΡΠ΅ΡΠΊΠΈΠ΅ ΡΠ΅Π·ΠΈΡΡΠΈΠ²Π½ΡΠ΅ Π½Π°Π³ΡΠ΅Π²Π°ΡΠ΅Π»ΠΈ.Π Π½Π΅ΠΊΠΎΡΠΎΡΡΡ ΠΏΡΠΈΠΌΠ΅Π½Π΅Π½ΠΈΡΡ ΠΏΠ°Ρ ΠΏΡΠ΅Π΄ΠΏΠΎΡΡΠΈΡΠ΅Π»ΡΠ½Π΅Π΅ Π³ΠΎΡΡΡΠ΅ΠΉ Π²ΠΎΠ΄Ρ, Π²ΠΊΠ»ΡΡΠ°Ρ Π°Π±ΡΠΎΡΠ±ΡΠΈΠΎΠ½Π½ΠΎΠ΅ ΠΎΡ Π»Π°ΠΆΠ΄Π΅Π½ΠΈΠ΅, ΠΊΡΡ Π½ΠΈ, ΠΏΡΠ°ΡΠ΅ΡΠ½ΡΠ΅, ΡΡΠ΅ΡΠΈΠ»ΠΈΠ·Π°ΡΠΎΡΡ ΠΈ ΠΎΠ±ΠΎΡΡΠ΄ΠΎΠ²Π°Π½ΠΈΠ΅ Ρ ΠΏΠ°ΡΠΎΠ²ΡΠΌ ΠΏΡΠΈΠ²ΠΎΠ΄ΠΎΠΌ.
Π£ ΠΊΠΎΡΠ»ΠΎΠ² Π΅ΡΡΡ Π½Π΅ΡΠΊΠΎΠ»ΡΠΊΠΎ ΡΠΈΠ»ΡΠ½ΡΡ ΡΡΠΎΡΠΎΠ½, ΠΊΠΎΡΠΎΡΡΠ΅ ΡΠ΄Π΅Π»Π°Π»ΠΈ ΠΈΡ ΠΎΠ±ΡΡΠ½ΡΠΌ ΡΠ»Π΅ΠΌΠ΅Π½ΡΠΎΠΌ Π·Π΄Π°Π½ΠΈΠΉ. ΠΠ½ΠΈ ΠΈΠΌΠ΅ΡΡ Π΄ΠΎΠ»Π³ΠΈΠΉ ΡΡΠΎΠΊ ΡΠ»ΡΠΆΠ±Ρ, ΠΌΠΎΠ³ΡΡ Π΄ΠΎΡΡΠΈΠ³Π°ΡΡ ΠΠΠ Π΄ΠΎ 95% ΠΈΠ»ΠΈ Π²ΡΡΠ΅, ΠΎΠ±Π΅ΡΠΏΠ΅ΡΠΈΠ²Π°ΡΡ ΡΡΡΠ΅ΠΊΡΠΈΠ²Π½ΡΠΉ ΠΌΠ΅ΡΠΎΠ΄ ΠΎΠ±ΠΎΠ³ΡΠ΅Π²Π° Π·Π΄Π°Π½ΠΈΡ, Π° Π² ΡΠ»ΡΡΠ°Π΅ ΠΏΠ°ΡΠΎΠ²ΡΡ ΡΠΈΡΡΠ΅ΠΌ ΡΡΠ΅Π±ΡΡΡ Π½Π΅Π±ΠΎΠ»ΡΡΠΎΠΉ ΠΏΠ΅ΡΠ΅ΠΊΠ°ΡΠΈΠ²Π°Π΅ΠΌΠΎΠΉ ΡΠ½Π΅ΡΠ³ΠΈΠΈ ΠΈΠ»ΠΈ Π²ΠΎΠΎΠ±ΡΠ΅ Π½Π΅ ΡΡΠ΅Π±ΡΡΡ Π΅Π΅. ΠΠ΄Π½Π°ΠΊΠΎ Π·Π°ΡΡΠ°ΡΡ Π½Π° ΡΠΎΠΏΠ»ΠΈΠ²ΠΎ ΠΌΠΎΠ³ΡΡ Π±ΡΡΡ Π·Π½Π°ΡΠΈΡΠ΅Π»ΡΠ½ΡΠΌΠΈ, ΡΡΠ΅Π±ΡΠ΅ΡΡΡ ΡΠ΅Π³ΡΠ»ΡΡΠ½ΠΎΠ΅ ΡΠ΅Ρ Π½ΠΈΡΠ΅ΡΠΊΠΎΠ΅ ΠΎΠ±ΡΠ»ΡΠΆΠΈΠ²Π°Π½ΠΈΠ΅, Π° Π΅ΡΠ»ΠΈ ΡΠ΅Ρ Π½ΠΈΡΠ΅ΡΠΊΠΎΠ΅ ΠΎΠ±ΡΠ»ΡΠΆΠΈΠ²Π°Π½ΠΈΠ΅ ΠΎΡΠΊΠ»Π°Π΄ΡΠ²Π°Π΅ΡΡΡ, ΡΠ΅ΠΌΠΎΠ½Ρ ΠΌΠΎΠΆΠ΅Ρ Π±ΡΡΡ Π΄ΠΎΡΠΎΠ³ΠΎΡΡΠΎΡΡΠΈΠΌ.
Π ΡΠΊΠΎΠ²ΠΎΠ΄ΡΡΠ²ΠΎ ΠΏΠΎ ΡΡΡΠΎΠΈΡΠ΅Π»ΡΡΡΠ²Ρ, ΡΠΊΡΠΏΠ»ΡΠ°ΡΠ°ΡΠΈΠΈ ΠΈ ΡΠ΅Ρ Π½ΠΈΡΠ΅ΡΠΊΠΎΠΌΡ ΠΎΠ±ΡΠ»ΡΠΆΠΈΠ²Π°Π½ΠΈΡ ΠΊΠΎΡΠ»ΠΎΠ² ΠΏΡΠ΅Π΄ΠΎΡΡΠ°Π²Π»ΡΠ΅ΡΡΡ Π² ΠΎΡΠ½ΠΎΠ²Π½ΠΎΠΌ ASME (ΠΠΌΠ΅ΡΠΈΠΊΠ°Π½ΡΠΊΠΎΠ΅ ΠΎΠ±ΡΠ΅ΡΡΠ²ΠΎ ΠΈΠ½ΠΆΠ΅Π½Π΅ΡΠΎΠ²-ΠΌΠ΅Ρ Π°Π½ΠΈΠΊΠΎΠ²), ΠΊΠΎΡΠΎΡΠΎΠ΅ ΠΏΡΠΎΠΈΠ·Π²ΠΎΠ΄ΠΈΡ ΡΠ»Π΅Π΄ΡΡΡΠΈΠ΅ ΡΠ΅ΡΡΡΡΡ:
- ΠΡΠ°Π²ΠΈΠ»Π° ΡΡΡΠΎΠΈΡΠ΅Π»ΡΡΡΠ²Π° ΠΎΡΠΎΠΏΠΈΡΠ΅Π»ΡΠ½ΡΡ ΠΊΠΎΡΠ»ΠΎΠ², ΠΠΎΠ΄Π΅ΠΊΡ ΠΏΠΎ ΠΊΠΎΡΠ»Π°ΠΌ ΠΈ ΡΠΎΡΡΠ΄Π°ΠΌ ΠΏΠΎΠ΄ Π΄Π°Π²Π»Π΅Π½ΠΈΠ΅ΠΌ, Π Π°Π·Π΄Π΅Π» IV-2007
- Π Π΅ΠΊΠΎΠΌΠ΅Π½Π΄ΡΠ΅ΠΌΡΠ΅ ΠΏΡΠ°Π²ΠΈΠ»Π° ΠΏΠΎ ΡΡ ΠΎΠ΄Ρ ΠΈ ΡΠΊΡΠΏΠ»ΡΠ°ΡΠ°ΡΠΈΠΈ ΠΎΡΠΎΠΏΠΈΡΠ΅Π»ΡΠ½ΡΡ ΠΊΠΎΡΠ»ΠΎΠ², ΠΠΎΠ΄Π΅ΠΊΡ ΠΏΠΎ ΠΊΠΎΡΠ»Π°ΠΌ ΠΈ ΡΠΎΡΡΠ΄Π°ΠΌ Π²ΡΡΠΎΠΊΠΎΠ³ΠΎ Π΄Π°Π²Π»Π΅Π½ΠΈΡ, Π Π°Π·Π΄Π΅Π» VII-2007
ΠΠΎΡΠ»Ρ ΡΠ°ΡΡΠΎ ΡΠ²Π»ΡΡΡΡΡ ΠΎΠ΄Π½ΠΈΠΌΠΈ ΠΈΠ· ΠΊΡΡΠΏΠ½Π΅ΠΉΡΠΈΡ ΠΏΠΎΡΡΠ΅Π±ΠΈΡΠ΅Π»Π΅ΠΉ ΡΠ½Π΅ΡΠ³ΠΈΠΈ Π² Π·Π΄Π°Π½ΠΈΠΈ.ΠΠ°ΠΆΠ΄ΡΠΉ Π³ΠΎΠ΄ ΠΊΠΎΡΠ΅Π»ΡΠ½Π°Ρ ΡΡΡΠ°Π½ΠΎΠ²ΠΊΠ° ΠΎΡΡΠ°Π΅ΡΡΡ Π±Π΅Π· ΠΏΡΠΈΡΠΌΠΎΡΡΠ°, Π·Π°ΡΡΠ°ΡΡ Π½Π° ΠΊΠΎΡΠ΅Π» ΠΌΠΎΠ³ΡΡ ΡΠ²Π΅Π»ΠΈΡΠΈΠ²Π°ΡΡΡΡ ΠΏΡΠΈΠΌΠ΅ΡΠ½ΠΎ Π½Π° 10% (1). Π’Π°ΠΊΠΈΠΌ ΠΎΠ±ΡΠ°Π·ΠΎΠΌ, ΡΠΊΡΠΏΠ»ΡΠ°ΡΠ°ΡΠΈΡ ΠΈ ΡΠ΅Ρ Π½ΠΈΡΠ΅ΡΠΊΠΎΠ΅ ΠΎΠ±ΡΠ»ΡΠΆΠΈΠ²Π°Π½ΠΈΠ΅ ΠΊΠΎΡΠ»Π° — Ρ ΠΎΡΠΎΡΠ΅Π΅ Π½Π°ΡΠ°Π»ΠΎ, ΠΊΠΎΠ³Π΄Π° Π²Ρ ΠΈΡΠ΅ΡΠ΅ ΡΠΏΠΎΡΠΎΠ±Ρ ΡΠ½ΠΈΠ·ΠΈΡΡ ΠΏΠΎΡΡΠ΅Π±Π»Π΅Π½ΠΈΠ΅ ΡΠ½Π΅ΡΠ³ΠΈΠΈ ΠΈ ΡΡΠΊΠΎΠ½ΠΎΠΌΠΈΡΡ Π΄Π΅Π½ΡΠ³ΠΈ.
ΠΠ°ΠΊ ΡΠ°Π±ΠΎΡΠ°ΡΡ ΠΊΠΎΡΠ»Ρ
Π ΠΊΠΎΡΠ»Π°Ρ , ΡΠ°Π±ΠΎΡΠ°ΡΡΠΈΡ Π½Π° Π³Π°Π·Π΅ ΠΈ ΠΆΠΈΠ΄ΠΊΠΎΠΌ ΡΠΎΠΏΠ»ΠΈΠ²Π΅, ΠΈΡΠΏΠΎΠ»ΡΠ·ΡΠ΅ΡΡΡ ΡΠ΅Π³ΡΠ»ΠΈΡΡΠ΅ΠΌΠΎΠ΅ ΡΠΆΠΈΠ³Π°Π½ΠΈΠ΅ ΡΠΎΠΏΠ»ΠΈΠ²Π° Π΄Π»Ρ Π½Π°Π³ΡΠ΅Π²Π° Π²ΠΎΠ΄Ρ. ΠΠ»ΡΡΠ΅Π²ΡΠΌΠΈ ΠΊΠΎΠΌΠΏΠΎΠ½Π΅Π½ΡΠ°ΠΌΠΈ ΠΊΠΎΡΠ»Π°, ΡΡΠ°ΡΡΠ²ΡΡΡΠΈΠΌΠΈ Π² ΡΡΠΎΠΌ ΠΏΡΠΎΡΠ΅ΡΡΠ΅, ΡΠ²Π»ΡΡΡΡΡ Π³ΠΎΡΠ΅Π»ΠΊΠ°, ΠΊΠ°ΠΌΠ΅ΡΠ° ΡΠ³ΠΎΡΠ°Π½ΠΈΡ, ΡΠ΅ΠΏΠ»ΠΎΠΎΠ±ΠΌΠ΅Π½Π½ΠΈΠΊ ΠΈ ΡΡΠ΅Π΄ΡΡΠ²Π° ΡΠΏΡΠ°Π²Π»Π΅Π½ΠΈΡ.
Π ΠΈΡΡΠ½ΠΎΠΊ 1: Firetube Boiler (ΠΈΡΡΠΎΡΠ½ΠΈΠΊ ΠΈΠ·ΠΎΠ±ΡΠ°ΠΆΠ΅Π½ΠΈΡ: www.hurstboiler.com)
ΠΠΎΡΠ΅Π»ΠΊΠ° ΡΠΌΠ΅ΡΠΈΠ²Π°Π΅Ρ ΡΠΎΠΏΠ»ΠΈΠ²ΠΎ ΠΈ ΠΊΠΈΡΠ»ΠΎΡΠΎΠ΄ ΠΈ Ρ ΠΏΠΎΠΌΠΎΡΡΡ ΡΡΡΡΠΎΠΉΡΡΠ²Π° Π·Π°ΠΆΠΈΠ³Π°Π½ΠΈΡ ΡΠΎΠ·Π΄Π°Π΅Ρ ΠΏΠ»Π°ΡΡΠΎΡΠΌΡ Π΄Π»Ρ ΡΠ³ΠΎΡΠ°Π½ΠΈΡ. ΠΡΠΎ Π³ΠΎΡΠ΅Π½ΠΈΠ΅ ΠΏΡΠΎΠΈΡΡ ΠΎΠ΄ΠΈΡ Π² ΠΊΠ°ΠΌΠ΅ΡΠ΅ ΡΠ³ΠΎΡΠ°Π½ΠΈΡ, ΠΈ Π²ΡΠ΄Π΅Π»ΡΠ΅ΠΌΠΎΠ΅ ΠΏΡΠΈ ΡΡΠΎΠΌ ΡΠ΅ΠΏΠ»ΠΎ ΠΏΠ΅ΡΠ΅Π΄Π°Π΅ΡΡΡ Π²ΠΎΠ΄Π΅ ΡΠ΅ΡΠ΅Π· ΡΠ΅ΠΏΠ»ΠΎΠΎΠ±ΠΌΠ΅Π½Π½ΠΈΠΊ. ΠΡΠ³Π°Π½Ρ ΡΠΏΡΠ°Π²Π»Π΅Π½ΠΈΡ ΡΠ΅Π³ΡΠ»ΠΈΡΡΡΡ Π·Π°ΠΆΠΈΠ³Π°Π½ΠΈΠ΅, ΡΠΊΠΎΡΠΎΡΡΡ ΡΠΎΠ·ΠΆΠΈΠ³Π° Π³ΠΎΡΠ΅Π»ΠΊΠΈ, ΠΏΠΎΠ΄Π°ΡΡ ΡΠΎΠΏΠ»ΠΈΠ²Π°, ΠΏΠΎΠ΄Π°ΡΡ Π²ΠΎΠ·Π΄ΡΡ Π°, ΡΡΠ³Ρ Π½Π° Π²ΡΡ Π»ΠΎΠΏΠ΅, ΡΠ΅ΠΌΠΏΠ΅ΡΠ°ΡΡΡΡ Π²ΠΎΠ΄Ρ, Π΄Π°Π²Π»Π΅Π½ΠΈΠ΅ ΠΏΠ°ΡΠ° ΠΈ Π΄Π°Π²Π»Π΅Π½ΠΈΠ΅ Π² ΠΊΠΎΡΠ»Π΅.
ΠΠΎΡΡΡΠ°Ρ Π²ΠΎΠ΄Π°, ΠΏΡΠΎΠΈΠ·Π²ΠΎΠ΄ΠΈΠΌΠ°Ρ ΠΊΠΎΡΠ»ΠΎΠΌ, ΠΏΠ΅ΡΠ΅ΠΊΠ°ΡΠΈΠ²Π°Π΅ΡΡΡ ΠΏΠΎ ΡΡΡΠ±Π°ΠΌ ΠΈ Π΄ΠΎΡΡΠ°Π²Π»ΡΠ΅ΡΡΡ ΠΊ ΠΎΠ±ΠΎΡΡΠ΄ΠΎΠ²Π°Π½ΠΈΡ ΠΏΠΎ Π²ΡΠ΅ΠΌΡ Π·Π΄Π°Π½ΠΈΡ, ΠΊΠΎΡΠΎΡΠΎΠ΅ ΠΌΠΎΠΆΠ΅Ρ Π²ΠΊΠ»ΡΡΠ°ΡΡ Π·ΠΌΠ΅Π΅Π²ΠΈΠΊΠΈ Π³ΠΎΡΡΡΠ΅ΠΉ Π²ΠΎΠ΄Ρ Π² ΡΡΡΠ°Π½ΠΎΠ²ΠΊΠ°Ρ ΠΊΠΎΠ½Π΄ΠΈΡΠΈΠΎΠ½ΠΈΡΠΎΠ²Π°Π½ΠΈΡ Π²ΠΎΠ·Π΄ΡΡ Π°, ΠΎΠ±ΠΎΡΡΠ΄ΠΎΠ²Π°Π½ΠΈΠΈ Π΄Π»Ρ Π½Π°Π³ΡΠ΅Π²Π° Π³ΠΎΡΡΡΠ΅ΠΉ Π²ΠΎΠ΄Ρ ΠΈ ΠΎΠΊΠΎΠ½Π΅ΡΠ½ΡΡ ΡΡΡΡΠΎΠΉΡΡΠ²Π°Ρ . ΠΠ°ΡΠΎΠ²ΡΠ΅ ΠΊΠΎΡΠ»Ρ ΠΏΡΠΎΠΈΠ·Π²ΠΎΠ΄ΡΡ ΠΏΠ°Ρ, ΠΊΠΎΡΠΎΡΡΠΉ ΡΠ΅ΡΠ΅Ρ ΠΏΠΎ ΡΡΡΠ±Π°ΠΌ ΠΈΠ· Π·ΠΎΠ½ Π²ΡΡΠΎΠΊΠΎΠ³ΠΎ Π΄Π°Π²Π»Π΅Π½ΠΈΡ Π² Π·ΠΎΠ½Ρ Π½ΠΈΠ·ΠΊΠΎΠ³ΠΎ Π΄Π°Π²Π»Π΅Π½ΠΈΡ Π±Π΅Π· ΠΏΠΎΠΌΠΎΡΠΈ Π²Π½Π΅ΡΠ½Π΅Π³ΠΎ ΠΈΡΡΠΎΡΠ½ΠΈΠΊΠ° ΡΠ½Π΅ΡΠ³ΠΈΠΈ, ΡΠ°ΠΊΠΎΠ³ΠΎ ΠΊΠ°ΠΊ Π½Π°ΡΠΎΡ. ΠΠ°Ρ, ΠΈΡΠΏΠΎΠ»ΡΠ·ΡΠ΅ΠΌΡΠΉ Π΄Π»Ρ ΠΎΠ±ΠΎΠ³ΡΠ΅Π²Π°, ΠΌΠΎΠΆΠ΅Ρ Π±ΡΡΡ Π½Π°ΠΏΡΡΠΌΡΡ ΠΈΡΠΏΠΎΠ»ΡΠ·ΠΎΠ²Π°Π½ ΠΏΠ°ΡΠΎΠΌ, ΠΈΡΠΏΠΎΠ»ΡΠ·ΡΡΡΠΈΠΌ ΠΎΠ±ΠΎΡΡΠ΄ΠΎΠ²Π°Π½ΠΈΠ΅, ΠΈΠ»ΠΈ ΠΌΠΎΠΆΠ΅Ρ ΠΎΠ±Π΅ΡΠΏΠ΅ΡΠΈΠ²Π°ΡΡ ΡΠ΅ΠΏΠ»ΠΎ ΡΠ΅ΡΠ΅Π· ΡΠ΅ΠΏΠ»ΠΎΠΎΠ±ΠΌΠ΅Π½Π½ΠΈΠΊ, ΠΊΠΎΡΠΎΡΡΠΉ ΠΏΠΎΠ΄Π°Π΅Ρ Π³ΠΎΡΡΡΡΡ Π²ΠΎΠ΄Ρ ΠΊ ΠΎΠ±ΠΎΡΡΠ΄ΠΎΠ²Π°Π½ΠΈΡ.
ΠΡΠΈ ΠΎΠ±ΡΡΠΆΠ΄Π΅Π½ΠΈΠΈ ΡΠ°Π·Π»ΠΈΡΠ½ΡΡ ΡΠΈΠΏΠΎΠ² ΠΊΠΎΡΠ»ΠΎΠ² Π½ΠΈΠΆΠ΅ ΠΏΡΠΈΠ²ΠΎΠ΄ΠΈΡΡΡ Π±ΠΎΠ»Π΅Π΅ ΠΏΠΎΠ΄ΡΠΎΠ±Π½Π°Ρ ΠΈΠ½ΡΠΎΡΠΌΠ°ΡΠΈΡ ΠΎ ΠΊΠΎΠ½ΡΡΡΡΠΊΡΠΈΠΈ ΠΊΠΎΠ½ΠΊΡΠ΅ΡΠ½ΡΡ ΠΊΠΎΡΠ΅Π»ΡΠ½ΡΡ ΡΠΈΡΡΠ΅ΠΌ.
Π’ΠΈΠΏΡ ΠΊΠΎΡΠ»ΠΎΠ²
ΠΠΎΡΠ»Ρ ΠΏΠΎΠ΄ΡΠ°Π·Π΄Π΅Π»ΡΡΡΡΡ Π½Π° ΡΠ°Π·Π»ΠΈΡΠ½ΡΠ΅ ΡΠΈΠΏΡ Π² Π·Π°Π²ΠΈΡΠΈΠΌΠΎΡΡΠΈ ΠΎΡ ΠΈΡ ΡΠ°Π±ΠΎΡΠ΅Π³ΠΎ Π΄Π°Π²Π»Π΅Π½ΠΈΡ ΠΈ ΡΠ΅ΠΌΠΏΠ΅ΡΠ°ΡΡΡΡ, ΡΠΈΠΏΠ° ΡΠΎΠΏΠ»ΠΈΠ²Π°, ΠΌΠ΅ΡΠΎΠ΄Π° ΡΡΠ³ΠΈ, ΡΠ°Π·ΠΌΠ΅ΡΠ° ΠΈ ΠΌΠΎΡΠ½ΠΎΡΡΠΈ, Π° ΡΠ°ΠΊΠΆΠ΅ ΠΎΡ ΡΠΎΠ³ΠΎ, ΠΊΠΎΠ½Π΄Π΅Π½ΡΠΈΡΡΡΡ Π»ΠΈ ΠΎΠ½ΠΈ Π²ΠΎΠ΄ΡΠ½ΠΎΠΉ ΠΏΠ°Ρ Π² Π΄ΡΠΌΠΎΠ²ΡΡ Π³Π°Π·Π°Ρ .ΠΠΎΡΠ»Ρ ΡΠ°ΠΊΠΆΠ΅ ΠΈΠ½ΠΎΠ³Π΄Π° ΠΎΠΏΠΈΡΡΠ²Π°ΡΡ ΠΏΠΎ ΠΈΡ ΠΊΠ»ΡΡΠ΅Π²ΡΠΌ ΠΊΠΎΠΌΠΏΠΎΠ½Π΅Π½ΡΠ°ΠΌ, ΡΠ°ΠΊΠΈΠΌ ΠΊΠ°ΠΊ ΠΌΠ°ΡΠ΅ΡΠΈΠ°Π»Ρ ΡΠ΅ΠΏΠ»ΠΎΠΎΠ±ΠΌΠ΅Π½Π½ΠΈΠΊΠ° ΠΈΠ»ΠΈ ΠΊΠΎΠ½ΡΡΡΡΠΊΡΠΈΡ ΡΡΡΠ±. ΠΡΠΈ Π΄ΡΡΠ³ΠΈΠ΅ Ρ Π°ΡΠ°ΠΊΡΠ΅ΡΠΈΡΡΠΈΠΊΠΈ ΠΎΠ±ΡΡΠΆΠ΄Π°ΡΡΡΡ Π² ΡΠ»Π΅Π΄ΡΡΡΠ΅ΠΌ ΡΠ°Π·Π΄Π΅Π»Π΅ Β«ΠΡΠ½ΠΎΠ²Π½ΡΠ΅ ΠΊΠΎΠΌΠΏΠΎΠ½Π΅Π½ΡΡ ΠΊΠΎΡΠ»ΠΎΠ²Β».
ΠΠ²ΡΠΌΡ ΠΎΡΠ½ΠΎΠ²Π½ΡΠΌΠΈ ΡΠΈΠΏΠ°ΠΌΠΈ ΠΊΠΎΡΠ»ΠΎΠ² ΡΠ²Π»ΡΡΡΡΡ ΠΊΠΎΡΠ»Ρ Firetube ΠΈ Watertube. Π ΠΊΠΎΡΠ»Π΅ Firetube Π³ΠΎΡΡΡΠΈΠ΅ Π³Π°Π·Ρ ΡΠ³ΠΎΡΠ°Π½ΠΈΡ ΠΏΡΠΎΡ ΠΎΠ΄ΡΡ ΡΠ΅ΡΠ΅Π· ΡΡΠ΄ ΡΡΡΠ±, ΠΎΠΊΡΡΠΆΠ΅Π½Π½ΡΡ Π²ΠΎΠ΄ΠΎΠΉ. Π ΠΊΠ°ΡΠ΅ΡΡΠ²Π΅ Π°Π»ΡΡΠ΅ΡΠ½Π°ΡΠΈΠ²Ρ, Π² Π²ΠΎΠ΄ΠΎΡΡΡΠ±Π½ΠΎΠΌ ΠΊΠΎΡΠ»Π΅ Π²ΠΎΠ΄Π° ΡΠ΅ΡΠ΅Ρ Π²Π½ΡΡΡΠΈ ΡΡΡΠ±ΠΎΠΊ, Π° Π³ΠΎΡΡΡΠΈΠ΅ Π³Π°Π·Ρ ΠΎΡ Π³ΠΎΡΠ΅Π½ΠΈΡ ΠΏΡΠΎΡΠ΅ΠΊΠ°ΡΡ ΠΏΠΎ Π²Π½Π΅ΡΠ½Π΅ΠΉ ΡΡΠΎΡΠΎΠ½Π΅ ΡΡΡΠ±.Π§Π΅ΡΡΠ΅ΠΆ Π²ΠΎΠ΄ΠΎΡΡΡΠ±Π½ΠΎΠ³ΠΎ ΠΊΠΎΡΠ»Π° ΠΏΠΎΠΊΠ°Π·Π°Π½ Π½Π° ΡΠΈΡΡΠ½ΠΊΠ΅ 2.
Π ΠΈΡΡΠ½ΠΎΠΊ 2: ΠΠΎΠ΄ΠΎΡΡΡΠ±Π½ΡΠΉ ΠΊΠΎΡΠ΅Π»
ΠΠΎΡΠ»ΡFiretube ΠΎΠ±ΡΡΠ½ΠΎ ΠΈΡΠΏΠΎΠ»ΡΠ·ΡΡΡΡΡ Π΄Π»Ρ ΠΏΠ°ΡΠ° Π½ΠΈΠ·ΠΊΠΎΠ³ΠΎ Π΄Π°Π²Π»Π΅Π½ΠΈΡ ΠΈΠ»ΠΈ Π³ΠΎΡΡΡΠ΅ΠΉ Π²ΠΎΠ΄Ρ ΠΈ Π΄ΠΎΡΡΡΠΏΠ½Ρ Π² ΡΠ°Π·ΠΌΠ΅ΡΠ°Ρ ΠΎΡ 500 000 Π΄ΠΎ 75 000 000 ΠΠ’Π Π½Π° Π²Ρ ΠΎΠ΄Π΅ (5). ΠΠΎΠ΄ΠΎΡΡΡΠ±Π½ΡΠ΅ ΠΊΠΎΡΠ»Ρ Π² ΠΎΡΠ½ΠΎΠ²Π½ΠΎΠΌ ΠΈΡΠΏΠΎΠ»ΡΠ·ΡΡΡΡΡ Π² ΡΠΈΡΡΠ΅ΠΌΠ°Ρ Ρ ΠΏΠ°ΡΠΎΠΌ Π²ΡΡΠΎΠΊΠΎΠ³ΠΎ Π΄Π°Π²Π»Π΅Π½ΠΈΡ ΠΈ ΡΠΈΡΠΎΠΊΠΎ ΠΈΡΠΏΠΎΠ»ΡΠ·ΡΡΡΡΡ Π΄Π»Ρ ΡΠΈΡΡΠ΅ΠΌ ΠΊΠΎΠΌΡΠΎΡΡΠ½ΠΎΠ³ΠΎ ΠΎΡΠΎΠΏΠ»Π΅Π½ΠΈΡ. ΠΠ±ΡΡΠ½ΠΎ ΠΎΠ½ΠΈ ΠΈΠΌΠ΅ΡΡ ΡΠ°Π·ΠΌΠ΅Ρ ΠΎΡ 500 000 Π΄ΠΎ Π±ΠΎΠ»Π΅Π΅ 20 000 000 ΠΠ’Π (5).
Π§ΡΠ³ΡΠ½Π½ΡΠ΅ ΡΠ΅ΠΊΡΠΈΠΎΠ½Π½ΡΠ΅ ΠΊΠΎΡΠ»Ρ (ΡΠΈΡ. 3) — ΡΡΠΎ Π΅ΡΠ΅ ΠΎΠ΄ΠΈΠ½ ΡΠΈΠΏ ΠΊΠΎΡΠ»ΠΎΠ², ΠΎΠ±ΡΡΠ½ΠΎ ΠΈΡΠΏΠΎΠ»ΡΠ·ΡΠ΅ΠΌΡΠΉ Π² ΡΠΈΡΡΠ΅ΠΌΠ°Ρ ΠΎΡΠΎΠΏΠ»Π΅Π½ΠΈΡ ΠΊΠΎΠΌΠΌΠ΅ΡΡΠ΅ΡΠΊΠΈΡ ΠΏΠΎΠΌΠ΅ΡΠ΅Π½ΠΈΠΉ. Π ΡΡΠΈΡ ΡΠΈΠΏΠ°Ρ ΠΊΠΎΡΠ»ΠΎΠ² Π½Π΅ ΠΈΡΠΏΠΎΠ»ΡΠ·ΡΡΡΡΡ ΡΡΡΠ±Ρ. ΠΠΌΠ΅ΡΡΠΎ ΡΡΠΎΠ³ΠΎ ΠΎΠ½ΠΈ ΠΏΠΎΡΡΡΠΎΠ΅Π½Ρ ΠΈΠ· ΡΡΠ³ΡΠ½Π½ΡΡ ΡΠ΅ΠΊΡΠΈΠΉ, ΠΈΠΌΠ΅ΡΡΠΈΡ ΠΊΠ°Π½Π°Π»Ρ Π΄Π»Ρ Π²ΠΎΠ΄Ρ ΠΈ ΠΏΡΠΎΠ΄ΡΠΊΡΠΎΠ² ΡΠ³ΠΎΡΠ°Π½ΠΈΡ. Π§ΡΠ³ΡΠ½Π½ΡΠ΅ ΠΎΡΠ»ΠΈΠ²ΠΊΠΈ ΡΠΊΡΠ΅ΠΏΠ»Π΅Π½Ρ Π±ΠΎΠ»ΡΠ°ΠΌΠΈ, ΠΊΠ°ΠΊ Π² ΡΡΠ°ΡΠΎΠΌ ΠΏΠ°ΡΠΎΠ²ΠΎΠΌ ΡΠ°Π΄ΠΈΠ°ΡΠΎΡΠ΅. Π‘Π΅ΠΊΡΠΈΠΈ ΡΠΎΠ΅Π΄ΠΈΠ½Π΅Π½Ρ ΠΌΠ΅ΠΆΠ΄Ρ ΡΠΎΠ±ΠΎΠΉ ΠΏΡΠΎΠΊΠ»Π°Π΄ΠΊΠ°ΠΌΠΈ. ΠΠ½ΠΈ Π΄ΠΎΡΡΡΠΏΠ½Ρ Π΄Π»Ρ ΠΏΡΠΎΠΈΠ·Π²ΠΎΠ΄ΡΡΠ²Π° ΠΏΠ°ΡΠ° ΠΈΠ»ΠΈ Π³ΠΎΡΡΡΠ΅ΠΉ Π²ΠΎΠ΄Ρ ΠΈ Π΄ΠΎΡΡΡΠΏΠ½Ρ Π² ΡΠ°Π·ΠΌΠ΅ΡΠ°Ρ ΠΎΡ 35 000 Π΄ΠΎ 14 000 000 ΠΠ’Π (2).
Π‘Π΅ΠΊΡΠΈΠΎΠ½Π½ΡΠ΅ ΠΊΠΎΡΠ»Ρ ΠΈΠ· ΡΡΠ³ΡΠ½Π° Π²ΡΠ³ΠΎΠ΄Π½Ρ ΡΠ΅ΠΌ, ΡΡΠΎ ΠΈΡ ΠΌΠΎΠΆΠ½ΠΎ ΡΠΎΠ±ΡΠ°ΡΡ Π½Π° ΠΌΠ΅ΡΡΠ΅, ΡΡΠΎ ΠΏΠΎΠ·Π²ΠΎΠ»ΡΠ΅Ρ ΡΡΠ°Π½ΡΠΏΠΎΡΡΠΈΡΠΎΠ²Π°ΡΡ ΠΈΡ ΡΠ΅ΡΠ΅Π· Π΄Π²Π΅ΡΠΈ ΠΈ Π½Π΅Π±ΠΎΠ»ΡΡΠΈΠ΅ ΠΏΡΠΎΠ΅ΠΌΡ. ΠΡ Π³Π»Π°Π²Π½ΡΠΉ Π½Π΅Π΄ΠΎΡΡΠ°ΡΠΎΠΊ Π·Π°ΠΊΠ»ΡΡΠ°Π΅ΡΡΡ Π² ΡΠΎΠΌ, ΡΡΠΎ ΡΠ΅ΠΊΡΠΈΠΈ Π³Π΅ΡΠΌΠ΅ΡΠΈΠ·ΠΈΡΠΎΠ²Π°Π½Ρ Π²ΠΌΠ΅ΡΡΠ΅ Ρ ΠΏΠΎΠΌΠΎΡΡΡ ΠΏΡΠΎΠΊΠ»Π°Π΄ΠΎΠΊ, ΠΎΠ½ΠΈ ΡΠΊΠ»ΠΎΠ½Π½Ρ ΠΊ ΡΡΠ΅ΡΠΊΠ°ΠΌ ΠΏΠΎ ΠΌΠ΅ΡΠ΅ ΡΡΠ°ΡΠ΅Π½ΠΈΡ ΠΏΡΠΎΠΊΠ»Π°Π΄ΠΎΠΊ ΠΈ ΠΏΠΎΠ΄Π²Π΅ΡΠ³Π°ΡΡΡΡ Π²ΠΎΠ·Π΄Π΅ΠΉΡΡΠ²ΠΈΡ Ρ ΠΈΠΌΠΈΠΊΠ°ΡΠΎΠ² Π΄Π»Ρ ΠΎΠ±ΡΠ°Π±ΠΎΡΠΊΠΈ ΠΊΠΎΡΠ»Π°.
Π ΠΈΡΡΠ½ΠΎΠΊ 3: Π§ΡΠ³ΡΠ½Π½ΡΠΉ ΡΠ΅ΠΊΡΠΈΠΎΠ½Π½ΡΠΉ ΠΊΠΎΡΠ΅Π» (ΠΈΡΡΠΎΡΠ½ΠΈΠΊ ΠΈΠ·ΠΎΠ±ΡΠ°ΠΆΠ΅Π½ΠΈΡ: www.chestofbooks.com)
Π Π°Π±ΠΎΡΠ΅Π΅ Π΄Π°Π²Π»Π΅Π½ΠΈΠ΅ ΠΈ ΡΠ΅ΠΌΠΏΠ΅ΡΠ°ΡΡΡΠ°
ΠΠΎΡΠ»Ρ ΠΊΠ»Π°ΡΡΠΈΡΠΈΡΠΈΡΡΡΡΡΡ ΠΊΠ°ΠΊ ΠΊΠΎΡΠ»Ρ Π½ΠΈΠ·ΠΊΠΎΠ³ΠΎ ΠΈΠ»ΠΈ Π²ΡΡΠΎΠΊΠΎΠ³ΠΎ Π΄Π°Π²Π»Π΅Π½ΠΈΡ ΠΈ ΡΠΊΠΎΠ½ΡΡΡΡΠΈΡΠΎΠ²Π°Π½Ρ Π² ΡΠΎΠΎΡΠ²Π΅ΡΡΡΠ²ΠΈΠΈ Ρ ΡΡΠ΅Π±ΠΎΠ²Π°Π½ΠΈΡΠΌΠΈ ΠΠΎΠ΄Π΅ΠΊΡΠ° ΠΏΠΎ ΠΊΠΎΡΠ»Π°ΠΌ ΠΈ ΡΠΎΡΡΠ΄Π°ΠΌ ΠΏΠΎΠ΄ Π΄Π°Π²Π»Π΅Π½ΠΈΠ΅ΠΌ ASME.ΠΠΎΡΠ»Ρ Π½ΠΈΠ·ΠΊΠΎΠ³ΠΎ Π΄Π°Π²Π»Π΅Π½ΠΈΡ ΠΎΠ³ΡΠ°Π½ΠΈΡΠ΅Π½Ρ ΠΌΠ°ΠΊΡΠΈΠΌΠ°Π»ΡΠ½ΡΠΌ ΡΠ°Π±ΠΎΡΠΈΠΌ Π΄Π°Π²Π»Π΅Π½ΠΈΠ΅ΠΌ 15 ΡΡΠ½ΡΠΎΠ² Π½Π° ΠΊΠ²Π°Π΄ΡΠ°ΡΠ½ΡΠΉ Π΄ΡΠΉΠΌ (ΡΡΠ½Ρ-ΡΠΈΠ»Π° Π½Π° ΠΊΠ²Π°Π΄ΡΠ°ΡΠ½ΡΠΉ Π΄ΡΠΉΠΌ ΠΌΠ°Π½ΠΎΠΌΠ΅ΡΡΠ°) Π΄Π»Ρ ΠΏΠ°ΡΠ° ΠΈ 160 ΡΡΠ½ΡΠΎΠ² Π½Π° ΠΊΠ²Π°Π΄ΡΠ°ΡΠ½ΡΠΉ Π΄ΡΠΉΠΌ Π΄Π»Ρ Π³ΠΎΡΡΡΠ΅ΠΉ Π²ΠΎΠ΄Ρ (2). ΠΠΎΠ»ΡΡΠΈΠ½ΡΡΠ²ΠΎ ΠΊΠΎΡΠ»ΠΎΠ², ΠΈΡΠΏΠΎΠ»ΡΠ·ΡΠ΅ΠΌΡΡ
Π² ΡΠΈΡΡΠ΅ΠΌΠ°Ρ
ΠΎΡΠΎΠΏΠ»Π΅Π½ΠΈΡ, Π²Π΅Π½ΡΠΈΠ»ΡΡΠΈΠΈ ΠΈ ΠΊΠΎΠ½Π΄ΠΈΡΠΈΠΎΠ½ΠΈΡΠΎΠ²Π°Π½ΠΈΡ Π²ΠΎΠ·Π΄ΡΡ
Π°, ΡΠ²Π»ΡΡΡΡΡ ΠΊΠΎΡΠ»Π°ΠΌΠΈ Π½ΠΈΠ·ΠΊΠΎΠ³ΠΎ Π΄Π°Π²Π»Π΅Π½ΠΈΡ. ΠΠΎΡΠ»Ρ Π²ΡΡΠΎΠΊΠΎΠ³ΠΎ Π΄Π°Π²Π»Π΅Π½ΠΈΡ ΡΠΊΠΎΠ½ΡΡΡΡΠΈΡΠΎΠ²Π°Π½Ρ Π΄Π»Ρ ΡΠ°Π±ΠΎΡΡ Π²ΡΡΠ΅ ΠΏΡΠ΅Π΄Π΅Π»ΠΎΠ², ΡΡΡΠ°Π½ΠΎΠ²Π»Π΅Π½Π½ΡΡ
Π΄Π»Ρ ΠΊΠΎΡΠ»ΠΎΠ² Π½ΠΈΠ·ΠΊΠΎΠ³ΠΎ Π΄Π°Π²Π»Π΅Π½ΠΈΡ, ΠΈ ΠΎΠ±ΡΡΠ½ΠΎ ΠΈΡΠΏΠΎΠ»ΡΠ·ΡΡΡΡΡ Π΄Π»Ρ Π²ΡΡΠ°Π±ΠΎΡΠΊΠΈ ΡΠ»Π΅ΠΊΡΡΠΎΡΠ½Π΅ΡΠ³ΠΈΠΈ. Π Π°Π±ΠΎΡΠΈΠ΅ ΡΠ΅ΠΌΠΏΠ΅ΡΠ°ΡΡΡΡ Π²ΠΎΠ΄Ρ Π΄Π»Ρ Π²ΠΎΠ΄ΠΎΠ³ΡΠ΅ΠΉΠ½ΡΡ
ΠΊΠΎΡΠ»ΠΎΠ² ΠΎΠ³ΡΠ°Π½ΠΈΡΠ΅Π½Ρ 250 Β° F (2).
Π’ΠΈΠΏ ΡΠΎΠΏΠ»ΠΈΠ²Π°
Π ΠΊΠΎΠΌΠΌΠ΅ΡΡΠ΅ΡΠΊΠΈΡ
Π·Π΄Π°Π½ΠΈΡΡ
ΠΏΡΠΈΡΠΎΠ΄Π½ΡΠΉ Π³Π°Π· ΡΠ²Π»ΡΠ΅ΡΡΡ Π½Π°ΠΈΠ±ΠΎΠ»Π΅Π΅ ΡΠ°ΡΠΏΡΠΎΡΡΡΠ°Π½Π΅Π½Π½ΡΠΌ ΠΊΠΎΡΠ΅Π»ΡΠ½ΡΠΌ ΡΠΎΠΏΠ»ΠΈΠ²ΠΎΠΌ, ΠΏΠΎΡΠΊΠΎΠ»ΡΠΊΡ ΠΎΠ½ ΠΎΠ±ΡΡΠ½ΠΎ Π»Π΅Π³ΠΊΠΎ Π΄ΠΎΡΡΡΠΏΠ΅Π½, ΡΠ³ΠΎΡΠ°Π΅Ρ ΡΠΈΡΡΠΎ ΠΈ ΠΎΠ±ΡΡΠ½ΠΎ Π΄Π΅ΡΠ΅Π²Π»Π΅, ΡΠ΅ΠΌ ΠΌΠ°ΡΠ»ΠΎ ΠΈΠ»ΠΈ ΡΠ»Π΅ΠΊΡΡΠΈΡΠ΅ΡΡΠ²ΠΎ.ΠΠ΅ΠΊΠΎΡΠΎΡΡΠ΅ ΠΊΠΎΡΠ»Ρ ΠΏΡΠ΅Π΄Π½Π°Π·Π½Π°ΡΠ΅Π½Ρ Π΄Π»Ρ ΡΠΆΠΈΠ³Π°Π½ΠΈΡ Π±ΠΎΠ»Π΅Π΅ ΠΎΠ΄Π½ΠΎΠ³ΠΎ ΡΠΎΠΏΠ»ΠΈΠ²Π° (ΠΎΠ±ΡΡΠ½ΠΎ ΠΏΡΠΈΡΠΎΠ΄Π½ΠΎΠ³ΠΎ Π³Π°Π·Π° ΠΈ ΠΌΠ°Π·ΡΡΠ°). ΠΠ²ΡΡ
ΡΠΎΠΏΠ»ΠΈΠ²Π½ΡΠ΅ ΠΊΠΎΡΠ»Ρ ΠΎΠ±Π΅ΡΠΏΠ΅ΡΠΈΠ²Π°ΡΡ ΠΎΠΏΠ΅ΡΠ°ΡΠΎΡΡ Π·Π°ΠΏΠ°Ρ ΡΠΎΠΏΠ»ΠΈΠ²Π° Π² ΡΠ»ΡΡΠ°Π΅ ΠΏΡΠ΅ΠΊΡΠ°ΡΠ΅Π½ΠΈΡ ΠΏΠΎΠ΄Π°ΡΠΈ ΡΠΎΠΏΠ»ΠΈΠ²Π°. ΠΠ½ΠΈ ΡΠ°ΠΊΠΆΠ΅ ΠΏΠΎΠ·Π²ΠΎΠ»ΡΡΡ ΠΏΠΎΡΡΠ΅Π±ΠΈΡΠ΅Π»Ρ ΠΈΡΠΏΠΎΠ»ΡΠ·ΠΎΠ²Π°ΡΡ ΠΌΠ°Π·ΡΡ Π² Β«ΠΏΠΈΠΊΠΎΠ²ΡΠ΅ ΠΏΠ΅ΡΠΈΠΎΠ΄ΡΒ» Π΄Π»Ρ ΠΏΡΠΈΡΠΎΠ΄Π½ΠΎΠ³ΠΎ Π³Π°Π·Π°. ΠΠΎ Π²ΡΠ΅ΠΌΠ΅Π½Π°, ΠΊΠΎΠ³Π΄Π° ΡΠ°ΡΡΠ΅Π½ΠΊΠΈ Π½Π° ΠΏΡΠΈΡΠΎΠ΄Π½ΡΠΉ Π³Π°Π· Π²ΡΡΠ΅, ΡΠ΅ΠΌ Π½Π° Π°Π»ΡΡΠ΅ΡΠ½Π°ΡΠΈΠ²Π½ΠΎΠ΅ ΡΠΎΠΏΠ»ΠΈΠ²ΠΎ, ΡΡΠΎ ΠΌΠΎΠΆΠ΅Ρ ΡΠ½ΠΈΠ·ΠΈΡΡ Π·Π°ΡΡΠ°ΡΡ Π½Π° ΡΠΎΠΏΠ»ΠΈΠ²ΠΎ Π·Π° ΡΡΠ΅Ρ ΠΈΡΠΏΠΎΠ»ΡΠ·ΠΎΠ²Π°Π½ΠΈΡ Π±ΠΎΠ»Π΅Π΅ Π΄Π΅ΡΠ΅Π²ΠΎΠ³ΠΎ Π°Π»ΡΡΠ΅ΡΠ½Π°ΡΠΈΠ²Π½ΠΎΠ³ΠΎ ΡΠΎΠΏΠ»ΠΈΠ²Π° ΠΈ ΠΎΠ³ΡΠ°Π½ΠΈΡΠ΅Π½ΠΈΡ ΠΈΡΠΏΠΎΠ»ΡΠ·ΠΎΠ²Π°Π½ΠΈΡ ΠΏΡΠΈΡΠΎΠ΄Π½ΠΎΠ³ΠΎ Π³Π°Π·Π° ΡΠΎΠ»ΡΠΊΠΎ Π² ΠΏΠ΅ΡΠΈΠΎΠ΄Ρ Β«Π½Π΅ΠΏΠΈΠΊΠΎΠ²ΠΎΠΉ Π½Π°Π³ΡΡΠ·ΠΊΠΈΒ».
ΠΠ»Π΅ΠΊΡΡΠΈΡΠ΅ΡΠΊΠΈΠ΅ ΠΊΠΎΡΠ»Ρ ΠΈΡΠΏΠΎΠ»ΡΠ·ΡΡΡΡΡ Π½Π° ΠΎΠ±ΡΠ΅ΠΊΡΠ°Ρ , Π³Π΄Π΅ ΡΡΠ΅Π±ΡΠ΅ΡΡΡ Π½Π΅Π±ΠΎΠ»ΡΡΠΎΠ΅ ΠΊΠΎΠ»ΠΈΡΠ΅ΡΡΠ²ΠΎ ΠΏΠ°ΡΠ° ΠΈΠ»ΠΈ Π³Π΄Π΅ Π½Π΅Ρ ΠΏΡΠΈΡΠΎΠ΄Π½ΠΎΠ³ΠΎ Π³Π°Π·Π°. ΠΠ»Π΅ΠΊΡΡΠΈΡΠ΅ΡΠΊΠΈΠ΅ ΠΊΠΎΡΠ»Ρ ΠΈΠ·Π²Π΅ΡΡΠ½Ρ ΡΠ²ΠΎΠ΅ΠΉ ΡΠΈΡΡΠΎΡΠΎΠΉ, Π±Π΅ΡΡΡΠΌΠ½ΠΎΡΡΡΡ, ΠΏΡΠΎΡΡΠΎΡΠΎΠΉ ΡΡΡΠ°Π½ΠΎΠ²ΠΊΠΈ ΠΈ ΠΊΠΎΠΌΠΏΠ°ΠΊΡΠ½ΠΎΡΡΡΡ. ΠΡΡΡΡΡΡΠ²ΠΈΠ΅ Π³ΠΎΡΠ΅Π½ΠΈΡ ΠΏΡΠΈΠ²ΠΎΠ΄ΠΈΡ ΠΊ ΡΠ½ΠΈΠΆΠ΅Π½ΠΈΡ ΡΠ»ΠΎΠΆΠ½ΠΎΡΡΠΈ ΠΊΠΎΠ½ΡΡΡΡΠΊΡΠΈΠΈ ΠΈ ΡΠΊΡΠΏΠ»ΡΠ°ΡΠ°ΡΠΈΠΈ ΠΈ ΠΌΠ΅Π½ΡΡΠ΅ΠΌΡ ΠΊΠΎΠ»ΠΈΡΠ΅ΡΡΠ²Ρ ΡΠ΅Ρ Π½ΠΈΡΠ΅ΡΠΊΠΎΠ³ΠΎ ΠΎΠ±ΡΠ»ΡΠΆΠΈΠ²Π°Π½ΠΈΡ. ΠΠ°Π³ΡΠ΅Π²Π°ΡΠ΅Π»ΡΠ½ΡΠ΅ ΡΠ»Π΅ΠΌΠ΅Π½ΡΡ Π»Π΅Π³ΠΊΠΎ Π·Π°ΠΌΠ΅Π½ΡΡΡΡΡ Π² ΡΠ»ΡΡΠ°Π΅ Π²ΡΡ ΠΎΠ΄Π° ΠΈΠ· ΡΡΡΠΎΡ. ΠΡΠΈ ΡΠΈΠΏΡ ΠΊΠΎΡΠ»ΠΎΠ² ΠΌΠΎΠ³ΡΡ ΠΈΡΠΏΠΎΠ»ΡΠ·ΠΎΠ²Π°ΡΡΡΡ Π΄Π»Ρ ΠΏΡΠΎΠΈΠ·Π²ΠΎΠ΄ΡΡΠ²Π° ΠΏΠ°ΡΠ° ΠΈΠ»ΠΈ Π²ΠΎΠ΄Ρ Π½ΠΈΠ·ΠΊΠΎΠ³ΠΎ ΠΈΠ»ΠΈ Π²ΡΡΠΎΠΊΠΎΠ³ΠΎ Π΄Π°Π²Π»Π΅Π½ΠΈΡ ΠΈ ΠΌΠΎΠ³ΡΡ Π±ΡΡΡ Ρ ΠΎΡΠΎΡΠ΅ΠΉ Π°Π»ΡΡΠ΅ΡΠ½Π°ΡΠΈΠ²ΠΎΠΉ Π΄Π»Ρ ΠΊΠ»ΠΈΠ΅Π½ΡΠΎΠ², ΠΊΠΎΡΠΎΡΡΠ΅ ΠΎΠ³ΡΠ°Π½ΠΈΡΠ΅Π½Ρ ΠΏΡΠ°Π²ΠΈΠ»Π°ΠΌΠΈ Π²ΡΠ±ΡΠΎΡΠΎΠ².Π Π°Π·ΠΌΠ΅ΡΡ Π²Π°ΡΡΠΈΡΡΡΡΡΡ ΠΎΡ 30 000 Π΄ΠΎ 11 000 000 ΠΠ’Π Π½Π° Π²Ρ ΠΎΠ΄Π΅ Ρ ΠΎΠ±ΡΠ΅ΠΉ ΡΡΡΠ΅ΠΊΡΠΈΠ²Π½ΠΎΡΡΡΡ, ΠΊΠ°ΠΊ ΠΏΡΠ°Π²ΠΈΠ»ΠΎ, Π² Π΄ΠΈΠ°ΠΏΠ°Π·ΠΎΠ½Π΅ ΠΎΡ 92% Π΄ΠΎ 96% (2).
Π’ΡΠ³ΠΎΠ²ΡΠ΅ ΠΌΠ΅ΡΠΎΠ΄Ρ
Π Π°Π·Π½ΠΈΡΠ° Π΄Π°Π²Π»Π΅Π½ΠΈΠΉ ΠΌΠ΅ΠΆΠ΄Ρ ΠΊΠ°ΠΌΠ΅ΡΠΎΠΉ ΡΠ³ΠΎΡΠ°Π½ΠΈΡ ΠΊΠΎΡΠ»Π° ΠΈ Π΄ΡΠΌΠΎΡ
ΠΎΠ΄ΠΎΠΌ (ΡΠ°ΠΊΠΆΠ΅ Π½Π°Π·ΡΠ²Π°Π΅ΠΌΡΠΌ Π΄ΡΠΌΠΎΠ²ΠΎΠΉ ΡΡΡΠ±ΠΎΠΉ) ΡΠΎΠ·Π΄Π°Π΅Ρ ΡΡΠ³Ρ, ΠΊΠΎΡΠΎΡΠ°Ρ ΠΏΠ΅ΡΠ΅Π½ΠΎΡΠΈΡ ΠΏΡΠΎΠ΄ΡΠΊΡΡ ΡΠ³ΠΎΡΠ°Π½ΠΈΡ ΡΠ΅ΡΠ΅Π· ΠΊΠΎΡΠ΅Π» Π² Π΄ΡΠΌΠΎΡ
ΠΎΠ΄. ΠΠΎΡΠ»Ρ Ρ Π΅ΡΡΠ΅ΡΡΠ²Π΅Π½Π½ΠΎΠΉ ΡΡΠ³ΠΎΠΉ ΠΏΠΎΠ»Π°Π³Π°ΡΡΡΡ Π½Π° Π΅ΡΡΠ΅ΡΡΠ²Π΅Π½Π½ΡΡ ΠΏΠ»Π°Π²ΡΡΠ΅ΡΡΡ Π³ΠΎΡΡΡΠΈΡ
Π³Π°Π·ΠΎΠ², ΠΊΠΎΡΠΎΡΡΠ΅ Π²ΡΠ²ΠΎΠ΄ΡΡ ΠΏΡΠΎΠ΄ΡΠΊΡΡ ΡΠ³ΠΎΡΠ°Π½ΠΈΡ Π² Π΄ΡΠΌΠΎΡ
ΠΎΠ΄ ΠΊΠΎΡΠ»Π° ΠΈ Π²ΡΡΠ³ΠΈΠ²Π°ΡΡ ΡΠ²Π΅ΠΆΠΈΠΉ Π²ΠΎΠ·Π΄ΡΡ
Π² ΠΊΠ°ΠΌΠ΅ΡΡ ΡΠ³ΠΎΡΠ°Π½ΠΈΡ.Π ΠΊΠΎΡΠ»Π°ΠΌ Ρ ΠΌΠ΅Ρ
Π°Π½ΠΈΡΠ΅ΡΠΊΠΎΠΉ ΡΡΠ³ΠΎΠΉ ΠΎΡΠ½ΠΎΡΡΡΡΡ: ΠΏΡΠΈΠ½ΡΠ΄ΠΈΡΠ΅Π»ΡΠ½Π°Ρ ΡΡΠ³Π°, ΠΏΡΠΈ ΠΊΠΎΡΠΎΡΠΎΠΉ Π²ΠΎΠ·Π΄ΡΡ
Π½Π°Π³Π½Π΅ΡΠ°Π΅ΡΡΡ Π² ΠΊΠ°ΠΌΠ΅ΡΡ ΡΠ³ΠΎΡΠ°Π½ΠΈΡ Π²Π΅Π½ΡΠΈΠ»ΡΡΠΎΡΠΎΠΌ ΠΈΠ»ΠΈ Π½Π°Π³Π½Π΅ΡΠ°ΡΠ΅Π»Π΅ΠΌ Π΄Π»Ρ ΠΏΠΎΠ΄Π΄Π΅ΡΠΆΠ°Π½ΠΈΡ ΠΏΠΎΠ»ΠΎΠΆΠΈΡΠ΅Π»ΡΠ½ΠΎΠ³ΠΎ Π΄Π°Π²Π»Π΅Π½ΠΈΡ; ΠΈ ΠΠ½Π΄ΡΡΠΈΡΠΎΠ²Π°Π½Π½Π°Ρ ΡΡΠ³Π°, ΠΏΡΠΈ ΠΊΠΎΡΠΎΡΠΎΠΉ Π²ΠΎΠ·Π΄ΡΡ
Π²ΡΠ°ΡΡΠ²Π°Π΅ΡΡΡ ΡΠ΅ΡΠ΅Π· ΠΊΠ°ΠΌΠ΅ΡΡ ΡΠ³ΠΎΡΠ°Π½ΠΈΡ Π²Π΅Π½ΡΠΈΠ»ΡΡΠΎΡΠΎΠΌ ΠΈΠ»ΠΈ Π½Π°Π³Π½Π΅ΡΠ°ΡΠ΅Π»Π΅ΠΌ Π΄Π»Ρ ΠΏΠΎΠ΄Π΄Π΅ΡΠΆΠ°Π½ΠΈΡ ΠΎΡΡΠΈΡΠ°ΡΠ΅Π»ΡΠ½ΠΎΠ³ΠΎ Π΄Π°Π²Π»Π΅Π½ΠΈΡ.
Π Π°Π·ΠΌΠ΅Ρ ΠΈ ΠΌΠΎΡΠ½ΠΎΡΡΡ
ΠΠΎΠ΄ΡΠ»ΡΠ½ΡΠ΅ ΠΊΠΎΡΠ»Ρ ΠΈΠΌΠ΅ΡΡ Π½Π΅Π±ΠΎΠ»ΡΡΠΎΠΉ ΡΠ°Π·ΠΌΠ΅Ρ ΠΈ ΠΌΠΎΡΠ½ΠΎΡΡΡ ΠΈ ΡΠ°ΡΡΠΎ ΠΏΡΠ΅Π΄Π½Π°Π·Π½Π°ΡΠ΅Π½Ρ Π΄Π»Ρ Π·Π°ΠΌΠ΅Π½Ρ Π±ΠΎΠ»ΡΡΠΎΠ³ΠΎ ΠΎΠ΄ΠΈΠ½ΠΎΡΠ½ΠΎΠ³ΠΎ ΠΊΠΎΡΠ»Π° Π½Π΅ΡΠΊΠΎΠ»ΡΠΊΠΈΠΌΠΈ Π½Π΅Π±ΠΎΠ»ΡΡΠΈΠΌΠΈ ΠΊΠΎΡΠ»Π°ΠΌΠΈ. ΠΡΠΈ ΠΌΠΎΠ΄ΡΠ»ΡΠ½ΡΠ΅ ΠΊΠΎΡΠ»Ρ Π»Π΅Π³ΠΊΠΎ ΠΏΡΠΎΡ
ΠΎΠ΄ΡΡ ΡΠ΅ΡΠ΅Π· ΡΡΠ°Π½Π΄Π°ΡΡΠ½ΡΠΉ Π΄Π²Π΅ΡΠ½ΠΎΠΉ ΠΏΡΠΎΠ΅ΠΌ ΠΈ ΠΌΠΎΠ³ΡΡ ΡΡΠ°Π½ΡΠΏΠΎΡΡΠΈΡΠΎΠ²Π°ΡΡΡΡ ΠΏΠΎ Π»ΠΈΡΡΠ°ΠΌ ΠΈ Π»Π΅ΡΡΠ½ΠΈΡΠ°ΠΌ.ΠΠ»ΠΎΠΊΠΈ ΠΌΠΎΠ³ΡΡ Π±ΡΡΡ ΡΠ°ΡΠΏΠΎΠ»ΠΎΠΆΠ΅Π½Ρ Π² ΡΠ°Π·Π»ΠΈΡΠ½ΡΡ
ΠΊΠΎΠ½ΡΠΈΠ³ΡΡΠ°ΡΠΈΡΡ
Π΄Π»Ρ ΠΈΡΠΏΠΎΠ»ΡΠ·ΠΎΠ²Π°Π½ΠΈΡ ΠΎΠ³ΡΠ°Π½ΠΈΡΠ΅Π½Π½ΠΎΠ³ΠΎ ΠΏΡΠΎΡΡΡΠ°Π½ΡΡΠ²Π° ΠΈΠ»ΠΈ Π΄Π»Ρ ΡΠ°Π·ΠΌΠ΅ΡΠ΅Π½ΠΈΡ Π½ΠΎΠ²ΠΎΠ³ΠΎ ΠΎΠ±ΠΎΡΡΠ΄ΠΎΠ²Π°Π½ΠΈΡ. ΠΠΎΠ΄ΡΠ»ΡΠ½ΡΠ΅ ΠΊΠΎΡΠ»Ρ ΠΌΠΎΠ³ΡΡ Π±ΡΡΡ ΡΠ°Π·ΠΌΠ΅ΡΠ΅Π½Ρ ΡΠ°ΠΊ, ΡΡΠΎΠ±Ρ ΡΡΡΠ΅ΠΊΡΠΈΠ²Π½ΠΎ ΡΠ΄ΠΎΠ²Π»Π΅ΡΠ²ΠΎΡΡΡΡ ΠΏΠΎΡΡΠ΅Π±Π½ΠΎΡΡΡ Π² ΡΠ΅ΠΏΠ»ΠΎΠ²ΠΎΠΉ Π½Π°Π³ΡΡΠ·ΠΊΠ΅.
ΠΠΎΠ½Π΄Π΅Π½ΡΠ°ΡΠΈΠΎΠ½Π½ΡΠΉ ΠΌΠ΅ΡΠΎΠ΄
Π’ΡΠ°Π΄ΠΈΡΠΈΠΎΠ½Π½ΡΠ΅ Π²ΠΎΠ΄ΠΎΠ³ΡΠ΅ΠΉΠ½ΡΠ΅ ΠΊΠΎΡΠ»Ρ ΡΠ°Π±ΠΎΡΠ°ΡΡ Π±Π΅Π· ΠΊΠΎΠ½Π΄Π΅Π½ΡΠ°ΡΠΈΠΈ Π²ΠΎΠ΄ΡΠ½ΠΎΠ³ΠΎ ΠΏΠ°ΡΠ° ΠΈΠ· Π΄ΡΠΌΠΎΠ²ΡΡ
Π³Π°Π·ΠΎΠ². ΠΡΠΎ ΠΎΡΠ΅Π½Ρ Π²Π°ΠΆΠ½ΠΎ Π΄Π»Ρ ΠΏΡΠ΅Π΄ΠΎΡΠ²ΡΠ°ΡΠ΅Π½ΠΈΡ ΠΊΠΎΡΡΠΎΠ·ΠΈΠΈ ΠΊΠΎΠΌΠΏΠΎΠ½Π΅Π½ΡΠΎΠ² ΠΊΠΎΡΠ»Π°. ΠΠΎΠ½Π΄Π΅Π½ΡΠ°ΡΠΈΠΎΠ½Π½ΡΠ΅ ΠΊΠΎΡΠ»Ρ ΡΠ°Π±ΠΎΡΠ°ΡΡ ΠΏΡΠΈ Π±ΠΎΠ»Π΅Π΅ Π½ΠΈΠ·ΠΊΠΎΠΉ ΡΠ΅ΠΌΠΏΠ΅ΡΠ°ΡΡΡΠ΅ Π²ΠΎΠ·Π²ΡΠ°ΡΠ½ΠΎΠΉ Π²ΠΎΠ΄Ρ, ΡΠ΅ΠΌ ΡΡΠ°Π΄ΠΈΡΠΈΠΎΠ½Π½ΡΠ΅ ΠΊΠΎΡΠ»Ρ, ΡΡΠΎ ΠΏΡΠΈΠ²ΠΎΠ΄ΠΈΡ ΠΊ ΠΊΠΎΠ½Π΄Π΅Π½ΡΠ°ΡΠΈΠΈ Π²ΠΎΠ΄ΡΠ½ΠΎΠ³ΠΎ ΠΏΠ°ΡΠ° ΠΈΠ· Π²ΡΡ
Π»ΠΎΠΏΠ½ΡΡ
Π³Π°Π·ΠΎΠ².ΠΡΠΎ ΠΏΠΎΠ·Π²ΠΎΠ»ΡΠ΅Ρ ΠΊΠΎΠ½Π΄Π΅Π½ΡΠ°ΡΠΈΠΎΠ½Π½ΠΎΠΌΡ ΠΊΠΎΡΠ»Ρ ΠΈΠ·Π²Π»Π΅ΠΊΠ°ΡΡ Π΄ΠΎΠΏΠΎΠ»Π½ΠΈΡΠ΅Π»ΡΠ½ΠΎΠ΅ ΡΠ΅ΠΏΠ»ΠΎ Π² ΡΠ΅Π·ΡΠ»ΡΡΠ°ΡΠ΅ ΡΠ°Π·ΠΎΠ²ΠΎΠ³ΠΎ ΠΏΠ΅ΡΠ΅Ρ
ΠΎΠ΄Π° ΠΎΡ Π²ΠΎΠ΄ΡΠ½ΠΎΠ³ΠΎ ΠΏΠ°ΡΠ° ΠΊ ΠΆΠΈΠ΄ΠΊΠΎΡΡΠΈ ΠΈ ΡΠ²Π΅Π»ΠΈΡΠΈΠ²Π°Π΅Ρ ΡΡΡΠ΅ΠΊΡΠΈΠ²Π½ΠΎΡΡΡ ΠΊΠΎΡΠ»Π°. ΠΠ΅ΠΊΠΎΡΠΎΡΠΎΠ΅ ΠΊΠΎΠ»ΠΈΡΠ΅ΡΡΠ²ΠΎ Π΄ΠΈΠΎΠΊΡΠΈΠ΄Π° ΡΠ³Π»Π΅ΡΠΎΠ΄Π° ΡΠ°ΡΡΠ²ΠΎΡΡΠ΅ΡΡΡ Π² ΠΊΠΎΠ½Π΄Π΅Π½ΡΠ°ΡΠ΅ ΠΈ ΠΎΠ±ΡΠ°Π·ΡΠ΅Ρ ΡΠ³ΠΎΠ»ΡΠ½ΡΡ ΠΊΠΈΡΠ»ΠΎΡΡ. Π ΡΠΎ Π²ΡΠ΅ΠΌΡ ΠΊΠ°ΠΊ Π½Π΅ΠΊΠΎΡΠΎΡΡΠ΅ ΠΊΠΎΠ½Π΄Π΅Π½ΡΠ°ΡΠΈΠΎΠ½Π½ΡΠ΅ ΠΊΠΎΡΠ»Ρ ΠΏΡΠ΅Π΄Π½Π°Π·Π½Π°ΡΠ΅Π½Ρ Π΄Π»Ρ ΠΎΠ±ΡΠ°Π±ΠΎΡΠΊΠΈ ΠΊΠΎΡΡΠΎΠ·ΠΈΠΎΠ½Π½ΠΎΠΉ ΠΊΠΎΠ½Π΄Π΅Π½ΡΠ°ΡΠΈΠΈ, Π΄ΡΡΠ³ΠΈΠ΅ ΡΡΠ΅Π±ΡΡΡ Π½Π΅ΠΊΠΎΡΠΎΡΡΡ
ΡΡΠ΅Π΄ΡΡΠ² Π½Π΅ΠΉΡΡΠ°Π»ΠΈΠ·Π°ΡΠΈΠΈ ΠΊΠΎΠ½Π΄Π΅Π½ΡΠ°ΡΠ°. Π’ΡΠ°Π΄ΠΈΡΠΈΠΎΠ½Π½ΡΠ΅ ΠΊΠΎΡΠ»Ρ Π±Π΅Π· ΠΊΠΎΠ½Π΄Π΅Π½ΡΠ°ΡΠΈΠΈ ΠΎΠ±ΡΡΠ½ΠΎ ΡΠ°Π±ΠΎΡΠ°ΡΡ Π² Π΄ΠΈΠ°ΠΏΠ°Π·ΠΎΠ½Π΅ ΠΠΠ ΡΠ³ΠΎΡΠ°Π½ΠΈΡ 75% — 86%, Π² ΡΠΎ Π²ΡΠ΅ΠΌΡ ΠΊΠ°ΠΊ ΠΊΠΎΠ½Π΄Π΅Π½ΡΠ°ΡΠΈΠΎΠ½Π½ΡΠ΅ ΠΊΠΎΡΠ»Ρ ΠΎΠ±ΡΡΠ½ΠΎ ΡΠ°Π±ΠΎΡΠ°ΡΡ Π² Π΄ΠΈΠ°ΠΏΠ°Π·ΠΎΠ½Π΅ ΠΠΠ ΡΠ³ΠΎΡΠ°Π½ΠΈΡ ΠΎΡ 88% Π΄ΠΎ 95% (2).
ΠΠ»ΡΡΠ΅Π²ΡΠ΅ ΠΊΠΎΠΌΠΏΠΎΠ½Π΅Π½ΡΡ ΠΊΠΎΡΠ»ΠΎΠ²
ΠΠ»ΡΡΠ΅Π²ΡΠ΅ ΡΠ»Π΅ΠΌΠ΅Π½ΡΡ ΠΊΠΎΡΠ»Π° Π²ΠΊΠ»ΡΡΠ°ΡΡ Π³ΠΎΡΠ΅Π»ΠΊΡ, ΠΊΠ°ΠΌΠ΅ΡΡ ΡΠ³ΠΎΡΠ°Π½ΠΈΡ, ΡΠ΅ΠΏΠ»ΠΎΠΎΠ±ΠΌΠ΅Π½Π½ΠΈΠΊ, Π²ΡΡ Π»ΠΎΠΏΠ½ΡΡ ΡΡΡΠ±Ρ ΠΈ ΠΎΡΠ³Π°Π½Ρ ΡΠΏΡΠ°Π²Π»Π΅Π½ΠΈΡ. ΠΠΊΡΠ΅ΡΡΡΠ°ΡΡ ΠΊΠΎΡΠ»Π°, Π²ΠΊΠ»ΡΡΠ°Ρ ΡΠΊΠΎΠ½ΠΎΠΌΠ°ΠΉΠ·Π΅Ρ Π΄ΡΠΌΠΎΠ²ΡΡ Π³Π°Π·ΠΎΠ², ΡΠ°ΠΊΠΆΠ΅ ΠΎΠ±ΡΡΠ½ΠΎ ΠΈΡΠΏΠΎΠ»ΡΠ·ΡΡΡΡΡ Π² ΠΊΠ°ΡΠ΅ΡΡΠ²Π΅ ΡΡΡΠ΅ΠΊΡΠΈΠ²Π½ΠΎΠ³ΠΎ ΠΌΠ΅ΡΠΎΠ΄Π° ΡΠ΅ΠΊΡΠΏΠ΅ΡΠ°ΡΠΈΠΈ ΡΠ΅ΠΏΠ»Π° ΠΎΡ ΠΊΠΎΡΠ»Π° ΠΈ Π±ΡΠ΄ΡΡ ΠΊΡΠ°ΡΠΊΠΎ ΠΎΠ±ΡΡΠΆΠ΄Π΅Π½Ρ Π² ΡΠ°Π·Π΄Π΅Π»Π΅ Β«ΠΡΡΡΠΈΠ΅ ΠΏΡΠ°ΠΊΡΠΈΠΊΠΈ Π΄Π»Ρ ΡΡΡΠ΅ΠΊΡΠΈΠ²Π½ΠΎΠΉ ΡΠΊΡΠΏΠ»ΡΠ°ΡΠ°ΡΠΈΠΈΒ».
Π ΠΊΠΎΡΠ»Π°Ρ , ΡΠ°Π±ΠΎΡΠ°ΡΡΠΈΡ Π½Π° ΠΏΡΠΈΡΠΎΠ΄Π½ΠΎΠΌ Π³Π°Π·Π΅, ΠΈΡΠΏΠΎΠ»ΡΠ·ΡΠ΅ΡΡΡ ΠΎΠ΄ΠΈΠ½ ΠΈΠ· Π΄Π²ΡΡ ΡΠΈΠΏΠΎΠ² Π³ΠΎΡΠ΅Π»ΠΎΠΊ: Π°ΡΠΌΠΎΡΡΠ΅ΡΠ½ΡΠ΅ Π³ΠΎΡΠ΅Π»ΠΊΠΈ, ΡΠ°ΠΊΠΆΠ΅ Π½Π°Π·ΡΠ²Π°Π΅ΠΌΡΠ΅ Π³ΠΎΡΠ΅Π»ΠΊΠ°ΠΌΠΈ Ρ Π΅ΡΡΠ΅ΡΡΠ²Π΅Π½Π½ΠΎΠΉ ΡΡΠ³ΠΎΠΉ, ΠΈ Π³ΠΎΡΠ΅Π»ΠΊΠΈ Ρ Π½Π°Π΄Π΄ΡΠ²ΠΎΠΌ, ΡΠ°ΠΊΠΆΠ΅ Π½Π°Π·ΡΠ²Π°Π΅ΠΌΡΠ΅ ΠΌΠ΅Ρ Π°Π½ΠΈΡΠ΅ΡΠΊΠΈΠΌΠΈ Π³ΠΎΡΠ΅Π»ΠΊΠ°ΠΌΠΈ. ΠΠ·-Π·Π° Π±ΠΎΠ»Π΅Π΅ ΡΡΡΠΎΠ³ΠΈΡ ΡΡΠ΅Π±ΠΎΠ²Π°Π½ΠΈΠΉ ΠΊ ΠΊΠ°ΡΠ΅ΡΡΠ²Ρ Π²ΠΎΠ·Π΄ΡΡ Π° Π½Π° ΡΠ΅Π΄Π΅ΡΠ°Π»ΡΠ½ΠΎΠΌ ΡΡΠΎΠ²Π½Π΅ ΠΈ ΡΡΠΎΠ²Π½Π΅ ΡΡΠ°ΡΠ°, Π³ΠΎΡΠ΅Π»ΠΊΠΈ Ρ Π½ΠΈΠ·ΠΊΠΈΠΌ ΡΡΠΎΠ²Π½Π΅ΠΌ Π²ΡΠ±ΡΠΎΡΠΎΠ² NOx ΠΈ Π³ΠΎΡΠ΅Π»ΠΊΠΈ Ρ ΠΏΡΠ΅Π΄Π²Π°ΡΠΈΡΠ΅Π»ΡΠ½ΡΠΌ ΡΠΌΠ΅ΡΠΈΠ²Π°Π½ΠΈΠ΅ΠΌ ΡΡΠ°Π½ΠΎΠ²ΡΡΡΡ Π²ΡΠ΅ Π±ΠΎΠ»Π΅Π΅ ΡΠΈΡΠΎΠΊΠΎ ΠΈΡΠΏΠΎΠ»ΡΠ·ΡΠ΅ΠΌΡΠΌΠΈ ΠΈ Π΄Π°ΠΆΠ΅ ΡΡΠ΅Π±ΡΡΡΠΈΠΌΠΈΡΡ Π² Π½Π΅ΠΊΠΎΡΠΎΡΡΡ ΡΠ΅Π³ΠΈΠΎΠ½Π°Ρ . ΠΠ±Π΅ΡΠΏΠ΅ΡΠΈΠ²Π°Ρ ΡΡΡΠ΅ΠΊΡΠΈΠ²Π½ΠΎΠ΅ ΡΠΌΠ΅ΡΠΈΠ²Π°Π½ΠΈΠ΅ Π²ΠΎΠ·Π΄ΡΡ Π° ΠΈ ΡΠΎΠΏΠ»ΠΈΠ²Π° ΠΏΡΠΈ Π΅Π³ΠΎ ΠΏΠΎΡΡΡΠΏΠ»Π΅Π½ΠΈΠΈ Π² Π³ΠΎΡΠ΅Π»ΠΊΡ, ΡΡΠΈ ΡΠΈΠΏΡ Π³ΠΎΡΠ΅Π»ΠΎΠΊ ΠΌΠΎΠ³ΡΡ Π³Π°ΡΠ°Π½ΡΠΈΡΠΎΠ²Π°ΡΡ ΡΠ½ΠΈΠΆΠ΅Π½ΠΈΠ΅ Π²ΡΠ±ΡΠΎΡΠΎΠ² NOx.
Π ΠΈΡΡΠ½ΠΎΠΊ 4: ΠΠΎΡΠ΅Π» Ρ ΠΏΡΠΈΠ½ΡΠ΄ΠΈΡΠ΅Π»ΡΠ½ΠΎΠΉ ΡΡΠ³ΠΎΠΉ (ΠΈΡΡΠΎΡΠ½ΠΈΠΊ ΠΈΠ·ΠΎΠ±ΡΠ°ΠΆΠ΅Π½ΠΈΡ: www.Hurstboiler.com)
ΠΠ°ΠΌΠ΅ΡΠ° ΡΠ³ΠΎΡΠ°Π½ΠΈΡ, ΠΎΠ±ΡΡΠ½ΠΎ ΡΠ΄Π΅Π»Π°Π½Π½Π°Ρ ΠΈΠ· ΡΡΠ³ΡΠ½Π° ΠΈΠ»ΠΈ ΡΡΠ°Π»ΠΈ, Π²ΠΌΠ΅ΡΠ°Π΅Ρ Π³ΠΎΡΠ΅Π»ΠΊΠΈ ΠΈ ΠΏΡΠΎΡΠ΅ΡΡ Π³ΠΎΡΠ΅Π½ΠΈΡ. Π’Π΅ΠΌΠΏΠ΅ΡΠ°ΡΡΡΠ° Π²Π½ΡΡΡΠΈ ΠΊΠ°ΠΌΠ΅ΡΡ ΡΠ³ΠΎΡΠ°Π½ΠΈΡ ΠΌΠΎΠΆΠ΅Ρ ΠΎΡΠ΅Π½Ρ Π±ΡΡΡΡΠΎ Π΄ΠΎΡΡΠΈΠ³Π°ΡΡ Π½Π΅ΡΠΊΠΎΠ»ΡΠΊΠΈΡ ΡΠΎΡΠ΅Π½ Π³ΡΠ°Π΄ΡΡΠΎΠ².
Π’Π΅ΠΏΠ»ΠΎΠΎΠ±ΠΌΠ΅Π½Π½ΠΈΠΊΠΈ ΠΌΠΎΠ³ΡΡ Π±ΡΡΡ ΠΈΠ·Π³ΠΎΡΠΎΠ²Π»Π΅Π½Ρ ΠΈΠ· ΡΡΠ³ΡΠ½Π°, ΡΡΠ°Π»ΡΠ½ΡΡ ΡΡΡΠ±Π½ΡΡ ΠΏΡΡΠΊΠΎΠ² ΠΈΠ»ΠΈ, Π² ΡΠ»ΡΡΠ°Π΅ Π½Π΅ΠΊΠΎΡΠΎΡΡΡ Π½Π΅Π±ΠΎΠ»ΡΡΠΈΡ ΠΊΠΎΡΠ»ΠΎΠ², ΠΈΠ· ΠΌΠ΅Π΄ΠΈ ΠΈΠ»ΠΈ ΡΡΠ°Π»ΠΈ, ΠΏΠ»Π°ΠΊΠΈΡΠΎΠ²Π°Π½Π½ΠΎΠΉ ΠΌΠ΅Π΄ΡΡ.
ΠΡΠΌΠΎΡ ΠΎΠ΄ ΠΈΠ»ΠΈ Π΄ΡΠΌΠΎΡ ΠΎΠ΄ — ΡΡΠΎ ΡΡΡΠ±ΠΎΠΏΡΠΎΠ²ΠΎΠ΄, ΠΏΠΎ ΠΊΠΎΡΠΎΡΠΎΠΌΡ Π³ΠΎΡΡΡΠΈΠ΅ Π³Π°Π·Ρ ΡΠ³ΠΎΡΠ°Π½ΠΈΡ ΠΎΡΠ²ΠΎΠ΄ΡΡΡΡ ΠΎΡ ΠΊΠΎΡΠ»Π° Π½Π°ΡΡΠΆΡ.ΠΠ±ΡΡΠ½ΠΎ ΡΡΠΎΡ ΡΡΡΠ±ΠΎΠΏΡΠΎΠ²ΠΎΠ΄ ΠΈΠ·Π³ΠΎΡΠ°Π²Π»ΠΈΠ²Π°Π΅ΡΡΡ ΠΈΠ· ΡΡΠ°Π»ΠΈ, Π½ΠΎ Π² ΡΠ»ΡΡΠ°Π΅ ΠΊΠΎΠ½Π΄Π΅Π½ΡΠ°ΡΠΈΠΎΠ½Π½ΡΡ ΠΊΠΎΡΠ»ΠΎΠ² ΠΎΠ½ Π΄ΠΎΠ»ΠΆΠ΅Π½ Π±ΡΡΡ ΠΈΠ·Π³ΠΎΡΠΎΠ²Π»Π΅Π½ ΠΈΠ· Π½Π΅ΡΠΆΠ°Π²Π΅ΡΡΠ΅ΠΉ ΡΡΠ°Π»ΠΈ Π΄Π»Ρ ΠΎΠ±ΡΠ°Π±ΠΎΡΠΊΠΈ ΠΊΠΎΡΡΠΎΠ·ΠΈΠΉΠ½ΠΎΠ³ΠΎ ΠΊΠΎΠ½Π΄Π΅Π½ΡΠ°ΡΠ°. ΠΡΠ΅ ΠΎΠ΄Π½ΠΎ ΡΠΎΠΎΠ±ΡΠ°ΠΆΠ΅Π½ΠΈΠ΅ — Π±ΡΠ΄Π΅Ρ Π»ΠΈ Π²ΡΡ Π»ΠΎΠΏΠ½Π°Ρ ΡΡΡΠ±Π° Π½Π°Ρ ΠΎΠ΄ΠΈΡΡΡΡ ΠΏΠΎΠ΄ ΠΏΠΎΠ»ΠΎΠΆΠΈΡΠ΅Π»ΡΠ½ΡΠΌ ΠΈΠ»ΠΈ ΠΎΡΡΠΈΡΠ°ΡΠ΅Π»ΡΠ½ΡΠΌ Π΄Π°Π²Π»Π΅Π½ΠΈΠ΅ΠΌ. ΠΡΠΎ ΠΌΠΎΠΆΠ΅Ρ ΠΎΠΏΡΠ΅Π΄Π΅Π»ΠΈΡΡ, ΠΊΠ°ΠΊ Π΄ΠΎΠ»ΠΆΠ½Ρ Π±ΡΡΡ Π³Π΅ΡΠΌΠ΅ΡΠΈΠ·ΠΈΡΠΎΠ²Π°Π½Ρ ΡΡΡΠΊΠΈ Π²ΡΡ Π»ΠΎΠΏΠ½ΠΎΠΉ ΡΡΡΠ±Ρ.
Π£ΠΏΡΠ°Π²Π»Π΅Π½ΠΈΠ΅ ΠΊΠΎΡΠ»ΠΎΠΌ ΠΏΠΎΠΌΠΎΠ³Π°Π΅Ρ ΠΏΡΠΎΠΈΠ·Π²ΠΎΠ΄ΠΈΡΡ Π³ΠΎΡΡΡΡΡ Π²ΠΎΠ΄Ρ ΠΈΠ»ΠΈ ΠΏΠ°Ρ ΡΠ΅Π³ΡΠ»ΠΈΡΡΠ΅ΠΌΡΠΌ, ΡΡΡΠ΅ΠΊΡΠΈΠ²Π½ΡΠΌ ΠΈ Π±Π΅Π·ΠΎΠΏΠ°ΡΠ½ΡΠΌ ΠΎΠ±ΡΠ°Π·ΠΎΠΌ. ΠΡΠ³Π°Π½Ρ ΡΠΏΡΠ°Π²Π»Π΅Π½ΠΈΡ Π³ΠΎΡΠ΅Π½ΠΈΠ΅ΠΌ ΠΈ ΡΠΊΡΠΏΠ»ΡΠ°ΡΠ°ΡΠΈΠ΅ΠΉ ΡΠ΅Π³ΡΠ»ΠΈΡΡΡΡ ΡΠΊΠΎΡΠΎΡΡΡ ΠΈΡΠΏΠΎΠ»ΡΠ·ΠΎΠ²Π°Π½ΠΈΡ ΡΠΎΠΏΠ»ΠΈΠ²Π° Π΄Π»Ρ ΡΠ΄ΠΎΠ²Π»Π΅ΡΠ²ΠΎΡΠ΅Π½ΠΈΡ ΡΠΏΡΠΎΡΠ°.ΠΠ»Π°Π²Π½ΡΠΉ ΡΠ°Π±ΠΎΡΠΈΠΉ ΠΎΡΠ³Π°Π½ ΡΠΏΡΠ°Π²Π»Π΅Π½ΠΈΡ ΠΊΠΎΠ½ΡΡΠΎΠ»ΠΈΡΡΠ΅Ρ ΡΠ΅ΠΌΠΏΠ΅ΡΠ°ΡΡΡΡ Π³ΠΎΡΡΡΠ΅ΠΉ Π²ΠΎΠ΄Ρ ΠΈΠ»ΠΈ Π΄Π°Π²Π»Π΅Π½ΠΈΠ΅ ΠΏΠ°ΡΠ° ΠΈ ΠΎΡΠΏΡΠ°Π²Π»ΡΠ΅Ρ ΡΠΈΠ³Π½Π°Π» Π΄Π»Ρ ΡΠΏΡΠ°Π²Π»Π΅Π½ΠΈΡ ΡΠΊΠΎΡΠΎΡΡΡΡ Π³ΠΎΡΠ΅Π½ΠΈΡ, ΡΠΊΠΎΡΠΎΡΡΡΡ, Ρ ΠΊΠΎΡΠΎΡΠΎΠΉ ΡΠΎΠΏΠ»ΠΈΠ²ΠΎ ΠΈ Π²ΠΎΠ·Π΄ΡΡ
ΠΏΠΎΡΡΡΠΏΠ°ΡΡ Π² Π³ΠΎΡΠ΅Π»ΠΊΡ. ΠΠ±ΡΡΠ½ΡΠ΅ ΠΏΠΎΡΠ»Π΅Π΄ΠΎΠ²Π°ΡΠ΅Π»ΡΠ½ΠΎΡΡΠΈ ΡΠΎΠ·ΠΆΠΈΠ³Π° Π³ΠΎΡΠ΅Π»ΠΊΠΈ Π²ΠΊΠ»ΡΡΠ°ΡΡ Π²ΠΊΠ»ΡΡΠ΅Π½ΠΈΠ΅ / Π²ΡΠΊΠ»ΡΡΠ΅Π½ΠΈΠ΅, Π²ΡΡΠΎΠΊΠΎΠ΅ / Π½ΠΈΠ·ΠΊΠΎΠ΅ / Π²ΡΠΊΠ»ΡΡΠ΅Π½Π½ΠΎΠ΅ ΡΠΎΡΡΠΎΡΠ½ΠΈΠ΅ ΠΈ ΠΏΠ»Π°Π²Π½ΠΎΠ΅ ΡΠ΅Π³ΡΠ»ΠΈΡΠΎΠ²Π°Π½ΠΈΠ΅.
Π‘ΡΠ΅Π΄ΡΡΠ²Π° Π±Π΅Π·ΠΎΠΏΠ°ΡΠ½ΠΎΡΡΠΈ ΠΊΠΎΡΠ»Π° Π²ΠΊΠ»ΡΡΠ°ΡΡ ΡΡΠ΅Π΄ΡΡΠ²Π° ΡΠΏΡΠ°Π²Π»Π΅Π½ΠΈΡ Π²ΡΡΠΎΠΊΠΈΠΌ Π΄Π°Π²Π»Π΅Π½ΠΈΠ΅ΠΌ ΠΈ ΡΠ΅ΠΌΠΏΠ΅ΡΠ°ΡΡΡΠΎΠΉ, Π²ΡΡΠΎΠΊΠΈΠΌ ΠΈ Π½ΠΈΠ·ΠΊΠΈΠΌ Π΄Π°Π²Π»Π΅Π½ΠΈΠ΅ΠΌ Π³Π°Π·Π° / ΠΌΠ°ΡΠ»Π°, Π° ΡΠ°ΠΊΠΆΠ΅ ΡΡΠ΅Π΄ΡΡΠ²Π° ΠΊΠΎΠ½ΡΡΠΎΠ»Ρ Π²ΡΡΠΎΠΊΠΎΠ³ΠΎ ΠΈ Π½ΠΈΠ·ΠΊΠΎΠ³ΠΎ ΡΡΠΎΠ²Π½Ρ Π²ΠΎΠ΄Ρ ΠΈ ΠΊΠΎΠ½ΡΡΠΎΠ»Ρ ΠΏΠ»Π°ΠΌΠ΅Π½ΠΈ. ΠΡΠΈ ΡΡΠ΅Π΄ΡΡΠ²Π° ΡΠΏΡΠ°Π²Π»Π΅Π½ΠΈΡ ΡΡΠΈΡΠ°ΡΡΡΡ ΠΌΠ΅ΡΠ°ΠΌΠΈ Π±Π΅Π·ΠΎΠΏΠ°ΡΠ½ΠΎΡΡΠΈ ΠΈΠ»ΠΈ ΠΎΠ³ΡΠ°Π½ΠΈΡΠ΅Π½ΠΈΡΠΌΠΈ, ΠΊΠΎΡΠΎΡΡΠ΅ ΡΠ°Π·ΡΡΠ²Π°ΡΡ ΡΠ»Π΅ΠΊΡΡΠΈΡΠ΅ΡΠΊΡΡ ΡΠ΅ΠΏΡ, ΡΡΠΎΠ±Ρ ΠΏΡΠ΅Π΄ΠΎΡΠ²ΡΠ°ΡΠΈΡΡ Π²ΠΎΠ·Π³ΠΎΡΠ°Π½ΠΈΠ΅ ΠΊΠΎΡΠ»Π°.ΠΠ°ΠΏΡΠΈΠΌΠ΅Ρ, Π² ΡΠ»ΡΡΠ°Π΅, Π΅ΡΠ»ΠΈ Π΄Π°Π²Π»Π΅Π½ΠΈΠ΅ Π² ΠΊΠΎΡΠ»Π΅ ΠΏΡΠ΅Π²ΡΡΠ°Π΅Ρ Π½Π°ΡΡΡΠΎΠΉΠΊΡ ΠΏΡΠ΅Π΄Π΅Π»Π° Π΄Π°Π²Π»Π΅Π½ΠΈΡ, ΡΠΎΠΏΠ»ΠΈΠ²Π½ΡΠΉ ΠΊΠ»Π°ΠΏΠ°Π½ Π·Π°ΠΊΡΡΠ²Π°Π΅ΡΡΡ, ΡΡΠΎΠ±Ρ ΠΏΡΠ΅Π΄ΠΎΡΠ²ΡΠ°ΡΠΈΡΡ Π½Π΅Π±Π΅Π·ΠΎΠΏΠ°ΡΠ½ΠΎΠ΅ ΡΠΎΡΡΠΎΡΠ½ΠΈΠ΅ Π²ΡΡΠΎΠΊΠΎΠ³ΠΎ Π΄Π°Π²Π»Π΅Π½ΠΈΡ. Π¦Π΅ΠΏΡ Π±Π΅Π·ΠΎΠΏΠ°ΡΠ½ΠΎΡΡΠΈ ΡΠΈΡΡΠ΅ΠΌΡ ΠΊΠΎΠ½ΡΡΠΎΠ»Ρ ΠΏΠ»Π°ΠΌΠ΅Π½ΠΈ ΠΎΠ±ΡΡΠ½ΠΎ Π²ΠΊΠ»ΡΡΠ°Π΅Ρ Π² ΡΠ΅Π±Ρ ΠΏΠ΅ΡΠ΅ΠΊΠ»ΡΡΠ°ΡΡΠΈΠ΅ ΠΊΠΎΠ½ΡΠ°ΠΊΡΡ Π΄Π»Ρ ΠΎΡΡΠ΅ΡΠΊΠΈ Π½ΠΈΠ·ΠΊΠΎΠ³ΠΎ ΡΡΠΎΠ²Π½Ρ Π²ΠΎΠ΄Ρ, Π²ΡΡΠΎΠΊΠΈΡ
ΠΏΡΠ΅Π΄Π΅Π»ΠΎΠ², ΡΠ΅Π»Π΅ ΠΊΠΎΠ½ΡΡΠΎΠ»Ρ Π²ΠΎΠ·Π΄ΡΡ
Π°, ΡΠ΅Π·Π΅ΡΠ²Π½ΡΠ΅ ΡΡΠ΅Π΄ΡΡΠ²Π° ΡΠΏΡΠ°Π²Π»Π΅Π½ΠΈΡ Π±Π΅Π·ΠΎΠΏΠ°ΡΠ½ΠΎΡΡΡΡ ΠΈ ΡΠ°Π±ΠΎΡΠΎΠΉ, Π° ΡΠ°ΠΊΠΆΠ΅ Π΄Π°ΡΡΠΈΠΊΠΈ ΠΏΠ»Π°ΠΌΠ΅Π½ΠΈ. ΠΠ°ΡΡΠΈΠΊΠΈ ΠΏΠ»Π°ΠΌΠ΅Π½ΠΈ ΡΠ°ΡΡΠΎ ΡΠΎΡΡΠΎΡΡ ΠΈΠ· ΡΡΠ΅ΡΠΆΠ½Π΅ΠΉ ΠΏΠ»Π°ΠΌΠ΅Π½ΠΈ ΠΈ ΡΠ»ΡΡΡΠ°ΡΠΈΠΎΠ»Π΅ΡΠΎΠ²ΡΡ
ΠΈΠ»ΠΈ ΠΈΠ½ΡΡΠ°ΠΊΡΠ°ΡΠ½ΡΡ
ΡΠΊΠ°Π½Π΅ΡΠΎΠ² Π΄Π»Ρ ΠΊΠΎΠ½ΡΡΠΎΠ»Ρ ΡΠΎΡΡΠΎΡΠ½ΠΈΡ ΠΏΠ»Π°ΠΌΠ΅Π½ΠΈ ΠΈ ΠΎΡΠΊΠ»ΡΡΠ΅Π½ΠΈΡ Π³ΠΎΡΠ΅Π»ΠΊΠΈ Π² ΡΠ»ΡΡΠ°Π΅ ΠΎΡΡΡΡΡΡΠ²ΠΈΡ Π²ΠΎΡΠΏΠ»Π°ΠΌΠ΅Π½Π΅Π½ΠΈΡ ΠΈΠ»ΠΈ Π΄ΡΡΠ³ΠΎΠ³ΠΎ Π½Π΅Π±Π΅Π·ΠΎΠΏΠ°ΡΠ½ΠΎΠ³ΠΎ ΡΠΎΡΡΠΎΡΠ½ΠΈΡ.ΠΡΠ³Π°Π½Ρ ΡΠΏΡΠ°Π²Π»Π΅Π½ΠΈΡ Π·Π°ΡΠΈΡΠΎΠΉ ΠΎΡ ΠΏΠ»Π°ΠΌΠ΅Π½ΠΈ Π·Π°ΠΏΡΠΎΠ³ΡΠ°ΠΌΠΌΠΈΡΠΎΠ²Π°Π½Ρ Π½Π° ΡΠ°Π±ΠΎΡΡ Π³ΠΎΡΠ΅Π»ΠΊΠΈ ΠΈ Π΅Π΅ ΡΠΈΠΊΠ»ΠΈΡΠ΅ΡΠΊΠΎΠ΅ ΠΏΠ΅ΡΠ΅ΠΊΠ»ΡΡΠ΅Π½ΠΈΠ΅ ΠΌΠ΅ΠΆΠ΄Ρ ΡΡΠ°ΠΏΠ°ΠΌΠΈ ΡΠ°Π±ΠΎΡΡ.
ΠΠΎΠΏΡΠΎΡΡ Π±Π΅Π·ΠΎΠΏΠ°ΡΠ½ΠΎΡΡΠΈ
ΠΡΠ΅ ΠΎΠ±ΠΎΡΡΠ΄ΠΎΠ²Π°Π½ΠΈΠ΅ Π΄Π»Ρ ΡΠΆΠΈΠ³Π°Π½ΠΈΡ Π΄ΠΎΠ»ΠΆΠ½ΠΎ ΡΠΊΡΠΏΠ»ΡΠ°ΡΠΈΡΠΎΠ²Π°ΡΡΡΡ Π½Π°Π΄Π»Π΅ΠΆΠ°ΡΠΈΠΌ ΠΎΠ±ΡΠ°Π·ΠΎΠΌ, ΡΡΠΎΠ±Ρ ΠΏΡΠ΅Π΄ΠΎΡΠ²ΡΠ°ΡΠΈΡΡ Π²ΠΎΠ·Π½ΠΈΠΊΠ½ΠΎΠ²Π΅Π½ΠΈΠ΅ ΠΎΠΏΠ°ΡΠ½ΡΡ ΡΡΠ»ΠΎΠ²ΠΈΠΉ ΠΈΠ»ΠΈ ΡΡΠΈΡ ΠΈΠΉΠ½ΡΡ Π±Π΅Π΄ΡΡΠ²ΠΈΠΉ, ΠΊΠΎΡΠΎΡΡΠ΅ ΠΌΠΎΠ³ΡΡ ΠΏΡΠΈΠ²Π΅ΡΡΠΈ ΠΊ ΡΡΠ°Π²ΠΌΠ°ΠΌ ΠΈ ΠΌΠ°ΡΠ΅ΡΠΈΠ°Π»ΡΠ½ΠΎΠΌΡ ΡΡΠ΅ΡΠ±Ρ. ΠΡΠ½ΠΎΠ²Π½Π°Ρ ΠΏΡΠΈΡΠΈΠ½Π° Π²Π·ΡΡΠ²Π° ΠΊΠΎΡΠ»Π° — Π²ΠΎΠ·Π³ΠΎΡΠ°Π½ΠΈΠ΅ Π³ΠΎΡΡΡΠ΅Π³ΠΎ Π³Π°Π·Π°, ΡΠΊΠΎΠΏΠΈΠ²ΡΠ΅Π³ΠΎΡΡ Π²Π½ΡΡΡΠΈ ΠΊΠΎΡΠ»Π°.ΠΡΠ° ΡΠΈΡΡΠ°ΡΠΈΡ ΠΌΠΎΠΆΠ΅Ρ Π²ΠΎΠ·Π½ΠΈΠΊΠ½ΡΡΡ ΠΏΠΎ-ΡΠ°Π·Π½ΠΎΠΌΡ, Π½Π°ΠΏΡΠΈΠΌΠ΅Ρ, ΡΠΎΠΏΠ»ΠΈΠ²ΠΎ, Π²ΠΎΠ·Π΄ΡΡ ΠΈΠ»ΠΈ Π·Π°ΠΆΠΈΠ³Π°Π½ΠΈΠ΅ ΠΏΠΎ ΠΊΠ°ΠΊΠΎΠΉ-Π»ΠΈΠ±ΠΎ ΠΏΡΠΈΡΠΈΠ½Π΅ ΠΏΡΠ΅ΡΡΠ²Π°Π΅ΡΡΡ, ΠΏΠ»Π°ΠΌΡ Π³Π°ΡΠ½Π΅Ρ, Π° Π³ΠΎΡΡΡΠΈΠΉ Π³Π°Π· Π½Π°ΠΊΠ°ΠΏΠ»ΠΈΠ²Π°Π΅ΡΡΡ ΠΈ ΡΠ½ΠΎΠ²Π° Π·Π°ΠΆΠΈΠ³Π°Π΅ΡΡΡ. ΠΡΡΠ³ΠΎΠΉ ΠΏΡΠΈΠΌΠ΅Ρ — ΠΊΠΎΠ³Π΄Π° ΠΏΡΠΎΠΈΡΡ ΠΎΠ΄ΠΈΡ ΡΡΠ΄ Π½Π΅ΡΠ΄Π°ΡΠ½ΡΡ ΠΏΠΎΠΏΡΡΠΎΠΊ Π²ΠΎΡΠΏΠ»Π°ΠΌΠ΅Π½Π΅Π½ΠΈΡ Π±Π΅Π· ΡΠΎΠΎΡΠ²Π΅ΡΡΡΠ²ΡΡΡΠ΅ΠΉ ΠΏΡΠΎΠ΄ΡΠ²ΠΊΠΈ ΡΠΊΠΎΠΏΠΈΠ²ΡΠ΅Π³ΠΎΡΡ Π³ΠΎΡΡΡΠ΅Π³ΠΎ Π³Π°Π·Π°.
Π ΠΊΠΎΡΠ»Π΅ Π½Π°ΠΊΠΎΠΏΠ»Π΅Π½ΠΎ ΠΎΠ³ΡΠΎΠΌΠ½ΠΎΠ΅ ΠΊΠΎΠ»ΠΈΡΠ΅ΡΡΠ²ΠΎ ΡΠ½Π΅ΡΠ³ΠΈΠΈ. ΠΠ·ΠΌΠ΅Π½Π΅Π½ΠΈΠ΅ ΡΠΎΡΡΠΎΡΠ½ΠΈΡ ΠΏΠ΅ΡΠ΅Π³ΡΠ΅ΡΠΎΠΉ Π²ΠΎΠ΄Ρ ΠΈΠ· Π³ΠΎΡΡΡΠ΅ΠΉ ΠΆΠΈΠ΄ΠΊΠΎΡΡΠΈ Π² ΠΏΠ°Ρ (ΠΏΠ°Ρ) Π²ΡΡΠ²ΠΎΠ±ΠΎΠΆΠ΄Π°Π΅Ρ ΠΎΠ³ΡΠΎΠΌΠ½ΠΎΠ΅ ΠΊΠΎΠ»ΠΈΡΠ΅ΡΡΠ²ΠΎ ΡΠ½Π΅ΡΠ³ΠΈΠΈ.ΠΠ°ΠΏΡΠΈΠΌΠ΅Ρ, 1 ΡΡΡ3 Π²ΠΎΠ΄Ρ ΡΠ°ΡΡΠΈΡΠΈΡΡΡ Π΄ΠΎ 1600 ΡΡΡ3, ΠΊΠΎΠ³Π΄Π° ΠΏΡΠ΅Π²ΡΠ°ΡΠΈΡΡΡ Π² ΠΏΠ°Ρ. Π‘Π»Π΅Π΄ΠΎΠ²Π°ΡΠ΅Π»ΡΠ½ΠΎ, Β«Π΅ΡΠ»ΠΈ Π±Ρ Π²Ρ ΠΌΠΎΠ³Π»ΠΈ ΡΠ»ΠΎΠ²ΠΈΡΡ Π²ΡΡ ΡΠ½Π΅ΡΠ³ΠΈΡ, Π²ΡΠ΄Π΅Π»ΡΡΡΡΡΡΡ, ΠΊΠΎΠ³Π΄Π° 30-Π³Π°Π»Π»ΠΎΠ½Π½ΡΠΉ Π΄ΠΎΠΌΠ°ΡΠ½ΠΈΠΉ ΡΠ΅Π·Π΅ΡΠ²ΡΠ°Ρ Ρ Π³ΠΎΡΡΡΠ΅ΠΉ Π²ΠΎΠ΄ΠΎΠΉ Π²ΡΠΏΡΡ ΠΈΠ²Π°Π΅Ρ Π²ΠΎ Π²Π·ΡΡΠ²ΠΎΠΎΠΏΠ°ΡΠ½ΠΎΠΌ ΡΠΎΡΡΠΎΡΠ½ΠΈΠΈ ΠΏΡΠΈ ΡΠ΅ΠΌΠΏΠ΅ΡΠ°ΡΡΡΠ΅ 332 Β° F, Ρ Π²Π°Ρ Π±ΡΠ΄Π΅Ρ Π΄ΠΎΡΡΠ°ΡΠΎΡΠ½ΠΎ ΡΠΈΠ»Ρ, ΡΡΠΎΠ±Ρ ΠΎΡΠΏΡΠ°Π²ΠΈΡΡ ΡΡΠ΅Π΄Π½ΠΈΠΉ Π°Π²ΡΠΎΠΌΠΎΠ±ΠΈΠ»Ρ (Π²Π΅ΡΠΎΠΌ 2500 ΡΡΠ½ΡΠΎΠ²) Π½Π° Π²ΡΡΠΎΡΡ ΠΏΠΎΡΡΠΈ 125 ΡΡΡΠΎΠ². ΠΡΠΎ ΡΠΊΠ²ΠΈΠ²Π°Π»Π΅Π½ΡΠ½ΠΎ Π²ΡΡΠΎΡΠ΅ 14-ΡΡΠ°ΠΆΠ½ΠΎΠ³ΠΎ ΠΌΠ½ΠΎΠ³ΠΎΠΊΠ²Π°ΡΡΠΈΡΠ½ΠΎΠ³ΠΎ Π΄ΠΎΠΌΠ°, Π½Π°ΡΠΈΠ½Π°Ρ ΡΠΎ ΡΠΊΠΎΡΠΎΡΡΠΈ ΠΏΠΎΠ΄ΡΠ΅ΠΌΠ° 85 ΠΌΠΈΠ»Ρ Π² ΡΠ°Ρ! Β» (5).
ΠΠ΅Π·ΠΎΠΏΠ°ΡΠ½ΠΎΡΡΡ ΠΊΠΎΡΠ»ΠΎΠ² — ΠΊΠ»ΡΡΠ΅Π²Π°Ρ Π·Π°Π΄Π°ΡΠ° ΠΠ°ΡΠΈΠΎΠ½Π°Π»ΡΠ½ΠΎΠ³ΠΎ ΡΠΎΠ²Π΅ΡΠ° ΠΈΠ½ΡΠΏΠ΅ΠΊΡΠΎΡΠΎΠ² ΠΊΠΎΡΠ»ΠΎΠ² ΠΈ ΡΠΎΡΡΠ΄ΠΎΠ² Π²ΡΡΠΎΠΊΠΎΠ³ΠΎ Π΄Π°Π²Π»Π΅Π½ΠΈΡ.ΠΡΠ° ΠΎΡΠ³Π°Π½ΠΈΠ·Π°ΡΠΈΡ Π΅ΠΆΠ΅Π³ΠΎΠ΄Π½ΠΎ ΡΠΎΠΎΠ±ΡΠ°Π΅Ρ ΠΈ ΠΎΡΡΠ»Π΅ΠΆΠΈΠ²Π°Π΅Ρ Π±Π΅Π·ΠΎΠΏΠ°ΡΠ½ΠΎΡΡΡ ΠΊΠΎΡΠ»ΠΎΠ² ΠΈ ΠΊΠΎΠ»ΠΈΡΠ΅ΡΡΠ²ΠΎ ΠΈΠ½ΡΠΈΠ΄Π΅Π½ΡΠΎΠ², ΡΠ²ΡΠ·Π°Π½Π½ΡΡ Ρ ΠΊΠΎΡΠ»Π°ΠΌΠΈ ΠΈ ΡΠΎΡΡΠ΄Π°ΠΌΠΈ ΠΏΠΎΠ΄ Π΄Π°Π²Π»Π΅Π½ΠΈΠ΅ΠΌ. ΠΡ ΡΠ°Π±ΠΎΡΠ° ΠΏΠΎΠΊΠ°Π·Π°Π»Π°, ΡΡΠΎ ΠΊΠ°ΡΠ΅Π³ΠΎΡΠΈΠ΅ΠΉ ΠΈΠ½ΡΠΈΠ΄Π΅Π½ΡΠΎΠ² Π½ΠΎΠΌΠ΅Ρ ΠΎΠ΄ΠΈΠ½, ΠΏΠΎΠ²Π»Π΅ΠΊΡΠ΅ΠΉ Π·Π° ΡΠΎΠ±ΠΎΠΉ ΡΡΠ°Π²ΠΌΡ, Π±ΡΠ»ΠΈ ΠΏΠ»ΠΎΡ ΠΎΠ΅ ΠΎΠ±ΡΠ»ΡΠΆΠΈΠ²Π°Π½ΠΈΠ΅ ΠΈ ΠΎΡΠΈΠ±ΠΊΠ° ΠΎΠΏΠ΅ΡΠ°ΡΠΎΡΠ° (5). ΠΡΠΎ ΠΏΠΎΠ΄ΡΠ΅ΡΠΊΠΈΠ²Π°Π΅Ρ Π²Π°ΠΆΠ½ΠΎΡΡΡ Π½Π°Π΄Π»Π΅ΠΆΠ°ΡΠ΅Π³ΠΎ ΠΎΠ±ΡΠ»ΡΠΆΠΈΠ²Π°Π½ΠΈΡ ΠΈ ΠΎΠ±ΡΡΠ΅Π½ΠΈΡ ΠΎΠΏΠ΅ΡΠ°ΡΠΎΡΠΎΠ².
ΠΠΎΡΠ»Ρ Π½Π΅ΠΎΠ±Ρ ΠΎΠ΄ΠΈΠΌΠΎ ΡΠ΅Π³ΡΠ»ΡΡΠ½ΠΎ ΠΏΡΠΎΠ²Π΅ΡΡΡΡ Π² ΡΠΎΠΎΡΠ²Π΅ΡΡΡΠ²ΠΈΠΈ Ρ ΡΠ΅ΠΊΠΎΠΌΠ΅Π½Π΄Π°ΡΠΈΡΠΌΠΈ ΠΏΡΠΎΠΈΠ·Π²ΠΎΠ΄ΠΈΡΠ΅Π»Ρ. ΠΠ΅ΠΎΠ±Ρ ΠΎΠ΄ΠΈΠΌΠΎ ΠΏΡΠΎΠ²Π΅ΡΡΡΡ ΡΠ΅Π»ΠΎΡΡΠ½ΠΎΡΡΡ ΡΠΎΡΡΠ΄Π° ΠΏΠΎΠ΄ Π΄Π°Π²Π»Π΅Π½ΠΈΠ΅ΠΌ, ΠΏΡΠΎΠ²Π΅ΡΠΊΡ ΠΏΡΠ΅Π΄ΠΎΡ ΡΠ°Π½ΠΈΡΠ΅Π»ΡΠ½ΡΡ ΠΊΠ»Π°ΠΏΠ°Π½ΠΎΠ², ΡΡΡΡΠΎΠΉΡΡΠ² ΠΎΡΠΊΠ»ΡΡΠ΅Π½ΠΈΡ Π²ΠΎΠ΄Ρ ΠΈ Π½Π°Π΄Π»Π΅ΠΆΠ°ΡΡΡ ΡΠ°Π±ΠΎΡΡ ΠΏΠΎΠΏΠ»Π°Π²ΠΊΠ°, ΠΌΠ°Π½ΠΎΠΌΠ΅ΡΡΡ ΠΈ ΠΈΠ½Π΄ΠΈΠΊΠ°ΡΠΎΡΡ ΡΡΠΎΠ²Π½Ρ Π²ΠΎΠ΄Ρ.Π’ΠΎΠΏΠ»ΠΈΠ²Π½Π°Ρ ΡΠΈΡΡΠ΅ΠΌΠ° ΠΊΠΎΡΠ»Π° ΠΈ ΡΠΈΡΡΠ΅ΠΌΠ° Π³ΠΎΡΠ΅Π»ΠΎΠΊ ΡΡΠ΅Π±ΡΡΡ Π½Π°Π΄Π»Π΅ΠΆΠ°ΡΠ΅Π³ΠΎ ΠΎΡΠΌΠΎΡΡΠ° ΠΈ ΠΎΠ±ΡΠ»ΡΠΆΠΈΠ²Π°Π½ΠΈΡ Π΄Π»Ρ ΠΎΠ±Π΅ΡΠΏΠ΅ΡΠ΅Π½ΠΈΡ ΡΡΡΠ΅ΠΊΡΠΈΠ²Π½ΠΎΠΉ ΡΠ°Π±ΠΎΡΡ, ΠΏΠ΅ΡΠ΅Π΄Π°ΡΠΈ ΡΠ΅ΠΏΠ»Π° ΠΈ ΠΏΡΠ°Π²ΠΈΠ»ΡΠ½ΠΎΠ³ΠΎ ΠΎΠ±Π½Π°ΡΡΠΆΠ΅Π½ΠΈΡ ΠΏΠ»Π°ΠΌΠ΅Π½ΠΈ. Π ΡΠΊΠΎΠ²ΠΎΠ΄ΡΡΠ²ΠΎ ΠΏΠΎ ΠΏΠ΅ΡΠ΅Π΄ΠΎΠ²ΠΎΠΉ ΠΏΡΠ°ΠΊΡΠΈΠΊΠ΅ O&M Π€Π΅Π΄Π΅ΡΠ°Π»ΡΠ½ΠΎΠ³ΠΎ ΠΏΡΠΎΠ΅ΠΊΡΠ° ΡΠΏΡΠ°Π²Π»Π΅Π½ΠΈΡ ΡΠ½Π΅ΡΠ³ΠΎΠΏΠΎΡΡΠ΅Π±Π»Π΅Π½ΠΈΠ΅ΠΌ (FEMP) ΠΏΠΎ Π΄ΠΎΡΡΠΈΠΆΠ΅Π½ΠΈΡ ΡΡΡΠ΅ΠΊΡΠΈΠ²Π½ΠΎΡΡΠΈ ΡΠΊΡΠΏΠ»ΡΠ°ΡΠ°ΡΠΈΠΈ — Ρ ΠΎΡΠΎΡΠΈΠΉ ΡΠ΅ΡΡΡΡ, ΠΎΠΏΠΈΡΡΠ²Π°ΡΡΠΈΠΉ ΠΏΠ»Π°Π½ ΠΏΡΠΎΡΠΈΠ»Π°ΠΊΡΠΈΡΠ΅ΡΠΊΠΎΠ³ΠΎ ΠΎΠ±ΡΠ»ΡΠΆΠΈΠ²Π°Π½ΠΈΡ, Π° ΡΠ°ΠΊΠΆΠ΅ ΠΎΠ±ΡΡΡΠ½ΡΡΡΠΈΠΉ Π²Π°ΠΆΠ½ΠΎΡΡΡ ΡΠ°ΠΊΠΎΠ³ΠΎ ΠΏΠ»Π°Π½Π°. ΠΡΠΎΡ Π΄ΠΎΠΊΡΠΌΠ΅Π½Ρ Π΄ΠΎΡΡΡΠΏΠ΅Π½ Π·Π΄Π΅ΡΡ: http://www1.eere.energy.gov/femp/pdfs/omguide_complete.pdf.
ΠΡΡΡΠΈΠ΅ ΠΏΡΠ°ΠΊΡΠΈΠΊΠΈ Π΄Π»Ρ ΡΡΡΠ΅ΠΊΡΠΈΠ²Π½ΠΎΠΉ ΡΠ°Π±ΠΎΡΡ
ΠΠΠ
ΠΡΠΎΡΠ΅Π½Ρ ΡΠ΅ΠΏΠ»ΠΎΠ²ΠΎΠΉ ΡΠ½Π΅ΡΠ³ΠΈΠΈ, ΡΠΎΠ΄Π΅ΡΠΆΠ°ΡΠ΅ΠΉΡΡ Π² ΡΠΎΠΏΠ»ΠΈΠ²Π΅, ΡΠ»Π°Π²Π»ΠΈΠ²Π°Π΅ΠΌΠΎΠΉ ΡΠ°Π±ΠΎΡΠΈΠΌ ΡΠ΅Π»ΠΎΠΌ (Π½Π°ΠΏΡΠΈΠΌΠ΅Ρ,Π³ΡΠ°ΠΌΠΌ. Π²ΠΎΠ΄Π°) Π² ΠΊΠΎΡΠ»Π΅ ΠΎΠΏΡΠ΅Π΄Π΅Π»ΡΠ΅ΡΡΡ ΠΊΠ°ΠΊ ΠΏΠΎΠ»Π½ΠΎΡΠ° ΡΠ³ΠΎΡΠ°Π½ΠΈΡ ΠΊΠΎΡΠ»Π°. ΠΠ»Ρ Π²ΠΎΠ΄ΠΎΠ³ΡΠ΅ΠΉΠ½ΡΡ ΠΊΠΎΡΠ»ΠΎΠ² ΠΈ ΠΏΠ°ΡΠΎΠ²ΡΡ ΠΊΠΎΡΠ»ΠΎΠ² Π½ΠΈΠ·ΠΊΠΎΠ³ΠΎ Π΄Π°Π²Π»Π΅Π½ΠΈΡ Π΄Π»Ρ ΠΊΠΎΠΌΠΌΠ΅ΡΡΠ΅ΡΠΊΠΈΡ Π·Π΄Π°Π½ΠΈΠΉ ΠΎΠ±ΡΡΠ½ΠΎ Π²ΠΎΠ·ΠΌΠΎΠΆΠ½Π° ΡΡΡΠ΅ΠΊΡΠΈΠ²Π½ΠΎΡΡΡ ΡΠ³ΠΎΡΠ°Π½ΠΈΡ 80% ΠΈΠ»ΠΈ Π²ΡΡΠ΅.
ΠΠΎΠ»Π½ΠΎΠ΅ ΡΠ³ΠΎΡΠ°Π½ΠΈΠ΅ ΠΏΡΠΎΠΈΡΡ ΠΎΠ΄ΠΈΡ, ΠΊΠΎΠ³Π΄Π° ΡΠ³Π»Π΅Π²ΠΎΠ΄ΠΎΡΠΎΠ΄Π½ΠΎΠ΅ ΡΠΎΠΏΠ»ΠΈΠ²ΠΎ, ΡΠ°ΠΊΠΎΠ΅ ΠΊΠ°ΠΊ ΠΏΡΠΈΡΠΎΠ΄Π½ΡΠΉ Π³Π°Π· ΠΈΠ»ΠΈ ΠΌΠ°ΡΠ»ΠΎ, ΡΠ³ΠΎΡΠ°Π΅Ρ ΠΈ Π²ΡΠ΄Π΅Π»ΡΠ΅Ρ ΡΠΎΠ»ΡΠΊΠΎ Π΄ΠΈΠΎΠΊΡΠΈΠ΄ ΡΠ³Π»Π΅ΡΠΎΠ΄Π°, Π²ΠΎΠ΄Ρ ΠΈ ΡΠ΅ΠΏΠ»ΠΎ. ΠΡΠ»ΠΈ ΠΊΠΈΡΠ»ΠΎΡΠΎΠ΄Π° Π½Π΅Π΄ΠΎΡΡΠ°ΡΠΎΡΠ½ΠΎ ΠΈ / ΠΈΠ»ΠΈ ΠΏΠ»ΠΎΡ ΠΎΠ΅ ΡΠΌΠ΅ΡΠΈΠ²Π°Π½ΠΈΠ΅ ΡΠΎΠΏΠ»ΠΈΠ²Π° ΠΈ ΠΊΠΈΡΠ»ΠΎΡΠΎΠ΄Π°, ΡΠΎ Π±ΡΠ΄Π΅Ρ ΠΏΡΠΎΠΈΡΡ ΠΎΠ΄ΠΈΡΡ Π½Π΅ΠΏΠΎΠ»Π½ΠΎΠ΅ ΡΠ³ΠΎΡΠ°Π½ΠΈΠ΅, ΠΏΡΠΈΠ²ΠΎΠ΄ΡΡΠ΅Π΅ ΠΊ ΠΏΠΎΡΠ²Π»Π΅Π½ΠΈΡ Π΄ΡΡΠ³ΠΈΡ ΠΏΡΠΎΠ΄ΡΠΊΡΠΎΠ² ΡΠ³ΠΎΡΠ°Π½ΠΈΡ, Π²ΠΊΠ»ΡΡΠ°Ρ ΠΌΠΎΠ½ΠΎΠΎΠΊΡΠΈΠ΄ ΡΠ³Π»Π΅ΡΠΎΠ΄Π° ΠΈ Π½Π΅ΡΠ³ΠΎΡΠ΅Π²ΡΠ΅Π΅ ΡΠΎΠΏΠ»ΠΈΠ²ΠΎ.
ΠΠΎΠ³Π΄Π° ΠΏΡΠΎΠΈΡΡ ΠΎΠ΄ΠΈΡ Π½Π΅ΠΏΠΎΠ»Π½ΠΎΠ΅ ΡΠ³ΠΎΡΠ°Π½ΠΈΠ΅, Ρ ΠΈΠΌΠΈΡΠ΅ΡΠΊΠ°Ρ ΡΠ½Π΅ΡΠ³ΠΈΡ ΡΠΎΠΏΠ»ΠΈΠ²Π° Π½Π΅ ΠΏΠΎΠ»Π½ΠΎΡΡΡΡ Π²ΡΠ΄Π΅Π»ΡΠ΅ΡΡΡ Π² Π²ΠΈΠ΄Π΅ ΡΠ΅ΠΏΠ»Π°, ΠΈ ΡΡΡΠ΅ΠΊΡΠΈΠ²Π½ΠΎΡΡΡ ΡΠ³ΠΎΡΠ°Π½ΠΈΡ ΡΠ½ΠΈΠΆΠ°Π΅ΡΡΡ. ΠΡΠΎ ΡΠ°ΠΊΠΆΠ΅ ΠΏΡΠΎΠ±Π»Π΅ΠΌΠ° Π±Π΅Π·ΠΎΠΏΠ°ΡΠ½ΠΎΡΡΠΈ, ΠΏΠΎΡΠΊΠΎΠ»ΡΠΊΡ Π½Π΅ΡΠ³ΠΎΡΠ΅Π²ΡΠ΅Π΅ ΡΠΎΠΏΠ»ΠΈΠ²ΠΎ ΠΌΠΎΠΆΠ΅Ρ Π²ΠΎΡΠΏΠ»Π°ΠΌΠ΅Π½ΠΈΡΡΡΡ Π² Π΄ΡΠΌΠΎΠ²ΠΎΠΉ ΡΡΡΠ±Π΅ ΠΈ Π²ΡΠ·Π²Π°ΡΡ Π²Π·ΡΡΠ². ΠΠΎΡΠ»Ρ Π½Π΅ΠΎΠ±Ρ ΠΎΠ΄ΠΈΠΌΠΎ Π½Π°ΡΡΡΠΎΠΈΡΡ Π½Π° ΠΏΠΎΠ»Π½ΠΎΠ΅ ΡΠ³ΠΎΡΠ°Π½ΠΈΠ΅. ΠΠ΄Π½Π° ΠΈΠ· ΡΡΡΠ°ΡΠ΅Π³ΠΈΠΉ ΠΎΠ±Π΅ΡΠΏΠ΅ΡΠ΅Π½ΠΈΡ ΠΏΠΎΠ»Π½ΠΎΠ³ΠΎ ΡΠ³ΠΎΡΠ°Π½ΠΈΡ — ΠΏΠΎΠ΄Π°ΡΠ° Π½Π΅ΠΊΠΎΡΠΎΡΠΎΠ³ΠΎ ΠΊΠΎΠ»ΠΈΡΠ΅ΡΡΠ²Π° ΠΈΠ·Π±ΡΡΠΎΡΠ½ΠΎΠ³ΠΎ Π²ΠΎΠ·Π΄ΡΡ Π°. ΠΠ΄Π½Π°ΠΊΠΎ, ΠΊΠ°ΠΊ ΠΏΠΎΠΊΠ°Π·Π°Π½ΠΎ Π½Π° ΡΠΈΡΡΠ½ΠΊΠ΅ Π½ΠΈΠΆΠ΅, Π½Π΅Π±ΠΎΠ»ΡΡΠΎΠ΅ ΠΊΠΎΠ»ΠΈΡΠ΅ΡΡΠ²ΠΎ ΠΈΠ·Π±ΡΡΠΎΡΠ½ΠΎΠ³ΠΎ Π²ΠΎΠ·Π΄ΡΡ Π° ΡΠ»ΡΡΡΠΈΡ ΡΡΡΠ΅ΠΊΡΠΈΠ²Π½ΠΎΡΡΡ ΡΠ³ΠΎΡΠ°Π½ΠΈΡ, Π½ΠΎ Π±ΠΎΠ»ΡΡΠΎΠ΅ ΠΊΠΎΠ»ΠΈΡΠ΅ΡΡΠ²ΠΎ ΡΠ½ΠΈΠ·ΠΈΡ ΡΡΡΠ΅ΠΊΡΠΈΠ²Π½ΠΎΡΡΡ.
Π ΠΈΡΡΠ½ΠΎΠΊ 5: ΠΡΡΠ΅ΠΊΡΠΈΠ²Π½ΠΎΡΡΡ ΡΠ³ΠΎΡΠ°Π½ΠΈΡ Π² Π·Π°Π²ΠΈΡΠΈΠΌΠΎΡΡΠΈ ΠΎΡ ΠΈΠ·Π±ΡΡΠΊΠ° Π²ΠΎΠ·Π΄ΡΡ Π°
ΠΠ»Ρ ΠΎΠ±Π΅ΡΠΏΠ΅ΡΠ΅Π½ΠΈΡ Π²ΡΡΠΎΠΊΠΎΠ³ΠΎ ΠΎΠ±ΡΠ΅Π³ΠΎ ΠΠΠ ΠΊΠΎΡΠ»Π° ΡΠ΅ΠΏΠ»ΠΎ, Π²ΡΠ΄Π΅Π»ΡΠ΅ΠΌΠΎΠ΅ ΠΏΡΠΈ ΡΠ³ΠΎΡΠ°Π½ΠΈΠΈ, Π΄ΠΎΠ»ΠΆΠ½ΠΎ ΡΡΡΠ΅ΠΊΡΠΈΠ²Π½ΠΎ ΠΏΠ΅ΡΠ΅Π΄Π°Π²Π°ΡΡΡΡ ΡΠ°Π±ΠΎΡΠ΅ΠΉ ΠΆΠΈΠ΄ΠΊΠΎΡΡΠΈ. ΠΡΠ±ΠΎΠ΅ ΡΠ΅ΠΏΠ»ΠΎ, Π½Π΅ ΠΏΠ΅ΡΠ΅Π΄Π°Π½Π½ΠΎΠ΅ ΠΆΠΈΠ΄ΠΊΠΎΡΡΠΈ, Π±ΡΠ΄Π΅Ρ ΠΏΠΎΡΠ΅ΡΡΠ½ΠΎ ΡΠ΅ΡΠ΅Π· ΠΊΠΎΠΆΡΡ ΠΊΠΎΡΠ»Π° ΠΈΠ»ΠΈ Π΄ΡΠΌΠΎΠ²ΠΎΠΉ Π³Π°Π·. Π’Π΅ΠΌΠΏΠ΅ΡΠ°ΡΡΡΠ° Π΄ΡΠΌΠΎΠ²ΡΡ Π³Π°Π·ΠΎΠ² Π² Π΄ΡΠΌΠΎΠ²ΠΎΠΉ ΡΡΡΠ±Π΅ ΠΊΠΎΡΠ»Π° ΡΠ²Π»ΡΠ΅ΡΡΡ Ρ ΠΎΡΠΎΡΠΈΠΌ ΠΏΠΎΠΊΠ°Π·Π°ΡΠ΅Π»Π΅ΠΌ ΡΠ΅ΠΏΠ»ΠΎΠΏΠ΅ΡΠ΅Π΄Π°ΡΠΈ ΠΈ, ΡΠ»Π΅Π΄ΠΎΠ²Π°ΡΠ΅Π»ΡΠ½ΠΎ, ΡΡΡΠ΅ΠΊΡΠΈΠ²Π½ΠΎΡΡΠΈ. Π‘ΡΡΠ΅ΡΡΠ²ΡΡΡ ΠΏΡΠ°ΠΊΡΠΈΡΠ΅ΡΠΊΠΈΠ΅ ΠΏΡΠ΅Π΄Π΅Π»Ρ ΡΠΎΠ³ΠΎ, Π½Π°ΡΠΊΠΎΠ»ΡΠΊΠΎ Π½ΠΈΠ·ΠΊΠΎΠΉ ΠΌΠΎΠΆΠ΅Ρ Π±ΡΡΡ ΡΠ΅ΠΌΠΏΠ΅ΡΠ°ΡΡΡΠ° Π΄ΡΠΌΠΎΠ²ΠΎΠΉ ΡΡΡΠ±Ρ.Π’Π΅ΠΌΠΏΠ΅ΡΠ°ΡΡΡΠ° Π±ΡΠ΄Π΅Ρ Π²ΡΡΠ΅, ΡΠ΅ΠΌ Ρ ΡΠ°Π±ΠΎΡΠ΅Π³ΠΎ ΡΠ΅Π»Π° Π² ΠΊΠΎΡΠ»Π΅. Π ΠΊΠΎΡΠ»Π°Ρ Π±Π΅Π· ΠΊΠΎΠ½Π΄Π΅Π½ΡΠ°ΡΠΈΠΈ ΠΎΠ½ Π΄ΠΎΠ»ΠΆΠ΅Π½ Π±ΡΡΡ Π΄ΠΎΡΡΠ°ΡΠΎΡΠ½ΠΎ Π²ΡΡΠΎΠΊΠΈΠΌ, ΡΡΠΎΠ±Ρ Π²ΠΎΠ΄ΡΠ½ΠΎΠΉ ΠΏΠ°Ρ Π² Π²ΡΡ Π»ΠΎΠΏΠ½ΡΡ Π³Π°Π·Π°Ρ Π½Π΅ ΠΊΠΎΠ½Π΄Π΅Π½ΡΠΈΡΠΎΠ²Π°Π»ΡΡ ΠΈ Π½Π΅ Π·Π°ΡΡΠΏΠ°Π» ΠΏΠΎΠ²Π΅ΡΡ Π½ΠΎΡΡΡ ΡΠ΅ΠΏΠ»ΠΎΠΏΠ΅ΡΠ΅Π΄Π°ΡΠΈ ΠΊΠΎΡΡΠΎΠ·ΠΈΠΎΠ½Π½ΡΠΌ ΠΊΠΎΠ½Π΄Π΅Π½ΡΠ°ΡΠΎΠΌ. ΠΠΎΠ½Π΄Π΅Π½ΡΠ°ΡΠΈΠΎΠ½Π½ΡΠ΅ Π³Π°Π·ΠΎΠ²ΡΠ΅ ΠΊΠΎΡΠ»Ρ ΡΠΏΡΠΎΠ΅ΠΊΡΠΈΡΠΎΠ²Π°Π½Ρ ΠΈ ΠΈΠ·Π³ΠΎΡΠΎΠ²Π»Π΅Π½Ρ ΠΈΠ· ΠΌΠ°ΡΠ΅ΡΠΈΠ°Π»ΠΎΠ², ΡΡΡΠΎΠΉΡΠΈΠ²ΡΡ ΠΊ ΠΊΠΎΡΡΠΎΠ·ΠΈΠΈ. Π’Π°ΠΊΠΈΠΌ ΠΎΠ±ΡΠ°Π·ΠΎΠΌ, ΠΎΠ½ΠΈ ΠΌΠΎΠ³ΡΡ ΠΈΠΌΠ΅ΡΡ ΡΠ΅ΠΌΠΏΠ΅ΡΠ°ΡΡΡΡ Π²ΡΡ Π»ΠΎΠΏΠ½ΡΡ Π³Π°Π·ΠΎΠ² ΠΌΠ΅Π½Π΅Π΅ 150 Β° F. Π£Π»Π°Π²Π»ΠΈΠ²Π°Π½ΠΈΠ΅ ΡΠ΅ΠΏΠ»Π° ΠΎΡ ΠΊΠΎΠ½Π΄Π΅Π½ΡΠ°ΡΠ° ΠΌΠΎΠΆΠ΅Ρ ΠΏΡΠΈΠ²Π΅ΡΡΠΈ ΠΊ ΡΡΡΠ΅ΠΊΡΠΈΠ²Π½ΠΎΡΡΠΈ ΡΠ³ΠΎΡΠ°Π½ΠΈΡ Π±ΠΎΠ»Π΅Π΅ 90%.
Π ΠΈΡ. 6. ΠΠΈΠ°Π³ΡΠ°ΠΌΠΌΠ° ΡΡΡΠ΅ΠΊΡΠΈΠ²Π½ΠΎΡΡΠΈ ΡΠ³ΠΎΡΠ°Π½ΠΈΡ ΠΏΡΠΈΡΠΎΠ΄Π½ΠΎΠ³ΠΎ Π³Π°Π·Π° (ΠΈΡΡΠΎΡΠ½ΠΈΠΊ ΠΈΠ·ΠΎΠ±ΡΠ°ΠΆΠ΅Π½ΠΈΡ: Π€Π΅Π΄Π΅ΡΠ°Π»ΡΠ½Π°Ρ ΠΏΡΠΎΠ³ΡΠ°ΠΌΠΌΠ° ΡΠΏΡΠ°Π²Π»Π΅Π½ΠΈΡ ΡΠ½Π΅ΡΠ³Π΅ΡΠΈΠΊΠΎΠΉ, ΠΠΈΠ½ΠΈΡΡΠ΅ΡΡΡΠ²ΠΎ ΡΠ½Π΅ΡΠ³Π΅ΡΠΈΠΊΠΈ Π‘Π¨Π)
ΠΠ° ΡΠΈΡ. 6 ΠΏΡΠ΅Π΄ΡΡΠ°Π²Π»Π΅Π½Π° ββΠ΄ΠΈΠ°Π³ΡΠ°ΠΌΠΌΠ° ΡΡΡΠ΅ΠΊΡΠΈΠ²Π½ΠΎΡΡΠΈ ΡΠ³ΠΎΡΠ°Π½ΠΈΡ ΠΏΡΠΈΡΠΎΠ΄Π½ΠΎΠ³ΠΎ Π³Π°Π·Π° Ρ ΡΠ»Π΅ΠΊΡΡΠΈΡΠ΅ΡΠΊΠΈΠΌΠΈ Π³ΠΎΡΠ΅Π»ΠΊΠ°ΠΌΠΈ, ΠΊΠΎΡΠΎΡΠ°Ρ ΠΏΠΎΠΊΠ°Π·ΡΠ²Π°Π΅Ρ Π²Π·Π°ΠΈΠΌΠΎΡΠ²ΡΠ·Ρ ΠΌΠ΅ΠΆΠ΄Ρ ΠΈΠ·Π±ΡΡΠΎΡΠ½ΡΠΌ Π²ΠΎΠ·Π΄ΡΡ ΠΎΠΌ, ΡΠ΅ΠΌΠΏΠ΅ΡΠ°ΡΡΡΠΎΠΉ Π΄ΡΠΌΠΎΠ²ΡΡ Π³Π°Π·ΠΎΠ² ΠΈ ΡΡΡΠ΅ΠΊΡΠΈΠ²Π½ΠΎΡΡΡΡ ΡΠ³ΠΎΡΠ°Π½ΠΈΡ. Π ΠΊΠ°ΡΠ΅ΡΡΠ²Π΅ ΠΏΡΠΈΠΌΠ΅ΡΠ°, ΠΎΡΡΠ»Π΅ΠΆΠΈΠ²Π°Ρ Π»ΠΈΠ½ΠΈΡ ΠΡΠ°ΠΏΠ° 1, ΠΏΡΠΈ 9% ΠΊΠΈΡΠ»ΠΎΡΠΎΠ΄Π° Π΄ΡΠΌΠΎΠ²ΡΡ Π³Π°Π·ΠΎΠ² (ΡΡΠΎ ΡΠΊΠ²ΠΈΠ²Π°Π»Π΅Π½ΡΠ½ΠΎ ΠΏΡΠΈΠΌΠ΅ΡΠ½ΠΎ 67% ΠΈΠ·Π±ΡΡΠΎΡΠ½ΠΎΠ³ΠΎ Π²ΠΎΠ·Π΄ΡΡ Π°, ΠΊΠ°ΠΊ ΠΏΠΎΠΊΠ°Π·Π°Π½ΠΎ Π½Π° Π³ΡΠ°ΡΠΈΠΊΠ΅) ΠΈ ΠΏΠΎΠ²ΡΡΠ΅Π½ΠΈΠΈ ΡΠ΅ΠΌΠΏΠ΅ΡΠ°ΡΡΡΡ Π΄ΡΠΌΠΎΠ²ΡΡ Π³Π°Π·ΠΎΠ² Π½Π° 500 Β° F, ΡΠΎΠΎΡΠ²Π΅ΡΡΡΠ²ΡΡΡΠ°Ρ ΡΡΡΠ΅ΠΊΡΠΈΠ²Π½ΠΎΡΡΡ ΡΠ³ΠΎΡΠ°Π½ΠΈΡ ΡΠΎΡΡΠ°Π²Π»ΡΠ΅Ρ ΠΎΠΊΠΎΠ»ΠΎ 76.5%. ΠΡΠΈ ΡΠ°ΠΊΠΎΠΌ ΠΆΠ΅ ΠΏΠΎΠ²ΡΡΠ΅Π½ΠΈΠΈ ΡΠ΅ΠΌΠΏΠ΅ΡΠ°ΡΡΡΡ Π΄ΡΠΌΠΎΠ²ΡΡ Π³Π°Π·ΠΎΠ² Π½Π° 500 Β° F, ΡΡΠ°ΠΏ 2 ΠΏΠΎΠΊΠ°Π·ΡΠ²Π°Π΅Ρ, ΡΡΠΎ ΡΠ½ΠΈΠΆΠ΅Π½ΠΈΠ΅ ΡΠΎΠ΄Π΅ΡΠΆΠ°Π½ΠΈΡ ΠΊΠΈΡΠ»ΠΎΡΠΎΠ΄Π° Π² Π΄ΡΠΌΠΎΠ²ΡΡ Π³Π°Π·Π°Ρ Π΄ΠΎ 2% ΠΏΡΠΈΠ²ΠΎΠ΄ΠΈΡ ΠΊ ΠΏΠΎΠ²ΡΡΠ΅Π½ΠΈΡ ΡΡΡΠ΅ΠΊΡΠΈΠ²Π½ΠΎΡΡΠΈ ΡΠ³ΠΎΡΠ°Π½ΠΈΡ ΠΏΡΠΈΠΌΠ΅ΡΠ½ΠΎ Π½Π° 81,5%. ΠΡΠΎ ΠΏΠΎΠΊΠ°Π·Π°Π½ΠΎ ΠΊΠ°ΠΊ Π¨Π°Π³ 2 Π½Π° Π ΠΈΡΡΠ½ΠΊΠ΅ 6 Π²ΡΡΠ΅. ΠΠΎ ΠΌΠ΅ΡΠ΅ ΡΠΌΠ΅Π½ΡΡΠ΅Π½ΠΈΡ ΠΏΡΠΎΡΠ΅Π½ΡΠ½ΠΎΠ³ΠΎ ΡΠΎΠ΄Π΅ΡΠΆΠ°Π½ΠΈΡ ΠΊΠΈΡΠ»ΠΎΡΠΎΠ΄Π° Π² Π΄ΡΠΌΠΎΠ²ΡΡ Π³Π°Π·Π°Ρ ΠΈΠ·Π±ΡΡΠΎΡΠ½ΠΎΠΌΡ ΠΊΠΈΡΠ»ΠΎΡΠΎΠ΄Ρ ΠΏΠ΅ΡΠ΅Π΄Π°Π΅ΡΡΡ ΠΌΠ΅Π½ΡΡΠ΅ ΡΠ΅ΠΏΠ»Π°, ΠΈ ΡΡΡΠ΅ΠΊΡΠΈΠ²Π½ΠΎΡΡΡ ΡΠ³ΠΎΡΠ°Π½ΠΈΡ ΡΠ²Π΅Π»ΠΈΡΠΈΠ²Π°Π΅ΡΡΡ. ΠΠΎ ΠΌΠ΅ΡΠ΅ ΡΠ²Π΅Π»ΠΈΡΠ΅Π½ΠΈΡ ΡΡΡΠ΅ΠΊΡΠΈΠ²Π½ΠΎΡΡΠΈ ΡΠ³ΠΎΡΠ°Π½ΠΈΡ Π±ΠΎΠ»ΡΡΠ΅ ΡΠ΅ΠΏΠ»Π° ΠΏΠ΅ΡΠ΅Π΄Π°Π΅ΡΡΡ ΠΏΠΈΡΠ°ΡΠ΅Π»ΡΠ½ΠΎΠΉ Π²ΠΎΠ΄Π΅, Π° Π½Π΅ Π΄ΡΠΌΠΎΠ²ΠΎΠΌΡ Π³Π°Π·Ρ, ΠΈ, ΡΠ»Π΅Π΄ΠΎΠ²Π°ΡΠ΅Π»ΡΠ½ΠΎ, ΡΠ΅ΠΌΠΏΠ΅ΡΠ°ΡΡΡΠ° Π΄ΡΠΌΠΎΠ²ΡΡ Π³Π°Π·ΠΎΠ² ΡΠ½ΠΈΠΆΠ°Π΅ΡΡΡ.
ΠΡΠΏΠΎΠ»ΡΠ·ΡΠΉΡΠ΅ ΠΎΡΠ³Π°Π½Ρ ΡΠΏΡΠ°Π²Π»Π΅Π½ΠΈΡ ΠΊΠΎΡΠ»ΠΎΠΌ Π΄Π»Ρ ΠΎΠΏΡΠΈΠΌΠ°Π»ΡΠ½ΠΎΠ³ΠΎ ΡΠΎΠΎΡΠ½ΠΎΡΠ΅Π½ΠΈΡ Π²ΠΎΠ·Π΄ΡΡ -ΡΠΎΠΏΠ»ΠΈΠ²ΠΎ
ΠΠ»Ρ ΠΎΠ±Π΅ΡΠΏΠ΅ΡΠ΅Π½ΠΈΡ ΠΏΠΎΠ»Π½ΠΎΠ³ΠΎ ΡΠ³ΠΎΡΠ°Π½ΠΈΡ Π² Π³ΠΎΡΠ΅Π»ΠΊΡ Π²Π²ΠΎΠ΄ΠΈΡΡΡ Π΄ΠΎΠΏΠΎΠ»Π½ΠΈΡΠ΅Π»ΡΠ½ΡΠΉ Π²ΠΎΠ·Π΄ΡΡ .ΠΠΎ ΡΠ»ΠΈΡΠΊΠΎΠΌ ΠΌΠ½ΠΎΠ³ΠΎ ΠΏΡΠΈΠ²Π΅Π΄Π΅Ρ ΠΊ Π½Π΅ΡΡΡΠ΅ΠΊΡΠΈΠ²Π½ΠΎΠΌΡ Π½Π°Π³ΡΠ΅Π²Ρ Π²ΠΎΠ·Π΄ΡΡ Π° ΠΈ Π΅Π³ΠΎ Π²ΡΠ±ΡΠΎΡΡ ΠΈΠ· Π΄ΡΠΌΠΎΡ ΠΎΠ΄Π° ΠΊΠΎΡΠ»Π°, ΡΡΠΎ ΡΠ½ΠΈΠ·ΠΈΡ ΡΡΡΠ΅ΠΊΡΠΈΠ²Π½ΠΎΡΡΡ ΡΠ³ΠΎΡΠ°Π½ΠΈΡ ΠΈ ΡΠΎΠ·Π΄Π°ΡΡ ΡΠ³ΡΠΎΠ·Ρ Π±Π΅Π·ΠΎΠΏΠ°ΡΠ½ΠΎΡΡΠΈ. ΠΠΎΠ³Π΄Π° ΠΊΠΎΡΠ΅Π» Π½Π°ΡΡΡΠΎΠ΅Π½, ΡΠ΅Π»Ρ ΡΠΎΡΡΠΎΠΈΡ Π² ΡΠΎΠΌ, ΡΡΠΎΠ±Ρ ΠΌΠ°ΠΊΡΠΈΠΌΠΈΠ·ΠΈΡΠΎΠ²Π°ΡΡ ΡΡΡΠ΅ΠΊΡΠΈΠ²Π½ΠΎΡΡΡ ΡΠ³ΠΎΡΠ°Π½ΠΈΡ Π·Π° ΡΡΠ΅Ρ ΠΎΠ±Π΅ΡΠΏΠ΅ΡΠ΅Π½ΠΈΡ Π΄ΠΎΡΡΠ°ΡΠΎΡΠ½ΠΎΠ³ΠΎ ΠΊΠΎΠ»ΠΈΡΠ΅ΡΡΠ²Π° ΠΈΠ·Π±ΡΡΠΎΡΠ½ΠΎΠ³ΠΎ Π²ΠΎΠ·Π΄ΡΡ Π° Π΄Π»Ρ ΠΎΠ±Π΅ΡΠΏΠ΅ΡΠ΅Π½ΠΈΡ ΠΏΠΎΠ»Π½ΠΎΠ³ΠΎ ΡΠ³ΠΎΡΠ°Π½ΠΈΡ, Π½ΠΎ Π½Π΅ ΡΠ»ΠΈΡΠΊΠΎΠΌ Π±ΠΎΠ»ΡΡΠΎΠ³ΠΎ Π΄Π»Ρ ΡΠ½ΠΈΠΆΠ΅Π½ΠΈΡ ΡΡΡΠ΅ΠΊΡΠΈΠ²Π½ΠΎΡΡΠΈ. Π‘ΠΊΠΎΠ»ΡΠΊΠΎ ΠΈΠ·Π±ΡΡΠΎΡΠ½ΠΎΠ³ΠΎ Π²ΠΎΠ·Π΄ΡΡ Π° Π΄ΠΎΡΡΠ°ΡΠΎΡΠ½ΠΎ Π΄Π»Ρ ΠΏΠΎΠ»Π½ΠΎΠ³ΠΎ ΡΠ³ΠΎΡΠ°Π½ΠΈΡ? ΠΡΠΎ Π·Π°Π²ΠΈΡΠΈΡ ΠΎΡ ΠΊΠΎΠ½ΡΡΡΡΠΊΡΠΈΠΈ ΠΈ ΡΠΎΡΡΠΎΡΠ½ΠΈΡ Π³ΠΎΡΠ΅Π»ΠΊΠΈ ΠΈ ΠΊΠΎΡΠ»Π°, Π° ΡΠ°ΠΊΠΆΠ΅ ΠΎΡ ΡΠ°Π·Π»ΠΈΡΠ½ΡΡ ΡΠΊΠΎΡΠΎΡΡΠ΅ΠΉ Π²ΠΎΡΠΏΠ»Π°ΠΌΠ΅Π½Π΅Π½ΠΈΡ Π³ΠΎΡΠ΅Π»ΠΊΠΈ, Π½ΠΎ ΠΎΠ±ΡΡΠ½ΠΎ ΡΡΠΈΡΠ°Π΅ΡΡΡ ΠΌΠ΅ΠΆΠ΄Ρ 2% — 3%.ΠΠ·Π±ΡΡΠΎΡΠ½ΡΠΉ Π²ΠΎΠ·Π΄ΡΡ ΡΠ°ΠΊΠΆΠ΅ Π΄ΠΎΠ»ΠΆΠ΅Π½ Π±ΡΡΡ ΠΎΡΡΠ΅Π³ΡΠ»ΠΈΡΠΎΠ²Π°Π½ Ρ ΡΡΠ΅ΡΠΎΠΌ ΠΊΠΎΠ»Π΅Π±Π°Π½ΠΈΠΉ ΡΠ΅ΠΌΠΏΠ΅ΡΠ°ΡΡΡΡ, ΠΏΠ»ΠΎΡΠ½ΠΎΡΡΠΈ ΠΈ Π²Π»Π°ΠΆΠ½ΠΎΡΡΠΈ Π²ΠΎΠ·Π΄ΡΡ Π° Π΄Π»Ρ Π³ΠΎΡΠ΅Π½ΠΈΡ ΠΊΠΎΡΠ»Π° ΠΏΡΠΈ Π»ΡΠ±ΡΡ Π΄Π½Π΅Π²Π½ΡΡ ΠΈ ΡΠ΅Π·ΠΎΠ½Π½ΡΡ ΠΊΠΎΠ»Π΅Π±Π°Π½ΠΈΡΡ . ΠΠ΅Π»Π°ΡΠ΅Π»ΡΠ½ΠΎ ΠΏΠΎΠ΄Π΄Π΅ΡΠΆΠΈΠ²Π°ΡΡ ΠΏΠΎΡΡΠΎΡΠ½Π½ΠΎΠ΅ ΠΊΠΎΠ»ΠΈΡΠ΅ΡΡΠ²ΠΎ ΠΈΠ·Π±ΡΡΠΎΡΠ½ΠΎΠ³ΠΎ Π²ΠΎΠ·Π΄ΡΡ Π° Π½Π° Π²ΡΠ΅ΠΌ Π΄ΠΈΠ°ΠΏΠ°Π·ΠΎΠ½Π΅ ΡΡΡΠ΅Π»ΡΠ±Ρ.
ΠΠ°ΠΆΠ½ΠΎ ΠΏΠΎΠΌΠ½ΠΈΡΡ, ΡΡΠΎ ΠΏΠΎΠ»Π½ΠΎΠ΅ ΡΠ³ΠΎΡΠ°Π½ΠΈΠ΅ ΠΈΠΌΠ΅Π΅Ρ ΡΠ΅ΡΠ°ΡΡΠ΅Π΅ Π·Π½Π°ΡΠ΅Π½ΠΈΠ΅ Π΄Π»Ρ ΠΎΠ±Π΅ΡΠΏΠ΅ΡΠ΅Π½ΠΈΡ ΡΡΡΠ΅ΠΊΡΠΈΠ²Π½ΠΎΠΉ ΡΠ°Π±ΠΎΡΡ ΠΊΠΎΡΠ»Π°. ΠΠ΅ΠΏΠΎΠ»Π½ΠΎΠ΅ ΡΠ³ΠΎΡΠ°Π½ΠΈΠ΅ ΡΠΎΠΏΠ»ΠΈΠ²Π° ΠΌΠΎΠΆΠ΅Ρ Π·Π½Π°ΡΠΈΡΠ΅Π»ΡΠ½ΠΎ ΡΠ½ΠΈΠ·ΠΈΡΡ ΠΠΠ ΠΊΠΎΡΠ»Π° Π½Π° 10% ΠΈ Π±ΠΎΠ»Π΅Π΅, Π² ΡΠΎ Π²ΡΠ΅ΠΌΡ ΠΊΠ°ΠΊ ΡΠ²Π΅Π»ΠΈΡΠ΅Π½ΠΈΠ΅ ΠΈΠ·Π±ΡΡΠΊΠ° Π²ΠΎΠ·Π΄ΡΡ Π° Π½Π° 10% ΠΌΠΎΠΆΠ΅Ρ ΠΏΠΎΠ²Π»ΠΈΡΡΡ Π½Π° ΠΠΠ ΠΊΠΎΡΠ»Π° ΡΠΎΠ»ΡΠΊΠΎ ΠΏΡΠΈΠΌΠ΅ΡΠ½ΠΎ Π½Π° 1%.ΠΡΠΈΠ·Π½Π°ΠΊΠΈ Π½Π΅ΠΏΠΎΠ»Π½ΠΎΠ³ΠΎ ΡΠ³ΠΎΡΠ°Π½ΠΈΡ — Π΄ΡΠΌΠ½ΡΠΉ Π²ΡΡ Π»ΠΎΠΏ, ΠΆΠ΅Π»ΡΠΎΠ΅ ΠΏΠ»Π°ΠΌΡ, ΡΠ±ΠΎΠΈ ΠΏΠ»Π°ΠΌΠ΅Π½ΠΈ ΠΈ Π·Π°ΠΊΠΎΠΏΡΠ΅Π½Π½ΡΠ΅ ΡΡΡΠ±Ρ ΠΊΠΎΡΠ»Π°. Π Π΅ΠΊΠΎΠΌΠ΅Π½Π΄ΡΠ΅ΡΡΡ Π΅ΠΆΠ΅Π³ΠΎΠ΄Π½ΠΎ Π½Π°ΡΡΡΠ°ΠΈΠ²Π°ΡΡ ΠΊΠΎΡΠ΅Π», ΡΡΠΎΠ±Ρ ΠΎΠ±Π΅ΡΠΏΠ΅ΡΠΈΡΡ ΠΎΠΏΡΠΈΠΌΠΈΠ·Π°ΡΠΈΡ ΠΏΡΠΎΡΠ΅ΡΡΠ° ΡΠ³ΠΎΡΠ°Π½ΠΈΡ.
ΠΠ°ΠΊ ΠΏΡΠ°Π²ΠΈΠ»ΠΎ, ΠΈΠ·Π±ΡΡΠΎΠΊ Π²ΠΎΠ·Π΄ΡΡ Π° ΠΎΠΊΠΎΠ»ΠΎ 10% Π΄Π»Ρ Π³Π°Π·ΠΎΠ²ΠΎΠ³ΠΎ ΠΊΠΎΡΠ»Π° ΡΠ²Π»ΡΠ΅ΡΡΡ ΠΎΠΏΡΠΈΠΌΠ°Π»ΡΠ½ΡΠΌ Π΄Π»Ρ ΠΎΠ±Π΅ΡΠΏΠ΅ΡΠ΅Π½ΠΈΡ ΠΏΠΎΠ»Π½ΠΎΠ³ΠΎ ΡΠ³ΠΎΡΠ°Π½ΠΈΡ ΠΈ ΠΌΠ°ΠΊΡΠΈΠΌΠ°Π»ΡΠ½ΠΎΠΉ ΡΡΡΠ΅ΠΊΡΠΈΠ²Π½ΠΎΡΡΠΈ. ΠΡΠΎ ΡΠΎΠΎΡΠ²Π΅ΡΡΡΠ²ΡΠ΅Ρ ΠΈΠ·Π±ΡΡΠΊΡ O2 ΠΎΡ 2% Π΄ΠΎ 3%. Π Π°Π±ΠΎΡΠ° Ρ ΠΈΠ·Π±ΡΡΠΊΠΎΠΌ Π²ΠΎΠ·Π΄ΡΡ Π° Π±ΠΎΠ»Π΅Π΅ 10% Π½Π΅ΠΆΠ΅Π»Π°ΡΠ΅Π»ΡΠ½Π°, ΡΠ°ΠΊ ΠΊΠ°ΠΊ ΡΡΠΎ ΠΌΠΎΠΆΠ΅Ρ ΠΏΡΠΈΠ²Π΅ΡΡΠΈ ΠΊ ΡΠ½ΠΈΠΆΠ΅Π½ΠΈΡ ΡΡΡΠ΅ΠΊΡΠΈΠ²Π½ΠΎΡΡΠΈ ΠΈ ΡΠ²Π΅Π»ΠΈΡΠ΅Π½ΠΈΡ Π²ΡΠ±ΡΠΎΡΠΎΠ².ΠΠΎΡΡΠΎΠΌΡ ΠΏΡΠ΅Π΄ΠΏΠΎΡΡΠΈΡΠ΅Π»ΡΠ½ΠΎ ΠΏΠΎΠ΄Π΄Π΅ΡΠΆΠΈΠ²Π°ΡΡ ΠΎΠΏΡΠΈΠΌΠ°Π»ΡΠ½ΡΠΉ ΡΡΠΎΠ²Π΅Π½Ρ ΠΈΠ·Π±ΡΡΠΊΠ° Π²ΠΎΠ·Π΄ΡΡ Π° Π²ΠΎ Π²ΡΠ΅ΠΌ Π΄ΠΈΠ°ΠΏΠ°Π·ΠΎΠ½Π΅ ΡΡΡΠ΅Π»ΡΠ±Ρ. ΠΡΠΎ ΠΌΠΎΠΆΠ΅Ρ Π±ΡΡΡ Π΄ΠΎΡΡΠΈΠ³Π½ΡΡΠΎ Ρ ΠΏΠΎΠΌΠΎΡΡΡ ΡΡΠ΅Π΄ΡΡΠ² ΡΠΏΡΠ°Π²Π»Π΅Π½ΠΈΡ Π³ΠΎΡΠ΅Π»ΠΊΠΎΠΉ, Π²ΠΊΠ»ΡΡΠ°Ρ ΡΡΠ΅Π΄ΡΡΠ²Π° ΡΠΏΡΠ°Π²Π»Π΅Π½ΠΈΡ ΠΏΠ°ΡΠ°Π»Π»Π΅Π»ΡΠ½ΡΠΌ ΠΏΠΎΠ·ΠΈΡΠΈΠΎΠ½ΠΈΡΠΎΠ²Π°Π½ΠΈΠ΅ΠΌ, ΡΡΠ΅Π΄ΡΡΠ²Π° ΠΊΠΎΠ½ΡΡΠΎΠ»Ρ ΠΏΠ΅ΡΠ΅ΠΊΡΠ΅ΡΡΠ½ΠΎΠ³ΠΎ ΠΎΠ³ΡΠ°Π½ΠΈΡΠ΅Π½ΠΈΡ ΠΈ ΡΡΠ΅Π΄ΡΡΠ²Π° ΡΠ΅Π³ΡΠ»ΠΈΡΠΎΠ²ΠΊΠΈ ΡΡΠΎΠ²Π½Ρ ΠΊΠΈΡΠ»ΠΎΡΠΎΠ΄Π°. ΠΡΠΈ ΡΠΈΠΏΡ ΠΎΡΠ³Π°Π½ΠΎΠ² ΡΠΏΡΠ°Π²Π»Π΅Π½ΠΈΡ ΡΠ²Π»ΡΡΡΡΡ ΠΏΡΠ΅Π²ΠΎΡΡ ΠΎΠ΄Π½ΠΎΠΉ Π°Π»ΡΡΠ΅ΡΠ½Π°ΡΠΈΠ²ΠΎΠΉ ΡΡΠ°Π΄ΠΈΡΠΈΠΎΠ½Π½ΡΠΌ ΠΌΠ΅Ρ Π°Π½ΠΈΡΠ΅ΡΠΊΠΈΠΌ ΠΎΡΠ³Π°Π½Π°ΠΌ ΡΠΏΡΠ°Π²Π»Π΅Π½ΠΈΡ ΠΏΡΠΎΠΌΠ΅ΠΆΡΡΠΎΡΠ½ΡΠΌ Π²Π°Π»ΠΎΠΌ. ΠΡΠ°ΡΠΊΠΎΠ΅ ΠΎΠΏΠΈΡΠ°Π½ΠΈΠ΅ ΠΊΠ°ΠΆΠ΄ΠΎΠ³ΠΎ ΡΠΈΠΏΠ° ΡΠΏΡΠ°Π²Π»Π΅Π½ΠΈΡ Π³ΠΎΡΠ΅Π»ΠΊΠΎΠΉ ΠΏΡΠΈΠ²Π΅Π΄Π΅Π½ΠΎ Π½ΠΈΠΆΠ΅ (3):
- ΠΠ΅Ρ Π°Π½ΠΈΡΠ΅ΡΠΊΠΎΠ΅ ΡΠΏΡΠ°Π²Π»Π΅Π½ΠΈΠ΅ ΠΏΡΠΎΠΌΠ΅ΠΆΡΡΠΎΡΠ½ΡΠΌ Π²Π°Π»ΠΎΠΌ — ΡΡΠΎ ΠΏΡΠΎΡΡΠ΅ΠΉΡΠΈΠΉ ΡΠΈΠΏ ΠΌΠΎΠ΄ΡΠ»ΠΈΡΡΡΡΠ΅Π³ΠΎ ΡΠΏΡΠ°Π²Π»Π΅Π½ΠΈΡ Π³ΠΎΡΠ΅Π»ΠΊΠΎΠΉ, ΠΎΠ±ΡΡΠ½ΠΎ ΠΈΡΠΏΠΎΠ»ΡΠ·ΡΠ΅ΠΌΡΠΉ Π½Π° Π½Π΅Π±ΠΎΠ»ΡΡΠΈΡ Π³ΠΎΡΠ΅Π»ΠΊΠ°Ρ .Π’Π°ΠΊΠΆΠ΅ Π½Π°Π·ΡΠ²Π°Π΅ΡΡΡ ΠΎΠ΄Π½ΠΎΡΠΎΡΠ΅ΡΠ½ΡΠΌ ΡΠΏΡΠ°Π²Π»Π΅Π½ΠΈΠ΅ΠΌ, ΠΏΠΎΡΠΊΠΎΠ»ΡΠΊΡ ΠΎΠ΄ΠΈΠ½ ΠΌΠ΅Ρ Π°Π½ΠΈΡΠ΅ΡΠΊΠΈΠΉ ΡΡΡΠ°ΠΆΠ½ΡΠΉ ΠΌΠ΅Ρ Π°Π½ΠΈΠ·ΠΌ ΡΠΏΡΠ°Π²Π»ΡΠ΅Ρ ΠΈ Π²ΠΎΠ·Π΄ΡΡ ΠΎΠΌ, ΠΈ ΡΠΎΠΏΠ»ΠΈΠ²ΠΎΠΌ. ΠΡΠΈ ΡΠ»Π΅ΠΌΠ΅Π½ΡΡ ΡΠΏΡΠ°Π²Π»Π΅Π½ΠΈΡ Π½Π΅ ΠΌΠΎΠ³ΡΡ ΠΈΠ·ΠΌΠ΅ΡΡΡΡ ΡΠ°ΡΡ ΠΎΠ΄ Π²ΠΎΠ·Π΄ΡΡ Π° ΠΈΠ»ΠΈ ΡΠΎΠΏΠ»ΠΈΠ²Π°. ΠΠΈΠ°ΠΏΠ°Π·ΠΎΠ½ ΡΠ΅Π³ΡΠ»ΠΈΡΠΎΠ²Π°Π½ΠΈΡ ΠΎΠ³ΡΠ°Π½ΠΈΡΠ΅Π½, ΡΡΠΎ ΠΏΡΠΈΠ²ΠΎΠ΄ΠΈΡ ΠΊ ΡΡΠ΅Π·ΠΌΠ΅ΡΠ½ΠΎΠΌΡ ΠΈΠ·Π±ΡΡΠΊΡ Π²ΠΎΠ·Π΄ΡΡ Π° Π΄Π»Ρ ΠΎΠ±Π΅ΡΠΏΠ΅ΡΠ΅Π½ΠΈΡ Π±Π΅Π·ΠΎΠΏΠ°ΡΠ½ΠΎΠΉ ΡΠ°Π±ΠΎΡΡ ΠΏΡΠΈ Π»ΡΠ±ΡΡ ΡΡΠ»ΠΎΠ²ΠΈΡΡ ΠΈ ΡΠΊΠΎΡΠΎΡΡΡΡ ΡΡΡΠ΅Π»ΡΠ±Ρ. ΠΠ΅ΡΠΎΠ²Π½ΠΎΡΡΡ ΡΡΡΠ°Π³ΠΎΠ² Π·Π°ΡΡΡΠ΄Π½ΡΠ΅Ρ ΡΠΎΡΠ½ΠΎΠ΅ ΠΈ ΠΏΠΎΠ²ΡΠΎΡΡΡΡΠ΅Π΅ΡΡ ΡΠΏΡΠ°Π²Π»Π΅Π½ΠΈΠ΅ ΠΈ ΡΡΠ΅Π±ΡΠ΅Ρ ΡΠ΅Π³ΡΠ»ΡΡΠ½ΠΎΠ³ΠΎ ΠΎΠ±ΡΠ»ΡΠΆΠΈΠ²Π°Π½ΠΈΡ ΠΈ ΡΠ΅Π³ΡΠ»ΠΈΡΠΎΠ²ΠΊΠΈ.
- ΠΠ»Π΅ΠΌΠ΅Π½ΡΡ ΡΠΏΡΠ°Π²Π»Π΅Π½ΠΈΡ ΠΏΠ°ΡΠ°Π»Π»Π΅Π»ΡΠ½ΡΠΌ ΡΠ°ΡΠΏΠΎΠ»ΠΎΠΆΠ΅Π½ΠΈΠ΅ΠΌ ΠΈΡΠΏΠΎΠ»ΡΠ·ΡΡΡ ΠΎΡΠ΄Π΅Π»ΡΠ½ΡΠ΅ Π΄Π²ΠΈΠ³Π°ΡΠ΅Π»ΠΈ Π΄Π»Ρ ΡΠ΅Π³ΡΠ»ΠΈΡΠΎΠ²ΠΊΠΈ ΡΠ°ΡΡ ΠΎΠ΄Π° ΡΠΎΠΏΠ»ΠΈΠ²Π° ΠΈ Π²ΠΎΠ·Π΄ΡΡ Π°, ΡΡΠΎ ΠΏΠΎΠ·Π²ΠΎΠ»ΡΠ΅Ρ ΡΠ΅Π³ΡΠ»ΠΈΡΠΎΠ²Π°ΡΡ ΠΊΠ°ΠΆΠ΄ΡΠΉ ΠΈΠ· Π½ΠΈΡ Π²ΠΎ Π²ΡΠ΅ΠΌ Π΄ΠΈΠ°ΠΏΠ°Π·ΠΎΠ½Π΅ Π³ΠΎΡΠ΅Π½ΠΈΡ ΠΊΠΎΡΠ»Π°.ΠΠΎ Π²ΡΠ΅ΠΌΡ Π½Π°ΡΡΡΠΎΠΉΠΊΠΈ Β«Π½Π°Π½ΠΎΡΡΡΡΡ Π½Π° ΠΊΠ°ΡΡΡΒ» ΠΌΠ½ΠΎΠ³ΠΈΠ΅ ΡΠΎΡΠΊΠΈ, ΠΎΠ±ΡΡΠ½ΠΎ ΠΎΡ 10 Π΄ΠΎ 25 ΡΠΎΡΠ΅ΠΊ, ΡΡΠΎΠ±Ρ ΡΠΎΠ·Π΄Π°ΡΡ ΠΊΡΠΈΠ²ΡΡ Π²ΠΎΠ·Π΄ΡΡΠ½ΠΎΠ³ΠΎ ΠΏΠΎΡΠΎΠΊΠ° ΠΈ ΡΠΎΠΎΡΠ²Π΅ΡΡΡΠ²ΡΡΡΠΈΠΉ ΠΏΠΎΡΠΎΠΊ ΡΠΎΠΏΠ»ΠΈΠ²Π°. Π‘Π»Π΅Π΄ΠΎΠ²Π°ΡΠ΅Π»ΡΠ½ΠΎ, ΡΠΎΠΎΡΠ½ΠΎΡΠ΅Π½ΠΈΠ΅ Π²ΠΎΠ·Π΄ΡΡ -ΡΠΎΠΏΠ»ΠΈΠ²ΠΎ ΠΌΠΎΠΆΠ΅Ρ ΠΈΠ·ΠΌΠ΅Π½ΡΡΡΡΡ Π²ΠΎ Π²ΡΠ΅ΠΌ Π΄ΠΈΠ°ΠΏΠ°Π·ΠΎΠ½Π΅ ΡΡΡΠ΅Π»ΡΠ±Ρ, ΡΡΠΎΠ±Ρ ΠΎΠ±Π΅ΡΠΏΠ΅ΡΠΈΡΡ ΠΎΠΏΡΠΈΠΌΠ°Π»ΡΠ½ΠΎΠ΅ ΡΠΎΠΎΡΠ½ΠΎΡΠ΅Π½ΠΈΠ΅ Π²ΠΎ Π²ΡΠ΅Ρ ΡΡΠ»ΠΎΠ²ΠΈΡΡ ΡΡΡΠ΅Π»ΡΠ±Ρ. ΠΡΠΎΠΌΠ΅ ΡΠΎΠ³ΠΎ, Ρ ΠΈΡΠΏΠΎΠ»ΡΠ·ΠΎΠ²Π°Π½ΠΈΠ΅ΠΌ ΡΠ»Π΅ΠΊΡΡΠΎΠ½Π½ΡΡ ΡΠ΅ΡΠ²ΠΎΠ΄Π²ΠΈΠ³Π°ΡΠ΅Π»Π΅ΠΉ ΡΡΠΎΡ ΠΌΠ΅ΡΠΎΠ΄ ΡΠΏΡΠ°Π²Π»Π΅Π½ΠΈΡ ΠΈΠΌΠ΅Π΅Ρ Π²ΡΡΠΎΠΊΡΡ ΠΏΠΎΠ²ΡΠΎΡΡΠ΅ΠΌΠΎΡΡΡ.
- ΠΠ΅ΡΠ΅ΠΊΡΠ΅ΡΡΠ½ΡΠ΅ ΠΎΠ³ΡΠ°Π½ΠΈΡΠ΅Π½ΠΈΡ ΡΠ΅Π³ΡΠ»ΠΈΡΠΎΠ²Π°Π½ΠΈΡ , ΠΎΠ±ΡΡΠ½ΠΎ ΠΏΡΠΈΠΌΠ΅Π½ΡΠ΅ΠΌΡΠ΅ ΠΊ Π±ΠΎΠ»Π΅Π΅ ΠΊΡΡΠΏΠ½ΡΠΌ ΠΊΠΎΡΠ»Π°ΠΌ, ΠΈΡΠΏΠΎΠ»ΡΠ·ΡΡΡ ΡΡΠ΅Π΄ΡΡΠ²Π° ΡΠΏΡΠ°Π²Π»Π΅Π½ΠΈΡ Π΄Π»Ρ ΠΎΠΏΡΠ΅Π΄Π΅Π»Π΅Π½ΠΈΡ ΠΈ ΠΊΠΎΠΌΠΏΠ΅Π½ΡΠ°ΡΠΈΠΈ Π½Π΅ΠΊΠΎΡΠΎΡΡΡ ΡΠ°ΠΊΡΠΎΡΠΎΠ², Π²Π»ΠΈΡΡΡΠΈΡ Π½Π° ΠΎΠΏΡΠΈΠΌΠ°Π»ΡΠ½ΠΎΠ΅ ΡΠΎΠΎΡΠ½ΠΎΡΠ΅Π½ΠΈΠ΅ Π²ΠΎΠ·Π΄ΡΡ Π° ΠΈ ΡΠΎΠΏΠ»ΠΈΠ²Π°.Π Π°ΡΡ ΠΎΠ΄ Π²ΠΎΠ·Π΄ΡΡ Π° ΠΈ ΡΠΎΠΏΠ»ΠΈΠ²Π° ΠΈΠ·ΠΌΠ΅ΡΡΡΡΡΡ ΠΈ ΡΠ΅Π³ΡΠ»ΠΈΡΡΡΡΡΡ Π΄Π»Ρ ΠΏΠΎΠ΄Π΄Π΅ΡΠΆΠ°Π½ΠΈΡ ΠΎΠΏΡΠΈΠΌΠ°Π»ΡΠ½ΠΎΠ³ΠΎ Π·Π½Π°ΡΠ΅Π½ΠΈΡ, ΠΎΠΏΡΠ΅Π΄Π΅Π»Π΅Π½Π½ΠΎΠ³ΠΎ Π²ΠΎ Π²ΡΠ΅ΠΌΡ Π½Π°ΡΠ°Π»ΡΠ½ΠΎΠΉ ΠΊΠ°Π»ΠΈΠ±ΡΠΎΠ²ΠΊΠΈ.
- Π Π΅Π³ΡΠ»ΠΈΡΠΎΠ²ΠΊΠ° ΠΊΠΈΡΠ»ΠΎΡΠΎΠ΄Π½ΠΎΠΉ ΠΊΠΎΡΡΠ΅ΠΊΡΠΈΠΈ ΠΈΡΠΏΠΎΠ»ΡΠ·ΡΠ΅ΡΡΡ Π²ΠΌΠ΅ΡΡΠ΅ ΡΠΎ ΡΡΠ°Π½Π΄Π°ΡΡΠ½ΡΠΌΠΈ ΡΡΠ΅Π΄ΡΡΠ²Π°ΠΌΠΈ ΡΠΏΡΠ°Π²Π»Π΅Π½ΠΈΡ ΠΏΠ°ΡΠ°Π»Π»Π΅Π»ΡΠ½ΡΠΌ ΠΏΠΎΠ·ΠΈΡΠΈΠΎΠ½ΠΈΡΠΎΠ²Π°Π½ΠΈΠ΅ΠΌ ΠΈΠ»ΠΈ ΠΏΠ΅ΡΠ΅ΠΊΡΠ΅ΡΡΠ½ΡΠΌ ΠΎΠ³ΡΠ°Π½ΠΈΡΠ΅Π½ΠΈΠ΅ΠΌ. ΠΠ½ Π°Π½Π°Π»ΠΈΠ·ΠΈΡΡΠ΅Ρ ΠΊΠΈΡΠ»ΠΎΡΠΎΠ΄ Π² Π΄ΡΠΌΠΎΠ²ΡΡ Π³Π°Π·Π°Ρ ΠΈ ΡΠΎΠΎΡΠ²Π΅ΡΡΡΠ²ΡΡΡΠΈΠΌ ΠΎΠ±ΡΠ°Π·ΠΎΠΌ ΡΠ΅Π³ΡΠ»ΠΈΡΡΠ΅Ρ ΡΠΎΠΎΡΠ½ΠΎΡΠ΅Π½ΠΈΠ΅ Π²ΠΎΠ·Π΄ΡΡ -ΡΠΎΠΏΠ»ΠΈΠ²ΠΎ Π΄Π»Ρ ΠΏΠΎΠ΄Π΄Π΅ΡΠΆΠ°Π½ΠΈΡ Π·Π°Π΄Π°Π½Π½ΠΎΠ³ΠΎ ΠΊΠΎΠ»ΠΈΡΠ΅ΡΡΠ²Π° ΠΈΠ·Π±ΡΡΠΎΡΠ½ΠΎΠ³ΠΎ ΠΊΠΈΡΠ»ΠΎΡΠΎΠ΄Π°. ΠΡΠΈ ΡΠ»Π΅ΠΌΠ΅Π½ΡΡ ΡΠΏΡΠ°Π²Π»Π΅Π½ΠΈΡ ΠΎΠ±ΡΡΠ½ΠΎ ΡΡΡΠ°Π½Π°Π²Π»ΠΈΠ²Π°ΡΡΡΡ Π½Π° Π±ΠΎΠ»Π΅Π΅ ΠΊΡΡΠΏΠ½ΡΡ ΠΊΠΎΡΠ»Π°Ρ Ρ Π²ΡΡΠΎΠΊΠΈΠΌ Π³ΠΎΠ΄ΠΎΠ²ΡΠΌ ΠΏΠΎΡΡΠ΅Π±Π»Π΅Π½ΠΈΠ΅ΠΌ ΡΠΎΠΏΠ»ΠΈΠ²Π° ΠΈ ΠΌΠΎΠ³ΡΡ ΠΏΠΎΠ²ΡΡΠΈΡΡ ΡΠ½Π΅ΡΠ³ΠΎΡΡΡΠ΅ΠΊΡΠΈΠ²Π½ΠΎΡΡΡ Π½Π° ΠΎΠ΄ΠΈΠ½ ΠΈΠ»ΠΈ Π΄Π²Π° ΠΏΡΠΎΡΠ΅Π½ΡΠ° ΠΏΠΎ ΡΡΠ°Π²Π½Π΅Π½ΠΈΡ Ρ ΡΠ΅ΠΌ, ΡΡΠΎ Π΄ΠΎΡΡΠΈΠ³Π°Π΅ΡΡΡ ΡΠΎΠ»ΡΠΊΠΎ Ρ ΠΏΠΎΠΌΠΎΡΡΡ ΡΡΠ°Π½Π΄Π°ΡΡΠ½ΠΎΠ³ΠΎ ΡΠΏΡΠ°Π²Π»Π΅Π½ΠΈΡ.
ΠΠΎΠ½ΡΡΠΎΠ»ΡΠ½ΡΠ΅ Π΄Π°ΡΡΠΈΠΊΠΈ ΠΊΠΎΡΠ»Π°
ΠΠΎΠ·ΠΌΠΎΠΆΠ½ΠΎ Π²ΠΎΠ·Π½ΠΈΠΊΠ½ΠΎΠ²Π΅Π½ΠΈΠ΅ ΡΡΠ΅ΡΠΊΠΈ Π² ΡΠ°ΡΠΏΡΠ΅Π΄Π΅Π»ΠΈΡΠ΅Π»ΡΠ½ΠΎΠΌ ΠΊΠΎΠ½ΡΡΡΠ΅ Π³ΠΎΡΡΡΠ΅ΠΉ Π²ΠΎΠ΄Ρ. Π’Π°ΠΊΠΈΠ΅ ΡΡΠ΅ΡΠΊΠΈ ΡΠ²Π΅Π»ΠΈΡΠΈΠ²Π°ΡΡ ΠΏΠΎΡΡΠ΅Π±Π»Π΅Π½ΠΈΠ΅ ΡΠ½Π΅ΡΠ³ΠΈΠΈ ΠΈ Π²ΠΎΠ΄Ρ Π² ΡΠΈΡΡΠ΅ΠΌΠ΅, Π° ΡΠ°ΠΊΠΆΠ΅ ΠΌΠΎΠ³ΡΡ ΠΏΡΠΈΠ²Π΅ΡΡΠΈ ΠΊ ΠΏΠΎΠ²ΡΠ΅ΠΆΠ΄Π΅Π½ΠΈΡ Π²ΠΎΠ΄ΠΎΠΉ. Π‘ΠΈΡΡΠ΅ΠΌΡ ΡΠ°ΡΠΏΡΠ΅Π΄Π΅Π»Π΅Π½ΠΈΡ Π³ΠΎΡΡΡΠ΅ΠΉ Π²ΠΎΠ΄Ρ ΠΈ ΠΏΠ°ΡΠ° Π΄ΠΎΠ»ΠΆΠ½Ρ Π±ΡΡΡ ΡΠ½Π°Π±ΠΆΠ΅Π½Ρ ΠΏΠΎΠ΄ΠΏΠΈΡΠΎΡΠ½ΠΎΠΉ Π²ΠΎΠ΄ΠΎΠΉ Π΄Π»Ρ Π·Π°ΠΌΠ΅Π½Ρ ΠΏΠ°ΡΠ° ΠΈΠ»ΠΈ Π²ΠΎΠ΄Ρ, ΠΊΠΎΡΠΎΡΡΠ΅ ΡΠ΅ΡΡΡΡΡΡ ΠΈΠ·-Π·Π° ΡΡΠ΅ΡΠΊΠΈ Π² ΡΠΈΡΡΠ΅ΠΌΠ΅. ΠΡΠΎ ΠΎΠ±Π΅ΡΠΏΠ΅ΡΠΈΡ ΠΏΡΠΎΡΡΠΎΠΉ ΡΠΏΠΎΡΠΎΠ± ΠΎΠ±Π΅ΡΠΏΠ΅ΡΠΈΡΡ ΠΏΠΎΡΡΠΎΡΠ½Π½ΡΡ ΠΏΠΎΠ»Π½ΡΡ Π·Π°ΠΏΡΠ°Π²ΠΊΡ ΡΠΈΡΡΠ΅ΠΌΡ Π²ΠΎΠ΄ΠΎΠΉ. ΠΡΡΡΠ΅ Π²ΡΠ΅Π³ΠΎ ΡΡΡΠ°Π½ΠΎΠ²ΠΈΡΡ ΡΡΠ΅ΡΡΠΈΠΊ Π½Π° Π»ΠΈΠ½ΠΈΠΈ ΠΏΠΎΠ΄ΠΏΠΈΡΠΊΠΈ ΡΠΈΡΡΠ΅ΠΌΡ.Π‘ΡΠ΅ΡΡΠΈΠΊ ΡΠ»Π΅Π΄ΡΠ΅Ρ ΡΠ½ΠΈΠΌΠ°ΡΡ Π΅ΠΆΠ΅Π½Π΅Π΄Π΅Π»ΡΠ½ΠΎ Π΄Π»Ρ ΠΏΡΠΎΠ²Π΅ΡΠΊΠΈ Π½Π΅ΠΏΡΠ΅Π΄Π²ΠΈΠ΄Π΅Π½Π½ΡΡ ΠΏΠΎΡΠ΅ΡΡ Π²ΠΎΠ΄Ρ ΠΈΠ· ΡΠΈΡΡΠ΅ΠΌΡ.
Π ΠΏΠ°ΡΠΎΠ²ΡΡ ΡΠΈΡΡΠ΅ΠΌΠ°Ρ ΡΠ΅ΠΊΠΎΠΌΠ΅Π½Π΄ΡΠ΅ΡΡΡ Π΅ΠΆΠ΅Π΄Π½Π΅Π²Π½ΠΎ ΠΊΠΎΠ½ΡΡΠΎΠ»ΠΈΡΠΎΠ²Π°ΡΡ ΠΎΠ±ΡΠ΅ΠΌ ΠΏΠΎΠ΄ΠΏΠΈΡΠΎΡΠ½ΠΎΠΉ Π²ΠΎΠ΄Ρ. ΠΡΠΈ ΡΡΠ΅ΡΠΊΠ΅ ΠΏΠ°ΡΠ° ΠΈΠ· ΡΠΈΡΡΠ΅ΠΌΡ ΡΡΠ΅Π±ΡΠ΅ΡΡΡ Π΄ΠΎΠΏΠΎΠ»Π½ΠΈΡΠ΅Π»ΡΠ½Π°Ρ ΠΏΠΎΠ΄ΠΏΠΈΡΠΎΡΠ½Π°Ρ Π²ΠΎΠ΄Π° Π΄Π»Ρ ΠΊΠΎΠΌΠΏΠ΅Π½ΡΠ°ΡΠΈΠΈ ΠΏΠΎΡΠ΅ΡΡ. ΠΠΎΠ½ΠΈΡΠΎΡΠΈΠ½Π³ ΠΏΠΎΠ΄ΠΏΠΈΡΠΎΡΠ½ΠΎΠΉ Π²ΠΎΠ΄Ρ Π³Π°ΡΠ°Π½ΡΠΈΡΡΠ΅Ρ ΠΌΠ°ΠΊΡΠΈΠΌΠ°Π»ΡΠ½ΡΡ ΠΎΡΠ΄Π°ΡΡ ΠΊΠΎΠ½Π΄Π΅Π½ΡΠ°ΡΠ°, ΡΠ΅ΠΌ ΡΠ°ΠΌΡΠΌ ΡΠ½ΠΈΠΆΠ°Ρ ΠΏΠΎΡΡΠ΅Π±Π½ΠΎΡΡΡ Π² ΠΏΠΎΠ΄ΠΏΠΈΡΠΎΡΠ½ΠΎΠΉ Π²ΠΎΠ΄Π΅.
Π‘Π΅Π·ΠΎΠ½Π½Π°Ρ ΡΠ°Π±ΠΎΡΠ°
ΠΡΠ»ΠΈ ΡΠΈΡΡΠ΅ΠΌΠ° ΠΏΠ°ΡΠ° ΠΈΠ»ΠΈ Π³ΠΎΡΡΡΠ΅ΠΉ Π²ΠΎΠ΄Ρ Π½Π΅ ΠΈΡΠΏΠΎΠ»ΡΠ·ΡΠ΅ΡΡΡ Π² ΡΠ΅ΡΠ΅Π½ΠΈΠ΅ ΡΠ°ΡΡΠΈ Π³ΠΎΠ΄Π°, ΠΎΡΠΊΠ»ΡΡΠ΅Π½ΠΈΠ΅ ΡΠΈΡΡΠ΅ΠΌΡ ΠΌΠΎΠΆΠ΅Ρ ΠΏΡΠΈΠ²Π΅ΡΡΠΈ ΠΊ Π·Π½Π°ΡΠΈΡΠ΅Π»ΡΠ½ΠΎΠΉ ΡΠΊΠΎΠ½ΠΎΠΌΠΈΠΈ.ΠΠΎΠ΄Π΄Π΅ΡΠΆΠ°Π½ΠΈΠ΅ ΠΊΠΎΡΠ»Π° ΠΏΡΠΈ Π΅Π³ΠΎ ΡΠ°Π±ΠΎΡΠ΅ΠΉ ΡΠ΅ΠΌΠΏΠ΅ΡΠ°ΡΡΡΠ΅ ΠΏΠΎΡΡΠ΅Π±Π»ΡΠ΅Ρ ΡΠ½Π΅ΡΠ³ΠΈΡ, ΡΠΊΠ²ΠΈΠ²Π°Π»Π΅Π½ΡΠ½ΡΡ ΠΏΠΎΡΠ΅ΡΡΠΌ Π² ΡΠ΅ΠΆΠΈΠΌΠ΅ ΠΎΠΆΠΈΠ΄Π°Π½ΠΈΡ. Π ΡΠ»ΡΡΠ°Π΅ ΡΠΈΡΡΠ΅ΠΌΡ Π³ΠΎΡΡΡΠ΅Π³ΠΎ Π²ΠΎΠ΄ΠΎΡΠ½Π°Π±ΠΆΠ΅Π½ΠΈΡ ΠΈΡΠΏΠΎΠ»ΡΠ·ΠΎΠ²Π°Π½ΠΈΠ΅ ΡΠ½Π΅ΡΠ³ΠΈΠΈ ΠΌΠΎΠΆΠ΅Ρ ΡΠ°ΠΊΠΆΠ΅ Π²ΠΊΠ»ΡΡΠ°ΡΡ ΡΠ°Π±ΠΎΡΡ Π½Π°ΡΠΎΡΠ°.
ΠΠΊΡΠΏΠ»ΡΠ°ΡΠ°ΡΠΈΡ Π½Π΅ΡΠΊΠΎΠ»ΡΠΊΠΈΡ ΠΊΠΎΡΠ΅Π»ΡΠ½ΡΡ
ΠΠ°Π³ΡΡΠ·ΠΊΠ° ΠΊΠΎΡΠ»ΠΎΠ² Π² ΠΊΠΎΠΌΠΌΠ΅ΡΡΠ΅ΡΠΊΠΈΡ Π·Π΄Π°Π½ΠΈΡΡ ΡΠΈΠ»ΡΠ½ΠΎ ΠΌΠ΅Π½ΡΠ΅ΡΡΡ ΠΎΡ Π»Π΅ΡΠ° ΠΊ Π·ΠΈΠΌΠ΅, ΠΎΡ Π΄Π½Ρ ΠΊ Π½ΠΎΡΠΈ ΠΈ ΠΎΡ Π±ΡΠ΄Π½Π΅Π³ΠΎ Π΄Π½Ρ ΠΊ Π²ΡΡ ΠΎΠ΄Π½ΠΎΠΌΡ. Π‘ ΠΎΠ΄Π½ΠΈΠΌ ΠΊΠΎΡΠ»ΠΎΠΌ ΡΡΡΠ΄Π½ΠΎ ΡΡΡΠ΅ΠΊΡΠΈΠ²Π½ΠΎ ΠΎΠ±Π΅ΡΠΏΠ΅ΡΠΈΡΡ ΡΡΠΈ ΠΏΠ΅ΡΠ΅ΠΌΠ΅Π½Π½ΡΠ΅ Π½Π°Π³ΡΡΠ·ΠΊΠΈ. ΠΠΎΠ³Π΄Π° ΠΏΠΎΡΡΠ΅Π±Π½ΠΎΡΡΡ Π² ΠΎΡΠΎΠΏΠ»Π΅Π½ΠΈΠΈ Π·Π΄Π°Π½ΠΈΡ ΠΏΠ°Π΄Π°Π΅Ρ Π½ΠΈΠΆΠ΅ ΠΊΠΎΠ»ΠΈΡΠ΅ΡΡΠ²Π° ΡΠ΅ΠΏΠ»Π°, ΠΏΠΎΠ΄Π°Π²Π°Π΅ΠΌΠΎΠ³ΠΎ ΠΊΠΎΡΠ»ΠΎΠΌ ΠΏΡΠΈ Π΅Π³ΠΎ ΡΠ°ΠΌΠΎΠΉ Π½ΠΈΠ·ΠΊΠΎΠΉ ΠΌΠΎΡΠ½ΠΎΡΡΠΈ, ΠΊΠΎΡΠ΅Π» Π²ΡΠΊΠ»ΡΡΠ°Π΅ΡΡΡ.ΠΠΊΠ»ΡΡΠ΅Π½ΠΈΠ΅ ΠΈ Π²ΡΠΊΠ»ΡΡΠ΅Π½ΠΈΠ΅ ΠΊΠΎΡΠ»Π° ΠΎΡΠ΅Π½Ρ Π½Π΅ΡΡΡΠ΅ΠΊΡΠΈΠ²Π½ΠΎ, ΠΏΠΎΡΠΊΠΎΠ»ΡΠΊΡ ΡΡΡΠ΅ΡΡΠ²ΡΠ΅Ρ ΠΏΡΠΎΠ΄ΡΠ²ΠΊΠ° ΠΏΠ΅ΡΠ΅Π΄ ΡΠΎΠ·ΠΆΠΈΠ³ΠΎΠΌ ΠΈ ΠΏΡΠΎΠ΄ΡΠ²ΠΊΠ° ΠΏΠΎΡΠ»Π΅ ΡΠΎΠ·ΠΆΠΈΠ³Π°, ΠΊΠΎΡΠΎΡΡΠ΅ ΠΎΡΠ²ΠΎΠ΄ΡΡ ΡΠ΅ΠΏΠ»ΠΎ ΠΈΠ· ΠΊΠΎΡΠ»Π° Ρ ΠΊΠ°ΠΆΠ΄ΡΠΌ ΡΠΈΠΊΠ»ΠΎΠΌ. ΠΡΠΎΠΌΠ΅ ΡΠΎΠ³ΠΎ, Π² ΡΠ»ΡΡΠ°Π΅ Π½Π΅ΠΌΠΎΠ΄ΡΠ»ΠΈΡΡΡΡΠ΅Π³ΠΎ ΠΊΠΎΡΠ»Π°, ΡΠΈΠΊΠ»ΠΈΡΠ½ΠΎΡΡΡ Π½Π΅ ΠΏΠΎΠ·Π²ΠΎΠ»ΡΠ΅Ρ ΠΊΠΎΡΠ»Ρ ΡΠ°Π±ΠΎΡΠ°ΡΡ Ρ ΡΠ°ΡΡΠΈΡΠ½ΠΎΠΉ Π½Π°Π³ΡΡΠ·ΠΊΠΎΠΉ ΠΈ ΠΏΠΎΡΡΠΎΡΠ½Π½ΠΎΠΉ ΡΠΊΠΎΡΠΎΡΡΡΡ Π³ΠΎΡΠ΅Π½ΠΈΡ, ΠΊΠΎΠ³Π΄Π° ΡΡΡΠ΅ΠΊΡΠΈΠ²Π½ΠΎΡΡΡ ΡΠ³ΠΎΡΠ°Π½ΠΈΡ Π½Π°Ρ ΠΎΠ΄ΠΈΡΡΡ Π½Π° ΡΠ°ΠΌΠΎΠΌ Π²ΡΡΠΎΠΊΠΎΠΌ ΡΡΠΎΠ²Π½Π΅.
ΠΡΠ»ΠΈ Π½Π° ΠΏΡΠ΅Π΄ΠΏΡΠΈΡΡΠΈΠΈ ΠΈΠΌΠ΅Π΅ΡΡΡ Π½Π΅ΡΠΊΠΎΠ»ΡΠΊΠΎ ΠΊΠΎΡΠ»ΠΎΠ², ΠΌΠΎΠΆΠ½ΠΎ ΡΡΡΠ°Π½ΠΎΠ²ΠΈΡΡ ΠΏΠΎΡΠ»Π΅Π΄ΠΎΠ²Π°ΡΠ΅Π»ΡΠ½ΠΎΡΡΡ ΠΊΠΎΡΠ»ΠΎΠ², ΡΡΠΎΠ±Ρ ΠΈΠ·Π±Π΅ΠΆΠ°ΡΡ ΡΠ°ΡΡΠΎΠΉ ΡΠ°Π±ΠΎΡΡ. ΠΡΠΈ ΠΈΡΠΏΠΎΠ»ΡΠ·ΠΎΠ²Π°Π½ΠΈΠΈ Π½Π΅ΠΌΠΎΠ΄ΡΠ»ΠΈΡΡΡΡΠΈΡ ΠΊΠΎΡΠ»ΠΎΠ² ΠΌΠΎΠΆΠ΅Ρ Π±ΡΡΡ Π»ΡΡΡΠ΅ Π²ΠΊΠ»ΡΡΠΈΡΡ ΠΏΠΎΡΠ»Π΅Π΄ΡΡΡΠΈΠ΅ ΠΊΠΎΡΠ»Ρ ΠΏΠΎΡΠ»Π΅ ΡΠΎΠ³ΠΎ, ΠΊΠ°ΠΊ ΠΎΡΠ½ΠΎΠ²Π½ΠΎΠΉ ΠΊΠΎΡΠ΅Π» Π΄ΠΎΡΡΠΈΠ³Π½Π΅Ρ ΠΏΠΎΠ»Π½ΠΎΠΉ ΠΌΠΎΡΠ½ΠΎΡΡΠΈ, Π° Π½Π΅ ΡΠΈΠΊΠ»ΠΈΡΠ΅ΡΠΊΠΈ Π²ΠΊΠ»ΡΡΠ°ΡΡ ΠΈ Π²ΡΠΊΠ»ΡΡΠ°ΡΡ Π½Π΅ΡΠΊΠΎΠ»ΡΠΊΠΎ ΠΊΠΎΡΠ»ΠΎΠ² Π΄Π»Ρ ΡΠ΄ΠΎΠ²Π»Π΅ΡΠ²ΠΎΡΠ΅Π½ΠΈΡ Π½Π°Π³ΡΡΠ·ΠΊΠΈ.Π‘ Π΄ΡΡΠ³ΠΎΠΉ ΡΡΠΎΡΠΎΠ½Ρ, Ρ ΠΌΠΎΠ΄ΡΠ»ΠΈΡΡΡΡΠΈΠΌΠΈ ΠΊΠΎΡΠ»Π°ΠΌΠΈ ΠΠΠ ΠΊΠΎΡΠ»Π° ΡΠ²Π΅Π»ΠΈΡΠΈΠ²Π°Π΅ΡΡΡ Π² ΡΡΠ»ΠΎΠ²ΠΈΡΡ ΡΠ°ΡΡΠΈΡΠ½ΠΎΠΉ Π½Π°Π³ΡΡΠ·ΠΊΠΈ. ΠΠΎΡΡΠΎΠΌΡ ΠΌΠΎΠΆΠ΅Ρ Π±ΡΡΡ Π²ΡΠ³ΠΎΠ΄Π½Π΅Π΅ ΠΈΡΠΏΠΎΠ»ΡΠ·ΠΎΠ²Π°ΡΡ Π½Π΅ΡΠΊΠΎΠ»ΡΠΊΠΎ ΠΊΠΎΡΠ»ΠΎΠ² ΠΎΠ΄Π½ΠΎΠ²ΡΠ΅ΠΌΠ΅Π½Π½ΠΎ Π² ΡΡΠ»ΠΎΠ²ΠΈΡΡ ΡΠ°ΡΡΠΈΡΠ½ΠΎΠΉ Π½Π°Π³ΡΡΠ·ΠΊΠΈ, Π° Π½Π΅ ΠΎΠ΄ΠΈΠ½ ΠΊΠΎΡΠ΅Π» Π½Π° 100% ΠΌΠΎΡΠ½ΠΎΡΡΠΈ. ΠΠ° ΡΠΈΡΡΠ½ΠΊΠ΅ 7 Π½ΠΈΠΆΠ΅ ΠΏΠΎΠΊΠ°Π·Π°Π½Π° Π²Π·Π°ΠΈΠΌΠΎΡΠ²ΡΠ·Ρ ΠΌΠ΅ΠΆΠ΄Ρ ΠΈΠ½ΡΠ΅Π½ΡΠΈΠ²Π½ΠΎΡΡΡΡ Π³ΠΎΡΠ΅Π½ΠΈΡ ΠΈ ΡΡΡΠ΅ΠΊΡΠΈΠ²Π½ΠΎΡΡΡΡ Π΄Π»Ρ ΠΊΠΎΡΠ»Π° Ρ Π²ΠΎΠ·ΠΌΠΎΠΆΠ½ΠΎΡΡΡΡ ΡΠ΅Π³ΡΠ»ΠΈΡΠΎΠ²Π°Π½ΠΈΡ ΠΊΠ°ΠΊ ΡΠ°ΡΡ ΠΎΠ΄Π° Π²ΠΎΠ·Π΄ΡΡ Π°, ΡΠ°ΠΊ ΠΈ ΠΏΠΎΠ΄Π°ΡΠΈ ΡΠΎΠΏΠ»ΠΈΠ²Π°.
Π ΠΈΡΡΠ½ΠΎΠΊ 7: ΠΠΠ ΠΊΠ°ΠΊ ΡΡΠ½ΠΊΡΠΈΡ ΡΠ°ΡΡ ΠΎΠ΄Π° ΡΠΎΠΏΠ»ΠΈΠ²Π° ΠΈ Π²ΠΎΠ·Π΄ΡΡ Π° Π΄Π»Ρ ΠΌΠΎΠ΄ΡΠ»ΠΈΡΡΡΡΠΈΡ ΠΊΠΎΡΠ»ΠΎΠ²
ΠΠ°ΠΊΠΎΠ½Π΅Ρ, Π°Π²ΡΠΎΠΌΠ°ΡΠΈΡΠ΅ΡΠΊΠΎΠ΅ ΠΏΠ΅ΡΠ΅ΠΊΠ»ΡΡΠ΅Π½ΠΈΠ΅ ΠΊΠΎΡΠ»ΠΎΠ² Π½Π΅ΠΎΠ±Ρ ΠΎΠ΄ΠΈΠΌΠΎ Π΄Π»Ρ ΡΡΡΠ΅ΠΊΡΠΈΠ²Π½ΠΎΠΉ ΡΠ°Π±ΠΎΡΡ.ΠΠΎΠ³Π΄Π° Π½Π°Π³ΡΡΠ·ΠΊΠ° Π½Π° Π·Π΄Π°Π½ΠΈΠ΅ ΡΠ½ΠΈΠΆΠ°Π΅ΡΡΡ Π² Π½ΠΎΡΠ½ΠΎΠ΅ Π²ΡΠ΅ΠΌΡ ΠΈ Π² Π²ΡΡ ΠΎΠ΄Π½ΡΠ΅ Π΄Π½ΠΈ, Π²Π΅ΡΠΎΡΡΠ½ΠΎ, Π±ΡΠ΄Π΅Ρ ΠΏΡΠΎΠΈΡΡ ΠΎΠ΄ΠΈΡΡ Π±ΠΎΠ»Π΅Π΅ ΡΠ°ΡΡΠ°Ρ ΡΠ°Π±ΠΎΡΠ° ΠΊΠΎΡΠ»Π°, Π΅ΡΠ»ΠΈ Π½ΠΈΠΊΡΠΎ Π½Π΅ ΡΠΌΠΎΠΆΠ΅Ρ Π²ΡΠΊΠ»ΡΡΠΈΡΡ ΠΊΠΎΡΠ»Ρ ΠΏΠΎ ΠΌΠ΅ΡΠ΅ Π½Π΅ΠΎΠ±Ρ ΠΎΠ΄ΠΈΠΌΠΎΡΡΠΈ.
ΠΡΠ»ΠΈ Π½Π° Π²Π°ΡΠ΅ΠΌ ΠΏΡΠ΅Π΄ΠΏΡΠΈΡΡΠΈΠΈ Π½Π΅ΡΠΊΠΎΠ»ΡΠΊΠΎ ΠΊΠΎΡΠ»ΠΎΠ², Π²Ρ Π΄ΠΎΠ»ΠΆΠ½Ρ ΠΎΡΠ΅Π½ΠΈΡΡ, Π΄Π΅ΠΉΡΡΠ²ΠΈΡΠ΅Π»ΡΠ½ΠΎ Π»ΠΈ Π½Π΅ΠΎΠ±Ρ ΠΎΠ΄ΠΈΠΌΠΎ Π΄Π΅ΡΠΆΠ°ΡΡ ΠΊΠ°ΠΊΠΈΠ΅-Π»ΠΈΠ±ΠΎ ΠΊΠΎΡΠ»Ρ Π² ΡΠ΅ΠΆΠΈΠΌΠ΅ ΠΎΠΆΠΈΠ΄Π°Π½ΠΈΡ (ΠΏΠΎ Π΄Π°Π²Π»Π΅Π½ΠΈΡ ΠΈΠ»ΠΈ ΡΠ΅ΠΌΠΏΠ΅ΡΠ°ΡΡΡΠ΅), ΠΏΠΎΡΠΊΠΎΠ»ΡΠΊΡ ΡΡΠΎ ΠΏΡΠΈΠ²ΠΎΠ΄ΠΈΡ ΠΊ ΡΠ½ΠΈΠΆΠ΅Π½ΠΈΡ ΡΠ½Π΅ΡΠ³ΠΈΠΈ. Π Π΅Π·Π΅ΡΠ²Π½ΡΠΉ ΠΊΠΎΡΠ΅Π» Π±ΡΠ΄Π΅Ρ Π½Π΅ ΡΠΎΠ»ΡΠΊΠΎ ΡΠΈΠΊΠ»ΠΈΡΠ΅ΡΠΊΠΈ Π²ΠΊΠ»ΡΡΠ°ΡΡΡΡ ΠΈ Π²ΡΠΊΠ»ΡΡΠ°ΡΡΡΡ, Π½ΠΎ ΠΈ ΡΠ΅ΡΡΡΡ ΡΠ΅ΠΏΠ»ΠΎ Π² ΠΎΠΊΡΡΠΆΠ°ΡΡΡΡ ΡΡΠ΅Π΄Ρ ΠΈΠ·-Π·Π° ΠΏΠΎΡΠ΅ΡΡ Π½Π° ΠΈΠ·Π»ΡΡΠ΅Π½ΠΈΠ΅, ΠΊΠΎΡΠΎΡΡΠ΅ Π·Π½Π°ΡΠΈΡΠ΅Π»ΡΠ½ΠΎ ΡΠ²Π΅Π»ΠΈΡΠΈΠ²Π°ΡΡΡΡ Π² ΠΏΡΠΎΡΠ΅Π½ΡΠ°Ρ ΠΎΡ ΠΌΠΎΡΠ½ΠΎΡΡΠΈ ΠΊΠΎΡΠ»Π° ΠΏΡΠΈ ΠΏΠΎΠ½ΠΈΠΆΠ΅Π½Π½ΠΎΠΉ ΠΌΠΎΡΠ½ΠΎΡΡΠΈ ΡΠΆΠΈΠ³Π°Π½ΠΈΡ.ΠΡΠΈ Π½ΠΈΠ·ΠΊΠΈΡ ΡΠΊΠΎΡΠΎΡΡΡΡ Π³ΠΎΡΠ΅Π½ΠΈΡ, Π½Π°ΠΏΡΠΈΠΌΠ΅Ρ, ΠΊΠΎΠ³Π΄Π° ΠΊΠΎΡΠ΅Π» Π½Π°Ρ ΠΎΠ΄ΠΈΡΡΡ Π² ΡΠ΅ΠΆΠΈΠΌΠ΅ ΠΎΠΆΠΈΠ΄Π°Π½ΠΈΡ, ΠΏΠΎΡΠ΅ΡΡ ΡΡΡΠ΅ΠΊΡΠΈΠ²Π½ΠΎΡΡΠΈ ΠΌΠΎΠΆΠ΅Ρ Π΄ΠΎΡΡΠΈΠ³Π°ΡΡ 15% (7). ΠΠ°Π»ΠΈΡΠΈΠ΅ ΡΠ΅Π·Π΅ΡΠ²Π½ΠΎΠ³ΠΎ ΠΊΠΎΡΠ»Π° ΠΏΠΎΠ·Π²ΠΎΠ»ΠΈΡ Π±ΡΡΡΡΠΎ Π²ΠΎΡΡΡΠ°Π½ΠΎΠ²ΠΈΡΡ Π΅Π³ΠΎ Π² ΡΠ»ΡΡΠ°Π΅ Π²ΡΡ ΠΎΠ΄Π° ΠΈΠ· ΡΡΡΠΎΡ Π²Π΅Π΄ΡΡΠ΅Π³ΠΎ ΠΊΠΎΡΠ»Π°, Π½ΠΎ ΡΡΠΎ Π½Π΅ΠΎΠ±Ρ ΠΎΠ΄ΠΈΠΌΠΎ ΡΠΎΠΏΠΎΡΡΠ°Π²ΠΈΡΡ Ρ ΡΡΠΈΠΌ Π±ΠΎΠ»ΡΡΠΈΠΌ ΡΡΡΠ°ΡΠΎΠΌ Π·Π° ΡΠ½Π΅ΡΠ³ΠΈΡ. ΠΡΠ»ΠΈ ΡΠ΅Π·Π΅ΡΠ²Π½ΡΠΉ ΠΊΠΎΡΠ΅Π» Π½Π΅ ΠΊΡΠΈΡΠΈΡΠ΅Π½ Π΄Π»Ρ Π²Π°ΡΠ΅ΠΉ ΡΠ°Π±ΠΎΡΡ, ΠΈΠ»ΠΈ Π΅ΡΠ»ΠΈ ΠΏΠΎΡΡΠ΅Π±Π½ΠΎΡΡΡ Π² ΡΠ΅Π·Π΅ΡΠ²Π½ΠΎΠΌ ΠΊΠΎΡΠ»Π΅ Π½ΠΎΡΠΈΡ ΡΠ΅Π·ΠΎΠ½Π½ΡΠΉ Ρ Π°ΡΠ°ΠΊΡΠ΅Ρ, Π²Π°ΠΌ ΡΠ»Π΅Π΄ΡΠ΅Ρ ΡΠ°ΡΡΠΌΠΎΡΡΠ΅ΡΡ Π²ΠΎΠ·ΠΌΠΎΠΆΠ½ΠΎΡΡΡ ΠΎΡΠΊΠ»ΡΡΠ΅Π½ΠΈΡ Π»ΡΠ±ΡΡ Π½Π΅Π½ΡΠΆΠ½ΡΡ ΠΊΠΎΡΠ»ΠΎΠ², ΡΡΠΎΠ±Ρ ΠΏΡΠ΅Π΄ΠΎΡΠ²ΡΠ°ΡΠΈΡΡ ΡΡΠΈ ΠΏΠΎΡΠ΅ΡΠΈ ΡΠ½Π΅ΡΠ³ΠΈΠΈ.
ΠΠΎΡΠ»Π΅Π΄ΠΎΠ²Π°ΡΠ΅Π»ΡΠ½ΠΎΡΡΡ ΡΠΏΡΠ°Π²Π»Π΅Π½ΠΈΡ Π±Π»ΠΎΠΊΠΈΡΠΎΠ²ΠΊΠΎΠΉ ΠΊΠΎΡΠ»Π° Π°Π³ΡΠ΅Π³Π°ΡΠ°
ΠΠΊΠ»ΡΡΠ΅Π½ΠΈΠ΅ Π±Π»ΠΎΠΊΠΈΡΠΎΠ²ΠΊΠΈ ΠΊΠΎΡΠ»Π° Π² ΠΏΠΎΡΠ»Π΅Π΄ΠΎΠ²Π°ΡΠ΅Π»ΡΠ½ΠΎΡΡΡ ΡΠ°Π±ΠΎΡΡ ΡΠΈΡΡΠ΅ΠΌΡ HVAC Π²Π°ΠΆΠ½ΠΎ Π΄Π»Ρ Π΄ΠΎΡΡΠΈΠΆΠ΅Π½ΠΈΡ ΡΠ½Π΅ΡΠ³ΠΎΡΡΡΠ΅ΠΊΡΠΈΠ²Π½ΠΎΡΡΠΈ.ΠΡΠΈ ΠΎΠ±ΡΡΠ½ΠΎΠΌ ΠΏΡΠΈΠΌΠ΅Π½Π΅Π½ΠΈΠΈ ΡΠΈΡΡΠ΅ΠΌ VAV Π² ΠΊΠΎΠΌΠΌΠ΅ΡΡΠ΅ΡΠΊΠΈΡ Π·Π΄Π°Π½ΠΈΡΡ ΡΠ΅Π³ΠΎΠ΄Π½Ρ ΠΎΠ΄Π½ΠΎΠ²ΡΠ΅ΠΌΠ΅Π½Π½ΠΎΠ΅ Π½Π°Π³ΡΠ΅Π²Π°Π½ΠΈΠ΅ ΠΈ ΠΎΡ Π»Π°ΠΆΠ΄Π΅Π½ΠΈΠ΅, Π° ΡΠ°ΠΊΠΆΠ΅ ΡΡΠ΅Π·ΠΌΠ΅ΡΠ½ΡΠΉ ΠΏΠΎΠ²ΡΠΎΡΠ½ΡΠΉ Π½Π°Π³ΡΠ΅Π² ΠΏΠ΅ΡΠ²ΠΈΡΠ½ΠΎΠ³ΠΎ Π²ΠΎΠ·Π΄ΡΡ Π° ΡΠ°ΡΡΠΎ ΠΌΠΎΠ³ΡΡ ΠΎΡΡΠ°Π²Π°ΡΡΡΡ Π½Π΅Π·Π°ΠΌΠ΅ΡΠ΅Π½Π½ΡΠΌΠΈ. ΠΠ»ΠΎΠΊΠΈΡΠΎΠ²ΠΊΠ° ΠΊΠΎΡΠ»Π° Π½Π° ΠΎΡΠ½ΠΎΠ²Π΅ ΡΠ΅ΠΌΠΏΠ΅ΡΠ°ΡΡΡΡ Π½Π°ΡΡΠΆΠ½ΠΎΠ³ΠΎ Π²ΠΎΠ·Π΄ΡΡ Π°, Π½Π°ΠΏΡΠΈΠΌΠ΅Ρ, ΠΊΠΎΠ³Π΄Π° ΡΠ΅ΠΌΠΏΠ΅ΡΠ°ΡΡΡΠ° Π½Π°ΡΡΠΆΠ½ΠΎΠ³ΠΎ Π²ΠΎΠ·Π΄ΡΡ Π° Π²ΡΡΠ΅ 65 Β° F, ΡΠ²Π»ΡΠ΅ΡΡΡ ΡΡΡΠ΅ΠΊΡΠΈΠ²Π½ΡΠΌ ΡΠΏΠΎΡΠΎΠ±ΠΎΠΌ ΠΏΡΠ΅Π΄ΠΎΡΠ²ΡΠ°ΡΠ΅Π½ΠΈΡ ΡΡΠΈΡ ΡΡΠ»ΠΎΠ²ΠΈΠΉ.
ΠΠΎΠ½Π΄Π΅Π½ΡΠ°ΡΠΈΠΎΠ½Π½ΡΠ΅ ΠΊΠΎΡΠ»Ρ
ΠΠ°ΠΊ ΠΊΠΎΠ½ΡΡΡΡΠΊΡΠΈΡ ΡΠΈΡΡΠ΅ΠΌΡ, ΡΠ°ΠΊ ΠΈ ΡΡΠ»ΠΎΠ²ΠΈΡ ΡΠΊΡΠΏΠ»ΡΠ°ΡΠ°ΡΠΈΠΈ ΠΈΠΌΠ΅ΡΡ ΡΠ΅ΡΠ°ΡΡΠ΅Π΅ Π·Π½Π°ΡΠ΅Π½ΠΈΠ΅ Π΄Π»Ρ ΡΡΠΏΠ΅ΡΠ½ΠΎΠΉ ΡΠ°Π±ΠΎΡΡ ΠΈ ΠΏΡΠΎΠΈΠ·Π²ΠΎΠ΄ΠΈΡΠ΅Π»ΡΠ½ΠΎΡΡΠΈ ΠΊΠΎΠ½Π΄Π΅Π½ΡΠ°ΡΠΈΠΎΠ½Π½ΠΎΠ³ΠΎ ΠΊΠΎΡΠ»Π°.Π’Π΅ΠΌΠΏΠ΅ΡΠ°ΡΡΡΠ° ΠΎΠ±ΡΠ°ΡΠ½ΠΎΠΉ Π²ΠΎΠ΄Ρ Π½ΠΈΠΆΠ΅ 130oF ΠΎΠ±ΡΡΠ½ΠΎ ΡΡΠ΅Π±ΡΠ΅ΡΡΡ Π΄Π»Ρ ΠΏΠΎΠ»ΡΡΠ΅Π½ΠΈΡ Π½ΠΎΠΌΠΈΠ½Π°Π»ΡΠ½ΠΎΠΉ ΡΡΡΠ΅ΠΊΡΠΈΠ²Π½ΠΎΡΡΠΈ ΠΊΠΎΠ½Π΄Π΅Π½ΡΠ°ΡΠΈΠΎΠ½Π½ΠΎΠ³ΠΎ ΠΊΠΎΡΠ»Π°. Π’Π΅ΠΌΠΏΠ΅ΡΠ°ΡΡΡΠ° ΠΎΠ±ΠΎΡΠΎΡΠ½ΠΎΠΉ Π²ΠΎΠ΄Ρ Π²ΡΡΠ΅ 130oF ΠΏΡΠ΅Π΄ΠΎΡΠ²ΡΠ°ΡΠ°Π΅Ρ ΠΊΠΎΠ½Π΄Π΅Π½ΡΠ°ΡΠΈΡ Π΄ΡΠΌΠΎΠ²ΡΡ Π³Π°Π·ΠΎΠ² ΠΈ ΠΏΡΠΈΠ²ΠΎΠ΄ΠΈΡ ΠΊ ΡΠΎΠΌΡ, ΡΡΠΎ ΠΊΠΎΡΠ΅Π» ΡΠ°Π±ΠΎΡΠ°Π΅Ρ Π½Π΅ Π±ΠΎΠ»Π΅Π΅ ΡΡΡΠ΅ΠΊΡΠΈΠ²Π½ΠΎ, ΡΠ΅ΠΌ ΡΡΠ°Π΄ΠΈΡΠΈΠΎΠ½Π½ΡΠΉ ΠΊΠΎΡΠ΅Π».
Π ΠΈΡΡΠ½ΠΎΠΊ 8: ΠΠ»ΠΈΡΠ½ΠΈΠ΅ ΡΠ΅ΠΌΠΏΠ΅ΡΠ°ΡΡΡΡ ΠΎΠ±ΠΎΡΠΎΡΠ½ΠΎΠΉ Π²ΠΎΠ΄Ρ Π½Π° ΠΠΠ ΠΊΠΎΠ½Π΄Π΅Π½ΡΠ°ΡΠΈΠΎΠ½Π½ΡΡ ΠΊΠΎΡΠ»ΠΎΠ²
ΠΠΊΠΎΠ½ΠΎΠΌΠ°ΠΉΠ·Π΅ΡΡ Π΄ΡΠΌΠΎΠ²ΡΡ
Π³Π°Π·ΠΎΠ²
ΠΠΊΠΎΠ½ΠΎΠΌΠ°ΠΉΠ·Π΅ΡΡ Π΄ΡΠΌΠΎΠ²ΡΡ Π³Π°Π·ΠΎΠ² ΠΏΡΠ΅Π΄Π»Π°Π³Π°ΡΡ Π½Π°ΠΈΠ»ΡΡΡΠΈΠ΅ Π²ΠΎΠ·ΠΌΠΎΠΆΠ½ΠΎΡΡΠΈ Π΄Π»Ρ ΡΠ΅ΠΊΡΠΏΠ΅ΡΠ°ΡΠΈΠΈ ΡΠ΅ΠΏΠ»Π° (3).ΠΠΎ ΡΡΡΠΈ, ΡΡΠΎ ΡΠ΅ΠΏΠ»ΠΎΠΎΠ±ΠΌΠ΅Π½Π½ΠΈΠΊΠΈ Π² Π²ΡΡ Π»ΠΎΠΏΠ΅ ΠΊΠΎΡΠ»Π°, ΠΊΠΎΡΠΎΡΡΠ΅ ΠΏΠ΅ΡΠ΅Π΄Π°ΡΡ ΡΠ΅ΠΏΠ»ΠΎ ΠΎΡ ΡΠΎΠΏΠΎΡΠ½ΠΎΠ³ΠΎ Π³Π°Π·Π° Π»ΠΈΠ±ΠΎ ΠΏΠΈΡΠ°ΡΠ΅Π»ΡΠ½ΠΎΠΉ Π²ΠΎΠ΄Π΅ ΠΊΠΎΡΠ»Π°, Π»ΠΈΠ±ΠΎ Π²ΠΎΠ·Π΄ΡΡ Ρ Π΄Π»Ρ Π³ΠΎΡΠ΅Π½ΠΈΡ. ΠΠ°ΠΆΠ΅ Ρ ΡΡΡΠ΅ΠΊΡΠΈΠ²Π½ΡΠΌΠΈ ΠΊΠΎΡΠ»Π°ΠΌΠΈ, ΠΊΠΎΡΠΎΡΡΠ΅ ΡΠ°Π±ΠΎΡΠ°ΡΡ Ρ ΠΎΡΠ½ΠΎΡΠΈΡΠ΅Π»ΡΠ½ΠΎ Π½ΠΈΠ·ΠΊΠΎΠΉ ΡΠ΅ΠΌΠΏΠ΅ΡΠ°ΡΡΡΠΎΠΉ Π΄ΡΠΌΠΎΠ²ΡΡ Π³Π°Π·ΠΎΠ², Π΅ΡΡΡ Π΄ΠΎΡΡΠ°ΡΠΎΡΠ½ΠΎ ΠΌΠ΅ΡΡΠ° Π΄Π»Ρ ΡΠ΅ΠΊΡΠΏΠ΅ΡΠ°ΡΠΈΠΈ ΡΠ°ΡΡΠΈ ΡΠ΅ΠΏΠ»Π° Π΄ΡΠΌΠΎΠ²ΡΡ Π³Π°Π·ΠΎΠ², ΠΊΠΎΡΠΎΡΠΎΠ΅ Π² ΠΏΡΠΎΡΠΈΠ²Π½ΠΎΠΌ ΡΠ»ΡΡΠ°Π΅ ΡΡΠ»ΠΎ Π±Ρ Π² Π΄ΡΠΌΠΎΠ²ΡΡ ΡΡΡΠ±Ρ. ΠΠΊΠΎΠ½ΠΎΠΌΠ°ΠΉΠ·Π΅ΡΡ ΠΎΠ±ΡΡΠ½ΠΎ ΠΏΠΎΠ²ΡΡΠ°ΡΡ ΠΎΠ±ΡΠΈΠΉ ΠΠΠ ΠΊΠΎΡΠ»Π° Π½Π° ΡΡΠΈ-ΡΠ΅ΡΡΡΠ΅ ΠΏΡΠΎΡΠ΅Π½ΡΠ° (3).
ΠΡΡΡΠΈΠ΅ ΠΏΡΠ°ΠΊΡΠΈΠΊΠΈ ΠΎΠ±ΡΠ»ΡΠΆΠΈΠ²Π°Π½ΠΈΡ
ΠΠΎΠ΄Π΄Π΅ΡΠΆΠΈΠ²Π°ΠΉΡΠ΅ Π±ΠΎΠΉΠ»Π΅Ρ Π² ΡΠΈΡΡΠΎΡΠ΅
ΠΠ°ΠΊ ΡΠΏΠΎΠΌΠΈΠ½Π°Π»ΠΎΡΡ ΡΠ°Π½Π΅Π΅, Π»ΡΠ±ΡΠ΅ ΠΎΡΡΠ°ΡΠΊΠΈ, ΡΠ°ΠΊΠΈΠ΅ ΠΊΠ°ΠΊ ΡΠ°ΠΆΠ° ΠΈΠ»ΠΈ Π½Π°ΠΊΠΈΠΏΡ, ΠΊΠΎΡΠΎΡΡΠ΅ ΠΏΠΎΠΊΡΡΠ²Π°ΡΡ ΡΠ΅ΠΏΠ»ΠΎΠΏΠ΅ΡΠ΅Π΄Π°ΡΡΠΈΠ΅ ΠΏΠΎΠ²Π΅ΡΡ Π½ΠΎΡΡΠΈ ΠΊΠΎΡΠ»Π°, ΡΠ½ΠΈΠ·ΡΡ Π΅Π³ΠΎ ΡΡΡΠ΅ΠΊΡΠΈΠ²Π½ΠΎΡΡΡ, Π° ΡΠ°ΠΊΠΆΠ΅ ΡΠ²Π΅Π»ΠΈΡΠ°Ρ Π²Π΅ΡΠΎΡΡΠ½ΠΎΡΡΡ ΠΎΡΠΊΠ°Π·Π° ΠΎΠ±ΠΎΡΡΠ΄ΠΎΠ²Π°Π½ΠΈΡ.ΠΡΠΈΡΡΠΊΠ° ΡΡΠΎΠΉ ΠΏΠΎΠ²Π΅ΡΡ Π½ΠΎΡΡΠΈ Π² ΡΠΎΠΎΡΠ²Π΅ΡΡΡΠ²ΠΈΠΈ Ρ ΡΠ΅ΠΊΠΎΠΌΠ΅Π½Π΄Π°ΡΠΈΡΠΌΠΈ ΠΏΡΠΎΠΈΠ·Π²ΠΎΠ΄ΠΈΡΠ΅Π»Ρ Π²Π°ΠΆΠ½Π° Π΄Π»Ρ ΠΏΠΎΠ΄Π΄Π΅ΡΠΆΠ°Π½ΠΈΡ ΠΎΠΏΡΠΈΠΌΠ°Π»ΡΠ½ΠΎΠΉ ΠΏΡΠΎΠΈΠ·Π²ΠΎΠ΄ΠΈΡΠ΅Π»ΡΠ½ΠΎΡΡΠΈ ΠΊΠΎΡΠ»Π° ΠΈ ΡΡΠΎΠΊΠ° ΡΠ»ΡΠΆΠ±Ρ ΠΎΠ±ΠΎΡΡΠ΄ΠΎΠ²Π°Π½ΠΈΡ. ΠΡΡΠ°ΡΠΊΠΈ, ΠΏΠΎΠΊΡΡΠ²Π°ΡΡΠΈΠ΅ ΡΡΡΠ±Ρ ΠΊΠΎΡΠ»Π°, Π±ΡΠ΄ΡΡ ΠΌΠ΅ΡΠ°ΡΡ ΠΏΠ΅ΡΠ΅Π΄Π°ΡΠ΅ ΡΠ΅ΠΏΠ»Π° ΠΈ ΠΏΠΎΠ²ΡΡΠ°ΡΡ ΡΠ΅ΠΌΠΏΠ΅ΡΠ°ΡΡΡΡ Π΄ΡΠΌΠΎΠ²ΡΡ Π³Π°Π·ΠΎΠ². ΠΡΠ»ΠΈ ΠΏΡΠΎΠΈΡΡ ΠΎΠ΄ΠΈΡ Π½Π΅ΠΏΠΎΠ»Π½ΠΎΠ΅ ΡΠ³ΠΎΡΠ°Π½ΠΈΠ΅, ΠΎΠ±ΡΠ°Π·ΠΎΠ²Π°Π²ΡΠ°ΡΡΡ ΡΠ°ΠΆΠ° Π½Π°ΠΊΠ°ΠΏΠ»ΠΈΠ²Π°Π΅ΡΡΡ Π½Π° ΡΡΠΎΡΠΎΠ½Π΅ Π³ΠΎΡΠ΅Π½ΠΈΡ ΡΡΡΠ±. Π’ΠΎΡΠ½ΠΎ ΡΠ°ΠΊ ΠΆΠ΅ Π½Π΅ΠΊΠ°ΡΠ΅ΡΡΠ²Π΅Π½Π½Π°Ρ ΠΎΠ±ΡΠ°Π±ΠΎΡΠΊΠ° Π²ΠΎΠ΄Ρ ΠΌΠΎΠΆΠ΅Ρ ΠΏΡΠΈΠ²Π΅ΡΡΠΈ ΠΊ Π½Π°ΠΊΠΎΠΏΠ»Π΅Π½ΠΈΡ Π½Π°ΠΊΠΈΠΏΠΈ Π½Π° Π²ΠΎΠ΄ΡΠ½ΠΎΠΉ ΡΡΠΎΡΠΎΠ½Π΅ ΡΡΡΠ±. Π‘Π»ΠΎΠΉ ΡΠ°ΠΆΠΈ ΠΈΠ»ΠΈ Π½Π°ΠΊΠΈΠΏΠΈ Π²ΡΠ΅Π³ΠΎ 0.Π’ΠΎΠ»ΡΠΈΠ½Π° 03 Π΄ΡΠΉΠΌΠΎΠ² ΠΌΠΎΠΆΠ΅Ρ ΡΠ½ΠΈΠ·ΠΈΡΡ ΡΠ΅ΠΏΠ»ΠΎΠΏΠ΅ΡΠ΅Π΄Π°ΡΡ Π½Π° 9,5%. Π‘Π»ΠΎΠΉ ΡΠΎΠ»ΡΠΈΠ½ΠΎΠΉ 0,18 Π΄ΡΠΉΠΌΠ° ΠΌΠΎΠΆΠ΅Ρ ΡΠ½ΠΈΠ·ΠΈΡΡ ΡΠ΅ΠΏΠ»ΠΎΠΏΠ΅ΡΠ΅Π΄Π°ΡΡ Π½Π° 69%. (3).
ΠΠ»Π°Π½ Ρ ΠΈΠΌΠΈΡΠ΅ΡΠΊΠΎΠΉ ΠΎΡΠΈΡΡΠΊΠΈ Π²ΠΎΠ΄Ρ
Π₯ΠΎΡΠΎΡΠ°Ρ Ρ ΠΈΠΌΠΈΡΠ΅ΡΠΊΠ°Ρ ΠΎΡΠΈΡΡΠΊΠ° ΠΊΠΎΡΠ»ΠΎΠ²ΠΎΠΉ Π²ΠΎΠ΄Ρ Π½Π΅ΠΎΠ±Ρ ΠΎΠ΄ΠΈΠΌΠ° Π΄Π»Ρ ΠΏΠΎΠ΄Π΄Π΅ΡΠΆΠ°Π½ΠΈΡ ΡΡΡΠ΅ΠΊΡΠΈΠ²Π½ΠΎΠΉ ΡΠ°Π±ΠΎΡΡ. ΠΠ°ΠΆΠ΄ΡΠΉ ΠΏΠ»Π°Π½ Ρ ΠΈΠΌΠΈΡΠ΅ΡΠΊΠΎΠΉ ΠΎΠ±ΡΠ°Π±ΠΎΡΠΊΠΈ Π΄ΠΎΠ»ΠΆΠ΅Π½ Π±ΡΡΡ ΠΈΠ½Π΄ΠΈΠ²ΠΈΠ΄ΡΠ°Π»ΠΈΠ·ΠΈΡΠΎΠ²Π°Π½ Π½Π° ΠΎΡΠ½ΠΎΠ²Π΅ ΡΠ°ΡΡΠ²ΠΎΡΠ΅Π½Π½ΡΡ ΠΌΠΈΠ½Π΅ΡΠ°Π»ΠΎΠ² Π² ΠΏΠΎΠ΄ΠΏΠΈΡΠΎΡΠ½ΠΎΠΉ Π²ΠΎΠ΄Π΅, ΠΏΡΠΎΡΠ΅Π½ΡΠ½ΠΎΠ³ΠΎ ΡΠΎΠ΄Π΅ΡΠΆΠ°Π½ΠΈΡ Π²ΠΎΠ·Π²ΡΠ°ΡΠ΅Π½Π½ΠΎΠ³ΠΎ ΠΊΠΎΠ½Π΄Π΅Π½ΡΠ°ΡΠ° ΠΈ Π½Π°Π»ΠΈΡΠΈΡ ΠΈΠ»ΠΈ ΠΎΡΡΡΡΡΡΠ²ΠΈΡ Π΄Π΅Π°ΡΡΠ°ΡΠΎΡΠ°. Π Π°ΡΡΠ²ΠΎΡΠ΅Π½Π½ΡΠ΅ ΡΠ²Π΅ΡΠ΄ΡΠ΅ Π²Π΅ΡΠ΅ΡΡΠ²Π° Π² ΠΊΠΎΡΠ»ΠΎΠ²ΠΎΠΉ Π²ΠΎΠ΄Π΅ ΠΈ ΡΡΠΎΠ²Π΅Π½Ρ Ρ ΠΈΠΌΠΈΠΊΠ°ΡΠΎΠ² Π΄Π»Ρ ΠΎΠ±ΡΠ°Π±ΠΎΡΠΊΠΈ ΡΠ»Π΅Π΄ΡΠ΅Ρ ΠΏΡΠΎΠ²Π΅ΡΡΡΡ Π΅ΠΆΠ΅Π΄Π½Π΅Π²Π½ΠΎ Π½Π° Π½Π΅Π±ΠΎΠ»ΡΡΠΈΡ ΡΡΡΠ°Π½ΠΎΠ²ΠΊΠ°Ρ Π½ΠΈΠ·ΠΊΠΎΠ³ΠΎ Π΄Π°Π²Π»Π΅Π½ΠΈΡ ΠΈ Π΅ΠΆΠ΅ΡΠ°ΡΠ½ΠΎ Π½Π° Π±ΠΎΠ»Π΅Π΅ ΠΊΡΡΠΏΠ½ΡΡ ΡΡΡΠ°Π½ΠΎΠ²ΠΊΠ°Ρ Π²ΡΡΠΎΠΊΠΎΠ³ΠΎ Π΄Π°Π²Π»Π΅Π½ΠΈΡ.ΠΡΠΈΠ±ΠΎΡΡ ΡΠ»Π΅Π΄ΡΠ΅Ρ ΠΊΠ°Π»ΠΈΠ±ΡΠΎΠ²Π°ΡΡ Π΅ΠΆΠ΅ΠΌΠ΅ΡΡΡΠ½ΠΎ. ΠΠΆΠ΅Π³ΠΎΠ΄Π½ΡΠ΅ ΠΏΡΠΎΠ²Π΅ΡΠΊΠΈ ΠΊΠΎΡΠ»ΠΎΠ² Π΄ΠΎΠ»ΠΆΠ½Ρ Π²ΠΊΠ»ΡΡΠ°ΡΡ ΡΡΠ°ΡΠ΅Π»ΡΠ½ΡΠΉ ΠΎΡΠΌΠΎΡΡ ΠΏΠΎΠ²Π΅ΡΡ Π½ΠΎΡΡΠ΅ΠΉ ΡΠΎ ΡΡΠΎΡΠΎΠ½Ρ Π²ΠΎΠ΄Ρ Π½Π° Π½Π°Π»ΠΈΡΠΈΠ΅ ΠΎΡΠ»ΠΎΠΆΠ΅Π½ΠΈΠΉ ΠΈ ΠΊΠΎΡΡΠΎΠ·ΠΈΠΈ. ΠΠ°ΠΆΠ΅ ΡΠΎΠ½ΠΊΠΈΠΉ ΡΠ»ΠΎΠΉ Π½Π°ΠΊΠΈΠΏΠΈ ΠΌΠ΅ΡΠ°Π΅Ρ ΠΏΠ΅ΡΠ΅Π΄Π°ΡΠ΅ ΡΠ΅ΠΏΠ»Π° ΠΈ ΡΠ΅ΠΌ ΡΠ°ΠΌΡΠΌ ΡΠ½ΠΈΠΆΠ°Π΅Ρ ΡΡΡΠ΅ΠΊΡΠΈΠ²Π½ΠΎΡΡΡ ΡΠ³ΠΎΡΠ°Π½ΠΈΡ.
Π’Π΅Π½Π΄Π΅Π½ΡΠΈΡ ΠΊ ΠΏΠΎΠ²ΡΡΠ΅Π½ΠΈΡ ΡΠ΅ΠΌΠΏΠ΅ΡΠ°ΡΡΡΡ Π΄ΡΠΌΠΎΠ²ΡΡ Π³Π°Π·ΠΎΠ² Π² ΡΠ΅ΡΠ΅Π½ΠΈΠ΅ Π½Π΅Π΄Π΅Π»Ρ ΠΈΠ»ΠΈ ΠΌΠ΅ΡΡΡΠ΅Π² ΠΎΠ±ΡΡΠ½ΠΎ ΡΠΊΠ°Π·ΡΠ²Π°Π΅Ρ Π½Π° ΡΠΎ, ΡΡΠΎ ΠΎΡΠ»ΠΎΠΆΠ΅Π½ΠΈΡ ΠΎΠ±ΡΠ°Π·ΠΎΠ²Π°Π»ΠΈΡΡ Π»ΠΈΠ±ΠΎ Ρ ΠΊΠ°ΠΌΠΈΠ½Π°, Π»ΠΈΠ±ΠΎ Ρ Π²ΠΎΠ΄Ρ Π½Π° ΠΏΠΎΠ²Π΅ΡΡ Π½ΠΎΡΡΡΡ ΡΠ΅ΠΏΠ»ΠΎΠΎΠ±ΠΌΠ΅Π½Π° ΠΊΠΎΡΠ»Π°. ΠΡΠ»ΠΈ ΡΡΠΎ ΡΡΠ»ΠΎΠ²ΠΈΠ΅ ΡΠΎΠ±Π»ΡΠ΄Π°Π΅ΡΡΡ, Π½Π΅ΠΎΠ±Ρ ΠΎΠ΄ΠΈΠΌΠΎ Π½Π΅Π·Π°ΠΌΠ΅Π΄Π»ΠΈΡΠ΅Π»ΡΠ½ΠΎ ΠΏΡΠΎΠ²Π΅ΡΠΈΡΡ ΠΊΠΎΡΠ΅Π».
ΠΠΈΠ½ΠΈΠΌΠΈΠ·Π°ΡΠΈΡ ΠΏΡΠΎΠ΄ΡΠ²ΠΊΠΈ ΠΊΠΎΡΠ»Π°
ΠΠ°Π»ΠΈΡΠΈΠ΅ ΡΠ»ΠΈΡΠΊΠΎΠΌ Π±ΠΎΠ»ΡΡΠΎΠ³ΠΎ ΠΊΠΎΠ»ΠΈΡΠ΅ΡΡΠ²Π° ΡΠ°ΡΡΠ²ΠΎΡΠ΅Π½Π½ΡΡ ΡΠ²Π΅ΡΠ΄ΡΡ ΡΠ°ΡΡΠΈΡ (TDS) Π² ΠΊΠΎΡΠ»ΠΎΠ²ΠΎΠΉ Π²ΠΎΠ΄Π΅ ΠΌΠΎΠΆΠ΅Ρ Π²ΡΠ·Π²Π°ΡΡ ΠΎΠ±ΡΠ°Π·ΠΎΠ²Π°Π½ΠΈΠ΅ Π½Π°ΠΊΠΈΠΏΠΈ ΠΈ ΡΠ½ΠΈΠ·ΠΈΡΡ ΡΡΡΠ΅ΠΊΡΠΈΠ²Π½ΠΎΡΡΡ ΠΊΠΎΡΠ»Π°. Π‘Π»Π΅Π΄ΠΎΠ²Π°ΡΠ΅Π»ΡΠ½ΠΎ, Π½Π΅ΠΎΠ±Ρ ΠΎΠ΄ΠΈΠΌΠΎ ΠΏΠΎΠ΄Π΄Π΅ΡΠΆΠΈΠ²Π°ΡΡ ΡΠΎΠ΄Π΅ΡΠΆΠ°Π½ΠΈΠ΅ ΡΠ²Π΅ΡΠ΄ΡΡ Π²Π΅ΡΠ΅ΡΡΠ² Π½ΠΈΠΆΠ΅ ΠΎΠΏΡΠ΅Π΄Π΅Π»Π΅Π½Π½ΡΡ ΠΏΡΠ΅Π΄Π΅Π»ΠΎΠ². ΠΠΎ ΠΌΠ΅ΡΠ΅ ΡΠ²Π΅Π»ΠΈΡΠ΅Π½ΠΈΡ ΠΊΠΎΠ½ΡΠ΅Π½ΡΡΠ°ΡΠΈΠΈ TDS ΡΡΠ°Π½ΠΎΠ²ΠΈΡΡΡ Π±ΠΎΠ»Π΅Π΅ Π²Π΅ΡΠΎΡΡΠ½ΡΠΌ, ΡΡΠΎ ΡΠ°ΡΡΠ²ΠΎΡΠ΅Π½Π½ΡΠ΅ ΡΠ²Π΅ΡΠ΄ΡΠ΅ Π²Π΅ΡΠ΅ΡΡΠ²Π° Π±ΡΠ΄ΡΡ Π²ΡΠΏΠ°Π΄Π°ΡΡ Π² ΠΎΡΠ°Π΄ΠΎΠΊ ΠΈΠ· Π²ΠΎΠ΄Ρ ΠΈ ΠΎΠ±ΡΠ°Π·ΠΎΠ²ΡΠ²Π°ΡΡ Π½Π°ΠΊΠΈΠΏΡ. Π‘Π»ΠΈΠ² Π²ΠΎΠ΄Ρ, Π½Π°Π·ΡΠ²Π°Π΅ΠΌΡΠΉ ΠΏΡΠΎΠ΄ΡΠ²ΠΊΠΎΠΉ ΠΊΠΎΡΠ»Π°, Π½Π΅ΠΎΠ±Ρ ΠΎΠ΄ΠΈΠΌ Π΄Π»Ρ ΡΠ΄Π°Π»Π΅Π½ΠΈΡ Π½Π΅ΠΊΠΎΡΠΎΡΡΡ ΠΈΠ· ΡΡΠΈΡ ΡΠ°ΡΡΠ²ΠΎΡΠ΅Π½Π½ΡΡ ΡΠ²Π΅ΡΠ΄ΡΡ ΡΠ°ΡΡΠΈΡ ΠΈ ΠΏΠΎΠ΄Π΄Π΅ΡΠΆΠ°Π½ΠΈΡ ΠΊΠΎΠ½ΡΠ΅Π½ΡΡΠ°ΡΠΈΠΈ TDS Π½ΠΈΠΆΠ΅ ΡΡΠΎΠ²Π½Ρ, Π½Π° ΠΊΠΎΡΠΎΡΠΎΠΌ ΠΎΠ½ΠΈ Π±ΡΠ΄ΡΡ Π²ΡΠΏΠ°Π΄Π°ΡΡ Π² ΠΎΡΠ°Π΄ΠΎΠΊ.ΠΠΎΡΠ»Π΅Π΄ΠΎΠ²Π°ΡΠ΅Π»ΡΠ½Π°Ρ ΠΈ ΡΠ°ΡΡΠ°Ρ ΠΏΡΠΎΠ΄ΡΠ²ΠΊΠ° Π½Π΅Π±ΠΎΠ»ΡΡΠΎΠ³ΠΎ ΠΎΠ±ΡΠ΅ΠΌΠ° — Π»ΡΡΡΠ°Ρ ΠΏΡΠ°ΠΊΡΠΈΠΊΠ°, ΡΠ΅ΠΌ Π½Π΅ΡΠ°ΡΡΠ°Ρ ΠΏΡΠΎΠ΄ΡΠ²ΠΊΠ° Π±ΠΎΠ»ΡΡΠΎΠ³ΠΎ ΠΎΠ±ΡΠ΅ΠΌΠ°, ΠΏΠΎΡΠΊΠΎΠ»ΡΠΊΡ ΠΎΠ½Π° ΠΏΠΎΠ·Π²ΠΎΠ»ΡΠ΅Ρ ΡΠΊΠΎΠ½ΠΎΠΌΠΈΡΡ ΡΠ½Π΅ΡΠ³ΠΈΡ, Π²ΠΎΠ΄Ρ ΠΈ Ρ ΠΈΠΌΠΈΠΊΠ°ΡΡ. ΠΠΎΠ»ΡΡΠΈΠ΅ ΠΏΠ°ΡΠΎΠ²ΡΠ΅ ΠΊΠΎΡΠ»Ρ Ρ ΠΏΠΎΡΡΠΎΡΠ½Π½ΠΎΠΉ Π½Π°Π³ΡΡΠ·ΠΊΠΎΠΉ Π΄ΠΎΠ»ΠΆΠ½Ρ ΠΈΠΌΠ΅ΡΡ Π½Π΅ΠΏΡΠ΅ΡΡΠ²Π½ΡΡ ΠΏΡΠΎΠ΄ΡΠ²ΠΊΡ, ΠΏΡΠΈ ΠΊΠΎΡΠΎΡΠΎΠΉ Π½Π΅Π±ΠΎΠ»ΡΡΠΎΠ΅ ΠΊΠΎΠ»ΠΈΡΠ΅ΡΡΠ²ΠΎ Π²ΠΎΠ΄Ρ Π½Π΅ΠΏΡΠ΅ΡΡΠ²Π½ΠΎ ΡΠ»ΠΈΠ²Π°Π΅ΡΡΡ ΠΈΠ· ΠΊΠΎΡΠ»Π°, Π° ΡΠ²Π΅ΠΆΠ°Ρ ΠΏΠΎΠ΄ΠΏΠΈΡΠΎΡΠ½Π°Ρ Π²ΠΎΠ΄Π° ΠΏΠΎΠ΄Π°Π΅ΡΡΡ.
ΠΡΠΌΠΎΡΡΠΈΡΠ΅ ΠΈ ΠΎΡΡΠ΅ΠΌΠΎΠ½ΡΠΈΡΡΠΉΡΠ΅ ΠΈΠ·ΠΎΠ»ΡΡΠΈΡ
ΠΠ·ΠΎΠ»ΡΡΠΈΡ ΠΈΠΌΠ΅Π΅Ρ ΡΠ΅ΡΠ°ΡΡΠ΅Π΅ Π·Π½Π°ΡΠ΅Π½ΠΈΠ΅ Π΄Π»Ρ ΡΡΡΠ±ΠΎΠΏΡΠΎΠ²ΠΎΠ΄ΠΎΠ² ΠΏΠ°ΡΠ° ΠΈ ΠΊΠΎΠ½Π΄Π΅Π½ΡΠ°ΡΠ°. ΠΠ΅ΠΈΠ·ΠΎΠ»ΠΈΡΠΎΠ²Π°Π½Π½ΡΠ΅ ΡΡΡΠ±Ρ, ΠΊΠ»Π°ΠΏΠ°Π½Ρ ΠΈΠ»ΠΈ ΡΠΈΡΠΈΠ½Π³ΠΈ Π½Π΅ΡΡΡ Π±ΠΎΠ»ΡΡΠΈΠ΅ ΠΏΠΎΡΠ΅ΡΠΈ ΡΠ½Π΅ΡΠ³ΠΈΠΈ.ΠΠ±ΡΡΠ½ΠΎ ΡΠΊΠΎΠ½ΠΎΠΌΠΈΡΠ΅ΡΠΊΠΈ Π²ΡΠ³ΠΎΠ΄Π½ΠΎ ΠΈΠ·ΠΎΠ»ΠΈΡΠΎΠ²Π°ΡΡ Π»ΡΠ±ΡΡ ΠΏΠΎΠ²Π΅ΡΡ Π½ΠΎΡΡΡ Ρ ΡΠ΅ΠΌΠΏΠ΅ΡΠ°ΡΡΡΠΎΠΉ Π²ΡΡΠ΅ 130 Β° F (4). Π’ΡΡΠ±ΠΎΠΏΡΠΎΠ²ΠΎΠ΄Ρ Π΄Π»Ρ ΠΏΠ°ΡΠ°, ΠΊΠΎΠ½Π΄Π΅Π½ΡΠ°ΡΠ° ΠΈ Π³ΠΎΡΡΡΠ΅ΠΉ Π²ΠΎΠ΄Ρ Π² ΠΏΠΎΠΌΠ΅ΡΠ΅Π½ΠΈΡΡ Ρ ΠΊΠΎΠ½Π΄ΠΈΡΠΈΠΎΠ½ΠΈΡΠΎΠ²Π°Π½ΠΈΠ΅ΠΌ Π²ΠΎΠ·Π΄ΡΡ Π°, Π΅ΡΠ»ΠΈ ΠΎΠ½ΠΈ Π½Π΅ ΠΈΠ·ΠΎΠ»ΠΈΡΠΎΠ²Π°Π½Ρ, Π²ΡΠ·ΡΠ²Π°ΡΡ Π΄Π²ΠΎΠΉΠ½ΠΎΠ΅ Π½Π°ΠΊΠ°Π·Π°Π½ΠΈΠ΅, ΠΏΠΎΡΠΊΠΎΠ»ΡΠΊΡ ΠΏΠΎΡΠ΅ΡΠΈ ΡΠ΅ΠΏΠ»Π° ΠΈΠ· ΡΡΡΠ± Π΄ΠΎΠ»ΠΆΠ½Ρ ΡΡΡΡΠ°Π½ΡΡΡΡΡ Π΄ΠΎΠΏΠΎΠ»Π½ΠΈΡΠ΅Π»ΡΠ½ΡΠΌ ΠΊΠΎΠ½Π΄ΠΈΡΠΈΠΎΠ½ΠΈΡΠΎΠ²Π°Π½ΠΈΠ΅ΠΌ Π²ΠΎΠ·Π΄ΡΡ Π°.
ΠΠ±ΡΠ°Π·ΡΡ ΠΆΡΡΠ½Π°Π»ΠΎΠ² ΡΠ΅Ρ Π½ΠΈΡΠ΅ΡΠΊΠΎΠ³ΠΎ ΠΎΠ±ΡΠ»ΡΠΆΠΈΠ²Π°Π½ΠΈΡ ΠΈ ΠΊΠΎΠ½ΡΡΠΎΠ»ΡΠ½ΡΡ ΡΠΏΠΈΡΠΊΠΎΠ² ΠΊΠΎΡΠ»Π°
ΠΠ΅ΡΠ΅Π΄ΠΎΠ²ΡΠ΅ ΠΌΠ΅ΡΠΎΠ΄Ρ ΡΠΊΡΠΏΠ»ΡΠ°ΡΠ°ΡΠΈΠΈ ΠΈ ΠΎΠ±ΡΠ»ΡΠΆΠΈΠ²Π°Π½ΠΈΡ ΠΊΠΎΡΠ»Π°Π½Π°ΡΠΈΠ½Π°ΡΡΡΡ Ρ Π²Π΅Π΄Π΅Π½ΠΈΡ ΡΠ΅Π³ΡΠ»ΡΡΠ½ΡΡ ΠΏΠ»Π°Π½ΠΎΠ²ΡΡ ΠΏΡΠΎΠ²Π΅ΡΠΎΠΊ ΠΈ ΡΠΏΠΈΡΠΊΠΎΠ² ΠΏΡΠΎΠ²Π΅ΡΠΎΠΊ Π΄Π»Ρ ΠΎΠ±Π΅ΡΠΏΠ΅ΡΠ΅Π½ΠΈΡ Π½Π°Π΄Π»Π΅ΠΆΠ°ΡΠ΅ΠΉ ΡΠ°Π±ΠΎΡΡ ΠΎΠ±ΠΎΡΡΠ΄ΠΎΠ²Π°Π½ΠΈΡ.ΠΠ°Π²Π»Π΅Π½ΠΈΠ΅, ΡΠ΅ΠΌΠΏΠ΅ΡΠ°ΡΡΡΡ Π²ΠΎΠ΄Ρ ΠΈ ΡΠ΅ΠΌΠΏΠ΅ΡΠ°ΡΡΡΡ Π΄ΡΠΌΠΎΠ²ΡΡ Π³Π°Π·ΠΎΠ² ΡΠ»Π΅Π΄ΡΠ΅Ρ ΡΠ΅Π³ΠΈΡΡΡΠΈΡΠΎΠ²Π°ΡΡ Π΅ΠΆΠ΅Π΄Π½Π΅Π²Π½ΠΎ, ΠΏΠΎΡΠΊΠΎΠ»ΡΠΊΡ ΠΎΠ½ΠΈ ΠΌΠΎΠ³ΡΡ ΡΠ»ΡΠΆΠΈΡΡ Π² ΠΊΠ°ΡΠ΅ΡΡΠ²Π΅ ΠΈΡΡ ΠΎΠ΄Π½ΡΡ Π΄Π°Π½Π½ΡΡ Π΄Π»Ρ ΡΠ°Π±ΠΎΡΡ ΡΠΈΡΡΠ΅ΠΌΡ ΠΈ ΡΡΡΡΠ°Π½Π΅Π½ΠΈΡ Π½Π΅ΠΏΠΎΠ»Π°Π΄ΠΎΠΊ. ΠΠ»Ρ Π΄ΠΎΠΊΡΠΌΠ΅Π½ΡΠΈΡΠΎΠ²Π°Π½ΠΈΡ Ρ Π°ΡΠ°ΠΊΡΠ΅ΡΠΈΡΡΠΈΠΊ ΡΠΈΡΡΠ΅ΠΌΡ ΡΠ»Π΅Π΄ΡΠ΅Ρ ΠΏΡΠΎΠ²ΠΎΠ΄ΠΈΡΡ Π±ΠΎΠ»Π΅Π΅ ΠΏΠΎΠ΄ΡΠΎΠ±Π½ΡΠ΅ ΠΎΡΠΌΠΎΡΡΡ ΠΈ ΠΏΡΠΎΠ²Π΅ΡΠΊΠΈ, ΡΡΠΎ ΠΌΠΎΠΆΠ΅Ρ Π±ΡΡΡ ΠΎΡΠ΅Π½Ρ Π²Π°ΠΆΠ½ΠΎ, ΠΏΠΎΡΠΊΠΎΠ»ΡΠΊΡ ΠΏΠΎΡΡΠ΅ΠΏΠ΅Π½Π½ΠΎΠ΅ ΠΈΠ·ΠΌΠ΅Π½Π΅Π½ΠΈΠ΅ ΡΡΠ»ΠΎΠ²ΠΈΠΉ ΡΠΊΡΠΏΠ»ΡΠ°ΡΠ°ΡΠΈΠΈ ΡΠΈΡΡΠ΅ΠΌΡ Ρ ΡΠ΅ΡΠ΅Π½ΠΈΠ΅ΠΌ Π²ΡΠ΅ΠΌΠ΅Π½ΠΈ ΠΌΠΎΠΆΠ΅Ρ Π½Π΅ Π±ΡΡΡ ΠΎΡΠ΅Π²ΠΈΠ΄Π½ΡΠΌ Π±Π΅Π· ΠΈΡΠΏΠΎΠ»ΡΠ·ΠΎΠ²Π°Π½ΠΈΡ ΡΠ°ΠΊΠΎΠΉ Π΄ΠΎΠΊΡΠΌΠ΅Π½ΡΠ°ΡΠΈΠΈ. Π Π ΡΠΊΠΎΠ²ΠΎΠ΄ΡΡΠ²Π΅ ΠΏΠΎ ΠΏΠ΅ΡΠ΅Π΄ΠΎΠ²ΠΎΠΉ ΠΏΡΠ°ΠΊΡΠΈΠΊΠ΅ O&M Π€Π΅Π΄Π΅ΡΠ°Π»ΡΠ½ΠΎΠΉ ΠΏΡΠΎΠ³ΡΠ°ΠΌΠΌΡ ΡΠΏΡΠ°Π²Π»Π΅Π½ΠΈΡ ΡΠ½Π΅ΡΠ³ΠΎΠΏΠΎΡΡΠ΅Π±Π»Π΅Π½ΠΈΠ΅ΠΌ Π΄Π»Ρ Π΄ΠΎΡΡΠΈΠΆΠ΅Π½ΠΈΡ ΡΠΊΡΠΏΠ»ΡΠ°ΡΠ°ΡΠΈΠΎΠ½Π½ΠΎΠΉ ΡΡΡΠ΅ΠΊΡΠΈΠ²Π½ΠΎΡΡΠΈ (5) ΡΠΎΠ΄Π΅ΡΠΆΠ°ΡΡΡ ΠΏΡΠΈΠΌΠ΅ΡΡ Π΅ΠΆΠ΅Π΄Π½Π΅Π²Π½ΡΡ , Π΅ΠΆΠ΅Π½Π΅Π΄Π΅Π»ΡΠ½ΡΡ ΠΈ Π΅ΠΆΠ΅ΠΌΠ΅ΡΡΡΠ½ΡΡ ΠΆΡΡΠ½Π°Π»ΠΎΠ² ΡΠ΅Ρ Π½ΠΈΡΠ΅ΡΠΊΠΎΠ³ΠΎ ΠΎΠ±ΡΠ»ΡΠΆΠΈΠ²Π°Π½ΠΈΡ ΠΈ ΠΏΡΠΎΠ²Π΅ΡΠΎΠΊ, ΠΊΠΎΡΠΎΡΡΠ΅ ΠΌΠΎΠΆΠ½ΠΎ Π°Π΄Π°ΠΏΡΠΈΡΠΎΠ²Π°ΡΡ ΠΊ Π²Π°ΡΠ΅ΠΌΡ ΠΏΡΠ΅Π΄ΠΏΡΠΈΡΡΠΈΡ.Π‘Π»Π΅Π΄ΡΡΡΠΈΠ΅ Π½ΠΈΠΆΠ΅ ΠΊΠΎΠ½ΡΡΠΎΠ»ΡΠ½ΡΠ΅ ΡΠΏΠΈΡΠΊΠΈ ΠΎΠ±ΡΠ»ΡΠΆΠΈΠ²Π°Π½ΠΈΡ ΡΠΎΡΡΠ°Π²Π»Π΅Π½Ρ Π½Π° ΠΎΡΠ½ΠΎΠ²Π΅ ΠΏΠ΅ΡΠ΅Π΄ΠΎΠ²ΡΡ ΠΌΠ΅ΡΠΎΠ΄ΠΎΠ², ΠΊΠΎΡΠΎΡΡΠ΅ ΡΠ°ΠΊΠΆΠ΅ ΠΌΠΎΠΆΠ½ΠΎ Π½Π°ΠΉΡΠΈ Π² ΡΡΠΎΠΌ Π΄ΠΎΠΊΡΠΌΠ΅Π½ΡΠ΅.
Π’Π°Π±Π»ΠΈΡΠ° 1: ΠΠ±ΡΠ°Π·Π΅Ρ Π΅ΠΆΠ΅Π΄Π½Π΅Π²Π½ΠΎΠ³ΠΎ ΠΊΠΎΠ½ΡΡΠΎΠ»ΡΠ½ΠΎΠ³ΠΎ ΡΠΏΠΈΡΠΊΠ° ΠΊΠΎΡΠ»ΠΎΠ²
| ΠΠΏΠΈΡΠ°Π½ΠΈΠ΅ | ΠΠΎΠΌΠΌΠ΅Π½ΡΠ°ΡΠΈΠΈ | ΠΠ΅ΡΠΈΠΎΠ΄ΠΈΡΠ½ΠΎΡΡΡ ΡΠ΅Ρ ΠΎΠ±ΡΠ»ΡΠΆΠΈΠ²Π°Π½ΠΈΡ | |||||||||||||
| ΠΠΆΠ΅Π΄Π½Π΅Π²Π½ΠΎ | ΠΠΆΠ΅Π½Π΅Π΄Π΅Π»ΡΠ½ΠΎ | ΠΠΆΠ΅ΠΌΠ΅ΡΡΡΠ½ΠΎ | ΠΠΎΡΠ»Π΅Π΄ΠΎΠ²Π°ΡΠ΅Π»ΡΠ½ΠΎΡΡΡ Π²ΠΊΠ»ΡΡΠ΅Π½ΠΈΡ | ΠΠΆΠ΅Π³ΠΎΠ΄Π½ΠΎ | ΠΠΎΡΠ»Π΅Π΄ΠΎΠ²Π°ΡΠ΅Π»ΡΠ½ΠΎΡΡΡ Π²ΠΊΠ»ΡΡΠ΅Π½ΠΈΡ | ΠΠΆΠ΅Π³ΠΎΠ΄Π½ΠΎ Π½Π΅Π½ΡΠΆΠ½ΡΠ΅ ΠΊΠΎΡΠ»Ρ | X | | ||||||||
| ΠΠ±ΡΠΈΠΉ Π²ΠΈΠ·ΡΠ°Π»ΡΠ½ΡΠΉ ΠΎΡΠΌΠΎΡΡ | ΠΠΎΠ»Π½ΡΠΉ ΠΎΠ±ΡΠΈΠΉ Π²ΠΈΠ·ΡΠ°Π»ΡΠ½ΡΠΉ ΠΎΡΠΌΠΎΡΡ, ΡΡΠΎΠ±Ρ ΡΠ±Π΅Π΄ΠΈΡΡΡΡ, ΡΡΠΎ Π²ΡΠ΅ ΠΎΠ±ΠΎΡΡΠ΄ΠΎΠ²Π°Π½ΠΈΠ΅ ΡΠ°Π±ΠΎΡΠ°Π΅Ρ ΠΈ ΡΠΈΡΡΠ΅ΠΌΡ Π±Π΅Π·ΠΎΠΏΠ°ΡΠ½ΠΎΡΡΠΈ Π½Π°Ρ ΠΎΠ΄ΡΡΡΡ Π½Π° ΠΌΠ΅ΡΡΠ΅ | X | ΠΡΠΈ ΡΠΌΠ°Π·ΠΊΠ΅ Π²ΡΠ΅Ρ ΠΊΠΎΠΌΠΏΠΎΠ½Π΅Π½ΡΠΎΠ² ΡΠΎΠ±Π»ΡΠ΄Π°ΠΉΡΠ΅ ΡΠ΅ΠΊΠΎΠΌΠ΅Π½Π΄ΡΠ΅ΠΌΡΠ΅ ΠΏΡΠΎΠΈΠ·Π²ΠΎΠ΄ΠΈΡΠ΅Π»Π΅ΠΌ ΠΏΡΠΎΡΠ΅Π΄ΡΡΡ | Π‘ΡΠ°Π²Π½ΠΈΡΠ΅ ΡΠ΅ΠΌΠΏΠ΅ΡΠ°ΡΡΡΡ Ρ ΡΠ΅ΡΡΠ°ΠΌΠΈ, ΠΏΡΠΎΠ²Π΅Π΄Π΅Π½Π½ΡΠΌΠΈ ΠΏΠΎΡΠ»Π΅ Π΅ΠΆΠ΅Π³ΠΎΠ΄Π½ΠΎΠΉ ΠΎΡΠΈΡΡΠΊΠΈ | X | ||||||||||
| ΠΡΠΎΠ²Π΅ΡΡΡΠ΅ Π΄Π°Π²Π»Π΅Π½ΠΈΠ΅ ΠΏΠ°ΡΠ° | ΠΠ·ΠΌΠ΅Π½Π΅Π½ΠΈΡ Π΄Π°Π²Π»Π΅Π½ΠΈΡ ΠΏΠ°ΡΠ° ΠΎΠΆΠΈΠ΄Π°ΡΡΡΡ Π½Π΅ Π΄Π΅Ρ ΡΠ°Π·Π½ΡΠ΅ Π½Π°Π³ΡΡΠ·ΠΊΠΈ? ΠΡΠΈ ΡΠ»ΠΈΡΠΊΠΎΠΌ Π±ΡΡΡΡΠΎΠΌ ΠΏΠ°Π΄Π΅Π½ΠΈΠΈ Π΄Π°Π²Π»Π΅Π½ΠΈΡ ΠΌΠΎΠΆΠ΅Ρ ΠΎΠ±ΡΠ°Π·ΠΎΠ²Π°ΡΡΡΡ Π²Π»Π°ΠΆΠ½ΡΠΉ ΠΏΠ°Ρ. | X | |||||||||||||
| ΠΡΠΎΠ²Π΅ΡΠΈΡΡ Π½Π΅ΡΡΠ°Π±ΠΈΠ»ΡΠ½ΡΠΉ ΡΡΠΎΠ²Π΅Π½Ρ Π²ΠΎΠ΄Ρ | ΠΠ΅ΡΡΡΠΎΠΉΡΠΈΠ²ΡΠΉ ΡΡΠΎΠ²Π΅Π½Ρ ΠΌΠΎΠΆΠ΅Ρ Π±ΡΡΡ ΠΏΡΠΈΠ·Π½Π°ΠΊΠΎΠΌ Π·Π°Π³ΡΡΠ·Π½Π΅Π½ΠΈΡ ΠΏΠΈΡΠ°ΡΠ΅Π»ΡΠ½ΠΎΠΉ Π²ΠΎΠ΄Ρ, ΠΏΠ΅ΡΠ΅Π³ΡΡΠ·ΠΊΠΈ ΠΊΠΎΡΠ»Π°, Π½Π΅ΠΈΡΠΏΡΠ°Π²Π½ΠΎΡΡΠΈ ΠΎΠ±ΠΎΡΡΠ΄ΠΎΠ²Π°Π½ΠΈΡ | X | |||||||||||||
| ΠΡΠΎΠ²Π΅ΡΡΡΠ΅ Π³ΠΎΡΠ΅Π»ΠΊΡ | ΠΡΠΎΠ²Π΅ΡΡΡΠ΅ ΠΏΡΠ°Π²ΠΈΠ»ΡΠ½ΠΎΡΡΡ ΡΠΏΡΠ°Π²Π»Π΅Π½ΠΈΡ ΠΈ ΡΠΈΡΡΠΎΡΡ | X | |||||||||||||
| ΠΡΠΎΠ²Π΅ΡΡΡΠ΅ ΡΠΎΡΡΠΎΡΠ½ΠΈΠ΅ Π΄Π²ΠΈΠ³Π°ΡΠ΅Π»Ρ | 9023 9023 9023 9023 9023 9023 ΠΡΠΎΠ²Π΅ΡΡΡΠ΅ ΠΏΡΠ°Π²ΠΈΠ»ΡΠ½ΠΎΡΡΡ ΡΠ°Π±ΠΎΡΡ ΡΠ΅ΠΌΠΏΠ΅ΡΠ°ΡΡΡΡ | ||||||||||||||
| ΠΡΠΎΠ²Π΅ΡΠΈΡΡ ΡΠ΅ΠΌΠΏΠ΅ΡΠ°ΡΡΡΡ Π²ΠΎΠ·Π΄ΡΡ Π° Π² ΠΊΠΎΡΠ΅Π»ΡΠ½ΠΎΠΉ | Π’Π΅ΠΌΠΏΠ΅ΡΠ°ΡΡΡΠ° Π½Π΅ Π΄ΠΎΠ»ΠΆΠ½Π° ΠΏΡΠ΅Π²ΡΡΠ°ΡΡ ΠΈΠ»ΠΈ ΠΎΠΏΡΡΠΊΠ°ΡΡΡΡ Π½ΠΈΠΆΠ΅ ΠΏΡΠΎΠ΅ΠΊΡΠ½ΡΡ ΠΏΡΠ΅Π΄Π΅Π»ΠΎΠ² | X | |||||||||||||
| ΠΡΠΎΠ΄ΡΠ²ΠΊΠ° ΠΊΠΎΡΠ»Π° | ΠΡΠΎΠ²Π΅ΡΠΊΠ° Π½ΠΈΠΆΠ½Π΅ΠΉ, ΠΏΠΎΠ²Π΅ΡΡ Π½ΠΎΡΡΠ½ΠΎΠΉ ΠΈ Π²ΠΎΠ΄ΡΠ½ΠΎΠΉ ΠΊΠΎΠ»ΠΎΠ½Π½Ρ ΠΏΡΠΎΠΈΡΡ ΠΎΠ΄ΡΡ ΠΈ Π΄Π΅ΠΉΡΡΠ²ΡΡΡ ive | X | |||||||||||||
| ΠΡΡΠ½Π°Π»Ρ ΠΊΠΎΡΠ»Π° | ΠΠΆΠ΅Π΄Π½Π΅Π²Π½ΠΎ ΡΠ΅Π³ΠΈΡΡΡΠΈΡΡΠΉΡΠ΅: β’ Π’ΠΈΠΏ ΠΈ ΠΊΠΎΠ»ΠΈΡΠ΅ΡΡΠ²ΠΎ ΠΈΡΠΏΠΎΠ»ΡΠ·ΡΠ΅ΠΌΠΎΠ³ΠΎ ΡΠΎΠΏΠ»ΠΈΠ²Π° β’ Π’Π΅ΠΌΠΏΠ΅ΡΠ°ΡΡΡΠ° Π΄ΡΠΌΠΎΠ²ΡΡ Π³Π°Π·ΠΎΠ² β’ ΠΠ±ΡΠ΅ΠΌ ΠΏΠΎΠ΄ΠΏΠΈΡΠΎΡΠ½ΠΎΠΉ Π²ΠΎΠ΄Ρ β’ ΠΠ°Π²Π»Π΅Π½ΠΈΠ΅, ΡΠ΅ΠΌΠΏΠ΅ΡΠ°ΡΡΡΠ° ΠΈ ΠΊΠΎΠ»ΠΈΡΠ΅ΡΡΠ²ΠΎ ΠΏΠ°ΡΠ°. ΠΊΠ°ΠΊ ΠΌΠ΅ΡΠΎΠ΄ ΠΎΠ±Π½Π°ΡΡΠΆΠ΅Π½ΠΈΡ Π½Π΅ΠΈΡΠΏΡΠ°Π²Π½ΠΎΡΡΠΈ | X | |||||||||||||
| ΠΡΠΎΠ²Π΅ΡΠΈΡΡ ΡΠ·Π»Ρ ΠΌΠ°ΡΠ»ΡΠ½ΠΎΠ³ΠΎ ΡΠΈΠ»ΡΡΡΠ° | ΠΡΠΎΠ²Π΅ΡΠΈΡΡ ΠΈ ΠΎΡΠΈΡΡΠΈΡΡ / Π·Π°ΠΌΠ΅Π½ΠΈΡΡ ΠΌΠ°ΡΠ»ΡΠ½ΡΠ΅ ΡΠΈΠ»ΡΡΡΡ ΠΈ ΡΠ΅ΡΡΠ°ΡΡΠ΅ ΡΠΈΠ»ΡΡΡΡ | X | 90s22840 ΠΡΠΎΠ²Π΅ΡΠΈΡΡ ΠΌΠ°ΡΠ»ΡΠ½ΡΠΉ Π½Π°Π³ΡΠ΅Π²Π°ΡΠ΅Π»Ρ | Π£Π±Π΅Π΄ΠΈΡΠ΅ΡΡ, ΡΡΠΎ ΠΌΠ°ΡΠ»ΠΎ ΠΈΠΌΠ΅Π΅Ρ Π½Π°Π΄Π»Π΅ΠΆΠ°ΡΡΡ ΡΠ΅ΠΌΠΏΠ΅ΡΠ°ΡΡΡΡ ΠΏΠ΅ΡΠ΅Π΄ ΡΠΆΠΈΠ³Π°Π½ΠΈΠ΅ΠΌ | X | ||||||||||
| ΠΡΠΎΠ²Π΅ΡΡΡΠ΅ Π²ΠΎΠ΄ΠΎΠΏΠΎΠ΄Π³ΠΎΡΠΎΠ²ΠΊΡ ΠΊΠΎΡΠ»Π° | Π£Π±Π΅Π΄ΠΈΡΠ΅ΡΡ, ΡΡΠΎ ΡΠΈΡΡΠ΅ΠΌΠ° Π²ΠΎΠ΄ΠΎΠΏΠΎΠ΄Π³ΠΎΡΠΎΠ²ΠΊΠΈ ΡΡΠ½ΠΊΡΠΈΠΎΠ½ΠΈΡΡΠ΅Ρ Π΄ΠΎΠ»ΠΆΠ½ΡΠΌ ΠΎΠ±ΡΠ°Π·ΠΎΠΌ | X |
ΠΡΡΠΎΡΠ½ΠΈΠΊ ΡΠ°Π±Π»ΠΈΡΡ: Federal Energy Manag ΠΡΠΎΠ³ΡΠ°ΠΌΠΌΠ° ement, Π ΡΠΊΠΎΠ²ΠΎΠ΄ΡΡΠ²ΠΎ ΠΏΠΎ ΠΏΠ΅ΡΠ΅Π΄ΠΎΠ²ΠΎΠΉ ΠΏΡΠ°ΠΊΡΠΈΠΊΠ΅ O&M Π΄Π»Ρ Π΄ΠΎΡΡΠΈΠΆΠ΅Π½ΠΈΡ ΠΎΠΏΠ΅ΡΠ°ΡΠΈΠΎΠ½Π½ΠΎΠΉ ΡΡΡΠ΅ΠΊΡΠΈΠ²Π½ΠΎΡΡΠΈ
Π’Π°Π±Π»ΠΈΡΠ° 2: ΠΠ±ΡΠ°Π·Π΅Ρ Π΅ΠΆΠ΅Π½Π΅Π΄Π΅Π»ΡΠ½ΠΎΠ³ΠΎ ΠΊΠΎΠ½ΡΡΠΎΠ»ΡΠ½ΠΎΠ³ΠΎ ΡΠΏΠΈΡΠΊΠ° ΠΊΠΎΡΠ»ΠΎΠ²
| ΠΠΏΠΈΡΠ°Π½ΠΈΠ΅ | ΠΠΎΠΌΠΌΠ΅Π½ΡΠ°ΡΠΈΠΈ | ΠΠ΅ΡΠΈΠΎΠ΄ΠΈΡΠ½ΠΎΡΡΡ ΡΠ΅Ρ ΠΎΠ±ΡΠ»ΡΠΆΠΈΠ²Π°Π½ΠΈΡ | |||||||||
| ΠΠΆΠ΅Π΄Π½Π΅Π²Π½ΠΎ | ΠΠΆΠ΅Π½Π΅Π΄Π΅Π»ΡΠ½ΠΎ | ΠΠΆΠ΅ΠΌΠ΅ΡΡΡΠ½ΠΎ | ΠΠΆΠ΅Π³ΠΎΠ΄Π½ΠΎ | ΠΡΠΎΠ²Π΅ΡΡΠΉΡΠ΅ ΡΠ΅ΠΌΠΏΠ΅ΡΠ°ΡΡΡΡ Π³Π°Π·Π° | ΠΈ ΠΈΠ·ΠΌΠ΅ΡΡΠΉΡΠ΅ ΡΠΎΡΡΠ°Π² ΡΠΎΡΡΠ°Π² Π³Π°Π·Π° ΠΈ ΡΠ΅ΠΌΠΏΠ΅ΡΠ°ΡΡΡΡ Π½Π° Π²ΡΠ±ΡΠ°Π½Π½ΡΡ ΠΎΠ³Π½Π΅Π²ΡΡ ΠΏΠΎΠ·ΠΈΡΠΈΡΡ — ΡΠ΅ΠΊΠΎΠΌΠ΅Π½Π΄ΡΠ΅ΠΌΡΠ΅ O2% ΠΈ CO2% Π’ΠΎΠΏΠ»ΠΈΠ²ΠΎ O2% CO2% ΠΡΠΈΡΠΎΠ΄Π½ΡΠΉ Π³Π°Π· 1.5 10 ΠΠ°Π·ΡΡ β 2 2,0 11,5 ΠΠ°Π·ΡΡ β 6 2,5 12,5 ΠΡΠΈΠΌΠ΅ΡΠ°Π½ΠΈΠ΅: ΠΏΡΠΎΡΠ΅Π½ΡΠ½ΡΠ΅ Π·Π½Π°ΡΠ΅Π½ΠΈΡ ΠΌΠΎΠ³ΡΡ ΠΎΡΠ»ΠΈΡΠ°ΡΡΡΡ Π² Π·Π°Π²ΠΈΡΠΈΠΌΠΎΡΡΠΈ ΠΎΡ ΡΠΎΡΡΠ°Π²Π° ΡΠΎΠΏΠ»ΠΈΠ²Π° | X | |||||
| ΠΡΠΎΠ²Π΅ΡΠΈΡΡ Π²ΡΠ΅ ΠΏΡΠ΅Π΄ΠΎΡ ΡΠ°Π½ΠΈΡΠ΅Π»ΡΠ½ΡΠ΅ ΠΊΠ»Π°ΠΏΠ°Π½Ρ | ΠΡΠΎΠ²Π΅ΡΠΈΡΡ Π½Π° ΡΡΠ΅ΡΠΊΠΈ | X | |||||||||
| ΠΡΠΎΠ²Π΅ΡΠΈΡΡ ΡΠ΅Π³ΡΠ»ΡΡΠΎΡ ΡΡΠΎΠ²Π½Ρ Π²ΠΎΠ΄Ρ | ΠΡΡΠ°Π½ΠΎΠ²ΠΈΡΡ Π½Π°ΡΠΎΡ ΠΏΠΈΡΠ°ΡΠ΅Π»ΡΠ½ΠΎΠΉ Π²ΠΎΠ΄Ρ ΠΈ ΠΏΠΎΠ·Π²ΠΎΠ»ΠΈΡΡ ΡΠ΅Π³ΡΠ»ΡΡΠΎΡΡ ΠΎΡΡΠ°Π½ΠΎΠ²ΠΈΡΡ ΠΏΠΎΠ΄Π°ΡΡ ΡΠΎΠΏΠ»ΠΈΠ²Π° ΠΊ Π³ΠΎΡΠ΅Π»ΠΊΠ΅. ΠΠ΅ Π΄ΠΎΠΏΡΡΠΊΠ°ΠΉΡΠ΅ ΠΏΠ°Π΄Π΅Π½ΠΈΡ ΡΡΠΎΠ²Π½Ρ Π²ΠΎΠ΄Ρ Π½ΠΈΠΆΠ΅ ΡΠ΅ΠΊΠΎΠΌΠ΅Π½Π΄ΡΠ΅ΠΌΠΎΠ³ΠΎ. | X | |||||||||
| ΠΡΠΎΠ²Π΅ΡΡΡΠ΅ ΡΠ·Π»Ρ ΠΏΠΈΠ»ΠΎΡΠ° ΠΈ Π³ΠΎΡΠ΅Π»ΠΊΠΈ | ΠΡΠΈΡΡΠΈΡΠ΅ ΠΏΠΈΠ»ΠΎΡ ΠΈ Π³ΠΎΡΠ΅Π»ΠΊΡ Π² ΡΠΎΠΎΡΠ²Π΅ΡΡΡΠ²ΠΈΠΈ Ρ ΠΈΠ½ΡΡΡΡΠΊΡΠΈΡΠΌΠΈ ΠΏΡΠΎΠΈΠ·Π²ΠΎΠ΄ΠΈΡΠ΅Π»Ρ. ΠΡΠΎΠ²Π΅ΡΡΡΠ΅, Π½Π΅Ρ Π»ΠΈ ΠΎΡΠ»ΠΎΠΆΠ΅Π½ΠΈΠΉ ΠΌΠΈΠ½Π΅ΡΠ°Π»ΠΎΠ² ΠΈΠ»ΠΈ ΠΊΠΎΡΡΠΎΠ·ΠΈΠΈ. | X | |||||||||
| ΠΡΠΎΠ²Π΅ΡΠΈΡΡ ΡΠ°Π±ΠΎΡΠΈΠ΅ Ρ Π°ΡΠ°ΠΊΡΠ΅ΡΠΈΡΡΠΈΠΊΠΈ ΠΊΠΎΡΠ»Π° | ΠΡΡΠ°Π½ΠΎΠ²ΠΈΡΡ ΠΏΠΎΠ΄Π°ΡΡ ΡΠΎΠΏΠ»ΠΈΠ²Π° ΠΈ Π½Π°Π±Π»ΡΠ΄Π°ΡΡ ΠΏΡΠΎΠΏΠ°Π΄Π°Π½ΠΈΠ΅ ΠΏΠ»Π°ΠΌΠ΅Π½ΠΈ. ΠΠ°ΠΏΡΡΡΠΈΡΠ΅ ΠΊΠΎΡΠ΅Π» ΠΈ Π½Π°Π±Π»ΡΠ΄Π°ΠΉΡΠ΅ Π·Π° Ρ Π°ΡΠ°ΠΊΡΠ΅ΡΠΈΡΡΠΈΠΊΠ°ΠΌΠΈ ΠΏΠ»Π°ΠΌΠ΅Π½ΠΈ. | X | |||||||||
| ΠΡΠΌΠΎΡΡΠΈΡΠ΅ ΡΠΈΡΡΠ΅ΠΌΡ Π½Π° ΠΏΡΠ΅Π΄ΠΌΠ΅Ρ ΡΡΠ΅ΡΠ΅ΠΊ Π²ΠΎΠ΄Ρ / ΠΏΠ°ΡΠ° ΠΈ Π²ΠΎΠ·ΠΌΠΎΠΆΠ½ΡΡ ΡΡΠ΅ΡΠ΅ΠΊ | ΠΠ±ΡΠ°ΡΠΈΡΠ΅ Π²Π½ΠΈΠΌΠ°Π½ΠΈΠ΅ Π½Π°: ΡΡΠ΅ΡΠΊΠΈ, Π½Π΅ΠΈΡΠΏΡΠ°Π²Π½ΡΠ΅ ΠΊΠ»Π°ΠΏΠ°Π½Ρ ΠΈ Π»ΠΎΠ²ΡΡΠΊΠΈ, ΠΊΠΎΡΡΠΎΠ΄ΠΈΡΠΎΠ²Π°Π½Π½ΡΠ΅ ΡΡΡΠ±Ρ, ΡΠΎΡΡΠΎΡΠ½ΠΈΠ΅ ΠΈΠ·ΠΎΠ»ΡΡΠΈΠΈ | X | |||||||||
| ΠΡΠΎΠ²Π΅ΡΠΈΡΡ Π²ΡΠ΅ ΡΠΎΠ΅Π΄ΠΈΠ½Π΅Π½ΠΈΡ Π½Π° Π·Π°ΡΠ»ΠΎΠ½ΠΊΠ°Ρ Π²ΠΎΠ·Π΄ΡΡ Π° Π΄Π»Ρ Π³ΠΎΡΠ΅Π½ΠΈΡ ΠΈ ΡΠΎΠΏΠ»ΠΈΠ²Π½ΡΡ ΠΊΠ»Π°ΠΏΠ°Π½Π°Ρ | ΠΡΠΎΠ²Π΅ΡΠΈΡΡ ΠΏΡΠ°Π²ΠΈΠ»ΡΠ½ΠΎΡΡΡ Π½Π°ΡΡΡΠΎΠΉΠΊΠΈ ΠΈ Π³Π΅ΡΠΌΠ΅ΡΠΈΡΠ½ΠΎΡΡΡ | X | |||||||||
| ΠΡΠΎΠ²Π΅ΡΠΈΡΡ ΠΊΠΎΡΠ΅Π» Π½Π° ΡΡΠ΅ΡΠΊΠΈ Π²ΠΎΠ·Π΄ΡΡ Π° | ΠΡΠΎΠ²Π΅ΡΠΈΡΡ ΡΠΏΠ»ΠΎΡΠ½Π΅Π½ΠΈΡ ΠΊΠ»Π°ΠΏΠ°Π½Π° |
ΠΡΡΠΎΡΠ½ΠΈΠΊ ΡΠ°Π±Π»ΠΈΡΡ: Π€Π΅Π΄Π΅ΡΠ°Π»ΡΠ½Π°Ρ ΠΏΡΠΎΠ³ΡΠ°ΠΌΠΌΠ° ΡΠ½Π΅ΡΠ³ΠΎΠΌΠ΅Π½Π΅Π΄ΠΆΠΌΠ΅Π½ΡΠ°, Π ΡΠΊΠΎΠ²ΠΎΠ΄ΡΡΠ²ΠΎ ΠΏΠΎ ΠΏΠ΅ΡΠ΅Π΄ΠΎΠ²ΠΎΠΉ ΠΏΡΠ°ΠΊΡΠΈΠΊΠ΅ O&M Π΄Π»Ρ Π΄ΠΎΡΡΠΈΠΆΠ΅Π½ΠΈΡ ΠΎΠΏΠ΅ΡΠ°ΡΠΈΠΎΠ½Π½ΠΎΠΉ ΡΡΡΠ΅ΠΊΡΠΈΠ²Π½ΠΎΡΡΠΈ
Π’Π°Π±Π»ΠΈΡΠ° 3: ΠΠ±ΡΠ°Π·Π΅Ρ Π΅ΠΆΠ΅ΠΌΠ΅ΡΡΡΠ½ΠΎΠ³ΠΎ ΠΊΠΎΠ½ΡΡΠΎΠ»ΡΠ½ΠΎΠ³ΠΎ ΡΠΏΠΈΡΠΊΠ° ΠΊΠΎΡΠ»ΠΎΠ²
