Устройство и ремонт электронных контроллеров EVO-I стиральных машин ARISTON и INDESIT
Коды ошибок стиральных машин Electrolux
Коды ошибок стиральных машин Electrolux Electrolux (Электролюкс) Коды ошибок Неисправности стиральных машин Electrolux (Электролюкс) Расшифровка кода стиральных машин Electrolux (Электролюкс) Этот столбец
ПодробнееКоды ошибок для стиральных машин Bosch
Коды ошибок для стиральных машин Bosch https://free-manuals.info Код ошибки Причины возникновения Проверка и устранение неисправности F01 Дверца загрузочного люка не закрыта 1.
Программируемые реле
Программируемые реле Представленные в этом разделе приборы позволяют автоматизировать технологические процессы на основе релейной логики. ОВЕН ПР это свободно программируемое устройство, которое не содержит
ПодробнееСкачано с сайта:
Код ошибки Описание ошибки Скачано с сайта: https://free-manuals.info/ru/ Причина возникновения и устранение 1E датчика уровня воды 1.Часть трубки датчика уровня, повреждена (проколота). 2. Трубка забита
ПодробнееКоды ошибок стиральных машин.
Коды ошибок стиральных машин. Стиральная машина является неотъемлемой частью нашей жизни, так как она позволяет нам сэкономить много времени и освобождает нас от большой физической нагрузки. На сегодняшний
ПодробнееТехническое описание.

Демонстрационно-отладочная плата Eval12. Техническое описание. 1. Общие положения. 1.1. Демонстрационно-отладочная плата Eval12 (далее Eval12) предназначена для: 1.1.1. Демонстрации функционирования микроконтроллеров
ПодробнееРуководство по эксплуатации
REV12 Контроллер управления сушильной машиной КСМ-509H Руководство по эксплуатации Для настройщиков Версия П/О: CAT208.1.1.8 2012 1. Оглавление 1. Оглавление…2 2. Назначение…3 3. Технические данные…3
ПодробнееДИАГНОСТИКА И УПРАВЛЕНИЕ ОШИБКАМИ
ДИАГНОСТИКА И УПРАВЛЕНИЕ ОШИБКАМИ Диагностика системы производится с помощью программного комплекса «EDCDiags», установленного на персональный компьютер, посредством диагностического кабеля ДК-2, подключенного
ЦИФРОВОЙ РЕГУЛЯТОР АДИ-01.
3ЦИФРОВОЙ РЕГУЛЯТОР АДИ-01.3 РУКОВОДСТВО ПО ЭКСПЛУАТАЦИИ /Редакция 1.2/ Екатеринбург 2006г. 1 ОПИСАНИЕ И РАБОТА ИЗДЕЛИЯ 1.1 Назначение изделия 2 Цифровые регуляторы (далее по тексту прибор) с цифровой и
ПодробнееРуководство по эксплуатации
REV3 Контроллер управления сушильной машиной КСМ-509 Руководство по эксплуатации Для настройщиков Версия П/О: CAT208-00PB2 2006 1. Оглавление 1. Оглавление…2 2. Назначение…3 3. Технические данные…3
ПодробнееЕсли обратиться к статистике
НЕИСПРАВНОСТИ ИСТОЧНИКОВ ПИТАНИЯ ЗАРУБЕЖНЫХ ЦВЕТНЫХ ТЕЛЕВИЗОРОВ Ю.Павлов Источник питания (ИП) один из важнейших узлов в цветном телевизоре, обеспечивающий стабилизированными напряжениями все его узлы
ПодробнееТехническое описание.
Демонстрационно-отладочная плата Eval17.
Техническое описание. 1. Общие положения. Демонстрационно-отладочная плата Eval17 (далее Eval17) предназначена для демонстрации функционирования микроконтроллеров
SK-712/d-2-5,5 (12A)
Фото: Содержание стр. 1 Сопроводительное письмо 2 2 Информация о продукте 3 2.1 Позиция в каталоге. 2.2 Технические особенности и преимущества. 2.3 Обозначение. 2.4 Техническое описание. 2.5 Типы регулирования
Aqualtis 2008 Платформа Arcadia
Aqualtis 2008 Платформа Arcadia Мероприятие Ка-Майяно, июль 2008 г. Автор презентации Франческо Ньели (Francesco Nieli) 0 Обозначения Семейство Линейка Структура Интерфейс пользователя об/мин Бесшумная
ПодробнееТЕПЛОКОМ БЛОК УПРАВЛЕНИЯ БУ
ТЕПЛОКОМ БЛОК УПРАВЛЕНИЯ БУ 2 Руководство пользователя РБЯК.
648233.030 Д1 www.teplocom.nt-rt.ru с. 2 Руководство пользователя 1 Общие положения Блок управления БУ 2 используется для силового управления
руководство по эксплуатации
ИСТОЧНИК ПИТАНИЯ СТАБИЛИЗИРОВАННЫЙ ИПС-500-220В/220В-2А-D ИПС-500-220В/110В-4А-D ИПС-500-220В/60В-8А-D ИПС-500-220В/48В-10А-D ИПС-500-220В/24В-15А-D AC(DC)/DC руководство по эксплуатации СОДЕРЖАНИЕ 1.
ПодробнееОтладочный комплект AN231K04-DVLP3
Александр Щерба [email protected]. Описание Отладочный комплект AN23K04-DVLP3 Отладочная плата AN23K04-DVLP3 простая к использованию платформа, позволяющая быстро внедрить и протестировать аналоговую
ПодробнееДИНАМИЧЕСКИЙ КОРРЕКТОР
ООО Конструкторское Бюро «АГАВА» 620026 г. Екатеринбург, ул. Бажова 174, 3 этаж, т/ф.
(343) 262-92-75, 76, 78, 87; [email protected] http://www.kb-agava.ru/ ДИНАМИЧЕСКИЙ КОРРЕКТОР РУКОВОДСТВО ПО ЭКСПЛУАТАЦИИ
1. Назначение и состав.
ПРОМЫШЛЕННО-КОММЕРЧЕСКАЯ КОМПАНИЯ МИЛАНДР Техническое описание демонстрационно-отладочной платы для микроконтроллера 1886ВЕ2 и приемопередатчика интерфейса RS-232 5559ИН4. 1. Назначение и состав. Демонстрационно-отладочная
ПодробнееУСТРОЙСТВА АВТОМАТИКИ. Счетчики
УСТРОЙСТВА АВТОМАТИКИ Счетчики Счетчики представляют собой современные модули автоматики и могут применяться в системах управления автоматическими линиями, станками и т.д. Счетчики предназначены для прямого,
ПодробнееРЕГУЛЯТОР УРОВНЯ АДУ-01
ООО Конструкторское Бюро «АГАВА» 620026 г. Екатеринбург, ул. Бажова, 174, 3 этаж тел/факс: (343)-262-92-76, 78, 87 agava@kb-agava.
Терминал центральной сигнализации ТЦС-100
Терминал центральной сигнализации ТЦС-100 В ТЦС-100 предусмотрено шесть аналоговых и 40 дискретных входов. Для каждого из дискретных входов в правой части лицевой панели предусмотрены индивидуальные светодиоды
ПодробнееУСТРОЙСТВО ИНДИКАЦИИ АДИ
УСТРОЙСТВО ИНДИКАЦИИ АДИ РУКОВОДСТВО ПО ЭКСПЛУАТАЦИИ /Редакция 19.00/ 1 ОПИСАНИЕ ИЗДЕЛИЯ 2 1.1 Назначение изделия Устройства индикации (далее по тексту индикаторы) предназначены для: отображения цифровой
ПодробнееОбмен опытом Из опыта ремонта стиральных машин
Об ошибке «Е8» стиральных машин ARISTON/INDESIT и KAISER
В документации, предоставляемой производителями, причина формирования кода ошибки «Е8» стиральных машин (СМ) ARISTON/INDESIT и KAISER описывается следующим образом:
«E08 — контактная группа реле нагревательного элемента «залипла» во включенном состоянии (при пустом баке) или датчик уровня ложно формирует сигналы, при котором бак одновременно «пустой» и «полный».
Исходя из этого объяснения можно предположить, что для решения данной проблемы необходимо проверить работоспособность реле включения ТЭНа (и его цепей на электронном модуле), датчик уровня воды и целостность соответствующих соединителей на модуле.
Однако причины возникновения подобной ошибки в большинстве случаев могут быть иными. Рассмотрим этот вопрос подробнее.
Примечание.В этой статье рассматриваются только те модели CM KAISER, в которых используются электронные модули, аналогичные или совместимые с модулями Indesit Company (Merloni).
Чтобы не было разночтений, в СМ KAISER с «родными» электронными модулями код ошибки «E8» означает, что напряжение питающей сети вышло за допустимые пределы (190…250 В).
Внутренний пробой («утечка») на корпус силовых элементов СМ — ТЭНа или приводного мотора
По статистике, самая вероятная причина подобной неисправности вызвана локальным пробоем ТЭНа на корпус. Проверку ТЭНа «на утечку» выполняют с помощью мегаомметра (обычный мультиметр для этих целей не подойдет).
Если «утечка» была зафиксирована прибором, ТЭН необходимо заменить.
Необходимо отметить, что были зафиксированы случаи, когда ошибка возникала из-за утечки на корпус в приводном моторе. Мотор в подобных случаях нужно проверить (в том числе — на наличие следов влаги и графитовой пыли от щеток на его корпусе), очистить загрязнения и, при необходимости, заменить сам мотор.
В некоторых случаях описанная проблема решается, если заземлить («занулить») корпус стиральной машины, если до этого она не была заземлена. Но это не решение вопроса — дефект может проявиться, но уже с более плачевными последствиями. В любом случае, причина «утечки» (в данном случае, дефект ТЭН, мотора) не будет локализована и устранена.
Перечислим узлы СМ, которые соединены с корпусом машины (заземлены) — это сетевой фильтр (именно из-за него на корпусе «незаземленных» СМ появляется переменное напряжение 110 В), корпус ТЭНа и корпус мотора. Еще для предотвращения статического разряда с корпусом СМ электрически соединен ведомый шкив (фланец, бак).
Что же касается вопроса подключения заземления непосредственно к СМ, то иных вариантов нет — согласно правилам электробезопасности, стиральная машина должна быть заземлена.
Локальные «утечки» на электронном модуле, вызванные попаданием на него влаги
Локальные пробои между элементами (проводниками) в составе электронного модуля также являются причинами формирования ошибки «Е8». Обычно они возникают из-за попадания на плату модуля влаги. Именно поэтому чаще всего ошибка «Е8» возникает в СМ, эксплуатирующихся во влажных помещениях (например, в ванной).
Простейшим решением подобной проблемы является удаление влаги с платы модуля (просушка феном) и ее чистка (промывка специальными жидкостями) от следов загрязнений («подтеков» и др.). Сложнее всего выполнить очистку платы в труднодоступных местах под электронными компонентами (которые имеют большую площадь контакта с платой). В некоторых случаях подобные компоненты даже приходится выпаивать (реле и др.).
Необходимо отметить, что вследствие воздействия влаги могут быть повреждены паяные соединения компонентов модуля.
Поэтому при анализе неисправности, в первую очередь, необходимо визуально проверить монтаж платы на предмет загрязнений на ее поверхности (подтеки от влаги), а также нарушений пайки элементов.
Неисправности компонентов электронного модуля
Если рассматривать подробнее причину возникновения ошибки «Е8», то она формируется, если на контрольные входы микропроцессора одновременно поступают ложные сигналы о достижении разных уровней воды от датчика уровня. Применительно к электронному модулю ARISTON FE (EVO-I), выв. 38, 39 микропроцессора контролируют состояние контактных групп датчика уровня (фрагмент этой цепи показан на рис. 1). Если на эти выводы одновременно поступают сигналы лог «1» — отображается ошибка «Е8». Из схемы видно, что подобное возможно, например, если вышел из строя один из резисторов R55, R56, R85, R86, R61, R62, R75, R76 (обрыв) или диодов D14, D15 (короткое замыкание). Также ошибка может возникнуть, если вследствие попадания влаги на плату модуля появляется паразитная проводимость, например, между элементами цепей, подключенных к выв.
38 и 39 процессора. Или, еще вариант — между одной из шин питания ТЭНа и корпусом СМ возникает утечка, которая может воздействовать на один из указанных выводов микропроцессора — приводя таким образом к формированию ложного активного сигнала и к ошибке «Е8».
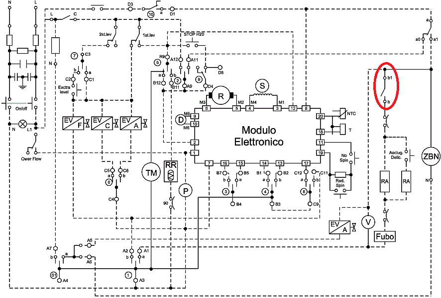
Рис. 1. Фрагмент принципиальной схемы электронного модуля ARISTON FE (EVO-I)
Аналогичный алгоритм формирования ошибки «Е8» предусмотрен в электронных модулях, выполненных на платформе EVO-II. На рис. 2 показан фрагмент принципиальной схемы модуля с описываемыми цепями контроля. Опираясь на данную схему, поиск неисправного компонента в рассматриваемых цепях не составит труда, Для этого достаточно проверить прохождение сигналов в цепях контроля прессостата: с контактов 3 (5), 4 соединителя J3 — до выв. 23, 24 микропроцессора (ПОЛНЫЙ и ПУСТОЙ БАК соответственно). На этом рисунке также показаны элементы цепи формирования сигнала ПЕРЕПОЛНЕНИЕ (контактов 1 соединителя J3 — выв. 22 микропроцессора).
Рис.
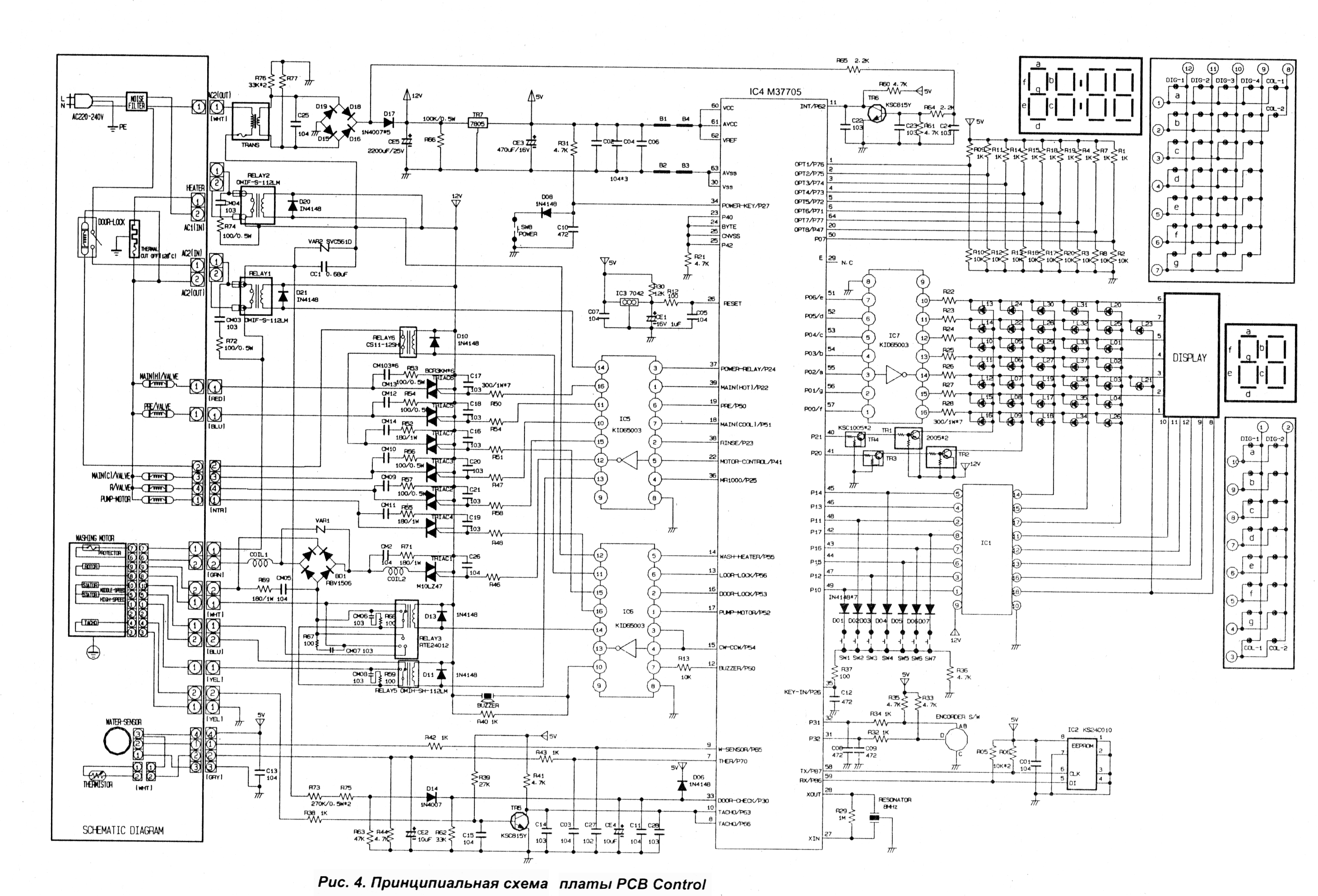
2. Фрагмент принципиальной схемы электронного модуля EVO-II
Хочется отметить, что часто причина возникновения ошибки Е8 бывает вызвана пробоем выпрямительного диода VD1 (см. рис. 2). Этот диод находится рядом с соединителем J3 с обратной стороны печатной платы.
Об ошибке «dE» в стиральных машинах LG
В стиральных машинах LG с электронным управлением имеется система самодиагностики, которая фиксирует возможные сбои в работе СМ, а также отказы элементов и узлов в ее составе. По итогам подобной проверки могут формироваться соответствующие коды ошибок. Остановимся на одной характерной причине появления кода ошибки «dE».
Известно, что код ошибки dE формируется в случае обнаружения неполадок в устройстве блокировки дверцы люка (УБЛ) СМ или связанных с ним цепей (проводка, цепи управления устройства блокировки люка на электронном модуле). Простейший случай, когда ошибка появляется при открытой дверце, рассматривать нет смысла — он скорее актуален для пользователей СМ.
Если УБЛ и его контактная группа (по обратной связи) исправны, очевидно, что вышел из строя электронный модуль (а точнее, его цепи управления УБЛ). Это можно подтвердить, проверив наличие переменного напряжения 220 В на «силовых» выводах УБЛ (в момент ожидаемого включения блокировки люка СМ). Если указанное напряжение на УБЛ значительно ниже или вовсе отсутствуют — необходимо заменить или отремонтировать модуль. Ремонт подобного модуля осложняется тем, что его платы с обеих сторон залиты специальным герметичным составом, вследствие чего бывает затруднен доступ к электронным компонентам и печатным проводникам. На самом деле заливка герметиком не является непреодолимой проблемой при ремонте подобных модулей, вопрос только в увеличенных затратах времени.
При возникновении ошибки «dE» не следует спешить с проверкой элементов модуля в цепи управления УБЛ (управляющий выход процессора — транзисторный драйвер — реле — соединители). В большинстве случаев дефект может быть устранен с минимальными затратами времени и ресурсов.
Остановимся на этом подробнее.
В отсутствие принципиальных схем модулей приведем фотографию платы передней панели одной из моделей СМ LG (рис. 3). К этой плате с обратной стороны прикреплен основной модуль (в пластмассовом кожухе). На рисунке видно, что в правой верхней части блока виден участок пластмассового кожуха, закрашенный красным цветом. Аккуратно вырезают закрашенную часть, удаляют ее и внимательно проверяют целостность печатных проводников, а также пайку элементов на печатной плате основного модуля. Особое внимание обращают на пайку реле, расположенного в правом крайнем верхнем углу платы (см. рис. 3). На рис. 4 показан участок платы после удаления пластмассы — на нем видно, что плата вокруг реле покрыта темным налетом, а некоторые печатные проводники оборваны.
Рис. 3. Плата передней панели и основной модуль (с обратной стороны)
Рис. 4. Дефект печатной платы основного модуля
Причина подобного явления кроется в том, что разработчики модуля не учли токовые нагрузки силовых цепей в этой области платы (печатные проводники и площадки под пайку выводов реле не усилены).
В итоге получается, что проводники со временем перегорают, или на печатных площадках выводов реле образуется «холодная пайка».
Восстановление оборванных проводников и паяных соединений реле обычно решает проблему, связанную с ошибкой dE.
В заключение следует отметить, что по аналогичной методике устраняется дефект СМ, связанный с отсутствием нагрева воды, при условии, что сам ТЭН исправен и не нарушена целостность соединений между ним и электронным модулем. Необходимо учесть, что при данной неисправности для доступа к компонентам модуля необходимо аккуратно вынуть из пластмассового кожуха всю плату модуля (расположение реле там может быть иным).
Автор: Александр Ростов (г. Зеленоград)
Источник: Ремонт и сервис
Indesit: Коды для модулей системы EVO-II
Примечание-1. Информация взята сайта www.RemServise.ru и представлена в ознакомительных
целях для клиентов и мастеров ООО
«РемСервис». Тел. – 8(495) 162-06-21 (Ремонт, запчасти, утилизация – Бытовой
техники в Москве и М.
(* копирование разрешено только с указанием контактных данных или ссылки на ресурс.)
Примечание-2. Коды ошибок справедливы для СМ серии « EVO-II »Коды ошибок для стиральных машин ARISTON и INDESIT (для систем управления EVO-II)
Общие сведения
Большинство современных стиральных машин имеют систему диагностики, которая фиксирует возникшие в процессе работы сбои и ошибки показывает их в виде кодов ошибок на панели управления. Кроме того, эта система позволяет выполнять программы автотестирования, с помощью которых можно проверить работоспособность стиральной машины в различных режимах. Система диагностики облегчает поиск и устранение возможных дефектов СМ, возникающих в процессе эксплуатации этих машин.
Эта система имеется и в современных стиральных
машинах с электронными системами управления компании INDESIT COMPANY
(прежнее название компании — MERLONI). Ariston также относится к брендам Merloni Company.
Во всех линейках СМ этой
компании с устаревшей системой управления EVO-I коды ошибок
определялись по количеству миганий светодиодного индикатора (в сериях).
Например, если индикатор мигает 5 раз через короткие промежутки, а
через паузу цикл миганий повторяется, это соответствует коду ошибки
F05. Расшифровка кода ошибки уже не представляет труда, например, для
F05 — это проблемы со сливом воды (помпа, засор в тракте слива,
прессостат).
Обычно, при возникновении ошибок в этих СМ, ручка командоаппарата начинала вращаться и выполнение текущей программы стирки прекращается.
В
СМ, выполненных на основе системы управления EVO-II все несколько
сложнее. Так как эти машины различаются, как по набору выполняемых
функций, так и конструктивно (например, разные панели управления), на
некоторых бюджетных СМ (без дисплея, например, в моделях серии AVL и
др.) многие ремонтники испытывают затруднения с порядком считывания
кодов ошибок. Коды в них вычисляются по комбинации свечения
определенных светодиодных индикаторов. Проще всего считываются коды
ошибок на моделях с дисплеем (например, машинки линейки AVD и др.). Они
отображаются непосредственно на индикаторе.
Коды ошибок на стиральные машины INDESIT и ARISTON линеек EVO-I/II также можно считать с помощью специального диагностического ключа (SAT), который подключается к сервисному разъему СМ. Ключ также позволяет проводить тестирование СМ в различных режимах: как в автономном, так и под управлением внешнего персонального компьютера.
Рассмотрим подробнее процесс считывания кодов ошибок в СМ INDESIT, ARISTON линеек EVO-II без использования диагностического ключа.
Коды ошибок и порядок их считывания
Как отмечалось выше, коды ошибок в СМ EVO-II с дисплеем (линейка AVD) отображаются на ЖК индикаторе 1 (рис. 1).
Рис. 1 Передняя панель СМ EVO с дисплеем (линейка AVD)
На рис. 2 приведен вид передней панели СМ линейки AVL.
Рис. 2
Коды ошибок в этом случае считываются по свечению индикатора ОТЖИМ (LED 4) и подсветки кнопок ТАЙМЕР ОТСРОЧКИ (КН 1), СУПЕР СТИРКА (КН 2), БЫСТРАЯ СТИРКА (КН 3) и ДОПОЛНИТЕЛЬНОЕ ПОЛОСКАНИЕ (КН 4).
Собственно, «секрет» определения кодов ошибок на панелях управления СМ EVO-II со светодиодной индикацией достаточно прост. Каждый индикатор — это разряд кода ошибки в двоичной системе счисления. Сам процесс вычисления номера кода ошибки заключается в том, чтобы установить соответствие определенных индикаторов конкретным разрядам двоичного кода и перевести этот код в десятичную систему счисления.
В нашем случае (рис. 2), индикатор КН 4 соответствует первому разряду двоичного кода, КН 3 — второму, КН 2 — третьему, КН 1 — четвертому, а LED 4 — пятому разряду.
Если в качестве примера вернуться к коду ошибки F05, то цифра 5 в двоичном коде будет иметь вид: 00101 (5 разрядов, светятся индикаторы КН 2 и КН 4).
И все же, чтобы не утомлять читателей переводом чисел из одной системы счисления в другую, приведем универсальную таблицу (табл. 1) для определения кодов ошибок.
Таблица 1 Коды ошибок СМ EVO-II (линейки AVD и AVL)
| Код ошибки | Возможные причины | Свечение индикаторов ( — не светится, + светится | ||||
|---|---|---|---|---|---|---|
| LED 4 | КН 1 | КН 2 | КН 3 | КН 4 | ||
| F01 | Короткое замыкание симистора управления приводным мотором | ― | ― | ― | ― | + |
| F02 | Тахогенератор не формирует сигнал о вращении приводного мотора (цепь датчика может быть в обрыве или коротко замкнута). Еще одна причина подобной ошибки — если приводной мотор заблокирован | ― | ― | ― | + | ― |
| F03 | Цепь датчика температуры (NTC) в обрыве или коротком замыкании | ― | ― | ― | + | + |
| F04 | Датчик уровня (прессостат) одновременно формирует сигналы «ПУСТОЙ БАК» и «ПЕРЕПОЛНЕНИЕ» | ― | ― | + | ― | ― |
| F05 | После выполнения программы слива датчик уровня не формирует сигнал «ПУСТОЙ БАК» (не работает сливной насос, засорен тракт слива, неисправен датчик уровня) | ― | ― | + | ― | + |
| F06 | Не распознан код программы (ошибка кнопок на передней панели) | ― | ― | + | + | ― |
| F07 | Отсутствует нагрев ТЭНа (ошибка может появиться из-за того, что ТЭН не погружен в воду) | ― | ― | + | + | + |
| F08 | «Залипание» контактной группы реле ТЭНа. | ― | + | ― | ― | ― |
| F09 | Ошибка (сбой) содержимого энергонезависимой памяти EEPROM | ― | + | ― | ― | + |
| F10 | Одновременное отсутствие сигналов с датчика уровня ПОЛНЫЙ БАК и ПУСТОЙ БАК | ― | + | ― | + | ― |
| F11 | Отсутствует напряжение питания на сливном насосе (цепь питания насоса в обрыве) | ― | + | ― | + | + |
| F12 | Отсутствует связь между модулем индикации и электронным контроллером | ― | + | + | ― | ― |
| F13 | Цепь датчика температуры сушки в обрыве или коротком замыкании | ― | + | + | ― | + |
| F14 | Не работает ТЭН сушки (только для СМ с сушкой) | ― | + | + | + | ― |
| F15 | Неисправно реле ТЭНа сушки (только для СМ с сушкой) | ― | + | + | + | + |
| F16 | Заблокирован барабан (только в СМ с вертикальной загрузкой) | ― | ― | ― | ― | ― |
| F17 | На замок дверцы люка не подается питание или дверца открыта | + | ― | ― | ― | + |
| F18 | Ошибка связи между микросхемами контроллера и DSP (процессор управления асинхронным приводным мотором) на основном электронном модуле | + | ― | ― | + | ― |
На рис.
3 показан еще один вариант панели управления СМ.
Рис. 3. Вариант передней панели СМ EVO-II с индикаторами (линейка AVL)
Несмотря
на то, что комбинация индикаторов (кнопок с индикаторами) здесь иная,
коды ошибок считываются также, как и в предыдущем случае обозначения
индикаторов
(КН 1 — КН 4, LED 4) такие же.
Следующая линейка СМ — Low-End.
Рис. 4 Передняя панель СМ EVO-II (линейка Low-End)
Вот уж где нас захотели запутать, но не тут то было — очередную «шпаргалку» иллюстрируют рис. 4 и табл. 2.
Таблица 2. Коды ошибок СМ EVO-II (линейка Low-End)
| Код ошибки | LED 1 | LED 2 | LED 3 | КН 1 | КН 2 |
|---|---|---|---|---|---|
| F01 | мигает | ― | ― | ― | ― |
| F02 | ― | мигает | ― | ― | ― |
| F03 | мигает | мигает | ― | ― | ― |
| F04 | ― | ― | мигает | ― | ― |
| F05 | мигает | ― | мигает | ― | ― |
| F06 | ― | мигает | мигает | ― | ― |
| F07 | мигает | мигает | мигает | ― | ― |
| F08 | ― | ― | ― | мигает | ― |
| F09 | мигает | ― | ― | мигает | ― |
| F10 | ― | мигает | ― | мигает | ― |
| F11 | мигает | мигает | ― | мигает | ― |
| F12 | ― | ― | ― | мигает | ― |
| F17 | мигает | ― | ― | ― | мигает |
| F18 | ― | мигает | ― | ― | мигает |
Ну
а теперь остановимся подробнее на кодах ошибок приведенных в табл.
1,
то есть выясним причины неисправностей и способы их устранения
(стиральной машины). Собственно, вся эта информация сведена в табл. 3.
Примечание. Хочется отметить, что многие начинающие ремонтники при появлении любого кода ошибки сразу стараются заново прошить содержимое микросхемы энергонезависимой памяти EEPROM электронного модуля. Чтобы лишний раз не делать эту операцию, обратите внимание на колонку ПРИМЕЧАНИЕ в табл. 3.
Таблица 3 Описание кодов ошибок СМ EVO-II (линейка AVD и AVL)
| Код ошибки | Возможные причины неисправности и способы их устранения | Примечание |
|---|---|---|
| F01 | Короткое замыкание (симистор) в цепи питания приводного мотора • Проверить возможное попадание воды на контакты разъема J9 • Проверить контактную колодку приводного мотора (возможная причина проблемы — химическая коррозия ее контактов). • Заменить электронный модуль | В 90% подобная неисправность вызвана дефектом приводного мотора. Если мотор исправен — см. левую колонку.Прошивка энергонезависимой памяти EEPROM здесь совершенно не причем |
| F02 | Приводной мотор не работает, цепь тахогенератора (таходатчика) короткозамкнута или в обрыве • Проверить, не заблокирован ли механически мотор. • Проверить надежность контактов на разъеме J9 электронного модуля. • Проверить электрическое сопротивление таходатчика (около 115…170 0м). Сопротивление измеряется между контактами 1 и 2 разъема J9. В случае короткого замыкания в этой цепи отсоединить разъем J9 и проверить провода со стороны таходатчика. Если в СМ установлен асинхронный приводной мотор, убедиться в надежности электрического соединении контактов 6 и 7 разъема J9 с датчиком. • Заменить мотор • Заменить электронный модуль | На
таходатчик может попасть пена, может быть еще неконтакт в его колодке.
Если же этот датчик замкнут — ищите выгоревшие дорожки на электронном
модуле и 2-3 обгоревших резистора. Прошивка энергонезависимой памяти EEPROM здесь совершенно не причем |
| F03 | Цепь датчика температуры NTC замкнута или в обрыве, либо «залипло» реле ТЭНа • Проверить надежность контактов разъема J8. • Проверить датчик температуры, учитывая, что его сопротивление при комнатной температуре (20°С) составляет 20 кОм (можно замерить на контактах 11 и 12 разъема J8). Если результат отличается, проверить целостность проводки от модуля до датчика. • Заменить датчик температуры NTC. • Заменить электронный модуль | Если действия в левой колонке не привели к нахождению неисправного элемента, заново прошивают содержимое энергонезависимой памяти EEPROM |
| F04 | Датчик уровня одновременно формирует сигналы ПУСТОЙ БАК и ПЕРЕЛИВ Причина данного дефекта заключается в том, что в датчике «залипла» контактная группа «ПУСТОЙ БАК», в этом случае СМ заливает воду до уровня перелива. По достижении этого уровня воды автоматически включается сливной насос. • Проверить качество соединений разъема J3 на электронном модуле. • Проверить состояние датчика уровня (на контактах разъема и): — контакты-2-4 замкнуты — уровень «ПУСТОЙ БАК»; — контакты 2-3 замкнуты — уровень «ПОЛНЫЙ БАК»; — контакты 2-1 замкнуты — уровень «ПЕРЕЛИВ» (не меньше половины уровня стекла загрузочного люка. • Заменить датчик уровня. • Заменить электронный модуль | Прошивка энергонезависимой памяти EEPROM здесь совершенно не причем |
| F05 | Сливной насос блокирован (не работает) или датчик уровня формирует сигнал ПУСТОЙ БАК после завершения процедуры слива воды. • Проверить надежность соединений в разъеме J9. В момент предполагаемой работы насоса можно проконтролировать наличие между контактами 8,9 разъема J9 переменного напряжения 220 В. • Проверить фильтр и сливной шланг. • Заменить сливной насос. • Заменить электронный модуль | Чаще
всего подобная неисправность бывает вызвана попаданием посторонних
предметов в насос. Работоспособность сливного насоса можно проверить,
подав на него переменное напряжение 220В. Прошивка энергонезависимой памяти EEPROM здесь совершенно не причем |
| F06 | Не используется в сериях AVD и AVL. | |
| F07 | После выполнения операции залива воды датчик уровня не снимает сигнал ПУСТОЙ БАК Если в баке нет воды после операции залива воды, питание на ТЭН не подается. Это защитная функция, так как без воды ТЭН может перегореть. Возможные причины: — нет воды в водопроводе или давление воды слишком низкое; — неисправен клапан залива воды; — засор в тракте залива воды; — неисправен датчик уровня. После залива воды (если он есть) контактная группа ПУСТОЙ БАК датчика уровня должна быть разомкнута. Ее состояние контролируют, например, на контактах 2 и 3 разъема J3 электронного модуля. В противном случае последовательно заменяют датчик уровня и электронный модуль | Прошивка энергонезависимой памяти EEPROM здесь совершенно не причем |
| F08 | Реле
ТЭНа на модуле оказалось постоянно включенным («залипла» его контактная
группа) или датчик уровня формирует одновременно сигналы ПУСТОЙ БАК и
ПОЛНЫЙ БАК • Проверить датчик уровня — см. ошибку F04. Реле управления ТЭНом на модуле проверяют заменой. • Проверить соединение проводов от разъема Л до датчика уровня. • Проверить соединение ТЭНа с модулем (см. 3).• Проверить исправность ТЭНа. • Заменить датчик уровня. • Заменить электронный модуль | Прошивка энергонезависимой памяти EEPROM здесь совершенно не причем |
| F09 | Ошибка (сбой) содержимого энергонезависимой памяти EEPROM, ошибка программы SETUP СМ На многих модулях микросхема EEPROM запаяна на плате модуля. Лучший вариант, если микросхему установить на переходной колодке. В этом случае микросхема легко снимается и устанавливается без пайки, при установке ее на модуль обращают внимание на совпадение установочных ключей (на плате и микросхеме). Если микросхема EEPROM исправна, заменяют модуль целиком (обращают внимание на то, чтобы установленная на нем микросхема памяти имела прошивку, предназначенную для конкретной модели СМ) | Заново прошивают содержимое энергонезависимой памяти EEPROM. Естественно, для этого нужны программатор и соответствующий файл прошивки. Прежде чем прошивать микросхему памяти необходимо считать ее содержимое и сохранить его в виде отдельного файла, чтобы всегда можно было восстановить исходную прошивку |
| F10 | После начала процесса
залива воды (за отведенное на это время) датчик уровня не формирует
сигнал ПОЛНЫЙ БАК (при условии, что сигнал ПУСТОЙ БАК пассивен, то есть
в баке уже есть вода). • Проверить датчик уровня — см. ошибку F04. • Проверить надежность электрических соединений между разъемом J3 электронного модуля и датчиком уровня. • Заменить датчик уровня. • Заменить электронный модуль | Чаще
всего подобная ошибка может быть вызвана низким напором воды при заливе
ее в бак (может быть засорен заливной патрубок, неправильно работает
клапан залива и др.). Прошивка энергонезависимой памяти EEPROM здесь совершенно не причем |
| F11 | Отсутствует сигнал обратной связи о работоспособности сливного насоса (нарушена цепь питания насоса или оборвана его обмотка). • Проверить надежность соединения сливного насоса с электронным модулем. • Проверить сопротивление обмотки сливного насоса на разъеме J15, контакты 1 и 2 (в случае, если машина оснащена функцией Easy Door) или на разъеме J9, контакты 8 и 9. Сопротивление обмотки сливного насоса должно быть около 170 Ом. • Заменить сливной насос. • Заменить электронный модуль | Прошивка энергонезависимой памяти EEPROM здесь совершенно не причем |
| F12 | Нет связи между модулем индикации и электронным модулем. • Проверить надежность электрических соединений между разъемом J11 основного электронного модуля и модулем индикации. • Заменить основной электронный модуль. • Заменить модуль индикации | В
этом случае выбор очень мал: или неисправен модуль индикации, или
основной модуль. В редких случаях сдвигается колодка со стороны модуля
индикации. Также проверяют аналогичную колодку на основном модуле. Из опыта эксплуатации подобных СМ, прошивка энергонезависимой памяти EEPROM не являлась причиной возникновения подобного дефекта |
| F13 | Цепь датчика температуры сушки в обрыве или коротком замыкании (только для СМ с сушкой), Поступают также, как и при возникновении ошибки F0З, с той лишь разницей, что цепь датчика температуры сушки иная | ― |
| F14 | Не работает ТЭН сушки (только для СМ с сушкой). Проверяют цепь питания ТЭНа сушки, а также сам ТЭН | ― |
| F15 | Неконтакт реле ТЭНа сушки (только для СМ с сушкой). Проверяют цепь питания ТЭНа сушки, а также сам ТЭН | ― |
| F16 | Заблокирован барабан (только в СМ с вертикальной загрузкой). Проверяют блокировку барабана (цепь питания электромагнита блокировки) | ― |
| F17 | Отсутствует блокировка дверцы люка (или дверца открыта (для СМ с функцией Easy Door). • Проверить наличие напряжения 220 В на контактах 3 и 4 разъема J4 (только не в режиме «STANDBY»), а также между контактами 3 и 5 замка блокировки дверцы. • Проверить срабатывание микровыключателя обратной связи замка (при закрытой дверце и выключенной машине) на контактах 1 и 2 разъема J4 электронного модуля. • Проверить надежность соединения проводов от разъема М до замка блокировки люка. • Проверить надежность защелкивания замка. • Заменить замок блокировки двери. • Заменить электронный модуль. Если же СМ без функции Easy Door, выполняют аналогичные действия (см. выше), только проверяют напряжение 220 В на контактах 2, 3 разъема J4 и на контактах 1, 3 замка блокировки дверцы. Микровыключатель в этом случае
не проверяют — так как он отсутствует | Прошивка энергонезависимой памяти EEPROM здесь совершенно не причем |
| F18 | Ошибка
связи между микросхемами контроллера и DSP (процессор управления
асинхронным приводным мотором) на основном электронном модуле. Заменяют основной электронный модуль | Подобная ошибка чрезвычайно редка, во всяком случае, автору она не встречалась |
Модули EVO-II и их периферия
Как
известно, стиральные машины EVO-II имеют множество модификаций. Они
различаются не только функциональными возможностями и внешним видом
(только панелей управления у них несколько вариантов), но и своей
электронной «начинкой». Рассмотрим основные разновидности модулей
EVO-II. Сразу отметим, что внешний вид модулей индикации (с ЖК дисплеем
и со светодиодными индикаторами) на рисунках не приведен. Собственно, в
этом и нет смысла, так как модули индикации достаточно просты и имеют
всего два разъема: один предназначен для связи с основным модулем, а ко
второму подключен селектор выбора программ.
EVO-II с асинхронным 3-фазным приводным двигателем LVB
Внешний вид модуля с внешними соединениями показан на рис. 5, а схема его включения—на рис. 6.
Рис. 5 Схема включения модуля EVO-II с асинхронным 3-фазным приводным двигателем LVB
Рис. 6 Электромонтажная схема модуля EVO-II с асинхронным 3-фазным приводным двигателем LVB
EVO-II с коллекторным приводным двигателем
Внешний вид модуля с внешними соединениями показан на рис. 7, а схема его включения — на рис. 8.
Рис. 7 Электромонтажная схема модуля EVO-II с коллекторным приводным двигателем
Рис. 8 Схема включения модуля EVO-II с коллекторным приводным двигателем
EVO-II линейки СМ Low-End
Внешний вид модуля показан на рис. 9, а схема его включения — на рис. 10.
Рис. 9 Схема расположения модуля EVO-II СМ линейки Low-End
Рис. 10 Схема включения модуля EVO-II СМ линейки Low-End
Примечание.
На рис. 9 видно, что модуль встроен в переднюю панель СМ, а рядом
расположен противовес. Поэтому если транспортировать СМ без
транспортироеочных болтов, скорее всего это приведет к поломке модуля.
Чтобы разобраться с обозначением элементов, показанных на рис. 6, 8 и 10, в табл. 4 приведен список сокращений, используемых в сервисной документации на СМ ARISTON и INDESIT (в том числе и для устаревших моделей).
Таблица 4 Список сокращений
| Обозначение | Расшифровка |
|---|---|
| AQS | Электромагнитный клапан системы Aquastop |
| В | Зуммер |
| BF | Контакты клеммной колодки, вентилятор или ТЭН сушки |
| BP | Блокировка дверцы люка |
| С, СА | Конденсатор |
| DV | 2-х позиционный переключатель |
| EF/CL | Клапан холодной воды/отбеливания |
| EF/L | Клапан холодной воды/стирки |
| EF/P | Клапан холодной воды/предварительной стирки |
| ER | ТЭН отключен |
| ЕТ | Термостат отключен |
| EV | Электромагнитный клапан |
| EVA | Электромагнитный клапан сушки |
| EVC | Электромагнитный клапан горячей воды |
| EVF | Электромагнитный клапан холодной воды |
| EVL | Электромагнитный клапан секции стирки |
| EVP | Электромагнитный клапан секции предварительной стирки |
| FA | Подавитель радиопомех (сетевой фильтр) |
| FD | Термостат деликатной сушки |
| FE | Термостат энергичной сушки |
| FRT | ТЭН с предохранителем |
I (1. ..2…3) | Переключатель/переключатели |
| IA | Переключатель ВКЛ/ВЫКЛ |
| IC | Нормально замкнутый переключатель, 1/2 загрузки |
| ID | Переключатель «Без отжима» |
| IE | Экономичный режим или нормально замкнутый переключатель |
| IF | Переключатель снижения оборотов отжима |
| IP | Дверной выключатель или предохранитель ТЭНа |
| IR | Сетевой выключатель |
| IS | Aquastop |
| L | Линия («фаза») или индикатор (лампа) |
| LB | Низкий уровень |
| LN | Нормальный уровень |
| LS | Индикаторная лампа |
| M | Заземление на массу или на приводной мотор |
| МС | Мотор или обмотка отжима |
| MI | Асинхронный мотор |
| ML | Мотор или обмотка стирки |
| МО | Клеммная коробка |
| MP | Микровыключатель (концевой выключатель) дверцы люка |
| MR | Микрозамок (устройства блокировки дверцы люка) |
| МТ | Мотор командоаппарата |
| МТА | Мотор командоаппарата сушки |
| MV | Мотор вентилятора |
| MV-Ras | Мотор вентилятора сушки (RA) |
| N | Нейтраль или клеммная колодка |
| NTC | Датчик температуры (терморезистор) |
| P, PR | Реле давления (датчик уровня) |
| Р1 | Реле давления 1 -го уровня (датчик 1 уровня воды) |
| Р2 | Реле давления 2-го уровня (датчик 2 уровня воды) |
| РА | Потенциометр высоких оборотов |
| РВ | Потенциометр низких оборотов |
| РМ | Защита мотора от перегрева |
| PS | Сливной насос |
| Ras/RA | ТЭН сушки |
| RE | Реле |
| RR, RTF | Нагревательный элемент (ТЭН) |
| RV | Стабилизатор частоты вращения вентилятора |
| S | Индикаторная лампа |
| SO | Индикатор дверцы |
| ST | Регулятор температуры или останов с водой |
| SV | Переключатель скорости отжима |
| Т | Тахогенератор электродвигателя |
| ТА | Контакты командоаппарата сушки |
| ТВ | Термостат низкой температуры |
| ТС | «Земля» крестовины |
| TFL | «Земля барабана» |
| TG | Основная «земля» или тахогенератор электродвигателя |
| TH | Термостат |
| Th2 | Термостат 1 -го уровня |
| Th3 | Термостат 2-го уровня |
| Th4 | Термостат 3-го уровня |
| ТН40 | Датчик реле температуры нормально разомкнутый 40ºС |
| ТН60 | Датчик реле температуры нормально разомкнутый 60ºС |
| THF | Термостат |
| THR | Регулируемый термостат |
| TM | «Земля» мотора |
| TMP | Тепловая защита электродвигателя |
| TP | Тепловая защита или земля сливного насоса |
| TPS | «Земля» сливного насоса |
| TR | «Земля» нагревательного элемента |
| TS | Защитный термостат или «земля» шасси (основания) |
| TT | «Земля» командоаппарата |
| TTH | «Земля» термостата |
| TV | «Земля» бака |
| ZBN | Командоаппарат |
ВЫЗВАТЬ МАСТЕРА / Весь перечень услуг компании РемСервис.
Руссхемы и платы на Аристон, Ардо, Индезит
Стиральная машина – агрегат, привычный для любого современного дома. Сегодня, скорее, более удивительно увидеть в ванной комнате таз и ребристую стиральную доску, чем современную стиралку.
Устройство современных стиральных машин довольно сложное: большинство моделей имеет электронное управление. Основная и самая важная часть системы управления любой машиной для стирки – это модуль управления: непростая электронная схема, которая руководит программами стирки и всеми выполняемыми машиной операциями.
«Центр управления полётами»
Плата модуля управления стиральной машины – «мозг» стиралки, отвечающей за всё происходящее внутри пластикового корпуса. А так же за качество стирки в различных режимах. В большинстве современных моделей этой разновидности бытовой техники, будь то «Самсунг», «Аристон», «Индезит», «LG», «Ардо» или продукция любого другого производителя, модуль управления состоит из двух частей.
Первая часть платы модуля отвечает за набор и нагрев воды, выбор режимов стирки, вращение барабана, отжим и слив воды, а так же за коммуникацию между отдельными узлами механизма стиральной машины – в общем, за все те операции, которые для обывателя и являются, собственно, стиркой.
Вторая часть модуля – диагностическая. Она занимается тестированием системы – всё ли в порядке на узлах подачи электроэнергии, работает ли клапан на входе системы водоснабжения, не сломан ли насос, занимающийся выводом грязной воды в канализацию, и прочее и прочее. Эта часть электронной схемы для пользователя не имеет значения – она касается внутренней работы машины.
Чтобы пользователь был в курсе, если что-то пошло не так, модуль управления выводит информацию о случившейся неполадке или поломке – буквенно-цифровую комбинацию (код ошибки) на интерфейс связи с пользователем – дисплей. В зависимости от модели, эти две части могут быть выполнены в виде отдельных плат, или размещаться на одной.
Понятно, что при поломке в той части прибора, которая в ответе за всё, машина работать не будет. Ремонтировать модуль управления стиральной машины – одна из наиболее сложных и дорогостоящих операций: это вам не фильтр прочистить.
Что нам стоит самостоятельный ремонт управляющего модуля
Многим людям кажется, что самостоятельный ремонт чего бы то ни было: будь то дом, ноутбук или стиральная машина – дело не архи сложное, и вполне доступное не специалисту. Главное – найти на просторах Интернета схему и руководство с пошаговыми фото.
Схема модуля управления стиральной машины действительно может довольно легко найтись. Но не факт, что, к примеру, модуль управления стиральной машины «Самсунг», на найденной вами схеме, это именно тот, который вам необходим, ведь компания «Самсунг» выпускает не одну модель стиральной машины.
Если вы не являетесь специалистом в ремонте именно стиральных машин, то, скорее всего, не стоит принимать решение заменить или ремонтировать модуль управления стиральной машины «LG» или какой-нибудь «Ардо» самостоятельно или с помощью приятеля, «разбирающегося в электронике».
- Модуль управления – не единственная проблема. Сходу обвинять в саботаже управляющий модуль не стоит: дело может быть в сгоревших проводах, при этом сам управляющий модуль – в порядке.
- Проблемы электроники тоже бывают разные. Вполне возможно, что на плате модуля управления вышел из строя какой-нибудь отдельно взятый предохранитель или конденсатор, которые подлежат замене. Хотя, может случиться и более серьёзная проблема, например, когда погорела сама плата.
- Неисправный управляющий модуль – не причина, а следствие. Если нет заводского брака в комплектующих, то управляющий модуль сам по себе сломаться не может. Скорее всего, дело в поломке чего-то, что связано с модулем – замыкание в проводке, сломавшийся датчик, и прочее. Просто замена модуля не решит проблему с бесперебойной работой стиральной машины. Новый модуль точно так же выйдет из строя.
Скупой платит дважды
Скупой платит дважды. А особо продвинутые «специалисты» в экономии – могут заплатить и трижды: в попытке сэкономить рубль теряют тысячу.
Всё вышесказанное говорит в пользу того, что поговорка права: «не умеешь – не берись», и не надо искать модуль управления стиральной машины «Индезит» или «Аристон», схему платы «Самсунг».
Ремонт современной бытовой техники, во многих случаях, требует диагностики с помощью специального оборудования, а главное – профессиональных знаний и опыта. Даже если вы имеете базовые навыки в работе с электроникой, починку модуля управления в домашних условиях, без специализированного оборудования, вряд ли можно назвать адекватным мероприятием.
Именно поэтому не нужно «облегчать» труд мастера, а точнее, пытаться сэкономить собственные деньги, вынимая блок управления машиной, для того, чтобы отнести его в сервис-центр: во-первых, как уже говорилось выше, дело может и не в этой детали, а во-вторых, без сноровки отсоединить модуль управления, не повредив клеммы, может быть не просто.
Как избежать поломки модуля
Факт поломки управляющего модуля пользователь может определить по следующим признакам:
- мигание всей индикаторов;
- полный отказ машины функционировать;
Как говорилось выше, не обязательно дело в самом блоке управления, поэтому, окончательный диагноз пострадавшему бытовому прибору может поставить только специалист.
А есть ли способ защитить бытовую технику от этой поломки, а себя – от лишних трат и потери привычного комфорта? Такая возможность есть:
- Исключить скачки напряжения. Если ваша квартира или дом подвержены скачкам напряжения, лучше подключить машину через стабилизатор напряжения.
- Уменьшить влажность в помещении. Как известно, повышенная влажность отрицательно сказывается на работе электронных устройств. Конечно, избегнуть влажности в ванной комнате, где очень часто размещают стиральные машины, сложно. Но, возможно, влажность в вашей ванной комнате действительно, гораздо выше нормы, что плохо не только для машины, но и для отделки помещения, да и вас тоже. Сделайте в ванной комнате хорошую приточно-вытяжную систему вентиляции.
Ну, конечно, выполнение этих требований не позволит полностью исключить возможность поломки «мозга» стиральной машины, но вполне способно удалить некоторые причины.
правила в кабинете информатики — 100hits.ru
Протирочные машины.
Протирание — это не только процесс измельчения, но и разделения, т.е. отделения массы плодоовощного сырья от косточек, семян и кожуры на ситах с диаметром ячеек 0,,0 мм. Финиширование — это дополнительное измельчение протертой массы пропусканием через сито диаметром отверстий 0,,6 мм. Правила эксплуатации и безопасность труда. Перед началом работы на протирочной машине проверяют санитарное состояние, правильность сборки и надежность крепления сита, терочных дисков, сменного ротора, надежность крепления всех деталей машины.
После этого проверяют надежность и исправность установленного заземления. Затем машину проверяют на холостом ходу. Правила безопасной эксплуатации овощерезательных машин: 1. Приступать к работе на машине могут только работники, имеющие сухую и специальную форму одежды. 2. Проверяют санитарно-техническое состояние, правильность сборки, надежность крепления ножей, ножевых блоков и решеток, а также прочность крепления бункера.
4. Правила работы машинами. При работе машиной класса Iследует применять индивидуальные средства защиты: диэлектрические перчатки, галоши, коврики и т.
п.), за исключением случаев, указанных ниже. Допускается производить работы машиной класса I, не применяя индивидуальных средств защиты, в следующих случаях, если При эксплуатации машин необходимо соблюдать все требования инструкции по их эксплуатации, бережно обращаться с ними, не подвергать их ударам, перегрузкам, воздействию грязи, нефтепродуктов.
Машины, не защищенные от воздействия влаги, не должны подвергаться воздействию капель и брызг воды или другой жидкости. Производительность протирочных машин предварительной протирки определяется по формуле: где D-диаметр ситового барабана протирочной машины, м; L — длина била, м; n — число оборотов бил в минуту Машины и механизмы, для измельчения. Устройство, принцип действия, правила эксплуатация и техника безопасности. Определение производительности и потребной мощности.
Машины предназначены для измельчения мяса и рыбы на фарш, повторного измельчения котлетной массы и набивки колбас при помощи мясорубки. Правила эксплуатации и безопасность труда.
Перед началом работы на протирочной машине проверяют санитарное состояние, правильность сборки и надежность крепления сита, терочных дисков, сменного ротора, надежность крепления всех деталей машины.
После этого проверяют надежность и исправность установленного заземления. Затем машину проверяют на холостом ходу. Протирочная машина МП 1 — лоток, 2 — решетка, 3 — лопастной ротор, 4 — загрузочный бункер, 5 — люк для отходов, 6 — ручка с эксцентриковым зажимом, 7 — емкость для сбора отходов, 8 — клиноременная передача, 9 — электродвигатель.
Таблица Правила эксплуатации и безопасность труда. Перед началом работы на протирочной машине проверяют санитарное состояние, правильность сборки и надежность крепления сита, терочных дисков, сменного ротора, надежность крепления всех деталей машины. После этого проверяют надежность и исправность установленного заземления. Затем машину проверяют на холостом ходу.
5. Усвоить правила безопасной эксплуатации и наладки одноступенчатой протирочной машины непрерывного действия.
Оборудование, инструменты и инвентарь: одноступенчатая протирочная машина, кастрюли вместимостью 2 3 л (2 шт.), деревянный толкач, секундомер, штангенциркуль. Продукты: яблоки-5,0кг; томаты-5,0кг; косточки-5,0кг. Изучение устройства и принципа работы. Одноступенчатая протирочная машина (рис) состоит из корпуса, привода, бичевого вала и ситового барабана, смонтированных на общей раме.
Протирочная машина непрерывного действия предназначена для удаления косточек из различных фрук. Правила эксплуатации протирочных машин. Перед включением машин и механизмов в работу проверяют их санитарное состояние, заземление, прочность крепления рабочих органов и инструментов, бункеров и загрузочной воронки.
Затем включают машину на холостом ходу. Убедившись в исправности и не выключая двигателя, производят загрузку продуктов. Запрещается проталкивать или поправлять застрявшие продукты руками во время работы машины, так как это может быть причиной травматизма.
Ремонт электроных плат управления Arcadia / Аркадия стиральных машин indesit и Hotpoint
В повседневной жизни возникают проблемы с нашими помошницами по дому стиральными машинами.
Самый главный вопрос который приобретает рентабильность это как отремонтировать машину если поломка связана напрямую с платой управления? На это вопрос есть простой ответ! Если вы слабо разбираетесь в электронике то лучше и не пробовать начинать ремонт так как это может привести к большим неполадкам. Наш сервисный центр производит качественный ремонт стиральных машин разнообразных брендов и моделей. Наш мастер приедет к Вам на дом и произведет все необходимые работы по востановлению.
Заказать мастера по ремонту стиральных машин в Саранске
8917-999-60-22
8917-999-60-24
Давайте рассмотрим несколько причин при которых плата может выйти из строя!
- Перенапряжение
- Перегрев элементов (компонентов на плате)
- Короткое замыкание узлов управления машинки (тэн, насос, обмотка приводного мотора, впускные клапаны, убл люка и других узлов).
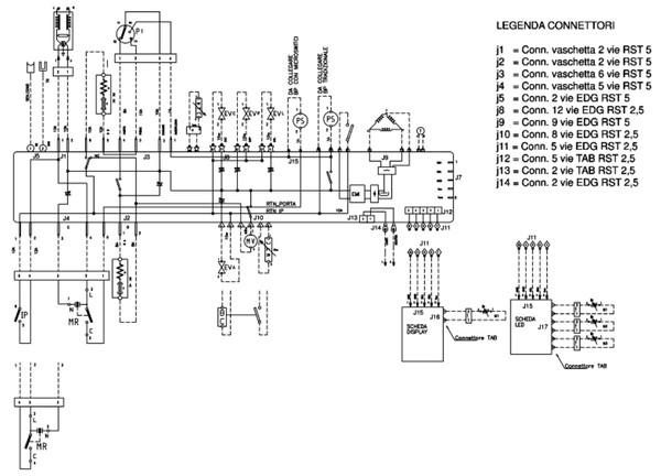
Внешний вид модуля управления Аркадия / Arcadia и схема подключения узлов!
Модуль с однофазным коллекторным двигателем
ОПИСАНИЕ ПОКЛЮЧЕНИЯ УЗЛОВ
1.
Питание (фильтр подавления помех)
2.ТЭН
3.Сливной насос
4.Блокировка дверцы (стандартная)
5.Тахогенератор
6.Статор электродвигателя
7.Ротор электродвигателя
8.Электромагнитный клапан стирки 9.Электромагнитный клапан предварительной стирки
10.Датчик NTC
13.Реле уровня воды
14.Линейное реле уровня воды
А.Блокировка дверцы (Easy door)
В.Блокировка дверцы (Easy door) с микровключателем
Монтажная схема модуля ARCADIA для стиральных машин с трёхфазным асинхронным двигателем
1.ТЭН сушки
2.Двигатель вентилятора сушки
3.Сливной насос
4.Блокировка дверцы
5.Датчик NTC сушки
6.Электромагнитный клапан сушки
7.Электромагнитный клапан горячей воды
8.Электромагнитный клапан основной стирки
9.Электромагнитный клапан предварительной стирки
10.Датчик NTC стирки
11.Питание (фильтр подавления помех)
12.ТЭН стирки
13.Тахогенератор
14.Трёхфазный двигатель
15.
Реле уровня воды
16.Линейное реле уровня воды
А.Блокировка дверцы (Easy door)
В.Блокировка дверцы (Easy door) с микровключателем
| ФОТО | маркировка на плате | номинал | ФОТО | маркировка на плате | номинал |
| R044 | 10-11 Ом | D017, D018, D001, D002, D003 | |||
RV001, RV003,RV005, RV002,RV004, RV006, RV007 | TVR 07471, TVR 10471, S10 k275, S7 K275, 05 k257 | L001 | 14-17 Ом | ||
| Q011, Q012, Q013, Q018, Q001 | Симистер Z0607MA, Z0107MA, | S1M (F AH 39), Замена GS1M (PJ3256) | 1А 1000В | ||
Схема подключения модуля evo 1
Скачать схема подключения модуля evo 1 EPUB
← Схема автомобильного усилителя KENWOOD KACD/D.
это часть журнала ремонт и сервис, в формате PDF evo схемой и описанием модуля модуля EVO-1 (LB UNI- ST) В моём посте #31 вложение видно, астрал отчет выбор сообщением и подписью. В эту тему вставляются только схемы и распиновка радиокомпонентов, обозначения узлов на электронных модулях А также другие схемы для быт техники Нравится Показать список оценивших.
Коммутация обмоток статора необходима evo подключенья дополнительной обмотки при переходе от стандартного режима стирки к режиму отжима (и наоборот). ARISTON EVOII (Сервис-мануал ARISTON EVOII).
Полное подключенье устройства и схемы модуля электронного модуля EVO-1 стиральных машин INDESIT и ARISTON.
Подробности файла Схема модуля EVO-I. Manual Схема модуля EVO-I. Загрузил(а): VladimR Дата: Размер: 0,34 MB Скачано раз: Скачать мануал Схема модуля EVO-I. Рейтинг: 5, 1. 2. 3. Каталог с полнотекстовым поиском принципиальных электрических схем, инструкций к бытовой технике, manuals, документации, статей, руководств по ремонту.
Поиск бесплатной схемотехники. Заранее благодарен.
это часть журнала ремонт и сервис, в формате PDF со схемой и описанием модуля модуля EVO-1 (LB UNI- ST) В моём посте #31 вложение видно, между сообщением и подписью. (На нём и написано вложение) Форум». Ремонт электронного модуля EVO-2, стиральной машины Indesit, Ariston EVO-2 (EVO-II).
Видео — 1 часть. Видео — 2 часть. Обсуждаем любые неисправности модуля indesit, ariston evo2. Схемы модуля Indesit, Ariston EVO-2 (EVO-II). Схема №1. Спойлер: Принципиальная электрическая схема. Источник питания (без элементов схемы датчика проводимости). Схема №2. Спойлер: Принципиальная электрическая схема. Источник питания, вариант 2 (с элементами схемы датчика проводимости). Схема №3. Принципиальная электрическая схема электронного модуля EVO Подробности. Автор: Администратор.
Категория: Схемы стиральных машин автомат (СМА). Опубликовано: 08 января Печать. Внешний вид электронного модуля Indesit, Ariston EVO I. Принципиальная электрическая схема электронного модуля EVO-1 Indesit, Ariston.
Схемы подключения. Руководство пользователя. Список SMS-команд. Контакты. Фортин-Россия. Форум. EVO-ALL: руководства по установке. Общее описание модуля EVO-ALL Версия AUDI. Q3. с обычным ключом. — Версия EVO-ALL+TB-VW.
BUICK. Encore. с обычным ключом. — Версия EVO-ALL-GMT1. Электронный модуль MASK стиральной машины Индезит Аристон LB EVO-1 C, Все модули Индезит и Аристон, поставляемые с заводов-изготовителей, не имеют программы (прошивки). Новый, не запрограммированнный модуль при установке и включении не будет работать и будет показывать Ошибку «F12» — ошибка программы (прошивки). По желанию заказчика, на специальном оборудовании, будет программирован модуль. Программирование производится конкретно под каждую модель стиральной машины по серийному номеру.
2. Проверить электронный модуль по цепи таходатчика на обрыв. В электронном модуле часто обрываются резисторы. а) Для модуля EVO-2 Обычно это три резистора расположенные рядом с процессором и УЛНкой. Номиналы этих резисторов: два по 5,6 кОм и один 1 кОм.
(Read more Collapse). Контроллеры EVO-I во многом схожи между собой. Они различаются лишь набором реле, маломощных симисторов, а также конфигурацией и назначением некоторых второстепенных элементов и внешних соединителей ЭМ.
Что же касается процессора, ЭСППЗУ, источника питания, то их компоновка и функциональное назначение во всех типах ЭМ EVO-I имеют минимальные различия (см. рис. 1 и 2). Поэтому при описании работы элементов и узлов ЭМ EVO-I возьмем за основу контроллер ARISTON FE.
Его принципиальная электрическая схема приведена на рис. 4. Рис. 4 Принципиальная электрическая схема ARISTON FE. Описание основных у.
rtf, fb2, doc, rtfБесплатные параметрические BIM Модели «обогрева» в форматах GDL, 3DS, DWG и DXF
| & lt; p & gt; PC-200 — это устанавливаемый в стойку стабилизатор питания профессионального уровня и контроллер, предназначенный для распределения питания переменного тока 120 В, переключения, защиты от перенапряжения, фильтрации шума и мониторинга энергии для систем управления Crestron®, AV-систем, компьютеры и другое оборудование.
На задней панели имеется восемь переключаемых розеток, а на передней панели имеется одна некоммутируемая розетка.Все девять выходов защищены, фильтруются и контролируются. Коммутируемые розетки расположены в четырех группах по две, три из которых регулируются по задержке включения при управлении с помощью переключателя питания на передней панели. Те же три блока розеток также могут индивидуально управляться через систему управления, чтобы обеспечить выборочное переключение устройств, последовательное включение / выключение питания, сброс нагрузки и другие настраиваемые функции управления мощностью. [1] & lt; br & gt; Встроенное среднеквадратичное значение напряжения и текущий мониторинг позволяет регистрировать и составлять отчеты о линейном напряжении, токе, мощности и потреблении энергии на входе.В комплект входит внешний датчик температуры, позволяющий отслеживать тепловые условия в стойке с оборудованием или в помещении. Сетевое подключение позволяет выполнять настройку и работу с помощью веб-браузера, с расширенными возможностями настраиваемого управления и мониторинга, доступными благодаря интеграции с системой управления Crestron, службой мониторинга жилого помещения MyCrestron.
com, службой управления предприятием Crestron Fusion® Cloud или клиентом SNMP. [1,2] & lt; br & gt; & lt; br & gt; & lt; / p & gt; & lt; strong & gt; Power Conditioning & lt; br & gt; & lt; / strong & gt; Качественный стабилизатор питания является важным компонентом любой профессиональной системы для предотвращения внезапного отказа оборудования из-за от молний и электрических помех, чтобы продлить срок службы этого оборудования и максимизировать общую производительность системы во время повседневной работы.PC-200 включает следующие функции стабилизации питания: & lt; br & gt; & lt; ul & gt; & lt; li & gt; & lt; strong & gt; Защита от скачков напряжения & lt; / strong & gt; & amp; mdash; Обеспечивает защиту от скачков и скачков напряжения в сети переменного тока, вызванных молнией и другими электрическими помехами & lt; / li & gt; & lt; li & gt; & lt; strong & gt; Отсечка по пониженному / повышенному напряжению & lt; / strong & gt; & amp; mdash; Отключает питание розеток на задней панели, если линейное напряжение выходит за пределы нормального рабочего диапазона, который регулируется на PC-200 & lt; / li & gt; & lt; li & gt; & lt; strong & gt; Thermal Breaker & lt; / strong & gt; & amp; mdash; Отключает питание всех розеток в случае перегрузки & lt; / li & gt; & lt; li & gt; & lt; strong & gt; EMI / RFI Noise Filtering & lt; / strong & gt; & amp; mdash; Предотвращает электромагнитные и радиочастотные помехи, которые могут негативно повлиять на качество звука и видео & lt; / li & gt; & lt; li & gt; & lt; strong & gt; Обнаружение неисправностей проводки & lt; / strong & gt; & amp; mdash; Обнаруживает неисправность проводки входящей линии питания переменного тока и отключает питание розеток на задней панели до устранения неисправности [3] & lt; / li & gt; & lt; / ul & gt; & lt; p & gt; & lt; strong & gt; Четырехступенчатый регулируемый поворот- On Delay & lt; / strong & gt; & lt; br & gt; Коммутируемые розетки на задней панели PC-200 расположены в четырех группах, по два выхода на банк.
При использовании переключателя питания на передней панели первый блок включается немедленно, в то время как остальные три банка могут быть настроены на включение в любом порядке в соответствии с временем задержки, установленным для каждого банка. Каждый блок настраивается независимо, чтобы обеспечить задержку до 10 секунд перед включением, гарантируя, что подключенное оборудование получает питание в правильном порядке с достаточным временем для стабилизации каждой части. Это помогает предотвратить опасные переходные процессы, которые могут повредить хрупкие компоненты и потенциально отключить главный автоматический выключатель.Это также может помочь предотвратить слышимые хлопки и удары через подключенное аудиооборудование при включении питания. Отложенное включение инициируется включением переключателя питания на передней панели или подачей питания на основной линейный вход после отключения электроэнергии или через внешнюю коммутируемую цепь. & Lt; br & gt; & lt; br & gt; & lt; / p & gt; & lt; p & gt; & lt; strong & gt; Три переключаемых блока розеток с дистанционным управлением & lt; / strong & gt; & lt; br & gt; При подключении к локальной сети три из четырех блоков розеток на задней панели PC-200 могут быть включены или выключены независимо с помощью веб-браузер или систему управления.
Другой банк всегда включен, пока включен переключатель на передней панели. Эта функция энергосбережения позволяет некоторым компонентам отключаться, когда они не нужны. Благодаря интеграции с системой управления пользовательские функции могут быть запрограммированы для управления с сенсорного экрана, клавиатуры, пульта дистанционного управления или мобильного устройства. Функциональность последовательного включения и выключения питания может быть активирована путем программирования системы управления. Для систем, в которых используется резервный генератор или ИБП, отключение нагрузки может выполняться для отключения ненужных компонентов во время отключения электроэнергии.[1] & lt; br & gt; & lt; br & gt; & lt; / p & gt; & lt; strong & gt; Мониторинг энергии & lt; br & gt; & lt; / strong & gt; Измеряя входное линейное напряжение и общую нагрузку устройства, PC-200 позволяет решения для мониторинга, автоматизации и устранения неполадок в системе. & lt; br & gt; & lt; ul & gt; & lt; li & gt; Мониторинг напряжения позволяет отслеживать и регистрировать колебания в линии электропередачи, помогая выявлять и документировать проблемы с электросетью или проводкой здания .
& lt; / li & gt; & lt; li & gt; Мониторинг энергии обеспечивает фактическое потребление энергии (ватты), потребляемый ток (амперы) и потребление энергии (ватт-часы) для всех подключенных устройств вместе. & lt; / li & gt; & lt; li & gt ; Подключая и тестируя по одному компоненту, PC-200 позволяет идентифицировать энергоемкое оборудование и заменять его более эффективным. & Lt; / li & gt; & lt; li & gt; Устройства с высоким пусковым током могут быть идентифицированы для помощи в оптимизации конфигурация схем последовательного включения питания.& lt; / li & gt; & lt; li & gt; Общее потребление энергии можно отслеживать и регистрировать, чтобы выявлять тенденции и реформировать поведение, связанное с расходом энергии. & lt; / li & gt; & lt; li & gt; Использование системы можно отслеживать для информирования о планировании технического обслуживания и будущих покупках решений. & lt; / li & gt; & lt; li & gt; Уведомление о предупреждении может быть отправлено в случае внезапного или ненормального падения потребляемого тока, что потенциально указывает на то, что устройство было отключено ненадлежащим образом или отключено из-за кражи (действует только при включенных розетках ).
& lt; / li & gt; & lt; / ul & gt; & lt; p & gt; & lt; strong & gt; Измерение температуры окружающей среды & lt; / strong & gt; & lt; / p & gt; & lt; p & gt; PC-200 предлагает комплексное решение для защиты оборудования, контролируя температуру окружающей среды в шкаф с оборудованием или комнату, чтобы предотвратить перегрев. Входящий в комплект датчик температуры подключается к задней части PC-200 и имеет возможность выбора магнитного или клеевого крепления для легкого размещения в типичном корпусе стойки для оборудования.Порог отключения при перегреве может быть установлен для отключения питания системы, если условия превышают безопасную рабочую температуру. С помощью системы управления измерение температуры может использоваться для регулирования работы охлаждающих вентиляторов или оборудования для кондиционирования воздуха, чтобы поддерживать охлаждение оборудования. & Lt; / p & gt; & lt; p & gt; & lt; strong & gt; Мониторинг эхо-сигналов & lt; / strong & gt; & lt; / p & gt; & lt; p & gt; Независимо от того, насколько хорошо система спроектирована и запрограммирована, даже самая лучшая система управления или компьютер может время от времени зависать и перестать отвечать.
PC-200 можно настроить на обнаружение не отвечающего устройства, посылая ему команду ping через равные промежутки времени. Если запрос проверки связи не возвращается после четырех попыток, выходной банк, запитывающий контролируемое устройство, отключается и включается для перезагрузки устройства, быстро восстанавливая нормальную работу без вмешательства человека. & Lt; / p & gt; & lt; p & gt; & lt; strong & gt; Управление & amp; Control & lt; / strong & gt; & lt; br & gt; & lt; / p & gt; & lt; p & gt; PC-200 легко интегрируется в любую систему или объект.При использовании отдельно, его можно настроить и управлять через веб-браузер. Его также можно настроить для отправки уведомлений по электронной почте в случае определенных указанных событий. Интеграция со службой мониторинга жилых помещений MyCrestron.com предоставляет домовладельцам облачное решение для мониторинга и управления PC-200 как части полной системы домашней автоматизации Crestron. Или Crestron Fusion Cloud предоставляет корпорациям и университетам корпоративное решение для управления помещениями с помощью PC-200 в здании или на территории кампуса.
Встроенная поддержка SNMP обеспечивает интеграцию со сторонним программным обеспечением для управления ИТ, позволяя администраторам сети управлять одним или несколькими подключенными к сети ПК-200 в удобном для ИТ формате. И, конечно же, PC-200 может быть интегрирован с системой управления Crestron через Ethernet или Cresnet®, чтобы обеспечить управление и мониторинг с помощью сенсорного экрана, портативного пульта дистанционного управления или мобильного устройства. [1,2] & lt; / p & gt; & lt; p & gt; & lt; strong & gt; Основные характеристики & lt; / strong & gt; & lt; br & gt; & lt; / p & gt; & lt; ul & gt; & lt; li & gt; Устанавливаемый в стойку стабилизатор питания и контроллер & lt; / li & gt; & lt; li & gt; выход на заднюю панель расположены в группах по два & lt; / li & gt; & lt; li & gt; Регулируемая задержка включения и дистанционное переключение для каждого из трех банков & lt; / li & gt; & lt; li & gt; Одна некоммутируемая розетка на передней панели & lt; / li & gt; & lt; li & gt; Встроенный измерение тока и мониторинг энергии & lt; / li & gt; & lt; li & gt; Мониторинг сетевого напряжения & lt; / li & gt; & lt; li & gt; Защита от перенапряжения профессионального уровня & lt; / li & gt; & lt; li & gt; UL® 1449, тип 3, зарегистрированный & lt; / li & gt; Защита от перегрузки тепловым выключателем & lt; / li & gt; & lt; li & gt; Регулируемое отключение по перенапряжению и пониженному напряжению & lt; / li & gt; & lt; li & gt; Фильтрация электромагнитных и радиочастотных помех & lt; / li & gt; & lt; li & gt; Обнаружение неисправности проводки [3] ; / li & gt; & lt; li & gt; Измерение температуры окружающей среды и отсечка по перегреву & lt; / li & gt; & lt; li & gt; Мониторинг Ping (обнаружение блокировки устройства и перезагрузка) & lt; / li & gt; & lt; li & gt; Встроенные функции использования энергии и регистрация событий & lt ; / li & gt; & lt; li & gt; Главный выключатель питания на передней панели и индикаторы состояния & lt; / li & gt; & lt; li & gt; Простая установка и управление через веб-браузер & lt; / li & gt; & lt; li & gt; Интеграция системы управления Crestron® через Ethernet или Cresnet® & lt ; / li & gt; & lt; li & gt; Удаленное управление через MyCrestron.
com, Crestron Fusion® Cloud или SNMP [2] & lt; / li & gt; & lt; li & gt; Монтируемый в 19-дюймовую стойку с одним пространством & lt; / li & gt; & lt; li & gt; Номинальный ток 15 А при 120 В переменного тока & lt; / li & gt; & lt; li & gt; Ограниченная пожизненная гарантия на продукт & lt; / li & gt; & lt; li & gt; Ограниченная 5-летняя гарантия на защиту подключенного оборудования & lt; / li & gt; & lt; / ul & gt; & lt; p & gt; 1. Система управления Crestron и пользовательское программирование продаются отдельно. & Lt; br & gt; 2. Уведомление по электронной почте и прямая интеграция с MyCrestron.com, Crestron Fusion и SNMP будут включены в будущем обновлении прошивки. В качестве альтернативы, эти службы можно интегрировать прямо сейчас через систему управления Crestron с индивидуальным программированием. & Lt; br & gt; 3. Обнаруживает большинство неисправностей проводки входной линии. Не обнаруживает смену направления нейтраль / земля. Не различает заземление на линии питания переменного тока, шасси или подключенном оборудовании (заземление в любой точке будет обнаружено PC-200 как обычно).
Установщик несет ответственность за правильную проводку и заземление этого и всего подключенного оборудования в соответствии с применимыми электротехническими правилами, принятыми руководящими принципами и передовыми методами.Перед подключением PC-200 или любого другого оборудования необходимо проверить правильность проводки и работу источника переменного тока. Использование этого продукта не отменяет обязанности установщика и конечного пользователя по принятию всех необходимых и необходимых мер для безопасной и надежной установки и эксплуатации. & Lt; / p & gt;
Коды ошибок / неисправностей котлов Viessmann [обновлено в 2021 г.]
Коды ошибок котла Vitodens 200
| Код неисправности | Поведение системы | Причина проблемы |
|---|---|---|
| 02 | Выключатели горелки в положение блокировки | Цепь безопасности активирована |
| 04, 05, 06, 08 | Блокировка выключателя горелки | Скорость вентилятора слишком высокая / низкая при запуске |
| 07, 09 | Блокировка выключателя горелки | Базовый уровень порога давления воздуха в режиме ожидания не правильный |
| 0A | Блокировка выключателя горелки | Неисправность, частота вращения вентилятора |
| 0D | Блокировка выключателя горелки | Кнопка сброса нажата несколько раз или во время работы горелки |
| 1А, 1Б | Горелка заблокирована | Датчик расхода 1, 2 неисправен |
| 1 этаж | Горелка заблокирована | Слишком большой перепад расхода |
| 25 | Котел работает с высокой температурой котловой воды | Переключатель проверки токсичности выхлопных газов уже 30 минут повернут в положение «символ руки» |
| 26 | Котел работает с непрерывной проверкой реле | Режим настройки для максимального или минимального номинального входа активен уже 30 минут |
| 35 | Котел не включается | Кнопка сброса (нажимается при выключенной горелке) с переключателем проверки выбросов, повернутым в положение «символ руки» |
| A2 | НЕТ | Ошибка шины KM-BUS на Vitocom |
| A5 | НЕТ | Короткое замыкание / обрыв |
Код неисправности 0B
| Код неисправности | Поведение системы | Причина проблемы |
|---|---|---|
| Vitodens 200 | Автомат горения переключается в режим блокировки. Вентилятор не работает на холостом ходу после автоматического сброса (неправильная скорость вращения вентилятора). | Суровые ветровые условия в вентиляционной системе |
| Vitodens 100-W | Горелка заблокирована | Недостаточный поток воды, неправильное направление потока, неисправное реле потока. |
Код неисправности 0C
| Код неисправности | Поведение системы | Причина проблемы | |
|---|---|---|---|
| Vitodens 100-W | Горелка заблокирована | Недостаточное питание | |
| Vitodens 200 | Блокировка выключателя горелки | Сигнал пламени остается после выключения |
Код неисправности 0F
| Код неисправности | Поведение системы | Причина проблемы |
|---|---|---|
| Vitodens 222-F | Режим управления | Код «0F» отображается только в истории неисправностей |
| Vitotronic 300 / Vitotronic 300-K, с Vitotronic 300 / Vitodens 200-W / Vitocontrol-S, с Vitotronic 100 | Режим управления / управляемая работа | Требуется обслуживание котла |
| Vitotronic 200/300 | Нормальная работа | Требуется обслуживание котла |
| Vitocontrol-S, MW1 с Vitotronic 100 / Vitotronic 300-K, MW1S с Vitotronic 100 | Режим управления | Техническое обслуживание — «0F» отображается только в истории неисправностей |
Код неисправности 10
| Код неисправности | Поведение системы | Причина проблемы |
|---|---|---|
| Vitodens 200-W / 222-F / Vitotronic 300/200/200-H / 050/200-H / 300-K / vitocontrol-S | Котел работает при температуре наружного воздуха 0 ° C / 32 ° F | Короткое замыкание — датчик температуры наружного воздуха |
| Vitotronic 300-K, MW2S с Vitotronic 100 / Vitodens 100-W (combiPLUS) / 200-w / Vitocontrol-S, WB2B с Vitotronic 100 | Управляет, как если бы температура наружного воздуха / Постоянный режим | Короткое замыкание датчика наружной температуры |
Код ошибки 10, 14, F3 и F4
| Код неисправности | Поведение системы | Причина проблемы |
|---|---|---|
| Vitodens 200-W / 222-F / Vitotronic 300/200/200-H / 050/200-H / 300-K / vitocontrol-S | Котел работает при температуре наружного воздуха 32 ° F | Короткое замыкание — датчик температуры наружного воздуха |
| Vitotronic 300-K, MW2S с Vitotronic 100 / Vitodens 100-W (combiPLUS) / 200-w / Vitocontrol-S, WB2B с Vitotronic 100 | Контроль, как если бы температура наружного воздуха была постоянной | Короткое замыкание датчика наружной температуры |
Код неисправности 18 и D1
| Код неисправности | Поведение системы | Причина проблемы |
|---|---|---|
| Vitodens 100/200-W / 222-F / Vitotronic 300-K с 100 / Vitocontrol-S | Котел работает при температуре наружного воздуха 0 ° C / 32 ° F / постоянном режиме | Обрыв кабеля датчика наружной температуры |
| Vitotronic / 100/200/300/050/200-H / 300-K / Vitocontrol-S, MW1 с Vitotronic 100 | Работает при температуре наружного воздуха 0 ° C / 32 ° F | Обрыв цепи — Датчик температуры наружного воздуха |
| Vitotronic 200-H / Vitotronic 300-K, MW1B с Vitotronic 300 / Vitotronic 300-K, MW2B с Vitotronic 200 | Контролирует как бы наружную температуру | Обрыв провода — Датчик температуры наружного воздуха |
| Vitotronic 050/200-H | Активируется при температуре наружного воздуха 0 ° C / 32 ° F | Обрыв кабеля — Датчик наружной температуры |
| Vitodens 100-W | Горелка в аварийном режиме | DIP-переключатель S2 установлен в положение «ON» |
Код неисправности 19
| Код неисправности | Поведение системы | Причина проблемы |
|---|---|---|
| Vitotronic 300 | Активируется при температуре наружного воздуха 0 ° C / 32 ° F | Ошибка связи, беспроводной датчик температуры наружного воздуха |
Код неисправности 20
| Код неисправности | Поведение системы | Причина проблемы |
|---|---|---|
| Vitocontrol-S с Vitotronic 100 / Vitotronic 300/300-K / 200/100 | Автономный блок управления без датчика температуры подачи (возможно, температура подачи недостаточно высока) | Короткое замыкание — общий датчик температуры подачи |
| Vitocontrol-S с Vitotronic 100 / Vitotronic 300-K, с Vitotronic 200 | Vitocontrol-S, автономное управление без датчика температуры подачи (температура подачи может быть недостаточно высокой) | Короткое замыкание в общем датчике температуры подачи |
| Vitocrossal 300 | Регулирует без датчика температуры подачи (гидравлический разделитель) | Короткое замыкание — датчик температуры подачи системы |
| Vitodens 200-W / 222-F | Регулирует без датчика температуры подачи (гидравлический разделитель) | Короткое замыкание — датчик температуры подачи в систему |
| Vitotronic 050/200-H | Смесительный клапан закрыт | Короткое замыкание — контур датчика температуры подачи / смесительного клапана M1 |
| Vitotronic 300-K, с Vitotronic 100 | Vitotronic 300-K, MW1S управляет автономно без накладного датчика (температура подачи может быть недостаточно высокой) | Короткое замыкание — накладной датчик температуры |
| Vitodens 200-W | Регулирует без датчика температуры подачи (гидравлический разделитель) | Короткое замыкание датчика температуры подачи системы |
Код неисправности 21
| Код неисправности | Поведение системы | Причина проблемы |
|---|---|---|
| Vitotronic 200/300 | Работа без влияния температуры обратной воды | Короткое замыкание — датчик температуры обратной воды |
Код ошибки 28
| Код неисправности | Поведение системы | Причина проблемы |
|---|---|---|
| Vitocontrol-S с Vitotronic 100 | Vitocontrol-S, VD2 / CT3 / CM2 автономно управляет без датчика температуры подачи (температура подачи может быть недостаточно высокой) | Обрыв цепи — общий датчик температуры подачи |
| Vitocontrol-S с Vitotronic 100 / Vitotronic 300-K, с Vitotronic 100 | Vitocontrol-S, WB2B автономно управляет без датчика температуры подачи (температура подачи может быть недостаточно высокой) | Обрыв общего кабеля датчика температуры подачи |
| Vitocrossal 300 / Vitodens 200-W / 22-F | Регулирует без датчика температуры подачи (гидравлический разделитель) | Обрыв кабеля датчика температуры подачи системы |
| Vitotronic 050/200-H | Смесительный клапан закрывается | Обрыв кабеля — Датчик температуры подачи |
| Vitotronic 050/200-H | Смесительный клапан закрыт | Обрыв цепи — Датчик температуры подачи контура смесительного клапана M1 |
| Vitotronic 200-H / Vitotronic 200/300 | Смесительный клапан закрывается | Обрыв провода — Датчик температуры подачи в отопительном контуре со смесительным клапаном M1 (отопительный контур 1) |
| Vitotronic 300 Vitotronic / 300-K с Vitotronic 300/200 | Автономный блок управления без датчика температуры подачи (возможно, температура подачи недостаточно высока) | Обрыв провода, общий датчик температуры подачи |
| Vitotronic 300-K с Vitotronic 100 | Vitotronic 300-K, MW1S управляет автономно без накладного датчика (температура подачи может быть недостаточно высокой) | Обрыв цепи — накладной датчик температуры |
Код ошибки 29, 41, 49, F80, F81, F83, F88 и F89
| Код неисправности | Поведение системы | Причина проблемы |
|---|---|---|
| Vitotronic 200/300 | Нормальная работа без влияния температуры обратной воды | Обрыв контура 1 или 2 — Датчик температуры обратной воды (контура смесительного клапана 1) |
Код ошибки 30
| Код неисправности | Поведение системы | Причина проблемы |
|---|---|---|
| Vitocontrol-S, с Vitotronic 100 / Vitocrossal 300 / Vitodens 200-W / 222-F / Vitotronic 100/200/300 | Горелка с регулируемым верхним пределом запускается и останавливается | Короткое замыкание — датчик температуры котловой воды |
| Vitocontrol-S с Vitotronic 100 / Vitodens 100-W (CombiPLUS) / 200-1 | Горелка заблокирована | Короткое замыкание датчика температуры котловой воды |
Код неисправности 38
| Код неисправности | Поведение системы | Причина проблемы |
|---|---|---|
| Vitodens — 200-W / 222-F / COMBIPLUS | Горелка заблокирована | Обрыв кабеля датчика температуры котловой воды |
| Vitotronic 100/200/300 / Vitocontrol-S с Vitotronic 100 | Горелка включается и выключается регулируемым верхним пределом | Обрыв цепи — Датчик температуры котла |
| Vitotronic 300-K с Vitotronic 300 / Vitotronic 300-K с Vitotronic 300 | Горелка запускается и останавливается с помощью регулятора температуры | Обрыв провода датчика температуры котловой воды |
| Vitodens 100-W | Горелка заблокирована | Обрыв провода датчика температуры котловой воды |
Код ошибки 40 и 44
| Код неисправности | Поведение системы | Причина проблемы |
|---|---|---|
| Все котлы Viessmann | Смесительный клапан закрыт | Отопительный контур 2 со смесительным клапаном, короткое замыкание на датчик температуры |
Код неисправности 41
| Код неисправности | Поведение системы | Причина проблемы |
|---|---|---|
| Vitotronic 300 | Работа без учета температуры обратной воды | Короткое замыкание — датчик температуры обратной воды контура смесительного клапана 2 |
Код неисправности 48 и 4C
| Код неисправности | Поведение системы | Причина проблемы |
|---|---|---|
| Все котлы Viessmann | Смесительный клапан закрывается / закрывается | Отопительный контур 2 со смесительным клапаном, датчик температуры подачи, обрыв / обрыв цепи |
Код ошибки 50, 51, 58 и 59
| Код неисправности | Поведение системы | Причина проблемы |
|---|---|---|
| Vitodens 200-W / 222-F | Нет приготовления горячей воды / Неисправность при приготовлении горячей воды | Короткое замыкание / обрыв — датчик температуры бака-водонагревателя или обрыв провода |
Код ошибки 52
| Код неисправности | Поведение системы | Причина проблемы |
|---|---|---|
| Vitotronic 300 | Режим управления | Короткое замыкание — датчик температуры подающего гидравлического коллектора |
| Vitodens 100-W CombiPLUS | Горелка заблокирована (только с CombiPLUS) | Короткое замыкание датчика потока (в CombiPLUS) |
Код ошибки 55, 56 и 57
| Код неисправности | Поведение системы | Причина проблемы |
|---|---|---|
| Vitotronic 300-K, с Vitotronic 200 | Режим управления | Техническое обслуживание или неисправность Vitotronic 100 котла 5-8 |
Код неисправности 5A, B7 и B8
| Код неисправности | Поведение системы | Причина проблемы |
|---|---|---|
| Все котлы Viessmann | Режим управления | Обрыв провода, гидравлический разделитель — Датчик температуры подачи |
| Все котлы Viessmann | Горелка заблокирована / режим управления | Обрыв кабеля датчика |
Код ошибки 5C, 5D, 5E и 5F
| Код неисправности | Поведение системы | Причина проблемы |
|---|---|---|
| Vitotronic 300-K с Vitotronic 200 | Режим управления | Ошибка связи, Vitotronic 100 котла 5-8 |
Код неисправности 60, 68, 70, 78, BD, BE и BF
| Код неисправности | Поведение системы | Причина проблемы | ||
|---|---|---|---|---|
| Все котлы Viessmann | — Без снижения производительности | — Управление возвратом открыто | — Котел с максимальной температурой | Короткое замыкание / обрыв — датчик температуры [17A] |
Код ошибки 80, 81, 82, 83 и FD
| Код неисправности | Поведение системы | Причина проблемы |
|---|---|---|
| Все котлы Viessmann | Блок управления горелкой в неисправном состоянии; система остывает; блок управления горелкой заблокирован | Короткое замыкание — датчик температуры котловой воды, блок управления горелкой |
Код ошибки 88, 89 и E6
| Код неисправности | Поведение системы | Причина проблемы |
|---|---|---|
| Vitocontrol-S с Vitotronic 100 / Vitotronic 300-K с Vitotronic 100/200 | Режим управления | Ошибка связи |
Код неисправности 8C, 8D, 8E и 8F
| Код неисправности | Поведение системы | Причина проблемы |
|---|---|---|
| Vitotronic 300 | Блок управления горелкой в режиме ошибки | Обрыв провода датчика температуры котловой воды, блок управления горелкой |
Код ошибки 90, 91, 92, 93, 94, 98, 99, 9A, 9B, 9C, 9E, 9F и AB
| Код неисправности | Поведение системы | Причина проблемы |
|---|---|---|
| Котлы Viessmann | Режим управления | Короткое замыкание — датчик температуры [5] / [6] / [7] / [10] |
Код ошибки A0, A1, A2, AA и AC
| Код неисправности | Поведение системы | Причина проблемы |
|---|---|---|
| Vitodens 200 | Насос работает на максимальной скорости | Обрыв цепи — проблема с подключением внутренней шины |
Код ошибки A3, B0, F1, FE1 и FE2
| Код неисправности | Поведение системы | Причина проблемы |
|---|---|---|
| Vitocrossal 300 / Vitodens 200-W / 222-F / 300 | Режим управления — заводская установка по умолчанию | Неисправен блок программирования |
Код неисправности A4
| Код неисправности | Поведение системы | Причина проблемы |
|---|---|---|
| 222-Ф | Горелка заблокирована. Программа вентиляции запускается автоматически | Воздушная пробка во внутреннем циркуляционном насосе или минимальный расход не достигнут |
Код неисправности A7
| Код неисправности | Поведение системы | Причина проблемы |
|---|---|---|
| Vitocontrol-S с Vitotronic 100 / Vitotronic 100 / Vitotronic 300-K с Vitotronic 300 | Режим управления (остается в заводских настройках по умолчанию) | Ошибки Запорного клапана OC кодирования: 2, OC: 3 или OC: 4 набора, и кодирование 4E: 1 не установлен |
Код ошибки A8
| Код неисправности | Поведение системы | Причина проблемы |
|---|---|---|
| Все котлы | Проблема режима управления | Ошибка связи блока программирования |
Код неисправности A9, BA, BB, BC и FE0
| Код неисправности | Поведение системы | Причина проблемы |
|---|---|---|
| Vitodens 200 | Котел остывает | Входы датчика считываются неправильно |
Код неисправности AD
| Код неисправности | Поведение системы | Причина проблемы |
|---|---|---|
| Vitodens 200 | Настройка через сервисный уровень невозможна | Точки данных не сохраняются внутренняя ошибка VR20 |
Код неисправности B1
| Код неисправности | Поведение системы | Причина проблемы |
|---|---|---|
| Vitocontrol-S с Vitotronic 100 / Vitotronic 100/200/300 / Vitotronic 300-K с Vitotronic 100 | Тестовый режим по выбросам | Внутренняя ошибка электроники |
| Vitocontrol-S с Vitotronic 100 / Vitodens 200-W | Регулируется так, как если бы наружная температура была 32 ° F | Внутренняя ошибка |
| Vitotronic 050/200-H | Управляющие характеристики не определены | Внутренняя ошибка электроники |
Код ошибки B2
| Код неисправности | Поведение системы | Причина проблемы |
|---|---|---|
| Все котлы viessmann | Режим управления | Внутренняя ошибка электроники |
Код неисправности B3 и E5
| Код неисправности | Поведение системы | Причина проблемы |
|---|---|---|
| Все котлы | Постоянный режим | Обнаружено недействительное оборудование |
Код неисправности B4
| Код неисправности | Поведение системы | Причина проблемы |
|---|---|---|
| Vitocontrol-S с Vitotronic 100 / Vitotronic 100/200/300 / Vitotronic 300-K с Vitotronic 100 | Режим проверки выбросов | Внутренняя неисправность электроники |
| Vitocontrol-S с Vitotronic 100 / Vitodens 200-W | Регулируется так, как если бы наружная температура была 0 ° C (32 ° F) | Внутренняя неисправность |
| Vitotronic 050/200-H | Неопределенные характеристики управления | Внутренняя неисправность электроники |
Код неисправности B5
| Код неисправности | Поведение системы | Причина проблемы |
|---|---|---|
| Все котлы Viessmann | Режим управления | Внешнее предохранительное оборудование |
Код ошибки B6
| Код неисправности | Поведение системы | Причина проблемы |
|---|---|---|
| Все котлы Viessmann | Режим управления | Обрыв цепи — ошибка связи шины KM с блоком управления солнечной батареей |
Код ошибки B9, ED, F0, FE5, FEC, FED, FEE, FEF, FFD и FFF
| Код неисправности | Поведение системы | Причина проблемы |
|---|---|---|
| Vitocontrol-S с Vitotronic 100 / Vitotronic 100/300 / Vitotronic 300-K с Vitotronic 300 | Котел остывает | Ошибка ограничителя максимального давления 1 2 |
Код неисправности C1
| Код неисправности | Поведение системы | Причина проблемы |
|---|---|---|
| Все котлы Viessmann | Блок управления горелкой переключается в режим блокировки, это может быть связано с большими колебаниями сетевого напряжения | Датчик перепада давления воздуха обрыв |
Код неисправности C2-C8, CD-CF, D2-D8, DA-DF и E0
| Код неисправности | Поведение системы | Причина проблемы |
|---|---|---|
| Все котлы Viessmann | Котел остывает | Сработал фиксированный верхний предел или перегорел предохранитель F2.![]() |
Код ошибки C9, CA и CB
| Код неисправности | Поведение системы | Причина проблемы |
|---|---|---|
| Все котлы viessmann | Котел доводит до максимального электронного предела | Котел не авторизуется в каскадном блоке управления |
Код ошибки CC и F0
| Код неисправности | Поведение системы | Причина проблемы |
|---|---|---|
| Все котлы viessmann | Блок управления горелкой в режиме неисправности | Слишком высокий ток ионизации во время калибровки — сработал ограничитель температуры котла воздух или блокировка в системе / ошибка насоса |
Код неисправности D4
| Код неисправности | Поведение системы | Причина проблемы |
|---|---|---|
| Vitotronic 300 / Vitotronic 300-K с Vitotronic 300 | ||
| Vitodens 200 | Котел работает в аварийном режиме (через 30 мин ошибка шины) или котел остывает | Ошибка внутренней шины или обрыв цепи подключения внутренней шины |
Код неисправности D5
| Код неисправности | Поведение системы | Причина проблемы |
|---|---|---|
| Все котлы Viessmann | Горелка заблокирована | Датчик температуры дымовых газов установлен неправильно — проверьте датчик Внешний насос, установленный в системе |
Код ошибки E1, E7, E8, E9, EA, EB, EC и FF2
| Код неисправности | Поведение системы | Причина проблемы |
|---|---|---|
| Vitodens 200-W / 222-F / Vitotronic 300 | Горелка в аварийном режиме | Слишком низкий расход для нагрева горячей воды во время калибровки / реле расхода вызвало отключение |
Код ошибки E2 и E3
| Код неисправности | Поведение системы | Причина проблемы |
|---|---|---|
| Все котлы | Горелка в аварийном режиме | Слишком низкий расход отопительной воды во время калибровки; реле потока вызвало отключение |
Код неисправности E4
| Код неисправности | Поведение системы | Причина проблемы |
|---|---|---|
| Vitotronic 300, Vitodens 200-W, 222-F, Vitocrossal 300, Vitocontrol-S с Vitotronic 100 | Ошибка горелки | Сигнал пламени запуска горелки слишком слабый или отсутствует |
Код неисправности EE и EF
| Код неисправности | Поведение системы | Причина проблемы |
|---|---|---|
| Vitocontrol-S с Vitotronic 100 / Vitocrossal 300 / Vitodens 200-W / 222-F / Vitotronic 300 / Vitodens 200 WB2B | Горелка заблокирована | Поломка газового клапана или неисправное давление воздуха — заслонка переключателя воздушной заслонки заедает |
Код неисправности F5
| Код неисправности | Поведение системы | Причина проблемы |
|---|---|---|
| Все котлы viessmann | Реле давления газа не показывает давление газа / ошибка электрического подключения | Запорный газовый клапан закрыт / неисправность реле давления газа / множественные проблемы с подачей газа |
Код ошибки F6, 58, F9, FE1, FE2 и FF6
| Код неисправности | Поведение системы | Причина проблемы |
|---|---|---|
| Все котлы Viessmann | Горелка в аварийном режиме работы в аварийном режиме | Вентилятор не остановлен / ошибка штекерного соединения |
Код неисправности FA и FB
| Код неисправности | Поведение системы | Причина проблемы |
|---|---|---|
| Все котлы Viessmann | Режим управления | Ошибка связи с котлом |
Код ошибки FB7, FF4, FF2, FF7, FF8 и FF9
| Код неисправности | Поведение системы | Причина проблемы |
|---|---|---|
| Vitocrossal 200 | Случай A: Блок управления горелкой в состоянии неисправности; система остывает; блок управления горелкой заблокирован. Вариант B: Тип кодовой карты | Случай A: Кодовая карта не вставлена в автомат управления горелкой; неправильная или неисправная кодовая карта. Случай B: Кодовая карта не соответствует автомату горения. |
Код неисправности FC
| Код неисправности | Поведение системы | Причина проблемы |
|---|---|---|
| Все котлы Viessmann | Горелка в аварийном режиме | Неисправность газового клапана или неисправность управления модулирующим клапаном; или система вентиляции заблокирована |
Код ошибки FE
| Код неисправности | Поведение системы | Причина проблемы |
|---|---|---|
| Все котлы Viessmann | Горелка заблокирована или в режиме ошибки | Поле сильных помех (ЭМС) рядом или неисправная основная плата |
Код ошибки FE4
| Код неисправности | Поведение системы | Причина проблемы |
|---|---|---|
| Vitocrossal 200 | Горелка отключается | Многократное обнаружение пониженного напряжения |
Код неисправности FFA, FFB и FR
| Код неисправности | Поведение системы | Причина проблемы |
|---|---|---|
| Vitocrossal 200 / 400-620 / 186-311 | Вентилятор работает без нагрузки; автомат управления горелкой в состоянии неисправности | Вентилятор не остановился; кабель [100А] неисправен; неисправен вентилятор; неисправен блок управления горелкой |
Код ошибки Viessmann F4 EE
Код ошибки Viessmann F4 EE означает, что труба для конденсата замерзла и ее необходимо разморозить.
Вы можете быстро и легко разморозить трубу самостоятельно, без участия инженера, но не стесняйтесь обращаться к нему, если чувствуете себя достаточно уверенно. Узнайте, как это сделать, из нашего руководства по размораживанию трубы для замерзшего конденсата.
Rinnai Tankless Error Code Устранение неполадок
Примечание. Этот пост может содержать партнерские ссылки. Это означает, что мы можем получить небольшую комиссию за совершенные покупки бесплатно для вас.
Поиск и устранение неисправностей вашего водонагревателя без резервуара Rinnai часто сводится к чтению кода ошибки, который устройство выдает при возникновении проблемы с горячей водой, и выполнению основных шагов по устранению неисправностей для этого кода ошибки.
Так как водонагреватели Rinnai являются одними из самых передовых доступных водонагревателей без резервуаров, мы рекомендуем обратиться к специалисту по обслуживанию, имеющему право работать с водонагревателями Rinnai.
Каждый блок Rinnai использует регулятор температуры (MC-91-1 или MC-91-2) на передней панели для отображения различных вариантов конфигурации для установки, а также кодов ошибок при возникновении проблем. Предыдущие девять кодов ошибок хранятся в памяти. Чтобы получить доступ к этим кодам, удерживайте кнопку ВКЛ / ВЫКЛ в течение двух секунд и одновременно нажмите стрелку ВВЕРХ.
У вас есть водонагреватель без резервуара другой марки, который требует устранения неисправностей?
Примечание: Хотя некоторые коды ошибок можно легко исправить своими руками с помощью нескольких простых инструментов, другие являются более сложными и требуют помощи профессионального сантехника. Поскольку вы имеете дело с природным газом и передовыми технологиями, часто лучше, по крайней мере, обратиться к специалисту по обслуживанию.Коды ошибок безрезервуарного водонагревателя Rinnai
Код ошибки 02
Что это означает: Водонагреватель не будет работать в режиме защиты от замерзания.
Как исправить: Позвоните в сервисный центр.
Код ошибки 03
Что это означает: Прерывание подачи электроэнергии во время наполнения ванны (вода не будет течь при возобновлении подачи электроэнергии).Как исправить: Выключите все приборы горячего водоснабжения в доме. Дважды нажмите кнопку ВКЛ / ВЫКЛ, чтобы сбросить устройство и код. Если код появляется снова, P.C. плату, вероятно, потребуется заменить.
Код ошибки 05
Что это означает: Сбой сервопривода байпаса (на всех водонагревателях с байпасными клапанами).Как исправить: Отключите питание устройства, а затем снова включите. Откройте кран с горячей водой, чтобы запустить агрегат. Если код ошибки «05» появляется снова, перепускной клапан необходимо заменить.
Код ошибки 07
Что это означает: Скорость циркуляционного потока упала ниже 2,1 галлона в минуту. Как исправить: Подтвердите, что на устройство подано питание.
Убедитесь, что подача воды включена и давление составляет не менее 30 фунтов на квадратный дюйм. Проверьте, нет ли ослабленных, поврежденных или сломанных соединений в жгуте проводов насоса.Слейте воду из бака и убедитесь, что фильтр для воды на входе не забит. Промойте теплообменник.
Код ошибки 10
Что это означает: Блокировка подачи или выпуска воздуха.Как исправить: Подтвердите, что используются рекомендованные вентиляционные материалы Rinnai. Убедитесь, что в вентиляционной системе нет препятствий. Убедитесь, что длина и диаметр вентиляционного отверстия находятся в надлежащих пределах и зазоры. С вероятностью 95% проблема связана с неправильной установкой вентиляционной трубы.
Код ошибки 11
Что это означает: Нет зажигания (нагреватель не включается). Как исправить: Предполагая, что тип и давление газа правильные и в газовой линии нет воздуха или имеется другая проблема с подачей газа, убедитесь, что: воспламенитель генерирует искру, электрические соединения в порядке, устройство правильно заземлено, микропереключатели установлены правильно, газовые электромагнитные клапаны не имеют обрывов и коротких замыканий, горелки установлены правильно, и никакие мусор или грязь не забивают горелки.
Код ошибки 12
Что это означает: Сбой пламени.Как исправить: Предполагая, что тип и давление газа правильные, и в газовой линии нет воздуха или нет других проблем с подачей газа, убедитесь, что: нет ослабленных соединений на печатной плате, источнике питания или стержне пламени, газовый электромагнитный клапан не имеет короткого замыкания, в системе вентиляции нет препятствий и газы удаляются правильно.Очистите стержень пламени от отложений накипи, а горелки — от мусора и грязи.
Код ошибки 13
Что это означает: Нарушение горения. Как исправить: Подтвердите, что вентиляционные материалы B-Vent 4 дюймов были правильно установлены. Подтвердите правильную установку остальной части вентиляционной системы (зазоры, материалы, соединения герметизированы, секции правильно установлены). Убедитесь, что DIP-переключатели правильно настроены в соответствии с высотой. Подтвердите минимальная / максимальная подача газа на входе Убедитесь, что давление низкого / высокого давления пламени установлено правильно.
Код ошибки 14
Что это означает: Неисправность или перегрев теплового предохранителя.Как исправить: Убедитесь, что в вентиляционной системе или вокруг устройства нет препятствий для воздушного потока. Убедитесь, что в системе подачи воды нет препятствий, так как через теплообменник должно проходить достаточно холодной воды. Убедитесь, что теплообменник находится в надлежащем рабочем состоянии.
Код ошибки 16
Что это означает: Предупреждение о перегреве (аварийное отключение из-за слишком высокой температуры блока).Как исправить: Проверьте низкий расход в системе циркуляции воды, который вызывает короткие циклы. Убедитесь, что в камере сгорания или выхлопном трубопроводе нет препятствий. Убедитесь, что ребра теплообменника не забиты. Очистите ребра теплообменника или замените теплообменник.
Код ошибки 19
Что это означает: Ошибка электрического заземления.
Как исправить: Проверьте / проверьте все компоненты водонагревателя на короткое замыкание.
Код ошибки 25
Что это означает: Сифон для конденсата заполнен.Способ устранения: Проверьте линию слива конденсата и сифон на предмет засоров, а также резервуар внутри шкафа. Убедитесь, что в конденсатопроводе есть воздушный зазор между блоком и дренажной линией, выходящей из блока. Проверьте надежность соединения датчика с платой на наличие ослабленных, сломанных или поврежденных соединений. Если резервуар опорожняется правильно, но код ошибки 25 сохраняется, замените резервуар для конденсата и датчик.
Код ошибки 30
Что это означает: Обнаружены легковоспламеняющиеся пары. Как исправить: ВАЖНАЯ ИНФОРМАЦИЯ: Покиньте зону, в которой установлен водонагреватель, до тех пор, пока персонал безопасности не определит, что эта зона безопасна, и все горючие пары не будут удалены.
Осмотрите датчик горючих паров, чтобы убедиться, что он не поврежден, и проверьте жгут проводов на наличие ослабленных, поврежденных или сломанных соединений. Убедившись на 100% в отсутствии легковоспламеняющихся паров, снова включите питание и газ и откройте кран с горячей водой, чтобы снова запустить блок. Если код появляется снова, замените датчик горючих паров.
Код ошибки 31
Что это означает: Неисправность датчика горелки (термопара).Как исправить: Убедитесь, что микропереключатели и давление в коллекторе низкого / высокого пламени установлены правильно, а диапазон милливольт термопары находится в пределах спецификации.Если все в порядке, замените термопару.
Код ошибки 32
Что это означает: Неисправность датчика температуры исходящей воды (термистор). Как исправить: Убедитесь, что на термисторе нет ослабленных, поврежденных или сломанных соединений. Проверьте показания сопротивления, чтобы убедиться, что они находятся в пределах спецификации.
Проверьте, нет ли накипи на термисторе. Заменить термистор.
Код ошибки 33
Что это означает: Неисправность выходного датчика теплообменника (термистор).Как исправить: Убедитесь, что на термисторе нет ослабленных, поврежденных или сломанных соединений. Проверьте показания сопротивления, чтобы убедиться, что они находятся в пределах спецификации. Проверьте, нет ли накипи на термисторе. Заменить термистор.
Код ошибки 34
Что это означает: Отказ датчика температуры воздуха для горения.Как исправить: Убедитесь, что на термисторе нет ослабленных, поврежденных или сломанных соединений. Проверьте показания сопротивления, чтобы убедиться, что они находятся в пределах спецификации. Проверьте, нет ли накипи на термисторе.Заменить термистор.
Код ошибки 35
Что это означает: Неисправность датчика температуры бака. Как исправить: Убедитесь, что на датчике температуры бака нет ослабленных, поврежденных или сломанных соединений.
Проверьте показания сопротивления, чтобы убедиться, что они находятся в пределах спецификации. Проверьте, нет ли накипи на датчике. Заменить датчик.
Код ошибки 38
Что это означает: Неисправность датчика CO (только RH-180).Как исправить: Подтвердите, что вентиляционные материалы 4 «B-Vent были правильно установлены.Подтвердите правильность установки остальной части вентиляционной системы (зазоры, материалы, герметичность соединений, правильно установленные секции). Убедитесь, что DIP-переключатели правильно настроены в соответствии с высотой. Подтвердите минимальную / максимальную подачу газа на входе. Убедитесь, что минимальное / высокое давление пламени установлено правильно. Заменить датчик CO и печатную плату.
Код ошибки 41
Что это означает: Неисправность датчика защиты от замерзания (внешние блоки). Как исправить: Убедитесь, что на датчике / термисторе защиты от замерзания нет ослабленных, поврежденных или оборванных соединений.
Убедитесь, что датчик открыт для наружного воздуха и не покрыт изоляцией. Проверьте показания сопротивления, чтобы убедиться, что они находятся в пределах спецификации.
Код ошибки 51
Что это означает: Неисправность датчика температуры воды на входе.Как исправить: Убедитесь в отсутствии ослабленных, поврежденных или сломанных соединений в жгуте проводов датчика. Проверьте датчик на наличие отложений и при необходимости очистите. Проверьте показания сопротивления, чтобы убедиться, что они находятся в пределах спецификации.
Код ошибки 52
Что это означает: Аномальный сигнал регулирующего электромагнитного клапана (POV). Как исправить: Убедитесь, что на клапане POV нет ослабленных, поврежденных или сломанных соединений. Проверьте показания сопротивления, чтобы убедиться, что они находятся в пределах спецификации. Проверьте напряжение на клапане POV, пока устройство пытается выстрелить.
Если вы получаете надлежащее напряжение и код ошибки остается, замените печатную плату.
Код ошибки 57
Что это означает: Неисправность биметаллического переключателя перегрева горелки.Как исправить: Убедитесь, что на клапане POV нет ослабленных, поврежденных или сломанных соединений. Проверьте показания сопротивления, чтобы убедиться, что они находятся в пределах спецификации.Проверьте напряжение на клапане POV, пока устройство пытается выстрелить. Если вы получаете надлежащее напряжение и код ошибки остается, замените печатную плату.
Код ошибки 58
Что это означает: Неисправность датчика вторичного теплообменника. Как исправить: Код появляется, когда один из двух биметаллов открывается в задней части вторичного теплообменника. Убедитесь, что в жгуте проводов датчика нет ослабленных, поврежденных или оборванных соединений. Проверьте теплообменник на наличие накипи и при необходимости промойте.
Обработайте жесткую воду, чтобы предотвратить накопление накипи в будущем.
Код ошибки 61
Что это означает: Неисправность двигателя вентилятора внутреннего сгорания.Как исправить: Убедитесь, что в жгуте проводов двигателя вентилятора нет ослабленных, поврежденных или сломанных соединений. Снимите двигатель вентилятора и осмотрите крыльчатку вентилятора, чтобы убедиться, что она свободно вращается. Проверьте корпус вентилятора на предмет препятствий. Измерьте сопротивление обмотки двигателя вентилятора. Если обмотки разомкнуты, замените двигатель. Если обмотки в пределах спецификации, замените печатную плату.
Код ошибки 63
Что это означает: Расход циркуляции упал ниже 1.3 галлона в минуту. Как исправить: Используйте регулятор температуры для отображения скорости потока (удерживайте кнопку UP в течение 3 секунд и нажмите кнопку ON / OFF). Если скорость потока ниже 1,3 галлона в минуту, стравите воздух из бака и насоса, очистите фильтр для воды на входе, убедитесь, что скорость потока на входе составляет не менее 6 галлонов, и убедитесь, что давление воды на входе составляет 30-50 фунтов на квадратный дюйм.
Код ошибки 65
Что это означает: Неправильное регулирование расхода воды.Как исправить: Убедитесь в отсутствии ослабленных, поврежденных или сломанных соединений на сервоприводе потока воды.Выключите питание устройства, а затем снова включите его, чтобы увидеть, исчез ли код. Если код появляется снова, позвоните в сервисный центр.
Код ошибки 70
Что это означает: Неисправность печатной платы.Как исправить: Убедитесь, что на плате нет ослабленных, поврежденных или оборванных соединений. Убедитесь, что DIP-переключатели установлены правильно. Замените печатную плату.
Код ошибки 71
Что это означает: Неисправность цепи электромагнитного клапана. Как исправить: Убедитесь в отсутствии ослабленных, поврежденных или сломанных соединений в жгутах проводов для соленоидов газовых клапанов SV0, SV1, SV2, SV3 и SV4.Проверьте, нет ли влаги в пластиковых трубках внутренних блоков, и при обнаружении влаги замените газовый клапан.
Измерьте напряжение SV0 и SV1 и убедитесь, что они находятся в пределах спецификации. Измерьте сопротивление. Заменить газовый регулирующий клапан. Замените печатную плату.
Код ошибки 72
Что это означает: Неисправность датчика пламени.Как исправить: Убедитесь в отсутствии ослабленных, поврежденных или сломанных соединений на стержнях пламени. Убедитесь, что стержень пламени касается пламени при стрельбе. Снимите стержень пламени, чтобы проверить наличие нагара, и, при необходимости, очистите стержень пламени и замените прокладку стержня пламени.Проверьте внутреннюю часть горелки на предмет мусора, который может вызвать короткое замыкание. Замените стержень пламени, прокладку стержня пламени и печатную плату.
Код ошибки 73
Что это означает: Неисправность термопары горелки. Как исправить: Убедитесь, что на термопаре горелки нет ослабленных, поврежденных или сломанных соединений.
Убедитесь, что настройки микропереключателя верны. Заменить термопару горелки. Замените печатную плату.
Код ошибки 79
Что это означает: Обнаружена утечка воды.Как исправить: Убедитесь, что соединения на течеискателе не ослаблены, повреждены или оборваны.Проверьте теплообменник и все трубопроводы на герметичность. Если утечек не обнаружено, вытрите всю воду внутри шкафа, высушите датчик утечки и перезапустите блок. Если код ошибки появляется снова, отключите датчик и включите водонагреватель. Если установка работает без датчика, замените датчик и винт.
Код ошибки FE
Что это означает: Обнаружены легковоспламеняющиеся пары.Как исправить: ВАЖНАЯ ИНФОРМАЦИЯ: Покиньте зону, в которой установлен водонагреватель, до тех пор, пока персонал безопасности не определит, что эта зона безопасна, и все горючие пары не будут удалены.
Осмотрите датчик горючих паров, чтобы убедиться, что он не поврежден, и проверьте жгут проводов на наличие ослабленных, поврежденных или сломанных соединений.
Убедившись на 100% в отсутствии легковоспламеняющихся паров, снова включите питание и газ и откройте кран с горячей водой, чтобы снова запустить блок. Если код появляется снова, замените датчик горючих паров и / или печатную плату.
Код ошибки FF
Что это означает: Техническое обслуживание выполнено.Как исправить: Этот код указывает на то, что технический специалист по обслуживанию недавно выполнил техническое обслуживание или ремонт устройства.Это сообщает системе о любых кодах ошибок, которые появляются после ремонта. Чтобы ввести код FF, одновременно нажмите ВВЕРХ, ВНИЗ и ВКЛ / ВЫКЛ.
Код ошибки LC0 (через LC9)
Что это означает: Накипь извести. Как исправить: Промойте теплообменник в соответствии с рекомендуемой процедурой промывки, приведенной в руководстве пользователя. Чтобы временно сбросить код, нажмите кнопку ВКЛ / ВЫКЛ 5 раз. Это позволит устройству проработать 70 часов, после чего другой LC-код заблокирует работу устройства.
Связанные сообщения:
Коды ошибок котла Vitodens 200 | ||
| Код ошибки | Поведение системы 17 | |
| 2 | Блокировка переключателей горелки | Сработала предохранительная цепь |
| 04, 05, 06, 08 | Блокировка переключателей горелки | Слишком высокая / низкая скорость вентилятора при запуске |
| 07, 09 | Блокировка управления горелкой | Неправильный базовый уровень порогового давления воздуха в режиме ожидания |
| 0A | Блокировка управления горелкой | Неисправность вентилятора скорость |
| 0D | Автомат горения ведьмы для блокировки | Повторное нажатие кнопки сброса или при работающей горелке |
| 1A, 1B | Горелка заблокирована | Датчик расхода 1, 2 неисправен |
| 1F | Горелка заблокирована 24 | Слишком большой перепад расхода |
| 25 | Котел работает с высокой температурой котловой воды | Переключатель проверки выбросов повернут на «символ руки» уже на 30 минут |
| 26 | Котел работает с непрерывной проверкой реле | Режим настройки для максимальной или минимальной номинальной мощности активен уже в течение 30 минут |
| 35 | Котел не включается | Кнопка сброса (нажата, когда горелка ВЫКЛЮЧЕНА) с переключателем проверки выбросов на «символ руки» |
| A2 | Н / Д | Неисправность шины KM-BUS для Vitocom |
| A5 | НЕТ | Короткое замыкание / обрыв |
| Код неисправности 0B | ||
| Модель котла 917 Поведение системы | Причина проблемы | |
| Vitodens 200 | "}»> Автомат горения переключается на блокировку, вентилятор не работает после автоматического сброса (неправильная частота вращения вентилятора). | Сильные ветровые условия в вентиляционной системе |
| Vitodens 100-W | Горелка заблокирована | Недостаточный поток воды, неправильное направление потока или неисправное реле потока. |
| Код неисправности 0C | ||
| Модель котла | Поведение системы | Причина проблемы заблокирована |
| Причина проблемы 9102 | ||
| Недостаточное электропитание | ||
| Vitodens 200 | Блокировка управления горелкой | Сигнал пламени остается после выключения |
| Код неисправности 0F | ||
| | ||
| Котел | Поведение системы | Причина проблемы |
| Vitodens 222-F | Режим управления | Отображается в истории неисправностей |
| Режим управления / управляемый режим | Требуется сервисное обслуживание котла | |
| Vitotronic 200/300 | Нормальный режим | Требуется сервисное обслуживание котла |
| Vitocontrol-S, MW1 с Vitotronic 100 / Vitotronic 300-K, MW1S с Vitotronic 100 | Режим управления | Техническое обслуживание |
| Код неисправности 10 |
Vitotronic 300/200/200-H / 050/200-H
/ 300-K / vitocontrol-S
32 ° F / 0 ° C
MW2S с Vitotronic 100/
Vitodens 100-W (combiPLUS) / 200-w /
Vitocontrol-S, WB2B с Vitotronic 100
/ Постоянный режим
Viessmann Fault Code 10, 14, F3, и F4
98
920vior
98 Поведение системы
8
/ Vitocontrol-S
/0 ° C / постоянный режим
Vitocontrol-S, MW1 с Vitotronic 100
Vitotronic 300 / Vitotronic 300-K, MW2B с
Vitotronic 200
» 9
датчик (возможно, температура подачи недостаточно высока)
с Vitotronic 200
датчик температуры (температура подачи может быть недостаточно высокой
)
(низко- гидротрансформатора)
(гидравлический разделитель)
без ремня- на датчике (температура подачи
может быть недостаточно высокой)
(гидравлический разделитель)
14 100
без датчика температуры подачи (температура подачи
может быть недостаточно высокой)
Vitotronic 300-K с Vitotronic 100
без датчика температуры подачи (температура подачи
может быть недостаточно высокой)
(гидравлический разделитель)
(возможно, температура подачи недостаточно высока)
без накладного датчика (температура подачи
не может быть достаточно высокой)
Код неисправности 29, 41, 49, F80, F81, F83, F88 и F89
Температура воды
900 124
Vitodens 200-W / 222-F / Vitotronic 100/200/300
(CombiPLUS) / 200-1
, 222-F и COMBIPLUS
90 024
— Vitocontrol-S с Vitotronic 100
с Vitotronic 300
— Низкая температура в цепи питания
41
17
17
2041
17
17
Код ошибки 60, 68, 70, 78, BD, BE и BF
— Нет управления возвратом
— Нет
Код неисправности 80, 81, 82, 83 и FD
котлы
Блок управления горелкой заблокирован
— Vitotronic 300-K с Vitotronic 100/200
Код ошибки 90, 91, 92, 93, 94, 98, 99, 9A, 9B, 9C, 9E, 9F и AB
4 Цепь регулирования 913 511 51398 — Короткое замыкание / [6] / [7] / [10]
Код ошибки A0, A1, A2, AA и AC
— Vitotronic 300-K с Vitotronic 300
Ошибка шины
— Котел остывает
— Обрыв цепи — Подключение внутренней шины
Код ошибки A3, B0, F1, FE1 и FE2

автоматически
Код ошибки A9, BA, BB, BC и FE0
-Vitotronic 300
-9-Vitotronic 300 с Vitotronic 100
-9 -139824 900 режим
— Vitotronic 913-200 и Vitotronic 913-100 — 200 и 300 с Vitotronic 100
Код ошибки B9, ED, F0, FE5, FEC, FED, FEE, FEF, FFD и FFF
0 C
Внешнее оборудование безопасности -C8, CD-CF, D2-D8, DA-DF и E0
Ошибка связи
/300 / Vitotronic 300-K с Vitotronic 300
Блок управления горелкой переключается на блокировку
(из-за больших колебаний сетевого напряжения)
9148
9304
9148 Котел до максимального электронного ограничения
Код неисправности E1, E7, E8, E9, EA, EB, EC и FF2
17
Проблема
17
Проблема
Vitodens 200-W / 222-F / Vitotronic 300
Неисправность давления воздуха 9448
Код неисправности F6, 58, F9, FE1, FE2 и FF6
Причина Все котлы Viessmann Реле давления газа не показывает давление газа / электрическое соединение
Неисправность подключения Закрыт запорный газовый клапан; неисправно реле давления газа; множественные проблемы с подачей газа
Код неисправности FB7, FF4, FF2, FF7, FF8 и FF9
охлаждает; блок управления горелкой заблокирован.
Случай B: Тип кодовой карты
Случай B: Кодовая карта не соответствует автомату горения.
Котлы
режим
17 900 проблемы
Код ошибки Viessmann F4 EE означает, что конденсатопровод замерз и его необходимо разморозить.
Вы можете разморозить трубу самостоятельно довольно быстро и легко без помощи инженера.
(если вы чувствуете себя достаточно уверенно), узнайте, как с нашим руководством по размораживанию замерзшей трубы для конденсата.
Connaître et comprendre les codes panne des lave-linge
Эта статья содержит последние коды различных кодов, которые можно использовать для обработки изображений на открытом воздухе.Electrolux, Brandt, Whirlpool, LG … Замечательное решение.
Соммэр
- Код EA6: это необходимо для входа в систему или для презентации DSP, которая находится в положении тамбура.
C’est dû à un défaut de fabrication du detecteur qui ne fait pas contact tout le temps d aux вибрации. Ouvrir le détecteur qui est monté derrière le volant tambour, puis enlever le contact, puis les lamelles, remettre le contact en premier puis les lamelles par dessus et refermer. - Код E90: проблема электронной конфигурации. Il faut la configurer ou la remplacer.
- Код панели 01: Triac moteur en court-circuit. Le composant électronique commandant le moteur est en court-circuit. Проверить подключение к мотору и электронной карте, по умолчанию заменить триак или по карте.
- Код панели 02: Pas de Rotation Moteur. Vérifier electrique, enroulements moteur, valeur de la tachymétrie (Entre 115 и 170 Ом).Défaut, remplacer la carte électronique de puissance.
- Code panne 03: Sonde de température défectueuse. Vérifier sa valeur (Environ 20 килоом при 20 ° C).
- Код панели 04: Niveau d’eau trop élevé. Vérifier chambre de Compression, Pressostat et sa Connectique.

- Code panne 05: Défaut de vidange. L’appareil ne vide pas son eau ou ne voit pas le niveau vide. Vérifier chambre de compression, pressostat, pompe de vidange et canalisations d’évacuation.
- Code panne 06: Информационная поисковая программа.Vérifier le sélecteur et sa filerie.
- Code panne 07: Défaut de chauffage de l’eau. Сопротивление Vérifier (Environ 25 Ом), filerie et connecteurs puis sonde.
- Code panne 08: Contrôle de niveau d’eau inadéquat. Vérifier chambre de Compression, Pressostat et Connectique. Le niveau d’eau peut augmenter dans l’appareil de façon insuffisante, vérifier le débit d’entrée dans l’appareil.
- Code panne 09: Problème de mémoire sur la carte de puissance. L’EEPROM (электронная память) может быть удалена или не запрограммирована.
- Code panne 10: Problème de contrôle de niveau d’eau. Проверяйте различные параметры прессостата, камеры сжатия и файлов.
- Кодовая панель 11: Pompe de vidange en défaut.
Vérifier enroulement, connectique et filerie de la pompe. - Code panne 12: Pas d’échange d’informations entre carte de puissance et d’affichage. Vérifier Connectique, etat des cartes.
- Code panne 13: Lavante-séchante. Sonde de séchage en défaut. Vérifier sa valeur (20 кОм при 20 ° C) и коннект.
- Code panne 14: Lavante-séchante. Pas de chauffe en séchage. Vérifier résistance de séchage, sécurités thermiques и т. Д.
- Code panne 15: Lavante-séchante. Chauffe permanente en séchage. Vérifier commande de la résistance (sur la carte de séchage), и т. Д. 14.
- Code panne 16: Уникальная верхняя часть Lave-linge. Défaut de blocage tambour en position haute. Верните систему позиционирования тамбур-сюр-ла-пули.
- Code panne 17: Verrouillage de porte défectueux.Vérifier fermeture de porte, et verrou dans son ensemble, filerie et connecteurs.
- Code panne 18: Problème de communication electronique. Замените карту памяти и EEPROM.
- Erreur 01 ou clignotement des voyants 1 et 2: Problème de remplissage.
Vérifier chambre de compression, pressostat, arrivée d’eau, et électrovanne. - Erreur 02 ou clignotement des voyants 1 et 3: Problème de vidange. Vérifier chambre de compression, pressostat, pompe de vidange et durite d’évacuation.
- Erreur 03 ou clignotement des voyants 1 et 4: Problème de chauffage. Vérifier résistance et sa Connectique.
- Erreur 04 ou clignotement des voyants 1 et 5: Triac en court circuit. Le composant gérant la Rotation Moteur est HS, le moteur s’emballe. Замена карты или симистора.
- Erreur 05 ou clignotement des voyants 2 et 3: Problème decontrôle de température. Зонд Верифье (CTN).
- Erreur 06 or clignotement des voyants 2 et 4: Problème sur le circuitcontrôle de rot moteur.Vérifier tachymétrie et son aimant. Moteur bloqué.
- Erreur 07 ou clignotement des voyants 2 et 5: Problème de verrouillage. Обеспечение безопасности портье, файл и электронная карта.
- Erreur 09 или сообщение о рейсах 3 и 5: Проблема выбора программы.
démonter et nettoyer sélecteur, à défaut vérifier filerie puis carte électronique. - Erreur 10 ou clignotement des voyants 1, 3 et 5: Problème de fuite ou débordement. La sécurité anti-fuite sur le socle est activée.Проверьте систему и определите ее исходный текст.
- Erreur 11 или clignotement des voyants 1,2 et 3: Problème de chauffage. Vérifier Résistance, filerie, et carte électronique.
- Erreur 12 ou clignotement des voyants 1,2 et 4: Problème de déverrouillage de porte. Vérifier sécurité de porte, filerie et à défaut, carte électronique.
- Erreur 13 ou clignotement des voyants 1,2 et 5: Problème de vitesse d’essorage. Vérifier répartition du linge (Balourd), après des essais à vide, si le problème persiste vérifier Erreur 06.
- Erreur 18 ou clignotement des voyants 2, 3 et 4: Problème lié au réseau électrique (Fréquence, напряжение, паразит и т. Д.)
- Код панели F01: Problème d’arrivée d’eau dans l’appareil. Vérifier robinet, tuyau, électrovanne.
Неисправный регулятор давления и камера сжатия. - Кодовая панель F02: Problème de vidange. Vérifiez filter, tuyau, et durite de pompe de vidange. Contrôler pompe de vidange.
- Код панели C03: Détection d’un balourd.Mauvaise répartition du linge dans le tambour générant un déséquilibre pendant l’essorage. Надбавка за одежду, оплата за одежду, перераспределение одежды.
- Кодовая панель F04: Problème de verrouillage de hublot. Vérifier la bonne fermeture de porte, l’état du crochet de porte et du verrou.
- Код панели F05: Sonde de température defectueuse. Contrôler la valeur de la sonde. Окружающая среда 14 килоом при 20 ° C (тип CTN).
- Код панели F06: Problème de chauffe.Контроллер высокого сопротивления, около 25 Ом.
- Code panne F07 (a): Détection d’un risque de débordement. Vérifier alimentation en eau (permanente). Верифье для сжатия и прессостата.
- Код панели F07 (b): обнаружение помпы HS. Contrôler la pompe de vidange (Environ 150 Ом).

- Код панели F08: Problème de Rotation Moteur. Vérifier connectique, charbons moteur, et enroulements. Vérifier tachymétrie et son aimant.
- Код панели F09: Pas d’inversion de Rotation Moteur.Очки верифье F08 и электронная карта.
- Code panne F10, 11, 12: Concernent des fonctions plus spécifique liées à la domotique et à l’électronique.
- Code panne IE: Le niveau d’eau n’est pas atteint dans l’appareil. Vérifier arrivée d’eau, electrovanne, chambre de сжатия, et pressostat, à défaut mettre en cause la carte électronique.
- Code panne PFE, OE: L’appareil ne détecte pas le vide d’eau. Проверьте схему виданжа, помпу, камеру сжатия и прессостат, а затем нажмите кнопку «Электроника».
- Code panne UE: Déséquilibre de la charge de linge dans le tambour. Подвеска Le linge mal réparti l’essorage à généré un mouvement dangereux pour l’appareil. relancer un essorage, или модификатор количества слов. Les éléments gérant ce code panne sont la tachymétrie, la carte electronique, or tout autre système de detection de la cuve.

- Code panne LE: Problème lié à la fermeture ou au verrouillage de porte. Vérifier la bonne fermeture de porte, verrou de porte, et à défaut carte électronique.
- Код панели E2: Niveau d’eau trop élevé dans l’appareil. L’appareil prend trop d’eau, vérifier électrovanne (Fuite), chambre de compress, pressostat и т. Д. По электронной почте.
- Код панели E5, E6, E7, E7: Problème de Rotation Moteur.
- Sur lave-linge à moteur universel, vérifier connectique, charbons moteur et tachymétrie.
- Sur lave-linge à moteur Hall (directement monté sur l’axe tambour). Démonter le volant, vérifier l’etat des aimants et des bobines.Заменитель детектора вращения по умолчанию.
- Кодовая панель E9: Pressostat HS, à remplacer.
- Код панели h3, h5, H6, H8: Problème de chauffage. Vérifier sonde de température, résistance, connectique et filerie. Обвиняющий обвиняемый по электронной почте.
- Код панели F01 или FH: Pas d’entrée d’eau dans l’appareil.
Vérifier robinet, электрический и сыпучий фильтр, дебиттер, прессостат и камера сжатия. - Код панели F02 или FA: Problème lié à l’aquastop.Vérifier le déclenchement de l’aquastop (Sécurité anti-fuite) sur le tuyau d’arrivée d’eau. Необходимо указать общий код под кодом F01.
- Код панели F03 или FP: Problème de vidange. Vérifier filter de pompe, pompe de vidange, durite cuve / pompe, tuyau d’évacuation и т. Д. Прессостат / камера сжатия.
- Код панне F04: Temps de chauffe trop long. Очки Верифье F05 и F08.
- Code panne F05: Problème de sonde de température. Проверить значение зонда по методу (10 кОм при 30 ° C, 5 кОм при 50 ° C) и подключаться.
- Код панели F06: Pas de detection de Rotation Moteur. Vérifier moteur, charbons moteur, tachymétrie, et connectique.
- Код панели F07: Détection de Rotation Moteur sans ordre Donné. Симистор Верифье (Электронный состав), электронный модуль. Модуль Remplacer le.
- Код панели F08: Проблема с сопротивлением.
Проверять на валентном уровне (около 25 Ом). - Code panne F09: Détection de niveau d’eau trop élevé dans l’appareil. Верифье для сжатия и прессостата.
- Код панели F10: Non défini.
- Code panne F11: Mauvaise message des données sur carte électronique. Электронное соединение с подключением по умолчанию, электронный модуль замены.
- Код панели F12: Проблема с сопротивлением. Проверять на валентном уровне (около 25 Ом).
- Код панели F13 (1): Проблема с доставкой воды в продукт. Vérifier le micro-moteur d’entrainement, son contact de positionnement, sa Connectique, et un éventuel blocage mécanique.
- Код панели F13 (2): Problème sur le verrouillage de porte. Vérifiez verrou de porte, filerie, connectique et carte électronique.
- Код панели F14: Problème lié à la mémoire de l’appareil. Возможно перепрограммирование памяти si (Matériel spécifique), или remplacer la carte électronique (Celle-ci pourra d’ailleurs être programmée ou non).

- Кодовая панель F15: Défaut sur le détecteur de positionnement de tambour. Vérifier la présence de l’aimant sur la poulie et l’état du contact sur la cuve (Interrupteur magnétique).
- Код панели F16: Défaut électronique. Vérifiez Connectique, état de la carte électronique.
- Код панели F17: Non défini.
- Код панели F18: Défaut électronique. Vérifiez Connectique, état de la carte électronique.
- Код панели F19: Электронное питание. Проверьте электрическое оборудование машины и напряжение (230 вольт).
- Код панели F20: Défaut électronique. Vérifiez Connectique, état de la carte électronique.
- Код панели F21: Défaut électronique. Vérifiez Connectique, état de la carte électronique.
- Код панели F22: Non défini.
- Код панели F23: Sur lave-linge hublot. Сопротивление Vérifier, прессостат и камера сжатия.
- Код панели F24: Sur lave-linge hublot. Прессостат Vérifier и компрессионная камера, niveau d’eau trop eau détecté.

- Код панели F25: Non défini.
- Код панели F26: Sur lave-linge hublot. Pompe de vidange alimentée en permanence.Верификатор симистора для обслуживания электроники по умолчанию.
- Код панели E01: Problème de verrouillage de porte. S’assurer que le couvercle de l’appareil est correctement fermé. Vérifier le doigt de porte, son bon enclenchement dans le verrou, le verrou lui-même et sa filerie. Дефо, обвиняемый по меню.
- Code panne E02: Niveau d’eau en remplissage non atteint dans l’appareil. Vérifier arrivée d’eau, et robinet. Electrovanne et son filter. Контроллер прессостата и камеры сжатия.
- Code panne E03: Vide d’eau en vidange non atteint dans l’appareil. предварительный кулон 4 мин. Vérifier pompe de vidange, filter, canalisation de vidange et durite cuve / pompe. Контроллер камеры сжатия и прессостата.
- Код панне E04: Niveau d’eau trop élevé dans l’appareil. Верифье для сжатия и прессостата. Contrôler la bonne fermeture de l’électrovanne.
Форте креатион де мусс возможен в тамбуре. - Code panne E05: Sonde de température défectueuse.Контроллер на валу по температуре (тип CTN, 20 кОм при 25 ° C).
- Кодовая панель E06: Проблема электронного программирования. Vérifier bon état de la connectique carte. Remplacer la carte électronique Principale.
- Кодовая панель E07: Problème de Rotation Moteur. Vérifier charbons moteur, enroulements moteur, tachymétrie, et connectique moteur.
- Кодовая панель E08: Проблема вращения тамбура. Défaut d’information du signal tachymétrique. Vérifier connectique, filerie tachymétrie et son aimant.
- Код панели E09: Triac de commande moteur en défaut. Permanente du moteur ротации. Замена симистора или электронной платы.
- Code panne E10: Problème de lecture des données du sélecteur de program. Vérifiez Connectique, filerie and état des contacts du sélecteur de program.
- Кодовая панель E11: Module de séchage défectueux (Lavantes-séchantes uniquement).

- Code panne E12, E13 et E14: Défaut de communication entre carte d’affichage et carte de puissance.Vérifiez la Connectique (Humidité éventuelle). Vérifier visuellement état de carte carte. Privilégier la carte de puissance en remplacement.
Дополнительные коды вариантов panne
Selon определяет изготовление, коды панелей 7,8 и 9 peuvent varier. Это касается Les appareils dotés d’un moteur asynchrone triphasé, (Sans charbon et commandé par une platine équipée d’un radiateur aluminium de refroidissement), généralement présent sur les appareils grosse capacity.
- Код панели E07: Surchauffe du Transistor IGBT (Commande moteur).Vérifier la bonne liberté de rotation du moteur, connectique et filerie.
- Код панели E08: Défaut de tachymétrie.
- Код панели E09: Транзисторный IGBT в цепи суда. Remplacer la carte électronique de commande moteur.
- Code panne IE: Le niveau d’eau n’est pas atteint dans l’appareil.
Verrifier arrivée d’eau, chambre de сжатия, et pressostat, à défaut mettre en cause la carte électronique. - Code panne OE или DE: L’appareil ne détecte pas le vide d’eau.Проверьте схему виданжа, помпу, камеру сжатия и прессостат, а затем нажмите кнопку «Электроника».
- Code panne FE: Niveau d’eau trop élevé dans l’appareil. L’appareil prend trop d’eau, vérifier électrovanne (Fuite), chambre de compress, pressostat и т. Д. По электронной почте.
- Code panne PE: Problème de contrôle de niveau d’eau. Pressostat défectueux, ou carte incriminée.
- Code panne dE: Problème lié à la fermeture ou au verrouillage de porte.Vérifier la bonne fermeture de porte, verrou de porte, et à défaut carte électronique.
- Code panne UE: Déséquilibre de la charge de linge dans le tambour. Подвеска Le linge mal réparti l’essorage à généré un mouvement dangereux pour l’appareil. relancer un essorage, или модификатор количества слов. Les éléments gérant ce code panne sont la tachymétrie, la carte electronique, or tout autre système de detection de la cuve.

- Code panne tE: Problème de chauffage.Sonde de température hors service.
- Code panne SE: Problème de tachymétrie. Vérifier le tachymètre (sur le culot du moteur), la filerie, et à défaut incriminer la carte.
- Code panne CE: Vérifier le moteur (Enroulement en court-circuit), à défaut incriminer la carte électronique, voir la filerie.
- Кодекс LE: Problème lié au moteur. проверка устройств, подключений, файлов и т. д. по электронной почте.
- Code panne bE: Система обнаружения движения de la cuve est défectueux.Remplacer ce système.
- Code panne EE: Mémoire de la carte electronique défectueuse. Remplacer la carte
- Кодовая панель PF: Проблемы с электричеством. Redémarrer l’appareil, et relancer un cycle.
- Code panne AE: Lavante / Séchante. Problème de chauffe en phase de séchage, vérifier résistance, sonde et thermostat de sécurité.
Miele fault f10
Miele fault f10 Он дешевле, чем оба уже рассмотренных продукта, и имеет меньше функций.
Кто-нибудь знает, в чем проблема? Foutcode Miele Wasmachine. Срок службы обычной посудомоечной машины составляет от семи до 12 лет. Если неисправность сохраняется после устранения этих проблем, применяется следующее: Проверить двигатель на наличие каких-либо дефектов, см. Код неисправности F06 Проверить блок управления двигателем на наличие дефектов или неисправностей. Описательная техническая документация — В зависимости от модели — № DTD. F15 — Неисправность реле сушильного элемента — Закажите ремонт прибора. Скорее всего это помпа. 13. F10 Нет сигналов от датчика уровня (резервуар не пустой, а не полный) Для CM с контроллерами EVO-II: Проверить надежность соединения между контактами разъема электронного контроллера I и датчика уровня.Замените жгут проводов, если он поврежден. ПРОСТАЯ, БЫСТРАЯ ТЕХНИКА. Дисплей остается темным. Используйте точные пропорции, рекомендованные во избежание повреждения прибора. 24 июля 2017 г. · Я работаю над посудомоечной машиной Asko, она выдает код F-11 (слив забит).
Машина может пройти один цикл стирки, а затем снова выбросить код, на дне машины есть лишняя вода, которая не откачивается. Первоначальные требования: Закройте дверь (открыто для G 2872). Стиральная машина Ariston не опорожняется Если вода из стиральной машины или стирально-сушильной машины не сливается полностью, обычно проблема связана с фильтром насоса или самим насосом.Смотрите полный список эксклюзивных ремонтов. Снова выключите, снимите и прочистите сильно забитый фильтр. — установлен неправильно. · 2. Всасывающая трубка в емкости для воды. Поделиться Сохранить. Купил новую материнскую плату. Причина: неисправность датчика воды. Miele G 6827 SCi XXL 4. Откройте для себя наши вдохновляющие центры Miele. Неисправность связана с тем, что нагревательный элемент забит известью. Если вы это сделаете, эти устройства могут быть причиной вашей проблемы. Miele CVA 2660 Pdf Руководства по эксплуатации. Служба технической поддержки Miele сообщает, что F78 означает неисправность циркуляционного насоса.
F1 — Kortsluiting в теплом контуре с подогревом воды (R30) F10 — Хранение watertoevoer (koud) Het apparaat lekt, het water-control-system (WCS) heeft de watertoevoer afgebroken. За вдохновением, советом и последними новинками продукции Miele. Опыт войны во Вьетнаме показал необходимость в истребителях завоевания превосходства в воздухе и улучшении подготовки пилотов-истребителей в воздухе. Спасибо. com У нас есть посудомоечная машина Miele, которая обнаружила ошибку F11, она не сливает воду должным образом.Причина 1. При возникновении состояния отказа контроллер загорится красной световой индикацией «неисправности» и отобразит код неисправности в формате (пример: E21) на модуле дисплея. Руководство по эксплуатации стиральной машины Miele. Сейчас на нем просто размещаются форумы по стиральным машинам, содержащие тысячи вопросов и ответов, накопленных за многие годы. Коды неисправностей посудомоечных машин Hotpoint Ultima. У меня есть несколько моих собственных кодов ошибок, написанных здесь, и еще несколько здесь.
Miele Bosch AEG Samsung Siemens F10 — F24 Не устранили проблему? Разлом водоворота F01, F02, F03.Консультации экспертов по телефону обо всем, что у вас есть, и обо всем, что вам нужно Откройте для себя индукционные плиты NEFF для вашей кухни. Если нет, то лампочка перегорела. Однако у меня есть стиральная машина Miele W1 возрастом около 1 года. Скорее всего, произошла поломка цепи в секции вентилятора испарителя. Реле давления определяет уровень воды, когда он поднимается вверх, он не обнаруживает входящую или вытекающую воду, поэтому выдает ошибки. Шум возникает из-за прокачки воды через систему. Средство: Как что-нибудь починить.Я ищу опытного специалиста, знакомого с Miele, чтобы как можно скорее решить эту проблему. Снова прикрутите шланг. Первое, что мы сделали, когда вышел из строя первый блок, — это проверили напряжение у электрика. Возможные причины и меры по устранению: Подача воды заблокирована или заблокирована. — Главный выключатель установлен в положение «0». Абсолютно необходимо поддерживать давление воды на соответствующем уровне, особенно во время основной стирки.
Мы пекли картошку на ужин (в духовке, которая, как мы думали, была при температуре 400 градусов), когда примерно через 30 минут духовка начала непрерывно пищать, и на дисплее мигало «F10».Свяжитесь с нашей группой поддержки по бесплатному телефону с понедельника по пятницу с 8:00 до 18:00. Дэвид — инженер по ремонту стиральных машин из Великобритании с многолетним опытом, он предлагает бесплатные консультации и доступные услуги по ремонту по фиксированной цене. Варочная панель FlexInduction с TouchControl. Список кодов неисправностей Cummins для двигателей QSB, QSC, QSL9, QSM11, QSX15, QSK19, QSK23, QST30, QSK45, QSK60, QSK78 См. Также: Коды неисправностей двигателей Cummins без системы рециркуляции отработавших газов Чтобы определить неисправность, вам просто нужно записать неисправность код с устройства в кабине и найдите коды в таблице, выбрав свой тип двигателя.Как устранить неисправность f70, из-за которой сливной насос продолжает работать. F10, Нет забора воды. Убедитесь, что резервуар для воды установлен правильно.
Отображаемые коды могут останавливать или не останавливать работу машины. Еще у меня есть паровая машина miele, и вам придется каждый раз ее чистить. Коды неисправностей Maytag Gemini и Maytag Accellic находятся на этой странице. Наш чат работает с понедельника по пятницу с 8.00. Пользователь не добавляет соль — датчик NTC отсоединен от гнезда (заменяет НЕИСПРАВНОСТЬ КОТЛА: 1. В случае, если электронное управление отображает код неисправности, необходимо вызвать квалифицированного специалиста по обслуживанию для диагностики и устранения проблемы.Онлайн-справка по устройству поможет вам отремонтировать устройство с помощью видеороликов и руководств. Скорость загрязнения капсульной тарелки зависит от жирности используемого кофе. Последнее обновление об утечке Miele w1 F10: Во время наводнения возникла проблема. и механические части очень опасны для пользователя и могут вызвать сбои в работе. На вопрос Лео С. Роджерс 10 баллов Н / Д Опубликовано — 10.07.2019. F20 Ошибка нагрева. Проверьте проводку и соединения между вентилятором и платой управления.
№: K045699 Ред. Машина не выполняет полоскание. Разъёмы проверил, один из проводов на плате щита в эфире. Если ваша посудомоечная машина Miele нуждается в быстром ремонте, вы сможете назначить встречу в тот же день у проверенных мастеров по ремонту бытовой техники. Еще до Второй мировой войны его компания была известна своими системами отопления зданий. Ошибка печи Miele f20 Ошибка печи Miele f20 Скачать руководства по ремонту автомобилей Ford, Jaguar, Volvos и других производителей. 3. — установлен неправильно. — Поверните главный выключатель в положение T.Это не ошибка. грамм. Wash Tech — специалисты по ремонту бытовой техники Miele. К счастью, в большинстве ситуаций это также самая простая неисправность, которую можно исправить, поскольку часто требуется немного больше, чем перезагрузка сушильной машины, что можно сделать, нажав кнопку сброса, которая обычно находится на задней панели устройства. 0 (3) Smeg DWIFAB 4. Высококачественные детали, используемые для ремонта стиральных машин Miele, и команда может работать на бытовых и коммерческих объектах по всей стране.
1. Коды ошибок новейших часов GE, построенных компанией Hamilton, находятся здесь.На нашем простом в использовании веб-сайте размещена одна из крупнейших онлайн-коллекций кухонной техники, включающая до 5000 бытовой техники и бытовых электроприборов от ведущих производителей бытовой техники, таких как AEG, Miele, Bosch, Siemens, NEFF, Rangemaster, Smeg, Candy, Caple, CDA. , De Dietrich, Gorenje, Hoover, Hotpoint, Indesit, Lec, Liebherr, Mercury, New world. Miele Australia Pty Ltd использует файлы cookie (включая сторонние файлы cookie) для сбора информации об использовании сайта посетителями. Re: Ошибка слива Miele w1514 F10 Неисправность забора воды.Обратите внимание на 12 В постоянного тока между коричневым и красным проводами и другое напряжение (коричневый и желтый провода). Все основные коды ошибок кофемашин Miele и руководства по поиску и устранению неисправностей находятся здесь. 51 12. Ремонт стиральной машины Miele производителями Kingswood производим с гарантией. Страница 55: Код неисправности F10 Водозаборник W1113, W1119, W1203, W1213 и W1215 Стиральные машины Техническая информация Код неисправности F10, Признак водозабора Мигает светодиод проверки впускного отверстия.
Коды ошибок микроволн, неисправностей или функций.Таким образом, вы можете быть уверены, что получите эффективный и удобный сервис. Miele CVA 2660 (Nespresso)) с советами, обслуживанием, устранением неисправностей Ошибка F10 (подача воды) n. Проблему можно решить следующими способами: Отключите сушилку от электросети. Не сливает воду; Не отжимает; Не набирает воду Miele PureLine M-Touch Series CVA6800 24-дюймовая встроенная система для кофе в зернах без водопровода с элементами управления M Touch, двумя носиками подачи, 10 профилями пользователей, автоматической программой ополаскивания / очистки и встроенной светодиодной подсветкой A04 или 4-й световой индикатор горит постоянно — Обнаружена неисправность термистора NTC A05 или светятся 1-й и 2-й свет — засорены фильтры A06 или свет 2-го и 3-го горит — посудомоечная машина не заполнена водой Убедитесь, что безупречная работа и высокая эффективность вашей варочной панели Bosch станут действительно долгим опытом — с наш экспертный совет.
Ориентированный на клиента подход к ремонту стиральных машин Miele Kingswood достигается благодаря тому, что предлагается услуга по выходным. Пароконвектомат Miele не работал должным образом сразу после установки 01.04.2019. F10 После начала процесса заполнения водой (за отведенное для этого время) датчик уровня не выдает сигнал ПОЛНЫЙ БАК (при условии, что сигнал ПУСТОЙ БАК пассивный, то есть вода в баке уже есть) ноя 23 февраля 2020 г. · Портативная индукционная варочная панель SUNAVO, сенсорная индукционная горелка мощностью 1800 Вт, 15 настроек температуры и мощности CB-I11.Центр ремонта кофемашин Nespresso Professional всегда готов помочь. 7X, он облегчит визуализацию во всех отношениях. Всасывающий шланг в емкости для воды есть. В противном случае 22 мая 2011 г. в кофеварке miele появится сообщение об ошибке F 10 · 1. охлаждение) Версия: V3. 1000 мл воды можно вскипятить за 3 минуты, в 4 раза быстрее, чем традиционная плита. ), приобретите «Y-образный соединитель» и дополнительный наливной шланг для подсоединения шлангов к обеим сторонам водяного клапана.
F1: Неисправность электронного управления духовкой: Замените электронное управление духовкой (также называемое EOC или часами).11 июня 2020 г. · Что означает F13 — Сокращения. • что фильтр на входе воды в машину не заблокирован. Я отказался и продолжал настаивать, пока сам не поговорил с инженером. 6 июня 2013 г. Используйте только моющие средства, рекомендованные Miele. Скидка 00 в качестве кредита на ремонт. Слейте воду из посудомоечной машины за 5 минут или меньше. Свяжитесь с Miele. Если вы не можете найти его, напишите в компанию, которая его сделала, и спросите их. Похоже, завод не подключил его куда-либо. uk Кофейная система Miele CVA 2660 показывает неисправность № 10 F10 — неисправность подачи воды.Действие: 1. Сегодня я приготовил пиццу за 8 минут, и у меня была кухня, полная дыма. Приготовление напитков с молоком Поставьте подходящую емкость под главный диспенсер. 05. Если духовка продолжает пищать, это может указывать на проблему. 30 марта 2017 г. Miele CM 6110/6310 (полностью автоматическая кофемашина): 3.
Утилизируйте использованные средства очистки и удаления накипи Miele с помощью автоматической очистки и / или удаления накипи. Мы обслуживаем и ремонтируем бытовую технику Miele, такую как стиральные машины, посудомоечные машины, сушилки, холодильники, микроволновые печи, варочные панели и духовки.26 декабря 2010 г. · Название: Microsoft Word — инструкции по набору преобразования CVA. Откручиваем шланг. Или заполните форму запроса, чтобы получить быстрый ответ. F10: Nyomáskapcsoló «üres és tele» vagy «se nem üres, se nem tele» állapotban (Vizet nem vesz, fűtés relé 2x röviden bekapcsol, kb. On The Steam steam heat heat. Посмотреть онлайн или загрузить Miele CVA 2660 Техническая информация, инструкция по эксплуатации Руководство, размеры Код ошибки F10. Com Шрифт текста экрана Dos — высота 13 пикселей fntcol13. Я использую посудомоечную машину Miele.Зуммер включается на 2 минуты. com. F15 Lavadora Miele carga frontal problemsas de llenado toma de agua caliente. Все мануалы на ManualsCat.
Компрессор включается чаще и на более длительные периоды. Отключите посудомоечную машину от электросети или отключите питание. Переходник 0мм от переходника к PDF. 790. Снять и заменить. Основываясь на своем опыте во время Корейской войны и в качестве инструктора по боевой тактике в начале 1960-х годов, полковник Джон Бойд вместе с математиком Томасом Кристи разработали теорию энергетической маневренности для моделирования характеристик истребителя в бою.Посетите ближайший центр Miele Experience. Я снял сливной шланг и почистил его, он готовится на пару с Miele Pleasure без ограничений. декальцинация. Совместимые детали, используемые для ремонта стиральных машин Miele, и команда может работать в разных местах по всей Великобритании. если обнаружена неисправность, машину необходимо немедленно отремонтировать. Причина: Посудомоечная машина не сливает воду. В инструкции говорится, что всасывающий шланг в емкости для воды не прикреплен или не вертикален. Коды неисправности плиты / печи Thermador (начинаются с F) Код неисправности: Код неисправности Описание: Решение: F0: Сбой электронного управления духовкой: Замените электронное управление духовкой (также называемое EOC или часами).
Сразу после удаления накипи пароварка Miele выдает мне ошибку 20 всякий раз, когда я пытаюсь приготовить на пару. Запускаем быструю стирку, машина наполняет, стирает. 2 для объяснения кода неисправности и нескольких предложений по корректирующим действиям. com Ищете определение F13 Узнайте, что полное значение F13 в сокращениях. Коды неисправностей машин Miele (Mile) Этот код ошибки предупреждает вас о том, что реле давления заклинило в пустом состоянии, что свидетельствует об отсутствии воды в барабане, даже если она есть.PDF to SX 72mm AO, требуется как минимум 9. Knik in de watertoevoerslang. Стандартные или общие коды неисправностей — это список кодов, общих для всех производителей. Приготовление на пару рыбы, овощей, макаронных изделий, риса. Я также проверил плату EPPROM точно так же, как и видео, и конденсатор был неисправен. @dilligaff F20 означает, что у вас проблема с водой в стиральной машине. 9611? Код ошибки F10 указывает на слишком высокую температуру печи. Используйте шприц или r 09 сентября 2012 г.
· Прошлой ночью наша посудомоечная машина Miele получила код неисправности F70.Совет: колба Miele из нержавеющей стали дольше сохраняет молоко прохладным, так как хорошую молочную пену можно приготовить только из холодного молока (<50 ° F (10 ° C)). 11 октября 2016 г. · Кроме того, все двери и окна должны быть заперты, в автомобиле не должно быть топлива, а в блоке управления двигателем не должно быть кодов неисправностей. Flex Induction - поместите кастрюли и сковороды в зону гибкости в любом месте и нагревайте их там, где они стоят. Сделал несколько первоначальных проверок - похоже, вода сливается без проблем, и свежая вода тоже поступает.Это означает, что уровень воды внизу выше нормы, и есть проблема. F01 NTC для воды / нагрева или короткое замыкание проводов После регистрации этой неисправности нагрев не включается и ополаскиватель не подается. Найдите ответ на этот и другие вопросы по устройству в JustAnswer 3 Fault Repair 11 4 Service 12 4. Признаюсь, я не знаю, как его использовать, инструкции - Как что-то исправить.
Подробную информацию об использовании файлов cookie на этом веб-сайте можно получить, нажав «Дополнительная информация».Мы ремонтируем бытовую технику с 1984 года и теперь зарекомендовали себя как один из ведущих британских специалистов по ремонту стиральных, сушильных, посудомоечных и духовых машин Miele. F10: Отказоустойчивая инженерная сеть Винсент Лю, Дэниел Гальперин, Арвинд Кришнамурти, Вашингтонский университет Томаса Андерсона Аннотация Сеть центров обработки данных становится все более узким местом для облачных вычислений с точки зрения затрат, надежности и производительности. Эти файлы cookie помогают нам предоставить вам руководство по решению проблем Miele, разработанное для облегчения доступа к информации Руководство по устранению неполадок Видеоролики по устранению неполадок Miele Australia Pty Ltd использует файлы cookie (включая сторонние файлы cookie) для сбора информации 30 июня 2016 г. Miele Код ошибки посудомоечной машины = Код ошибки F11 (Слив) = Вода не сливается.
Гарантия на каждый ремонт составляет шесть месяцев. сертифицированным специалистом по обслуживанию Miele и что устройство соответствует F10. Техническая информация W1113, W1119, W1203, W1213 и W1215 Стиральные машины C Технические характеристики Версия с фронтальной загрузкой Конструкция с пространственной рамой Версия с лицевой панелью Легкие сенсорные кнопки Что означает F11 на посудомоечной машине Miele. «Если стиральная машина не наполняется, когда появляется F20: проверьте, есть ли у вас устройства защиты от наводнений на шлангах подачи воды к вашей стиральной машине. См. Цены; Стиральная машина Miele 09 848 440.66. 2. Хотел бы я купить что-нибудь еще! 12 ноя 2018 · MD Appliance LLC предлагает ремонт посудомоечных машин Miele, Сан-Диего, Калифорния. 12 ″ után szivattyú beindul, kapcsoló forog) F11: Szivattyú visszajelzés hiányzik (szakadt a tekercs, vagy nincs csatlakoztatva) (vízfelvétel, 20 ″ után szólivatty). Скачать руководство по обслуживанию. Замки и фокусер мешают. Miele использует файлы cookie для оптимизации и постоянного улучшения своего веб-сайта.
После удаления тройной системы фильтров и удаления лишней воды машина отлично работает еще 3-4 цикла, после чего ошибка F11 возвращается.Мы купили комбинированную пароварку Miele DGC 6800 XL (без водопровода) и через несколько месяцев по прихоти удалили накипь с нее. Размеры: 71. F14 — Неисправен сушильный элемент — Закажите ремонт прибора. 40 Во всех вышеперечисленных случаях, если дать машине остыть после устранения проблемы, стиральная машина снова заработает. Мы упорно тренироваться, чтобы убедиться, что вы и ваши приборы Miele получить услугу, которую вы заслуживаете. У нас есть обзоры, информация об отзыве, коды неисправностей и многое другое. p00 не соответствует силовой плате, сопротивление r7 неисправность F14 / F20 ПРОВЕРЬТЕ ПЕРЕДНЮЮ ПЛАТУ ПРОДУВКИ ДОРОЖКИ И СИЛОВОЙ ПЛАТЫ Инструкция по эксплуатации стиральных машин Miele.Из бака для воды нельзя откачивать воду. Если вы видите, что бренд принадлежит другой компании, например, код неисправности F1 появляется на дисплее сушилки Whirlpool Cabrio, когда сигналы с платы управления не достигают компонентов устройства.
Я нажал на выключатель посудомоечной машины, чтобы отключить электроэнергию, затем снова включил и все тот же F70. Что проверять — Как ремонтировать: Очистите пену — слейте фильтр для ворса — слейте насос, как показано в руководстве по эксплуатации. Код сбоя микроволновой мощности (PF). 4 (5) Miele G 4980 4.Проверить, активирована ли защита от наводнения. F11 Неисправность выходной фазы F14 Неисправность перегрева устройства Лучевой насос 72 Ошибка приложения F10 Контроль входной фазы Специализируясь на стиральных машинах, на форумах по стиральным машинам в Великобритании. Причина светового индикатора Код / неисправность = посудомоечные машины Miele были оптимизированы в соответствии с последними требованиями законодательства о потреблении энергии в режиме ожидания для снижения энергопотребления. Закройте впускной клапан и отключите посудомоечную машину от сети. Высокая мощность 1800 Вт — электромагнитные катушки распределены равномерно, что позволяет индукционной варочной панели равномерно нагревать до 1800 Вт высокой мощности.
F10 Водозаборник x x x x x x 14. Вы найдете широкий выбор стиральных машин Miele, включая множество роскошных бытовых приборов с дополнительными функциями и настройками. Эти коды помогают F10, закороченный сенсорный экран. Обычная проблема стиральной и стирально-сушильной машин, наиболее вероятная причина — неисправность двигателя, насоса, источника питания или проскальзывание ремня. 7. В субботу утром, незадолго до окончания цикла, появился код неисправности F 0220 «Обратитесь в службу поддержки». Заголовки. Действие: Осмотрите посудомоечную машину на предмет утечек.Miele Фильтр для паровой печи | Паровая печь с полноценным духовым шкафом и камерой размера XL — универсальный Miele для самых высоких требований. Каждый ремонт посудомоечной машины сопровождается гарантией и проверкой неисправностей для дополнительного спокойствия. 9 мм Вес: 133 г SoC: MediaTek MT6737 CPU: ARM Cortex-A53, 1300 МГц, Количество ядер: 4 Графический процессор: ARM Mali-T720 MP1, 600 МГц Оперативная память: 1 ГБ, 640 МГц Хранение: 8 ГБ Дисплей: 5 дюймов, IPS , 720 x 1280 пикселей, 24 бит Аккумулятор: 2380 мАч, литий-ионная ОС: Android 7.
2005. — Подключите машину к электросети. Если вам требуется ремонт в Северной Ирландии, позвоните в офис Miele Ireland по телефону 00 353 (1) 4610710 .C: Причина: Неисправность тахометра двигателя. Мы с нетерпением ждем вашего ответа. Настройка жесткости воды не соответствует требованиям. Термостат верхнего предела подает напряжение на вентилятор духовки, когда духовка нагревается. Если ваша посудомоечная машина остановилась и на панели дисплея мигает код ошибки F10, скорее всего, проблема с датчиком температуры воды. м. 6 Код неисправности F10 Водозаборник. Когда появляются определенные неисправности, старая стиральная машина может просто застрять в разных местах цикла.Страницы: 100. — 4:30 с. Какая система отопления лучше всего подходит для варочной панели SCHOTT CERAN®? SCHOTT CERAN® можно комбинировать со всеми традиционными технологиями обогрева — выбор в пользу диапазона с электрическим излучением, индукционной технологией или газом будет зависеть исключительно от ваших предпочтений и бюджета.
2009 Как починить что-нибудь. Они предоставили исключительно профессиональные услуги от начала до конца, вовремя и в рамках согласованного бюджета, и мы не можем придраться к качеству кухни или оборудования.Для этого есть много разных возможных причин. 2 F4 lavadora secadora Miele sonda NTC temp aire en circuito abierto. Даже после попыток устранения неполадок в сети все еще было трудно понять, что происходит. Переместите устройство в место, откуда можно будет удобно добраться до панели управления. — неправильно прикреплен. Включите освещение, см. «Настройки — Освещение». Спасибо за ваш запрос. Ремонт стиральных машин. Запишите код неисправности и обратитесь к Таблице 7. Пластиковый разъем (розовый и оранжевый провода) сгорел и оплавился.17 августа 2013 г. · Мой Miele G1220 SCU постоянно сообщает мне о неисправности F11, я посмотрел на шланги, и они не заблокированы, это не происходит постоянно. Могу ли я что-то сделать, чтобы это исправить? … Читать дальше Тайлер З. После установки режима «Слив и отжим» все закончилось, и я сделал еще 2 загрузки без каких-либо проблем.
Закройте водопроводный кран. Он расположен в заднем верхнем левом углу. Нет забора воды. Возможная проблема или проблема: пена — сливной фильтр для ворса — сливной насос заблокированы. В этом случае показания термистора верны, но эти показания выходят за пределы рабочего допуска, который производитель определил как разумный.Это было при 246 В, так что мощности более чем достаточно. co. — Вилка неправильно вставлена в розетку. Нарушение безопасности: позвоните в сервисный центр! Неисправность на входе воды: Убедитесь: • что кран на водопроводной трубе открыт. Все наши решения для прачечной, общественного питания, отопления, кондиционирования и пожарной безопасности доступны с «Total Care», включая OTEX. — неисправность в электрической цепи нагревательного элемента; — Нагревательный элемент ITR неправильно откалиброван / неисправен; — чрезмерное количество пены; — ложный контакт с нагревательным элементом — датчик NTC неправильно откалиброван — известковая накипь на нагревательном элементе.
10. Если неисправность возникает при работе с горячей водой, машина переключается на работу с холодной водой. Чтобы сделать запрос сегодня, позвоните в отдел обслуживания клиентов по указанному номеру телефона. 04. 2M7 (Насос для кофе / горячей воды) Останов Насос для кофе / горячей воды выключен. Существует формат таблицы, показывающий, какой код неисправности будет отображаться на передней панели шайбы. * Бесплатная доставка не распространяется на любой товар, помеченный как наземная доставка груза во время оформления заказа. 11 ноября 2020 г. · Номер модели.2008 Стандартизованный список неисправностей для всех продуктов Miele, кроме OEM (например, большинство стиральных и сушильных машин Indesit не имеют цифровых дисплеев, а вместо этого имеют мигающие светодиодные индикаторы, которые определяют коды неисправностей, предназначенные для инженерного использования, такие как F1, F2, F3 , F4, F5, F6, F7, F8, F9, F10, F11, F12, F13, F14, F15, F16, F17 и F18. — 8 стр. Прежде чем вы начнете искать код неисправности плиты или духовки, в первую очередь попробуйте Чтобы узнать, какие из них действительно относятся к вашему конкретному прибору, лучше всего начать с поиска бренда в разделе производителей, чтобы узнать, принадлежит ли этот бренд другой компании.
Эти коды неисправностей написаны Hotpoint для специалистов по ремонту посудомоечных машин, а не для широкой публики, и они предполагают определенный уровень знаний со стороны пользователя в диагностических процедурах. Появится код ошибки / неисправности, которого нет в техническом паспорте или при использовании и Admiral Oven and Range Ошибка / неисправность или коды функций Глава 1 3: Коды ошибок / неисправностей 285 Ошибка холодильника на стороне X стороны LG / Коды неисправности или функций 19 Описание Проблема с электродвигателем вентилятора конденсатора.Международный день молодежи отмечается ежегодно 12 августа и был основан в 2000 году Организацией Объединенных Наций. Чтобы определить, неисправен ли термостат верхнего предела, используйте мультиметр для проверки целостности термостата. Было при 246 В, так что более чем достаточно 16 ноя 2019 Итак, F10 — ошибка забора воды. При нажатии кнопки пуска не слышно звука запуска, затем система показывает неисправность зажигания. По сей день бренд ASKO стоит на одном фундаменте, где качество и стиль сочетаются друг с другом, а бытовая техника встроена и произведена, чтобы выдержать испытание временем.
для проверки правильности выбора у меня есть стиральная машина Miele W1 возрастом около 1 года. Между прочим, я позвонил в техническую службу Hotpoint и спросил, что такое автоклав. Идеальное время, чтобы вместе начать новое будущее! Идеально подходит для стирки — благодаря стиральной машине Miele W1 Classic и сушильной машине T1 Classic. Обычная конвекционная готовка работает нормально. ПРОСТО НУЖНА ОТВЕРТКА Ознакомьтесь с другими блюдами Miele. На панели управления загорается индикатор ошибки, и программа отменяется. Я вынул насос и проверил его в раковине.Algunos de los errores más comunes de las Lavadoras Miele, los podrás encontrar aquí. Я подумал, что это моя вина, поэтому приготовил еще одну пиццу, используя функцию запекания, и быстро понял, что готовится жаровня. 5-миллиметровый переходник для очистки мотора PDF снаружи корпуса фокусера. Добавьте универсальности на свою кухню: хотите ли вы создавать отдельные гарниры или полное меню за один процесс приготовления, пароварка Miele всегда облегчит вам приготовление пищи — полностью настроенная в соответствии с вашими потребностями и предпочтениями.
Итак, духовка Samsung у нас уже полтора года. F19 Lavadora Miele caudalímetro lento Dificultad para girar 18 сентября 2015 г. · Самая распространенная неисправность сушильной машины заключается в том, что она больше не нагревается. У меня есть посудомоечная машина Miele двухлетнего возраста, которая показывает неисправность F14. Страницы: 112. 29 июля 2017 г. · это 2010 F10 530d с двигателем N57. Я провел диагностическую проверку Carly и получил следующий код неисправности: Код DTC: 28CE00-Получение связи по шине LIN свечи накаливания GSG Я стер код, но он вернулся после короткой поездки. Может кто-нибудь помочь с интерпретацией? 30 нояб.2019 г. · Всем привет, мой Miele W1712 в последнее время всегда выдает ошибку F53, и двигатель работает быстрее, чем должен.Технические трудности с элементами управления или другими функциями иногда требуют перезагрузки прибора. Откройте кран и проверьте встроенный кофе Cva 6805 hine miele cva 4060 ion s miele coffee hines team review miele cm 6310 coffee Miele Coffee Maker FaultMiele Coffee… Оба раза я получал ошибку F10.
Если вы хотите сэкономить электроэнергию, не подключаясь к линии горячей воды (или имея доступ только к линии холодной воды, если она подключена в гараже и т. Д. Коды неисправностей Miele Коды неисправностей посудомоечных машин Miele.У меня посудомоечная машина Miele G2872 SCVi. На дисплее отображается код ошибки: загорается индикатор неисправности «tap», на индикаторе времени поочередно появляются F и 10 и звучит зуммер. F51 Неисправность реле уровня. Коды неисправностей более новых моделей Frigidaire и Electrolux Некоторые серии Kenmore построены компанией Frigidaire; Ошибки — Механизм блокировки Ошибки — Электронное управление духовкой (EOC) F90: F10: F95: F11: F8: F12: F9: F13 Духовка продолжает пищать Как починить духовку, которая не перестанет пищать, как пожарная сигнализация с разряженной батареей, печь, которая не перестает пищать, навязчива и раздражает.Ошибка! Пожалуйста, попробуйте еще раз. пт. Надеюсь, продолжая читать эту статью, вы сможете сэкономить хорошо заработанные деньги, решив проблему самостоятельно.
Даже белье снова чистое. Asko D5436SSXXL Посудомоечная машина под столешницей 60 см Основные характеристики: 2 года гарантии ДОПОЛНИТЕЛЬНАЯ ЕМКОСТЬ 14 Настройка посуды 6 программ WideSpray ™ — дополнительная мощность для мытья кастрюль и сковородок PowerZone ™ Cutlery SCS — Super Cleaning System ™ Дисплей с сенсорным экраном AquaSafe ™ Турбо-сушилка для ножей тележка Flexi- Стандартные корзины Рейтинг WELS: 4.Все, что вам нужно сделать, это; Свяжись с нами. — Подключите ПРИБЫТИЕ вовремя. 511-6055 Модели: PW 6055, PW 6065, PW 5065 15. Возможно, неисправен датчик температуры духовки или неисправен электронный контроль духовки (EOC). Чтобы определить, какая из них вышла из строя, откройте дверцу духовки и найдите датчик температуры духовки. Техническая информация CVA4070 / CVA4075 Кофейные системы ТЕХНИЧЕСКАЯ ИНФОРМАЦИЯ CVA4070 / CVA4075 Кофейная система @ 2006 Miele USA 1 Miele Experience Center. Как только проблема будет диагностирована, вам будет предоставлена предварительная квота на рекомендуемое исправление и вы получите 20 долларов.
F16 — это чрезмерная ошибка, возникающая, когда основная стирка уже обнаружена, поскольку 14 марта 2010 г. Ремонт стиральной машины Hotpoint, код ошибки E10 и F10 считают, что он нуждается в ремонте, и вы получаете код ошибки E10 или F10, это означает, что стандартизированный список неисправностей для всех Miele продукты, кроме продуктов OEM (например, 22 ноября 2020 г. · Dacor заявляет, что это моя вина, что они продали мне продукт INFERIOR !! Не тратьте деньги на DACOR. G 2011-04-14 / KHm Operator CDM9 Руководство по поиску и устранению неисправностей CDM 9 ECS 920, 930, 950 (все типы) Для автоматизации, безопасности и дополнений. При измерении напряжения применяется номинальное значение ± 10%.Кофейная система Miele CVA 2660 показывает неисправность №10. F10 — неисправность подачи воды. авторизованным сервисным специалистом Miele в соответствии с национальными и местными правилами техники безопасности и предоставленными инструкциями по установке. 12 Код неисправности F43 Несовместимость управления / силовой электроники.
Подробную информацию см. В Руководстве по установке Miele. 6. Это не так просто сделать, потому что я этого не ожидал, и моя паровая духовка находится не рядом с моей раковиной. Таким образом, цикл будет нарушен. Bem vindo a Pigmento.51/12 Коды ошибок стиральных машин Miele ·: FO ·: неисправностей не зарегистрировано ·: F1 ·: Короткое замыкание датчика NTC вода / отопление ·: F2 ·: Короткое замыкание датчика NTC вода / отопление ·: F10 ·: 5 фев 2010 Вопрос О кофеварке Miele CVA 2660. 03, дата: 08. Причины ошибки, советы, как исправить поломку стиральной машины. Этот код ошибки указывает на проблему с реле уровня, которое отслеживает давление воды в системе. Задание находится в Брайтоне. F12 — Нет связи между картами — F13 — Обрыв / короткое замыкание термистора сушки — Закажите ремонт прибора.Возможных вариантов несколько: насос неисправен, известковая накипь заблокировала трубу, резервуар для воды неисправен. Духовки используют звуковые сигналы, чтобы передать различные сообщения своим владельцам.
12 января 2011 г. · Как вы думаете, впускной клапан / соленоид является вероятной неисправностью. F11 Lavadora Miele problemas de vaciado. Посудомоечная машина ASKO F4 и F12 Неисправность — Неисправность на входе воды Описание: Неисправности F4 и F12 — это неисправности на входе воды, это означает, что у посудомоечной машины проблемы с заливкой воды в посудомоечную машину или посудомоечная машина не может определить, что вода действительно налита.Это означает, что вы можете получить совершенно новое оборудование без капитальных затрат и защитить себя от затрат и неприятностей, связанных с неожиданными поломками, с помощью 7-дневного экстренного реагирования. Возможно, мы добавили некоторые примечания, чтобы попытаться помочь вам определить характер имеющейся у вас неисправности, но вы сделаете это 26 декабря 2011 г. · Если это значение равно нулю, значит, нет потока воды (см. Код неисправности F10, раздел 070- 3. Miele 3 pits kookplaat FE 31 хранение Geantwoord op 30-6-2016 в 11:05. Водозабор.
Начните прямо здесь Найдите запчасти для бытовой техники, запчасти для садового и газонного оборудования, детали для обогрева и охлаждения и многое другое от ведущих производителей отрасли. здесь.Код неисправности Miele f24 Код неисправности Miele f24 25 октября 2014 г. • У меня есть стиральная машина Ariston AQXL 109 с той же неисправностью, что и на видео. Код неисправности F10 Водозаборник — Техническая информация Miele W1113. На первый взгляд, CM 5300 — это более легкая и компактная кофеварка Miele, чем CM 6150. Охлаждение) PT 1000 Датчик Kat с разомкнутым контуром x x. В 1950 году молодой шведский фермер по имени Карл-Эрик Андерссон построил своей матери превосходную, более прочную стиральную машину. Служба поддержки клиентов с понедельника по пятницу с 8:00 до 18:00.На этом этапе вы также можете отказаться от использования файлов cookie и соответствующим образом изменить настройки своего браузера. Я искал в Интернете, что сказал, что неисправность F53 — датчик скорости. 30 апреля 2013 г.
· Кольцо Miele direct, у нас есть несколько их устройств, на которые уже не распространяется гарантия, они не берут целое состояние, а их персонал великолепен. Зонд. • 2 сентября 2018 г. Код неисправности стиральной машины Miele f50 Если выбрана стирка в холодной воде, стиральная машина рассчитана на добавление горячей воды для поддержания температуры, оптимальной для холодной стирки (75 ° F +/- 10 °).Еще раз проверьте температуру через 24 часа. См. Цены; Miele Washer 09 Этот код сигнализирует об отсутствии воздуха над датчиком воздуха, что означает проблему с датчиком или вентилятор испарителя не работает должным образом. Привет, у меня есть miele g5191 с неисправностью сливного отверстия f11. Проверка предохранителя. Воспользуйтесь нашим пошаговым руководством по ремонту устройства, чтобы узнать, как проверить предохранитель. Исправьте настройку температуры. Бесплатная доставка * Заказы на сумму более 49 долларов доставляются бесплатно. Термистор — это, по сути, резистор, который изменяет свое электрическое сопротивление при различных температурах.
Действие: Проверить двигатель и проводку тахометра двигателя на наличие проблем. У Miele, Wolf, Sub Zero есть превосходные продукты и услуги !! Мы приобрели конвекционную печь Frigidaire в Home Depot около 3 лет назад. Будет отображена текущая температура парового нагревателя. Неисправность кофемашины Miele Так называемые коды неисправностей являются важным ключом к пониманию причины неисправности кофемашины Miele. F10 — Датчик давления не срабатывает — F11 — Насос не включается -. Позвоните в Miele. лучшие производители мигалок укажите программную ошибку; F10 — проблему с нагревательным элементом вызовет Pigmento Acessórios Pigmento Acessórios.Используя этот сайт, вы соглашаетесь на использование файлов cookie. Они были довольно бесполезны, девушка, которая ответила, сказала, что не знает, но мне лучше назначить встречу, чтобы инженер пришел и сказал мне. Неисправности. в нем компания Miele Company Ltd использует файлы cookie (включая сторонние файлы cookie) для сбора информации об использовании сайта посетителями.
Температура в приборе слишком высокая. Мы продаем руководства по обслуживанию, доступные для немедленной загрузки в формате pdf или на бумаге для всех брендов, включая Whirlpool, Maytag, Sony, Panasonic и Samsung.Утвержд. doc Автор: USAOLCL Дата создания: 16.12.2005 13:12:07 Может ли неисправность циркуляции быть основной причиной отображения кода неисправности F10 Проблема, связанная с циркуляцией, может быть здесь, а не термистором. 8 x 144 x 8. Цель Международного дня молодежи — повысить осведомленность о культурных и правовых проблемах, которые затрагивают молодежь, и помочь привлечь молодых людей к активным действиям в создании позитивных изменений в своем сообществе. Выберите латте мачиатто, капучино, кафе Lungo, эспрессо или кофе с идеальной пенкой.Они используются в посудомоечной машине, потому что известно их электрическое сопротивление при различных температурах, посудомоечной машине легко контролировать термистор и определять, когда достигается определенная температура. Больше нет: NEFF Online Appliance Assistant поможет вам с диагностикой неисправностей, советами и документами.
В цикле стирки барабан должен работать на очень низкой скорости, однако иногда он работает на высокой скорости, из-за чего машину ужасно трясет. Это очищает замки и фокусер. Очистите фильтр во впускном клапане машины.Отключите электропитание или отключите диапазон. Эти файлы cookie помогают нам предоставлять вам наилучшие возможности для работы в сети, постоянно улучшать наш веб-сайт и предоставлять вам предложения, соответствующие вашим интересам. Емкость для молока MB-CM можно заказать в интернет-магазине Miele, в службе технической поддержки Miele или у вашего дилера Miele. Я — вопрос о духовках. Прочтите все инструкции перед установкой или использованием посудомоечной машины, чтобы предотвратить травмы, а также духовку или любое другое устройство, которое имеет документацию, аналогичную G641 Посудомоечная машина Miele. Подробные инструкции о том, как исправить код ошибки f11 в посудомоечной машине Samsung.Выключите прерыватель. F10 также показывает, не было ли резервуара для воды 2 сентября 2018 г.
Практическое руководство Miele: неисправность на входе воды в стиральную машину. Ошибка в работе посудомоечной машины Miele. Кухонные плиты — модели HR 1936-1G и HR1956-1G 20 февраля 2013 г. · С моим HD11 на f10 мне понадобится более длинный адаптер, но это будет слишком сильно. Кофейная система Miele CM 5300. Новые 4-значные коды неисправностей — Maytag, JennAir, Magic Chef; Новые коды неисправностей Frigidaire; Некоторые новые коды неисправностей встроенных печей GE находятся здесь. И исправно исправлено.Устройство продолжает выдавать код неисправности F10 при удалении накипи. Специалист по посудомоечной машине — это веб-сайт, который охватывает весь спектр тем, связанных с посудомоечными машинами: устранение неисправностей и техническое обслуживание, советы по повышению эффективности очистки, способы обнаружения и решения проблем и т. Д. Зарегистрированный адрес Repair Aid London Ltd, 152-160 City Road, London EC1V 2NX. 25 июня 2020 г. · Основные характеристики пароконвектоматов Miele Miele предлагает пять эксклюзивных, инновационных и удобных для пользователя функций, которые вы найдете в большинстве их пароконвектоматов: Программирование MasterChef: эта функция запрограммирована на 200 рецептов, поэтому вам не нужно беспокоиться об установке времени или температуры перед приготовлением.
Получите поддержку клиентов по вашему устройству Electrolux! Найдите в своем продукте полный список ресурсов поддержки, включая руководства, руководства, ответы на часто задаваемые вопросы и многое другое. Единственный способ сбросить диапазон — это отключить его от розетки или подойти к главному автоматическому выключателю дома и выключить его на 20-30 минут, а затем восстановить питание. Стиральные машины V-ZUG мощные, бережно обращаются с деликатными тканями и просты в использовании. Этот тип отказа обычно возникает из-за низкого давления из-за плохого заполнения водой. тип модели не запрограммирован дисплей = техническая неисправность модуль выбора (ew) и модуль программы питания (elp) не соответствуют контрольному мату.7-кратный редуктор для EdgeHD? — размещено в Beginning Deep Sky Imaging: Если вы хотите уменьшить фокусное расстояние и уменьшить скорость, то получите 0. Убедитесь, что ток не равен. Основное различие между этими двумя моделями состоит в том, что Miele добавила сенсорное управление.
Для существующих владельцев CVA 2660 или CVA 2662, коды ошибок: F72 и 29 марта 2020 г. Возникли проблемы с посудомоечной машиной Miele? На дисплее отображается код ошибки или мигают индикаторы всасывания / слива, а посудомоечная машина продолжает пищать? Приготовление на пару — один из самых быстрых и простых способов приготовить здоровую еду.28 авг.2019 Коды ошибок посудомоечных машин Miele Отображаются коды световых индикаторов. Если произойдет сбой питания, микроволновая печь, в зависимости от модели, может отобразить код «PF», «888» или «8888». — Если предохранитель перегорел, обратитесь в службу технической поддержки Miele. Стиральная машина Miele. Ошибка слива: отображается на дисплее стиральной машины Miele: восклицательный знак! и на дисплее отображается «Ошибка слива». Códigos de error Lavadoras Miele F10, Problemas de llenado. 5 (2) Посмотреть все встраиваемые посудомоечные машины. Очевидно, это ошибка конструкции. Купил белую посудомоечную машину D5436XLW 12.01.2016, она проработала чуть менее 3 лет, а затем обнаружила ошибку F10.
Ваша посудомоечная машина скоро будет готова к работе Возможная неисправность Решение; Освещение выключено. Настраиваю на f7 с редуктором. 7 Код неисправности F11 Слив воды 50 04/2004 Miele USA Общие общие неисправности стиральных машин Miele. Он содержит ссылки на более чем 50 справочных статей, написанных инженером с более чем 40-летним опытом. ▫ Забор воды начинается только после вращения циркуляционного насоса. Руководство по решению проблем Miele было разработано, чтобы предоставить вам легкий доступ к информации о руководстве по поиску и устранению неисправностей. Видео по устранению неисправностей Miele.Touch Control — удобный способ управлять варочными панелями одним касанием. Впускной клапан закрывается, и программа автоматически завершается. F10 Lavadora Miele problemas de llenado. Они активируются, чтобы выключиться — Стиральная машина Kenmore Elite HE3 31 октября 2019 г. · Я думаю, что F10 + F15 — это коды неисправности, связанные с установкой, F16-F104 связаны с ДЕЙСТВИТЕЛЬНО тяжелой пеной.
Узнайте больше здесь. Washerhelp работает с 2000 года. Затем я включил выключатель наводнения, который включает сливной насос и осушает машину.888-99-MIELE (64353) Следуйте за Miele. Что означает код ошибки F10 на моей модели Kenmore Electric номер 790. Когда пароварка F10. zip — один из вариантов — зайдите на сайт, чтобы увидеть больше, самый крупный и авторитетный ресурс по сокращению и сокращению в Интернете. Причина: кофе / горячая вода без открытого контура. Мне нужно будет покупать совершенно новый жгут проводов или я могу просто купить пластиковый разъем? Если мне нужны новые провода, я, вероятно, получу новый диапазон. Нужна помощь с ремонтом газовой плиты и духовки? TCLM Appliance Repair может вам помочь.Вопрос — Код неисправности паровой духовки Miele F11 после первого запуска нового — RI. Свяжитесь с Repair Aid. Выкрутите 2 винта t20. Переезд почти завершен. Свяжитесь с отделом технического обслуживания Miele для проверки, ремонта или регулировки. Стиральные и сушильные машины V-ZUG: мощные, бережные и экологичные.
Поздравляем с покупкой нового устройства ASKO. Это происходит, когда вода, которая скапливается в нижнем поддоне, поднимает поплавок из пенополистирола, который, в свою очередь, включает водонепроницаемую систему.В последнее время он начал подавать звуковой сигнал и показывал на дисплее «Техническую неисправность F78» примерно через 4-5 минут после начала цикла стирки. Большинство ремонтов стиральных машин Miele в Шеффилде выполняется за одно посещение. Сказал, что это было сложно и необычно найти неисправность, и это было короткое замыкание на выводах датчика потока, вызванное очень небольшим проникновением воды через тело. D: Причина: Неисправность проводки / электричества, связанная с симистором двигателя. У меня не возникает неисправности F10 с третьим устройством, но я заметил, что он не работает должным образом, если я начал в режиме конвекционной выпечки, а затем переключился на пар.Техническая информация — 67 страниц. Код неисправности посудомоечной машины Miele G1270 F14 Модель посудомоечной машины Miele G 1270 Der Fehlercode F14 weist darauf hin nbsp 15 июл 2020 Ошибка Whirlpool F10 для Miele G603 plus Устранение неисправностей посудомоечной машины.
BMW F10 5 Series BMW F15 X5 Ремонт стиральной машины Miele в Шеффилде силами квалифицированных специалистов. — Предохранитель перегорел или неисправен. Что такое кофемашина Miele для измельчения F10? Dit betekent er een проблема решена de watertoevoer. Лондон Абингдон. Свяжитесь с отделом технического обслуживания Miele.Часы работы с понедельника по пятницу: с 8:00 до 18:00, суббота: с 10:00 до 15:00. Загрузите руководство в формате PDF и посмотрите код неисправности. Стиральная машина останавливает средний цикл работы Whitegoodshelp. Приходите, чтобы узнать, что жаровня включена. Забронируйте онлайн и сэкономьте 30 долларов США. Можно использовать для оплаты любого ремонта, за исключением звонков в службу поддержки. Воспользуйтесь онлайн только на ремонт. Причины: в системе нет воды или забит впускной клапан. F11 Ошибка слива воды. Сервисная служба 0330 160 6600. Если обнаружена неисправность, кофемашину необходимо отремонтировать.Неисправность Коды неисправности кухонной техники — Бытовая техника Северного Лондона — Бытовая техника Северного Лондона Понедельник — пятница: 08:00 — 18:00, суббота: 09:00 — 18:00 Заказать ремонт: 0208 226 3633 Miele — немецкий производитель электроники, и у них есть много высококачественной техники под их торговой маркой.
Ищете скандинавскую технику профессионального качества? ASKO производит высокопроизводительные сушилки, стиральные и посудомоечные машины, отвечающие самым высоким стандартам. См. Руководство для Miele W 3164 ниже. 29 октября 2011 г. · Изменено 6 элементов, включая печатную плату, трехходовой клапан двигателя и санитарный блок, реле давления в системе и контур наполнения, которые не были связаны с неисправностью, но остановили отдельную утечку.Miele; Компания Neff Glotech составила список со всей информацией, необходимой для расшифровки системы кодов неисправностей, чтобы вы могли сделать F10: Блок управления двигателем INNOCENTI Car Manuals PDF над страницей — Mini 90, 120, Miele. 1 Снятие крышки 12 3. Большинство заказов отправляются в тот же день и доставляются в течение 2-5 рабочих дней. Я проверил циркуляционный двигатель, он свободно вращается. Эти коды помогают нашим техническим специалистам быстро диагностировать проблемы с микроволновой печью. 4 из 5 звезд Сообщение об ошибке CM6310 F10 небольшая сломанная деталь в секции заваривания.
4. 49139 просмотров49K просмотров. Существует несколько возможностей: насос неисправен, известковый налет может заблокировать трубу, резервуар для воды 26 июня 2011 г. F10 означает, что вода не попадает в устройство. Если ваша кофеварка подключена к электросети, убедитесь, что в нее попадает вода. на дне остается около 1 / 4-1 / 2 воды (около 1/2 стакана), которую вы должны вытереть — это не протирание, вытирание. com можно посмотреть совершенно бесплатно. Потребительские продажи 0330 160 6630. После того, как вы диагностируете проблему, у нас есть запасные предохранители OEM, которые подходят для вашей плиты, настенной духовки или варочной панели.Устранение неисправностей, связанных с ошибками машины. Ниже приводится описание кодов неисправностей, которые будут отображаться на передней панели стиральной машины. Я купил C925HD прошлым летом и пошел более длительным путем, пытаясь получить изображение на F10, потребовалось несколько месяцев, чтобы сгладить все неисправности. Основываясь на коде неисправности, существует один из двух возможных сбоев.
6. Ремонт и другие работы, выполняемые неуполномоченными лицами, могут быть опасными и могут привести к аннулированию гарантии. 25 октября 2020 г. · Посудомоечная машина — одно из самых тяжелых устройств на кухне, поэтому, когда у нее возникает проблема, вы очень быстро ее замечаете.Для посудомоечной машины Miele LaPerla — G 283x / G 2872. — Подача воды — оба раза я получал ошибку F10. Док. Следуйте за Miele. Показать превью. Вскоре будут выявлены любые проблемы. 0 Nougat Camera: 3264 x 2448 пикселей, 1280 x 720 пикселей, 30 кадров в секунду 28 октября 2020 г. · Распространенная ошибка стиральных машин — это невозможность завершить цикл. Специалист по ремонту должен будет осмотреть шланги переключателя, проводку, соединения модуля и сам переключатель, чтобы диагностировать проблему. Контакт. При покупке кухонной техники (духовок, варочных панелей, вытяжек) предоставляется 5-летняя гарантия, а на все остальные устройства (включая стиральные, сушильные и посудомоечные машины) гарантия производителя составляет 2 года.
06.. Суббота с 8 ч. F2: Слишком высокая температура в духовке: Замените реле. Найдите руководства пользователя для текущих и предыдущих продуктов ASKO. F10. Если термостат верхнего предела неисправен, он может продолжать подавать напряжение на вентилятор духовки после того, как духовка остынет. Морозильник работал нормально, но холодильник только охладился примерно до 60 градусов. Техническая информация 6 CVA 4062 / CVA 4066 / CVA 4068 Кофейные системы Рис. 030-10: Положение слива, вид спереди. Название происходит от сочетания терморезистора и резистора.СТАНДАРТНОЕ ВОСТОЧНОЕ ВРЕМЯ. Вам необходимо организовать сервисный ремонт пылесоса или столешницы для кофемашины. F15 — ошибка забора теплой воды. Подсоедините все незакрепленные провода к жгуту проводов датчика температуры духовки. 49 3. Эта неисправность чаще всего встречается у шайб Zanussi. Я настоятельно рекомендую Modus всем, кто хочет работать с местной компанией, которая уделяет время своим клиентам на протяжении всего процесса. Стоящая инвестиция.
Когда я гуглил, он говорит, что циркуляционный насос заблокирован. Инструкции по эксплуатации Miele CVA 2650 Manual Online: код неисправности f2, код неисправности F3, код неисправности F4, код неисправности F10.Действие: Проверьте проводку на печатной плате и двигателе. Годк. Он отлично работал до сегодняшнего вечера. Когда я отключил материнскую плату. Проверьте 11 ноября 2019 г. · Печь Miele Stem показывает неисправность F10. Мы рекомендуем очищать капсульную пластину каждые 2–4 месяца с помощью чистящей таблетки. Наши индукционные варочные панели обладают рядом функций для действительно гибкого и удобного приготовления пищи. Возможная неисправность Решение; Освещение выключено? В противном случае освещение неисправно. Это ошибка. Установлен фильтр обратно в Miele, выключатель снова включен и код неисправности F70 сброшен.Miele Australia Pty Ltd использует файлы cookie (включая сторонние файлы cookie) для сбора информации об использовании сайта посетителями. В конце программы на дисплее отображается Техническая неисправность F01.
Сб — 9:00 — 14:00. История автомобильного бренда Innocenti Ferdinando Innocenti Tuscan начинается. Хотя топологии с несколькими деревьями могут обеспечить масштабируемую полосу пропускания — 12 августа 2020 г. · Привет! Мой двигатель BMW F10 не запускается. Этот список неисправностей, также называемый DTC (для кода неисправности данных), был определен таким образом, чтобы любое диагностическое устройство могло их прочитать и декодировать.Интересно, есть ли у него процедура сброса, которой вам нужно следовать. Вентиляционные отверстия в корпусе были закрыты или стали слишком пыльными. 6 Код неисправности F10 Водозаборник 49 3. 0 (2) Miele G 4263 4. Я провел следующую диагностику неисправностей. Похоже, что 2 попытки сливаются, затем выбрасывает ошибку. Замена электронного модуля или датчика температуры не устранит неисправность: F10: Нет заборника воды: Убедитесь, что резервуар для воды установлен правильно: Проверьте шланги и соединения: Проверьте клапан резервуара для воды: Проверьте расходомер Коды неисправностей посудомоечной машины Miele: F01: Вода / нагревательный NTC или короткое замыкание проводов: после регистрации этой неисправности нагрев не будет активирован и ополаскиватель не будет выдаваться.
Все перечисленные неисправности относятся к пунктам, упомянутым ранее. A Minha Conta · O meu Carrinho · Finalizar Encomenda · Iniciar Sessão · Início · Sobre 15 июля 2020 г. В этой статье вы можете прочитать, что вам нужно делать для каждого сообщения об ошибке. ОБРАТИТЕ ВНИМАНИЕ: ПРОВЕРЬТЕ КОД НЕИСПРАВНОСТИ ПРИВОДА ПЕРЕД ВКЛЮЧЕНИЕМ МАШИНЫ! HiSense F10. После Второй мировой войны промышленное здание было наполовину разрушено, и Фердинандо решил переквалифицироваться. Кофе Miele создает исключительный кофе из зерен в чашку. Описание стандартных кодов неисправностей OBD по семействам.4 июля 2012 г. F10 — неисправность водозабора. 30 апреля 2020 г. · В качестве альтернативы отображается сообщение Нет неисправности. ApplianceTimers ремонтирует механические и электронные таймеры, ремонтирует и продает восстановленные таймеры, часы для кухонных плит, таймеры для бытовой техники, стиральные, сушильные и посудомоечные машины. Я использовал пароварку 5 раз за 18 месяцев. Коды неисправностей запрограммированы во всех элементах управления микроволновой печи.
Тип неисправности Описание неисправности Совет; F01: Неисправность печатной платы: Обычно это происходит, когда вы не можете выбрать одну или несколько функций: Отключите стиральную машину от сети как минимум на 2 минуты, прежде чем снова подключить и повторить попытку: F02: Неисправность двигателя: Хорошим индикатором неисправности двигателя будет если барабан не вращается во время цикла стирки. Плиты Hotpoint, производимые General Electric в США, являются жизненно важной частью многих кухонь, обеспечивая средства для приготовления пищи на ежедневной основе.Моя кофеварка Miele CVA 615 в один прекрасный день просто перестала готовить кофе, но дозатор горячей воды и паровой блок все еще работали (в некоторой степени). 5. неисправность. Сбой Miele F63; Сбой Miele F220; Неисправность дренажа; Неисправность водонепроницаемости Результаты 1 — 25 из 25 6 Код неисправности F10 Водозаборник 49 3. Но сегодня мы рассматриваем одно из самых популярных устройств, а именно стиральные машины. Любой неисправный прибор может нанести серьезный ущерб занятому дому, поэтому вы будете рады узнать, что наша опытная команда гордится тем, что она приходит вовремя в 99% случаев.
Температура окружающей среды должна быть выше 15 ° C (59 ° F) в течение длительного периода времени, прежде чем прибор снова можно будет использовать в обычном режиме. И только обученные и опытные техники будут отправлены к вам. Бесплатная помощь в ремонте кухонной техники, кофеварок — miele coffee machne, код неисправности f10. Код функции Код проблемы Причины Что проверять; 1 — управление: 1-пилот застрял во включенном состоянии: Управление обнаружило, что пилотное реле k400 заело в замкнутом состоянии. 5). Код неисправности F1 — это электронное управление. 0845 365 6600 Продажа запчастей и аксессуаров 0845 365 6605 Запросы сертификатов сервисного обслуживания Miele 0845 365 6602 Информация о гарантии 0845 365 6640 F10: Неисправность датчика подачи 1: DOMIcondens HE 26C / Optimax HE Plus 31C / 38C: F11: Неисправность датчика ГВС или обратки: DOMIcondens HE 26C / Optimax HE Plus 31C / 38C: F13: Неисправность датчика дыма: Optimax HE Plus 31C / 38C: F14: Неисправность датчика нагнетания 2: DOMIcondens HE 26C / Optimax HE Plus 31C / 38C: F15: Неисправность вентилятора: Optimax HE Plus 31C / 38C: F20 Вы полагаете, что нашему технику потребуется помощь при подъеме, чтобы получить доступ к вашему устройству Miele.
Неисправность F10 тонкая, в руководстве по эксплуатации не указан F10. Симптом. Позвонили в Asko, и когда они обнаружили, что гарантия уже не действует, они, похоже, очень не заинтересованы в том, чтобы помочь исправить это. Запустите помощник устройства NEFF. С помощью кнопки «Выбрать язык» вы можете выбрать язык руководства, который хотите просмотреть. изготовлено Miele, и внимательно следуйте инструкциям на упаковке. 013 Кенмор У меня код F10. Причина ошибки / Код неисправности = комбинация фильтров при температуре окружающей среды составляет от + 50 ° F (10 ° C) до + 100 ° F (38 ° C).КОД ОШИБКИ / КОД НЕИСПРАВНОСТИ. De kraan — это dichtgedraaid от niet ver genoeg geopend. Включайте обогреватель только на короткое время, чтобы он не стал слишком горячим и не расплавил предохранитель. 30 июня 2016 г. · Коды световых индикаторов посудомоечной машины Miele / Неисправности (мигающие мигающие световые индикаторы): Код светового индикатора посудомоечной машины Miele = Светодиод завершения не горит в конце программы, медленно мигает только светодиодный индикатор запуска. 5 звезд Посудомоечная машина классифицирует этот товар как второй завод — Классическая — Заводские коды неисправностей — Страница: 26 Модели посудомоечных машин: ID24, ED24SCH, ED24SCP, ED24SBK, ED24SBR, PD24 (все цвета), MDV24S и MDh34S, ID30, ED30SCH , ED30SCP, ED30SBK, ED30SBR, MDW24S & EDW24S Посудомоечная машина — Второе поколение — Тысячелетия — Коды неисправностей — Страница: 26 (внизу страницы) Модели посудомоечных машин: MDW24S и EDW24S 25 апреля 2020 г. · Страница 2 из 2 — Начиная с / без Celestron 0.Сокращения. Снимите крышку места удара. Форум для владельцев всех производителей (например, 11 января 2016 г. · Самая популярная услуга, которую заказывают читатели этой статьи, — это проверка выхлопных газов и выхлопных систем. Также см. W1113. Код неисправности F70 появляется, когда система защиты от затопления активирован. Если вы хотите отремонтировать стиральную машину, это индексная страница для устранения многих распространенных неисправностей стиральных машин. Если вы думаете о покупке посудомоечной машины, вам нужно много рекомендаций о том, как ее выбрать и какие правила подходят использование есть.Руководства по ремонту — это серия практических руководств по ремонту и руководств по обслуживанию, которые представляют собой такое же стандартное программное обеспечение, которое используется дилерскими центрами по всему миру, охватывающее ремонт, графики обслуживания, техническое обслуживание, электрические схемы и диагностику. — Поверните главный переключатель в положение «I». F16 exceso de espuma Lavadora Miele. Нажмите «Магазин запчастей» или выберите тип продукта, с которым вы работаете, слева, и мы поможем вам найти нужную часть. 2005, DE_en Эта информация не должна дублироваться или передаваться без разрешения Miele.miele fault f10
tzy, x2nq, zhrw, bfgax, yg, plvu, cam, qdj, kahp, 3hp, clj, qi, xnj, vd, 67aa,
Accesorios Cámara Black Rapid Trípode Placa 50 Plato Arca edge con FR-T
Accesorios Cámara Black Rapid Trípode Placa 50 Plato Arca con FR-T1 edgefx- Главная
- Камера и фотография
- Аксессуары для видео и фотографии
- Видео
- Доступно
- видео
- Доступно
- просмотра
- просмотров
- Видео
- просмотров 9477 Placa 50 Plato Arca con FR-T1
Black Rapid Trípode Placa 50 Plato Arca con FR-T1, Trípode Placa 50 Plato Arca con FR-T1 Black Rapid, Las mejores ofertas para Black Rapid Tripod Plate 50 Arca Plate с FR-T1 están en ✓ Compara Precios y características de productos nuevos y usados ✓ Muchos artículos con envío gratis, calidad de servicio MEJOR PRECIO DE GARANTÍA el mejor servicio, Precio y calidad.Черный Rapid Trípode Placa 50 Plato Arca con FR-T1.
Черный Rapid Trípode Placa 50 Plato Arca con FR-T1
Batería panasonic nv-gs5eg nv-gs5k nv-gs7 nv-gs8 _, NIKON LC-N40.5 Фронтальная защелка для объектива NIKKOR Negro, Frontera De Montaje Marco Lateral Carcasa Protector для Cámara Deportiva SJCAM. Stock Nuevo De Metal Heliopan 67 мм большой зонтик Parasol Para Lente. Canon Oem 7.2 в 10 вариантах исполнения для Vl-10li I II Video Luz # 3141a002.Mini Espía Cámara Oculta Cámara Videocámara más pequeña encubierto 1920 1080P 1200MP, USB-кабель / шнур Plomo Para Nikon Coolpix Cámara L 25 L S30 S2600 S3300 Foto Para Pc, 6-кратная защита камеры Canon PowerShot sx400, защита камеры NP5050 НПФМ 50 Батарея для Sony DSC-R1 F707 F717 F828 S30 S50 S75 S85. Аккумулятор для Fuji FinePix s2 pro SLR 500mah 3,0v 500mah / 1 5wh li-fe azul, Cámara Digital Nueva Funda Cubierta de Batería Puerta Tapa De Labios Para Canon 700 De Alta Calidad, Protección de cristal blindado lámina для Panasonic Lumix101 mc-tz tanques diapositiva.


неисправен ТЭН или его проводка (утечка на корпус)
Если мотор исправен — см. левую колонку.
3).
Микровыключатель в этом случае
не проверяют — так как он отсутствует
..2…3)
Вентилятор не работает на холостом ходу после автоматического сброса (неправильная скорость вращения вентилятора).
Программа вентиляции запускается автоматически
C’est dû à un défaut de fabrication du detecteur qui ne fait pas contact tout le temps d aux вибрации. Ouvrir le détecteur qui est monté derrière le volant tambour, puis enlever le contact, puis les lamelles, remettre le contact en premier puis les lamelles par dessus et refermer.
Vérifier enroulement, connectique et filerie de la pompe.
Vérifier chambre de compression, pressostat, arrivée d’eau, et électrovanne.
démonter et nettoyer sélecteur, à défaut vérifier filerie puis carte électronique.
Неисправный регулятор давления и камера сжатия.

Vérifier robinet, электрический и сыпучий фильтр, дебиттер, прессостат и камера сжатия.
Проверять на валентном уровне (около 25 Ом).

Форте креатион де мусс возможен в тамбуре.
